社会责任审核指南
社会责任审核指南
目录
193
206
序
迈入2010年,缺工的新闻不绝于耳,生产加工型企业似乎陷入一个困境:订单多到没人做。与之对应的一个有趣的现象是:一群群头发“爆炸”型外加五颜六色的“九零后”小青年结伴在工厂门口打听招工信息——每家工厂大概花个不到十分钟,随即动身走向另一家工厂。他们的目的是:打探出哪个工业区的哪家工厂待遇最好、工作最轻松,然后进去“试一下”——做个一年半载,再找下一家工厂“试一下”。
由于招工门槛低,这种“九零后”现象在制造业里比比皆是:刚踏入社会的年青人渴望没有约束、渴望更多假期、要求更高的报酬,他们喜欢娱乐、结交朋友、敢于尝试新鲜事物,并且时时都在努力表现自我;他们没有存钱习惯、也不明白时间的重要性——在他们眼中,与其耗费时间去工作挣钱,不如花时间去找份好工作,所以,在开往各个经济发达城市的汽车和火车上,常常见得到他们的身影。而工作多年(或者已经成家)的员工不同,他们背负着养家的责任;虽然也渴望假期和高薪酬,但他们更加清楚:越多的加班,才意味着越高的工资;他们虽然也跳槽,但往往只是在工厂效益低的时候。所以,在如今缺工的大环境下,为了吸引更多前者、同时尽可能留住后者,用人单位在许多方面摇摆不定,例如加班,少了怕后者离开,多了怕前者流失;在管理上,用人单位同样面临困境,因为他们再也无法用同一套标准去约束所有的员工——当下的管理,必须更具人性化、更有针对性。
就是在像这样的一些困境中,企业社会责任被重视起来、被提升到行业乃至国家和世界的层面——“企业家身上应该流着道德的血液”,并且,它也被带到普通百姓的面前。不过,论证社会责任的重要性或者“如何让企业更富于社会责任”等不是本书的讨论话题;而如何识别并核实企业是否遵从当地法规和社会道德以及更严格的客户标准——换言之,如何进行企业社会责任审核——这才是本书要讨论的内容。
企业社会责任审核早已不是什么新鲜事物,在上个世纪末,就已经有许多企业面临来自一些激进机构的监督和审核。如今,在这一领域的从业人员更是包含有零售商及品牌商的社会责任部门、公证行(特指审核公司)、非政府组织、政府、贸易商的客户服务部、生产商(工厂)的内审或陪审人员、咨询服务企业、等等。他们中的许多人来自本土,也有许多人来自海外——北美、大洋洲或欧洲。在这些组织之间,由于各自的背景不同、历史不同、所代表的团体不同、所在国的经济发展水平不同、领导人风格不同……如此种种不同,造成他们对于我国生产加工行业的认识、对企业社会责任审核的理解和审核时所持有的态度等等都存在着许许多多的差异;也因为如此,他们所倡导或遵守的企业社会责任标准才会有许多不同的版本或解释,从而也使得彼此的审核报告充满了这样那样的差异;也因为如此,才使得企业社会责任审核这个行业生机勃勃、多姿多彩、充满了机会。
本书面向刚出校门的毕业生、有志于从事企业社会责任领域的或希望对企业社会责任有更多了解的各界人士;同时,本书能够帮助从业者快速增长企业社会责任审核的知识和提高审核技巧。此外,本书也有助于广大劳动者了解自己应有的权利。
应该指出的是,本书引用了大量的法律条文以及国外著名客户和行业协会的许多标准,在本书发行期间,部分法律及标准条文可能已经有所更新,请读者们谅解。
谢谢!
理解企业社会责任审核

图:供应商社会责任指标合规率对比
了解企业社会责任
“企业社会责任”是英文Corporate Social Responsibility(简称CSR)的直译。目前一般认为,企业社会责任的概念最早由英国学者欧利文•谢尔顿(Oliver Sheldon)提出。1924年,欧利文在《管理的哲学》(The Philosophy of Management)一书中阐述了他对于企业利益及企业道德的看法,他认为企业不能光顾经营所得,还应该对企业所在的社区负起责任[The cost of building the Kingdom of Heaven will not be found in the profit and loss accounts of industry, but in the record of every man's conscientious service.]。
之后,围绕着企业社会责任的讨论和研究使得全球范围内产生了许多组织和标准。
1997年,社会责任国际组织(SAI, Social Accountability International)发起制定了主要取自于国际劳工组织公约、世界人权宣言和联合国儿童权利公约的社会责任标准,即SA8000(Social Accountability 8000),包括不应使用童工或强迫性劳动、保证健康与安全、保障结社自由和集体谈判、反歧视等,以及在惩戒性措施、工作时间、工资报酬、管理系统上的一系列标准。
1999年1月,在瑞士达沃斯世界经济论坛年会上,科菲•安南正式提出了全球契约计划(Global Compact),并于2000年7月在联合国总部正式启动。全球契约是为企业提供的一个框架,参与该计划的企业必须承诺依据在人权、劳工、环境和反腐败方面普遍接受的十项原则进行运作。(详情请浏览全球契约网站及中国企业联合会全球契约推进办公室网站,网址附后。)
从2001年开始,国际标准化组织(International Standard Organization, ISO)着手进行社会责任国际标准的可行性研究和论证,并专门成立了社会责任顾问组。2004年6月,该组织最终决定开发一个适用于包括政府在内的所有社会组织的社会责任国际标准化组织指南标准;该标准由54个国家和24个国际组织共同参与制定,编号为ISO26000。它适用于发达国家以及发展中国家有关公共或者私人部门的所有类型的组织。
由此可见,随着社会的进步,社会责任标准所涵盖的内容越来越广泛、也越来越融入人们的日常生活。就企业而言,社会责任关注的热点也在不断变化着,例如“节能减排”,近些年它逐渐成为企业社会责任工作的一部分。因此,企业社会责任可以定义为:在经营过程中,为达到或者超越经营所在国的法律、道德要求,同时为了改善(最低限度能够维持)现有的社会条件和环境,企业对社会、人及环境所应负起的责任。本书所提及的“社会责任”,如无特别说明,均指“企业社会责任”。
社会责任的别名
社会责任有着诸多别名,例如:英文有Social Compliance或Social Accountability, Social & Environmental Responsibility(SER), Code of conduct(COC)又或者Code of Vendor Conduct(CoVC), Code of Practice(COP), Code of Ethics(COE)还有International Labor Standards(ILS), Terms of Engagement(TOE), Terms of Commitment(TOC), Standards of Vendor Engagement(SoVE)等等;译成中文有社会责任、商业行为准则或行为规范、供应商守则和采购准则等等。
因之而产生的社会责任方面的审核,也有许多叫法,例如:社会责任审核(评估)Social Compliance Audit(或Social Audit)、全球合规审核Global Compliance Audit、人权审核(评估)Human Rights Audit、验厂Factory Audit、工厂认证Factory Certification、商业道德审查Code of Conduct Audit等等。
与之关联的采购也产生了许多新名词,例如Ethical sourcing(富有道德的采购), Responsible sourcing(负责任的采购),Green procurement(绿色采购)等等。它们是指:在采购活动过程中,以社会责任审核结果为依据来挑选供应商,并只向那些表现良好或者优秀的供应商进行采购。
相应地,各企业负责社会责任事务的部门,其名称也各有不同,例如叫人权部、评估部,或者就叫社会责任部,等等。虽然名称各不相同,这些部门成立的目的却基本相同:确保供应商符合社会责任标准。当然,正如世间其他一切事物一样,并不需要太多差异就能使得彼此各具特色,更何况不同企业赋予这个部门的功能(职责)相差甚远,例如,一部分企业设立的社会责任部门仅仅负责审核,一部分却还负责与供应商的协作;一部分肩负了对外企业形象宣传及改善企业对外关系的任务,一部分却仅仅需要处理一些文书工作而已。甚至,哪怕这些部门可能执行着同一标准,却依然会有不同的表述和解说……如此种种,导致他们的对外形象存在着或多或少、这样那样的差异——我们也就不难理解,为什么社会责任审核这个行业充满了故事,为什么它会成为人们津津乐道的一个话题。
为什么要审核?
显而易见,所有社会责任审核都是非政府性的行为(政府行为叫做检查),而且,绝大多数都属于商业行为。无论一个国家的法律有多么完善、执法机关有多么尽责,也无法替代社会责任审核;审核也不是在执法,无论审核依据与法规多么吻合、报告有多么公正,审核结果都不可能是执法结果。举个简单的例子,如果工厂违规录用了童工,那么执法机关可能依据《禁止使用童工规定》,“按照每使用一名童工每月处1万元罚款的标准”对工厂进行处罚;而客户(指国际买家,下同)最严厉的处罚可能是终止所有已下或将下的订单。这两种结果彼此之间毫无关联、互不影响、互不替代。
可是,明明是做生意,客户要买的只是产品,而工厂所产出的也只有产品,为什么客户要对工厂进行社会责任审核?早些年前,了解审核的人不多,知道这个问题的答案的人自然也不多;不过,现在就连刚毕业生都能够轻易地回答上好几点,如:消费者关心商品来源、股东在意企业形象、政府关注采购所在国的人权问题、员工维权意识觉醒或增强、国际组织积极推动社会责任发展等等。
但凡社会责任审核,都会涉及三个方面:客户、供应商(工厂)和经营环境。客户派出审核员不是为了向供应商宣传审核的好处,而是要拿到审核的结果——所有的社会责任审核都是为了得到审核结果,而会有什么样的审核结果以及该如何书写,则取决于供应商的表现和经营环境的需要,这里所指的经营环境主要是指销售所在地的经营环境;至于供应商的表现,又受制于供应商所在地(即客户采购所在地)的经营环境的影响。
经营环境涵盖了许多方面,包括当地政局政策、经济水平、消费习惯、历史风俗、宗教、文化等等。我们知道,不管是政策、消费习惯、风俗文化还是其他,社会的中产阶层和精英阶层对它们都具有强大的影响力,作为终端消费者,他们的购买力也是最强的,所以,经营环境对社会责任的要求,很大程度上就取决于他们对社会责任的要求。以西方国家的非政府组织(NGO, Non-Government Organization)为例,众所周知,西方人对人权有不一样的看法并且也把它看得相当重要,他们不仅积极地争取自己的权利,而且也努力帮助弱势群体去争取,他们中的一部分人在社会精英的率领和中产阶级的资助下,组建成各种非政府组织,协助或者监督政府去保护弱势群体;这些非政府组织中,就有一部分利用他们所代表者的购买力,要求跨国公司对他们的供应商进行审核,核实供应商是否恪守采购准则,以保护作为弱势群体的生产者。
在彼此之间的密切交流中,客户、经营环境和供应商经常互相牵制、互相影响;随着历史车轮的前行,客户可能变成供应商,而供应商也可能给经营环境带来决定性的影响;在互相作用下,没有哪个经营环境一成不变,也没有哪个客户或供应商始终掌握着话事权。随着时代的变化,经营环境对社会责任审核的要求也会不断地发生着变化,在不同时期回答”为什么要审核”这个问题都难免带有所处时代的痕迹。
延伸阅读:真实案例——拉纳广场(Rana Plaza)倒塌与CSR审核的历史性转折
拉纳广场(Rana Plaza)倒塌事件(2013年,孟加拉国达卡) 是全球供应链史上最惨烈的工业事故之一。一栋8层商业楼在明显出现结构裂缝、工人已发出警告的情况下,被工厂管理层强制要求继续作业,最终于2013年4月24日整体垮塌,造成逾1,130人死亡、2,500人受伤。楼内驻有多家为知名国际品牌(含欧美快时尚零售商)生产服装的代工厂。
事件的震撼性在于:部分工厂已通过了第三方CSR审核,持有合格证书。这直接揭示了社会责任审核体系中存在的深层问题——
- 审核的”快照”属性:审核往往只反映某一天的状态,而建筑安全隐患、结构违规等问题是审核员难以在单次审核中全面评估的。
- 买方价格压力传导:价格竞争压力迫使工厂压低成本,进而压缩安全投入和合规空间。
- 分包与供应链不透明:部分品牌商对其供应链中存在的分包安排毫不知情,品牌商公开声称”从未授权在该工厂生产”,但其订单实际上经由贸易商转包至此。
事件后果与行业变化: Rana Plaza事件直接推动了《孟加拉国协议》(Bangladesh Accord on Fire and Building Safety,后改名 Accord on Health and Safety in the Garment and Textile Industry)的签署——超过200家国际品牌承诺资助对孟加拉国工厂进行独立的建筑和消防安全检查,并公开检查结果。这是供应链CSR领域”透明度”要求首次以有约束力的方式被大规模落实的历史先例。
对审核员的启示: 证书不等于安全。审核不是终点,而是持续改进的起点。
客户、贸易商和工厂
因为一些纯粹的、非商业的因素在里面,所以,将“为什么要审核”的原因全都归结于经济利益的驱动显然有失偏颇;不过,既然绝大多数的审核都属于商业行为,而商业行为是逐利的,所以,对审核能够合理存在的原因分析当然也就离不开对“利益”的讨论。我们知道,执行审核的可能有客户、公证行、贸易商、非政府组织和工厂;但是真正把审核与经济利益挂钩的只有客户、公证行、贸易商和工厂这四方,而公证行又具有特殊性——它只是客户的审核工具,既没有参与产品订单协商、也无需对“为什么要进行审核”这个问题负有责任;所以,排除了它以后,我们从客户、贸易商和工厂这三方的角度来尝试讨论审核能够合理存在的原因。
**客户:**不仅面临来自政府、非政府组织的压力,而且还要处理股东、内部员工和顾客提出来的各式各样、奇奇怪怪的要求,同时,他们也急切需要维护和提升企业形象——尤其在经济形势不好的时候——否则,其销售业绩必然大受影响。因此,管理好供应链就势在必行;而审核作为一种好用的供应链管理手段就应运而生。之所以说它好用,是因为审核的结果能够用来嘉奖或者惩罚供应商:结果好的奖励更多的订单,结果差的陆续减少订单;这就迫使供应商为了赢得订单,努力去配合客户的要求,从而拿到好的审核结果。这很容易让人联想到“胡萝卜”和“大棒”:订单是“胡萝卜”,审核是“大棒”。
前面说过,时代在变、经营环境在变,所以,采购标准也会随之与时俱进;如何制定出一套符合实际、既有利于自己又有利于长久生意合作的采购标准则取决于这个客户拥有多少和多好的“胡萝卜”,挥舞多结实多合理的“大棒”(也可以说,取决于客户持有多高的姿态、拥有多高的智慧)。
**贸易商:**处在客户及工厂的中间,起着“上情下达”的桥梁作用,与工厂相比,贸易商对客户采购准则的理解通常要准确一些、承担风险的能力高一些、与客户谈判的筹码也重一些,这些原因使得许多工厂对贸易商形成依赖。
虽然多数时候,贸易商与工厂“站在同一阵线”,但有时也不尽然。首先,贸易商与工厂都想确保各自的利益,所以,为了维持与客户的良好合作关系,贸易商通常都会协助他们监督工厂并配合他们无休无止的审核要求;其次,贸易商也在发掘“听话的”、“灵活的”,愿意及时作出积极响应的工厂,随着时间的推移,他们会逐步地淘汰一部分工厂,淘汰的依据包括了品质、交货期、价格,还有审核结果,等等。
许多贸易商都没有自己的审核标准,因为不需要、对工厂也没有用——他们对工厂的现状都心知肚明,依照他们的看法:审核无足轻重,价格才是关键,所以,即使有些贸易商对工厂也展开审核,他们更多是按照客户的标准来进行。值得一提的是,部分客户可以接受贸易商出具的审核报告。
**工厂:**仿佛从一开始,就与客户站在对立面上,接受数量繁多的审核只不过是因为客户有要求;他们配合审核的唯一目的就是如何更有技巧地躲避“大棒”,同时争取更多更大的“胡萝卜”;他们梦想有一天,客户不再舞动“大棒”,那么,他们就可以安逸地收获“胡萝卜”。
你听,工厂的领导们总是在抱怨:“大棒”太粗、游戏规则太不透明,即标准太严格而又没有公开,工厂不知什么是重点;“胡萝卜”太小、“味道”也不怎么样,即订单小而且手续又繁琐。抱怨归抱怨,太阳依旧从东边升起,工厂只能乖乖地遵守标准;一旦客户对标准作出了改变,工厂就必须随之作出改变,否则就可能被判“出局”(Compliance or Die,即要么合规,要么滚蛋)。
多数情况下,工厂不会主动进行内审,但如果有需要的话,他们还是很乐意偶尔排查一下潜在的风险,当然,进行内审时,工厂也多数是比照对客户标准的理解来进行。同样的,工厂如果发现无法达到客户的要求,他们也会放弃与该客户的合作,例如,坚决不让客户审核员参观车间等。
工厂往往自称“夹缝中求生存”:既渴求客户订单能带来持续的利润、又希望更下游的供应商提供强有力的单价支持;既要面对来自同行的剧烈竞争、又要协调与当地政府的关系。其实,客户及贸易商又何尝不是如此。所以,客户、贸易商和工厂之间的关系有时非常紧密有时又针锋相对。
通常情况下,一个客户同时会与数十乃至数百家(或更多)贸易商合作,而一家贸易商则可能与数十乃至上百家(或更多)工厂合作。在审核方面,客户和贸易商有个相同的做法:工厂一旦在某次审核被发现了与标准严重不符的问题(例如被发现了超时加班或者童工),为维护形象,他们就会放弃这一家工厂。这并不一定是因为他们自身有多崇高,而更可能是因为继续容忍这一工厂的代价太大,与其自身利益不相符,所以,他们绝不会“为了一棵大树放弃了一片森林”。有时候,就连贸易商也不能善免——可能会因为下属工厂整体表现不佳而遭到客户抛弃;但有些时候,例如非政府组织尝试借工厂的糟糕表现来抨击某一客户的时候,客户、贸易商和工厂可能会抱成一团,一边遮掩其中一部分事实,一边以更巧妙的方式来说出另一部分事实。
这三者都希望工厂能够顺利通过审核,不要影响了接单或者出货,但贸易商和工厂尤其渴望审核一帆风顺,他们之间的关系也更为密切。贸易商通过对工厂的审核能够知道工厂存在哪些风险、决定工厂将来适合做哪些客户的订单;另外,客户对审核结果的态度也决定了贸易商不可能对工厂的表现袖手旁观,必要时他们还会对工厂“指手画脚”般地进行辅导。
另外,有个现象司空见惯而又耐人寻味:即使客户在审核方面表现得极为强硬,客户内部各个部门对审核的态度却大为迥异,例如,与审核同样密切相关的业务部门,他们与贸易商或者工厂一样,极不希望合作中的工厂突然因为审核表现不佳而出局,所以,他们也常常与审核部门大声争吵。
各式各样的标准
一家工厂,如果客户比较集中,那么所接触到的审核标准也较为单一;但如果同时做七八个甚至更多客户的生意,那么,就有很大机会被三种或者更多的标准同时审核,使他们不胜其烦、疲于应付、无所适从。这就是为什么在社会责任审核相关的会场上,常常听到工厂代表抱怨“每个客户各有一套审核标准”的原因。
在众多社会责任标准里,最正统的当然是SA8000,不光涵盖范围广,而且还可以用来当作学习其他标准的基础。例如,ETI、BSCI等与SA8000的核心内容就相差无几,领会了SA8000就很容易理解ETI或BSCI,尽管它们之间仍有许多差异。
除上述标准外,还有些行业标准,例如英国零售行业的BRC、玩具行业的ITCI、电子行业的、成衣行业的WRAP等等;在这些标准之外,就是各个客户自身形成的审核标准,它们的核心内容也非常接近。在后面的章节里,针对这些标准和各大客户标准简要作了些介绍,包括它们的重点、与其他标准的差异等。
无论是NGO、零售商、品牌还是贸易商、工厂、认证公司,任何一次审核只能执行一个标准。正因为如此,工厂才能够(也只好)因不同的客户要求而制定不同的应对方案——对于我国制造业的现状来说,如果工厂仅仅只有一套应对方案,那么肯定无法通过所有客户的审核。对公证行(或认证公司)来说,由于可能同时代理众多客户的审核业务,因此,公证行同样必须根据不同的客户要求而制定不同的审核细则,否则,就面临失去订单的风险。所以,这就出现了一个有趣的现象:同一家公证行代表不同客户审核同一家工厂,写出来的报告却有天壤之别!就算是同一家公证行的同一个审核人员审核同一家工厂,也可能因为所代表的客户(标准)不同,而得出截然不同的审核报告——专业的审核人员都会按照不同的客户要求而写出不同的审核报告。
此外,同一个客户对不同的贸易商(或代理商)可能会作出不同的协议。例如,一家(经营节日礼品贸易的)企业的社会责任部门负责人王先生告诉我,他们的玩具工厂一定要通过ICTI评估或者Disney(迪士尼)自己的审核才能够接Disney的订单;但是,按照一些贸易商与Disney之间的协议,他们却能够以某些零售商或品牌企业的审核报告来代替ICTI或Disney的审核。另外,Disney也曾经指定过一些贸易商代表Disney管理(审核)他们的工厂,也就是这些贸易商与Disney之间有着更为宽松的协议;同样的例子也可见于施乐百(Sears)之于知名及非知名品牌的供应商。
不同标准的不同要求还表现在对供应链的管理上。一些客户的审核止步于直接的供货商,对那些非直接的、第二层的供应商完全没有审核要求;而另外有些客户,例如Disney,早已开始对它们的生产厂商以及生产厂商的下游供应商进行审核。对供应链进行延伸管理,已经慢慢成为一个公开的趋势。将来,这些审核标准会不会覆盖到整个供应链?我们拭目以待。
现实还是超前?
社会责任审核执行这么多年以来,每当聊起《中华人民共和国劳动法》(下称《劳动法》),对制造业现状稍懂一些的人都认为劳动法是“超前的”、“不切实际的”,生产型企业无力全面执行;但是,客户的标准却铁板钉钉地要求“制造商必须符合当地法律的规定”,因此,客户的标准同样被认为是“超前的”、“不切实际的”,更不用说,有些客户的标准还高于当地的法律规定。
其实,现实不难了解,只要愿意去倾听。
例如:最低工资给足了吗?加班费给足了吗?
三年前,某地最低工资600块,那时候的人民币与美元的汇率(查询历史汇率请登陆中国人民银行网http://www.pbc.gov.cn/)约7.8,客户每双鞋给的采购价为10美元;这三年间,CPI(消费价格指数)年年增长,2008年涨幅达5.9%,猪肉、蔬菜、瓶装液化气、原材料,个个都在涨价;三年后最低工资提为850块,人民币汇率约6.8,为提高竞争力,客户把每双鞋的采购价压低至9美元;抛掉其他因素,单从这些简单的数据,就足以说明工厂利润在减少——如同南极冰川消融般的明显。没有足够的利润支撑,怎么能够指望三年前连员工最低工资都保障不了的工厂三年后甚至连加班费都可以给足?
2010年年初的一个报道有助于我们去猜想当前工人的待遇,猜想他们的工资(以及加班费)有没有普遍给足。该报道说,这一年春节后的一个多月,深圳“富士康门口日日数千人求职,密度可比春运火车站,进人群易出人群难,站着睡觉不会倒,上个厕所得憋着。昨日(2010年3月17日)凌晨5时左右,由于保安未上班无人看管,求职者更是挤倒栏杆,人仰马翻”,这在“民工荒”的年头里还真是稀奇事。记者还了解到,“富士康的薪水并不是很高。目前每月底薪910元,加班费按平时工资的1.5倍、节假日2倍、法定假日3倍来计算。一个富士康普工的月薪大约在1000元至2000元之间。”——在2010年涨薪之前,富士康的底薪也不过比当地最低工资(7月之前,深圳关外900元)高出10元而已,它所支付的普工工资与珠三角各地其他工厂的普工工资数额也相差无几,甚至还要低于一些企业,那么,为什么它门庭若市,而别的工厂却乏人问津?——“记者采访的10名求职者中,7人都表示看重厂方规模大、正规、按时发工资”。其实,规模大(例如,员工上万名)在某种程度也就意味着“正规”,意味着“按时发工资”,当然也意味着“足额的加班费”,所以受采访的求职者所讲的原因可以归结为一点,即正规。那么,逆向思维,这些求职者的言下之意是不是在说,别的企业“不正规”,即存在不按时发工资、存在没有足额支付底薪或者加班费的问题?
如果有时间,我们还可以研究一下最近十年(或者五年)媒体对于世界知名零售商、品牌(例如耐克、阿迪达斯)的供应商的报道,研究十年前后被淘汰出局以及被吸收成为新供应商的厂商们,他们是否逐年表现得更好、他们是否仍然存在严重超时加班的现象、他们是否十足十地提供了法定福利给员工;而员工的工作条件,这些年是否达到“安全、卫生”的要求、并得到逐步改善。另外,查阅这些零售商或品牌对报道的回应,还可以了解到他们都承认供应商会有哪些问题却没能够去解决、是否一直与一些“不怎么样”的厂商在合作……
为什么,客户的单价如此现实,标准却不能或者不愿意更现实一点?反过来说,为什么客户的标准如此超前,单价却不能够超前哪怕一点点?
而我们活在现实中的员工能不能实实在在地获得比现实超前哪怕一点点的福利?
客户从来都不会——或许根本就不想——去了解,为什么有的工厂合作得好好的突然就退出了自己的供应链甚至倒闭?当然他们也拒绝承认,其实可能就是因为他们给工厂制造了太多难题,毕竟,有太多太多的工厂前赴后继:甲工厂退掉了订单,乙工厂马上把它抱回去,然后,做了两年,乙工厂终于彻底明白这订单原来是个“鸡肋”,于是熬多了两个月就放弃了;而在旁边等待已久的丙工厂马上欢天喜地地把订单迎回去——可是,客户会承认是自己的问题吗?
贸易壁垒还是改善驱动力?
在联合国“千年首脑会议”上,时任联合国秘书长的科菲·安南在“秘书长千年报告”中提出:“近几年出现了有关(将劳工标准与)贸易挂钩的一个问题。有些国家坚持把发展中国家在劳工、环境和人权领域是否达到某些标准当作贸易自由化的条件。这个问题必须审慎处理,以免成为保护主义的另一个借口。”
中国商品屡屡遭到反倾销。被裁定为反倾销的原因有许多,其中有一个就是被指责成本低。人们普遍认为,成本低更深一层或者更细分的一个原因就是人工成本低,人工成本低即隐含着剥削劳动力的意思,所以,被指责成本低,也就很可能是被指责剥削劳工。依照这种逻辑,逆向思考就可以得知:改善劳工待遇,必然导致人工成本增加,从而使得总体成本上升,成本上升之后就会失去一部分竞争力,从而导致市场份额下降,于是被裁定为倾销的可能性就会减小。
但是,以上逻辑却并不一定成立。第一、改善劳工待遇未必导致人工成本增加,原因多方面:首先,不一定是提高工资才叫做改善待遇,推行6S、改善工作环境和解决夫妻工的住房或者更人性化地管理等等,从别的方面动脑筋,不用增加成本或者只需要增加很少的一部分成本,一样可以使劳工待遇获得改善;其次,可以通过改进薪资结构来“奖优罚劣”,留住好的人才,降低他们的流动率,这样,在招聘和培训新员工所投入的人力成本就降低了。第二、人工成本增加未必导致总体成本上升,毕竟总体成本包含方方面面的成本,不能确定除人工成本之外的其他成本是增加还是减少,人工成本与总体成本不成比例。第三、即使总体成本因为人工成本而上升,却也未必意味着削弱了市场竞争力,因为他国制造业竞争力与我国之间的差距恐怕不只是那么一点点。
那些把社会责任审核认定为西方国家用以制造贸易壁垒的工具的人,把审核当作核实生产厂商有无剥削劳工的最佳工具,认定它能够向国外买家乃至整个国际市场提供强有力的证据,足以证明中国供应商是否在剥削劳工;他们一定以为所有的社会责任审核结果都会公布于众,殊不知,许多客户在审核之前就已经与厂商签署了保密协议,根本就不打算公开任何一部分审核结果。
有一点很重要,那些眼睛只是紧盯着国内现况的人没有看到:中国的社会责任审核现象在别的国家也同样普遍存在,无论是在中国、印度、巴西,还是英国本土,只要存在供需关系,就会有审核;而审核所采用的审核标准,其核心内容不会因为所在国的发展水平而不同——不要指望客户会按照全球各国不同的发展水平制定不同的审核标准,也不要指望它等到全球发展水平一致时才发挥作用。这就像“气候变化”危机所带来的影响,无论是发达国家还是发展中国家,都无法独善其身;即便发展中国家的人均碳排放低于发达国家很多(例如中国人均仅为美国人均的五分之一),“减碳”行动绝不能等到各国人均碳排放一致时才开始。(反倒是某些地方政府对于内资和外资企业采用双重标准,使得一些外资企业觉得受到“地方保护主义”的打击。)
既然我国工厂的数量全球第一,因此,针对我国工厂所发起的审核次数总和也就全球第一、受人瞩目程度当然也是全球第一,一些在审核中被发现的违规项目重复发生的概率当然就比较高,这其中包括超时加班、使用童工等违规项,所以也就难怪中国工厂总是处于外国媒体的风口浪尖。
虽然,以上简单的推论和说明并不能证明社会责任审核就一定不是贸易壁垒或贸易壁垒的工具;但是,无可否认,社会责任审核只不过是在反映工厂的现实状况,它帮助客户了解工厂的社会责任表现,同时也帮助工厂了解客户的标准;至于是否被裁定为“倾销”,不会因为社会责任审核的存在与否而确定或推翻。将社会责任审核与贸易壁垒联系在一起甚至在两者之间划上等号之前,更应该考虑一下,审核都起到了什么样的作用。
与“贸易壁垒”的观点相反,许多人认为,社会责任审核帮助工厂识别并改善一些不良的做法,是工厂改善的有力驱动器,能够帮助工厂维持与客户的关系。这些人认识许许多多的工厂,它们在审核之前一塌糊涂,既没有完善的工资考勤制度,也没有令人放心的消防安全系统;但是在审核之后,这里面的大多数工厂走上正规化,不仅成立了专门的内审小组负责完善工资考勤系统,而且还成立了安全委员会负责厂区内的消防、卫生、安全——但这真的是社会责任审核的功劳吗?
我们都熟知马克思关于资本家和利益的精辟论断,老祖宗也早就告诉我们“天下熙熙,皆为利来;天下攘攘,皆为利往”,设立工厂不是为了做慈善,而是为了追求利益,为了利益,资本家们愿意扫除一切障碍。如果在追求利润过程中,社会责任审核成为生意合作的一个前提或者障碍而无法绕开,那么,资本家们很乐意采用一切办法来扫除这个障碍,向客户展现出积极配合的姿态。尽管也确实有一部分工厂自愿进行改善(他们往往因为缺乏专业知识所以不知道从何改善起),但是,真正主动并自愿在社会责任方面进行改善的却少之又少,他们更倾向于在提高生产效率、减少废品和提高货物周转率等方面作出努力,因为这些才能够带来显著的经济效益。许多工厂的管理层对社会责任审核的态度与对待产品质检的态度并无不同——他们认为质量检验是订单的寄生品,他们认为社会责任审核也是如此;如果没有这些额外的项目,已经经营了20余年并还在蓬勃发展的工厂照样能够成长,并且,可能成长得更快速。
反观客户自身,也没有哪一个是在脱离利润的基础上追求社会责任的。其自身的社会责任或其对于供应商的社会责任要求从来都是建立在经营所得的基础上,这里面有一个显而易见的先后顺序,即先有“经营所得”,才能“负起责任”,正所谓“仓廪实而知礼节,衣食足而知荣辱”,脱离了利润却大谈特谈企业社会责任是不现实的。利润与社会责任的关系就好比电影《龙骑士》里面的龙骑士与神龙的关系,没有了龙骑士,张牙舞爪的神龙也就随之而逝,但没有了神龙,龙骑士却可以独活。
综上,就工厂而言,倘若清楚地知道审核的结果并不会影响到经营所得,那么,鲜有见到工厂采取任何改善行动;相反,如果他们知道审核结果决定了订单的多少,改善或者制造改善假象的行动就会进行得非常迅速。很明显,如果没有利益的驱使,主动要求社会责任进步的工厂将所剩无几。
详解社会责任标准
大多数(至少知名的)欧美客户对供应商都有社会责任要求并且形成了自己的标准,这些标准大同小异,我们前面说过,它们与SA8000类似,其内容一般包括:
- 童工(Child Labor);
- 强迫性劳工(Forced Labor);
- 健康与安全(Health & Safety);
- 组织工会的自由与集体谈判的权利(Freedom of Association and Right to collective Bargaining);
- 歧视(Discrimination);
- 惩戒性措施(Disciplinary Practices);
- 工作时间(Working Hours);
- 工资(Compensation);
- 管理体系(Management Systems)。 以下,我们就这九大部分进行分析。
1)童工(Child Labor)
没有哪一个客户会在书面上称自己会容忍供应商使用童工,所有的客户在童工方面的立场都是一致的:“零容忍”!这一点被严肃地写在了每个客户的采购标准里面,违反这一规定的供应商将没有好果子吃——被“取消订单、永不叙用”。一个典型例子是欧美国家对乌兹别克斯坦出产棉花及棉织品的抵制,就是因为该国家使用大量的童工采摘棉花,并且也没有停止该行为的打算。
童工的基本描述为“未满16岁、未达到完成强制教育年龄、或该国/地区最低就业年龄而被雇佣的人士”。尽管其中有一些采购标准提出最低工作年龄“在该国/地区法律准许的情况下可为14岁”,但是同时都会加上这么一句话:“取以上年龄中的最大值为(允许雇用的)最低年龄”,并且所有的标准都表示遵守所在国(或生产国)的法定最低年龄的规定。
在我国,童工是指未满16周岁的雇员;根据2002年12月1日起施行的《禁止使用童工规定》第六条,“用人单位使用童工的,由劳动保障行政部门按照每使用一名童工每月处5000元罚款的标准给予处罚;在使用有毒物品的作业场所使用童工的,按照《使用有毒物品作业场所劳动保护条例》规定的罚款幅度,或者按照每使用一名童工每月处5000元罚款的标准,从重处罚。”那么,《使用有毒物品作业场所劳动保护条例》第六十三条是这样规定的:“使用童工的”,“由卫生行政部门给予警告,责令限期改正;逾期不改正的,处5万元以上30万元以下的罚款;造成严重职业中毒危害或者导致职业中毒事故发生的,对负有责任的主管人员和其他直接责任人员依照刑法关于重大责任事故罪或者其他罪的规定,依法追究刑事责任……”另外,《禁止使用童工规定》第六条同时还规定“劳动保障行政部门并应当责令用人单位限期将童工送回原居住地交其父母或者其他监护人,所需交通和食宿费用全部由用人单位承担。”
由此我们可以看到,使用童工一旦被发现,它的成本将是巨大的,甚至可能是企业无法承担的!
不过,虽然面临被国家重罚、被客户“取消订单、永不叙用”的可能,录用童工的行为却依然屡禁不止。根据国际劳工组织关于全球童工状况的最新报告,亚太国家童工最多,已经超过11亿,其中工业雇用为7%,排在农业(60%)和服务行业(25.6%)之后。在我国,2008爆发了“凉山童工”的事件。因此,我们有必要了解一下为什么这种行为时有发生。
我们从暑假说起,因为暑假是童工的集中爆发期。
对于经济困难的家庭来说,暑假正好让子女打下工,以挣点学费,同时还能够利用工厂的纪律来管住小孩,免得他们学坏;对于多数出口企业来说,暑假也是订单旺盛的时期,因此需要充足的人手才能够保证出货及时。在这个特殊时期,工厂较容易“放松”对工人身份真实性的确认要求;加上这几年发达地区(例如长三角、珠三角地区)的劳工总体需求量大于供应量,因此,在学校放暑假期间,一大批没有有效身份证明或者根本没有任何身份证明的学生就分散进入到大大小小的许多工厂里去,他们中,就有许多还没达到工作年龄的小孩子。
为什么会录用童工?
一、用人单位宣称毫不知情
用人单位的招聘负责人告诉客户、政府,那些“不小心”录用的童工在应聘当时使用了假的身份证明或者“有人担保”、“有中介的证明”。
为什么有些员工会使用假身份证进厂打工?
早些年前,身份证遗失之后的补办手续非常不友好,深层次原因我们不谈,但是,手续的不友好造成很多人宁愿花钱去办理一张假的身份证或者借用别人的身份证;在一些工厂,为了不让员工随意辞职,“最好的办法”就是扣留住员工的身份证——就是因为如此,许多人辞工时都被扣留住身份证而难以取回,所以后来进别的工厂时就干脆使用假证,被扣留或者被弄丢也不会心疼。其实,早期的一代身份证很容易辨别是真是假,不过,大多数工厂(尤其是小厂)对于一代证的特征知之甚少、相关部门也缺乏宣传和监管,客观上促成了假证的流行。
现在,工厂扣押身份证的现象已不多见,但遗失仍是在所难免。尽管当前办理二代身份证比以往办理一代证要容易些,但是伪造身份证(或者借证)的现象并没有杜绝,假证反而变得更难辨别:肉眼更难辨别、没有鉴别仪的工厂不能辨别、没有在网上为员工购买社保的工厂不能辨别、没有进行周全的员工背景调查的工厂也不能辨别。在这样的情况下,持有任何身份证的员工都可能被厂方录用,于是,童工持假身份证被录用就是自然而然的事情了。
另外,“有人担保”也是个普遍的现象,介绍人是熟人或者就是某个车间的干部,用人单位不方便撕下面皮说不招,所以就睁一只眼闭一只眼,只要没有被发觉,全装作若无其事;“中介的证明”也是某些工厂的借口之一——这些工厂“天真地”认为只要中介盖了章,出了任何事情都是中介负责,所以,造成有些工厂明知故犯的现象;更有甚者,居然有些工厂主动替员工去办理假身份证或利用网上流传的身份证复印件生成软件来伪造身份证复印件。
二、童工更加便宜
许多工序只是需要人手去操作,丝毫没有技术含量,在这种工作岗位上工作了20年或者工作了2天并没有太大分别。而童工,就是被用来做这些技术含量低、重复性强或者需要细致手工的工作。尤其在糊纸、穿线、手缝、包装等工序,在球类、礼品、贺卡等行业,更是容易见到童工的身影。
因为童工所做的活并没有太高的技术含量——换句话说——没有太大的价值,因此他们的劳动所得也极为微薄,但对于一些贫穷山区的家庭来说,这些微薄的收入也能帮家里减轻不少负担;在一些超生相对严重或发展滞后的地区,童工更为普遍、工价更为低廉,即使在21世纪的今日,一小时工作换人民币一元钱的新闻也偶有听闻。
多数“血汗工厂”都存在雇用童工的现象,它们的共同点:产品成本及价格低廉、利润微薄。
三、招不到人
按照人力资源社会保障部“年度人力资源和社会保障事业发展统计公报”,2008年年末全国农民工总量为22542万人,外出农民工数量为14041万人;2009年度全国农民工总量为22978万人,外出农民工数量为14533万人。既然外出农民工数量增长约500万,那么,企业怎么还会招不到工呢?
应该看到,缺工的多是经济发达地区。如今,早已不再是“东西南北中,发财到广东”的时代了,长三角、西部开发、津滨经济新区……光是国家级经济技术开发区都有几十个,更不用说遍地都是的新兴工业区了,劳动者现在拥有了许多选择——反正,在哪不都是打工?所以,这几年,新生的劳动力并不见得都流向经济发达地区,而是分散流向一些经济新区;而原有的劳动力也开始频繁地流动,在部分地区甚至还出现了“返工潮”。
急需劳动力的工厂已经想尽一切办法、使尽一切招术来吸引员工,包括向员工提供“年资奖”(如在本厂服务满一年享受每月补助20元)、介绍费(如成功介绍一名员工入职并做满三个月奖励200元,做满六个月奖励500元等)、春节往返车费、优秀员工享受旅游度假(包括有条件地提供家长旅游名额)等等福利;甚至有些地方的政府还帮忙牵头,组织辖区内各企业到内地、到乡村地区去招工,即便如此,珠三角、长三角等经济发达地区的缺工状况仍是没有好转。这时候,童工就成为一种选择。
根据以上分析,录用童工的原因我们大概清楚了。一个愿打、一个愿挨,于是就有了买卖。
四、便利的管道
有需求、有供应,中间当然少不了一个管道,那就是输送童工的中介和工头。
“凉山童工”事件当时处罚了一部分企业和一些所谓的工头,正是由于这些工头,才使得童工们进入了生产车间。不少企业就是通过这样一些人贩子、黑中介,甚至一些合法的劳动中介录用到童工。在浙江、广东等发达地区,就存在许多这样那样的劳动中介,其中一部分完全没有任何资质。例如,一些中专学校的领导、老师,在暑假到来之前,就已经联络好附近学校(包括初中)的班级主任,由他们来召集“自愿报名打工”的学生;等到学校放学后,马上把这些学生送上车,开往早已联络好的工厂。一方面,这些老师向学生家长收取交通费、伙食费和证件费;另一方面,这些老师自己或派自己的小孩(或亲戚)以领班的身份在工厂每个月领取一定的“管理费”,只为了“管理”被送到同一个用人单位的学生,例如,在有人辞职不干的时候找人补充。还有些打着“办学”幌子的学校,根本就是人力介绍中心(中介);这其中,更有些“黑中介”,以每小时5毛、1元不等的比率向被介绍的员工收取“介绍费”;他们这些中介,是根本不会在乎员工有没有达到务工年龄的。
所以,“凉山童工”的出现绝不是偶然,它是一个地区密集输送、另一个地区密集使用童工的必然。
从事审核工作的时候,要特别留意工厂是否通过中介或“工头”在招用工人,该中介是否具备资格以及工厂是否对中介介绍的工人年龄进行把关。如果能够获取通过中介录用的人员名单,就更能有针对性地进行核查;同时,对于暑假这个特殊时期以及在招工困难的地区,一定要格外留心、严格把关。
顺便说一句,家长如果让未满十六周岁的小孩去打工也是违法行为。
两种童工
童工有两种:当下童工和历史童工。
当下童工是指截止到审核之日仍旧未满十六周岁的员工;历史童工是指在年满十六周岁之前入厂工作,但在审核之日已经达到十六周岁的员工。在国家法律中,没有对这两种童工作出不同说明;但对于大多数客户来说,这两者的轻重程度是不一样的,很明显,被发现后,前者比后者更为致命。对于少部分“有洁癖”的客户来说,历史童工还分为两种,一种是在年满十六周岁之前接触到了他们产品的童工;另一种是年满十六周岁之后才接触到他们产品的员工。他们认为,如果在发现那些历史童工之前还没有下单给工厂,那么,无损于他们的企业形象,因而也不会影响审核结果;反之,则可能会影响结果。
另外,被发现的童工的数量差异对不同客户来说,可能严重程度不同。对一些客户,童工的数量差异不会在审核结果上有什么差别,例如施乐百;但对于其他一些客户,则可能童工的数量越多,结果越严重。例如沃尔玛,如果在单次审核中发现工厂雇佣了三个或者以上童工,那么工厂将被终止合作;如果只发现了一个或两个,工厂则仍有机会在改善后并保证后续不再录用童工后继续与沃尔玛合作。
一个疑问
暑假,寄宿的学生们都回了家,做家长的担心他们学坏,所以就把他们带到车间,以便工作时能照料一下;还有些家长,因为赶货或者自身也希望多挣些钱,中午的时候都还在工作,而午餐就由小孩送到车间来,吃饭时,小孩陪在身边,吃完后,小孩把午餐盒带回家,那么,这些小孩算不算童工?
按照《禁止使用童工规定》,童工是指工厂录用的未满十六周岁的员工,所以,如果小孩子是在车间玩耍,并没有被工厂录用,他们并不是童工。但是,为什么客户会把他们也归类为高风险的违规?
首先,把小孩带到车间存在极大的安全风险。由于对身边物品的危害性认识不足以及出于天生的好奇心,小孩子很可能把车间里的机械、化学品、利器等危险物品当作玩具,导致意外的发生;另外,车间的噪音、粉尘、废气等都可能损害到小孩的身体健康、影响正常发育。因而,工厂允许把小孩带到车间,就等于主动去制造风险,万一出了意外,工厂的正常经营必然受到影响。
其次,不能排除小孩接触生产的可能,换句话说,工厂很难证明其没有“使用”小孩子。有些小孩比较懂事,看见父母在劳动,都会主动帮助做一些事情,例如传递工具或者协助做一些手工等,这就造成劳动事实;假如这个劳动事实不巧被媒体发现并加以报道,那么,公众无法接受——与媒体相比,他们宁愿选择不相信工厂。
工厂较好的做法是,将这些小孩子集中到一个与车间隔离的地方,例如办公室旁边的培训室或者某间宿舍等,注明这些场所的用途并指派专门人员负责他们的安全;另外还要采取措施确保这些孩子们不会私自跑到车间、仓库等与生产相关的地方,哪怕是在下班之后也绝不允许。
识别童工
识别童工有两个途径:访谈和资料检查。
访谈是最直接的识别方式,由员工亲口承认自己就是童工并愿意签名确认;员工确认之后,接下来就需要工厂自行举证。除非工厂能够通过有效证明证实该员工记错出生时间或者是撒谎,否则,该员工就被认定为童工。
访谈之前要选择员工,一般都是在生产车间里随机挑选,但如果正好碰上员工就餐时间,那么,食堂和宿舍也是选择员工的好地方,尤其在食堂,人员更为密集;如果正好碰上员工在排队打饭,那么,站在队列旁边就能够见到工厂的大部分员工;有些工厂喜欢用宿舍来藏匿“不想让审核员看到的”员工,所以宿舍也是应该调查的地方。那些看起来稚气未脱、个子较小、像是中小学生而且很可能没有穿厂服的员工都应该纳入访谈。之所以说没有穿厂服也是特征之一,是因为工厂一般不会把厂服发给刚入职或还没有通过试用期的新员工或暑期工、临时工,大多数在工厂发现的童工都是新入职不久。
访谈的对象并不限于疑似童工,还可以包括这些员工的老乡与亲戚,他们的名字可以从疑似童工的口中得知;然后从他们的口中,又可以验证那些疑似童工们的年龄及从事工作的时间等信息。例如,这些老乡或亲戚可能会反映:某某(疑似童工)去年刚上初一或者刚刚小学毕业,或者,某某有三个兄弟,哥哥今年刚满十五周岁等等,这些都说明该员工年龄未达到法定劳动年龄。
一些在用工方面较有责任心的工厂,每当在开展内审的时候,都有意去挑选年轻的员工,来询问他们的年龄、工作时间和毕业年份等等,核实员工访谈内容与档案表所填内容是否一致,这就能有效地识别出童工、降低用工风险。当然,来自部分地区的员工可能完全没有“过生日”的习惯,他们对年龄的意识非常淡薄,尤其被问到“属哪个生肖”的时候,他们往往一头雾水、不知道您在说什么;这时就需要借助于资料检查。
资料检查也是有效的识别方式,而且,资料作为书面证据,比访谈更有说服力。有时凭借资料检查,也可以很直接地识别某员工是否是童工,例如,员工身份证信息表明其刚满十五周岁等。
厂方所能提供与员工相关的资料有:员工档案(包括身份证复印件等)、劳动合同或协议书、工资表、考勤记录(包括请假条等)、计件单和生产报表等等。其中,员工档案的内容最为重要,这上面所记载的员工身份信息、家庭信息、就学及就业经历往往是识别员工真实年龄的线索。例如,某员工借用他人身份证在2010年9月15日应聘入职,但因为其只记得自己的上学和工作经历,所以,在员工档案上,该员工填写出2005年上小学一年级的经历,假如负责招聘的人员或者审核人员对数字足够敏感就可以估算出该员工大概还不够法定年龄;再比如说,某员工是四川人,所借用的身份证是贵州的,但是在档案表上,该员工在上学和工作栏目中填的都是其在四川的学校和单位的信息,假如负责招聘的人员足够警惕,那么就不至于录用该员工。在员工档案发现的疑点,有时可以通过交叉检验其他相关资料来证实。例如,某员工档案显示其去年在工厂工作了六个月,后来因为家事在年底辞职回家,过完年后重新入职,这时该员工刚好满十六周岁;那么,厂方所保留该员工去年的工作记录(考勤、工资单)就可以作为证明其历史童工的证据。
还有,其他一些信息也会透露出员工的年龄。例如,小学和中学的课程具有很大的差异,一般中学生会学到代数、几何、物理和化学,而小学则没有,如果连物理或化学都没有学过,某员工却自称已经中学毕业,那么,就非常值得怀疑。另外,前面所提到的家庭成员信息(例如父母、哥哥姐姐的年龄等)也有助于从侧面去估算员工的年龄。
访谈和资料检查往往也会结合起来互为印证,通过访谈了解到的信息有时需要资料检查来进一步核实,反之亦然。
童工的补救措施
那么,被发现童工后,工厂应该采取什么样的措施来补救?
首先,工厂应该立即停止使用该童工,并联系童工的家庭,按照童工的意愿,确定该童工需要继续读书还是回家,同时,工厂应该收集童工在工厂的所有信息,建立专门的档案用作往后的检讨;接着,工厂应该安排童工免费进行体检并结清童工的工资,如果童工在该厂从事过可能产生职业病危害的工种,那么还应该安排一次职业病体检;如果检查出“患病或者受伤的,用人单位应当负责送到医疗机构治疗,并负担治疗期间的全部医疗和生活费用” (《禁止使用童工规定》第十条)。
接下来,工厂应该请求童工的家长将童工接回家,并支付其往返车费和童工车费(《禁止使用童工规定》第六条),当然,由工厂专人护送童工回家也行。如果童工决定继续完成其义务教育的,那么,工厂应该支付其接受教育直到年满十六周岁的费用(客户标准)。
处理完童工事件之后,工厂应该进行内部检讨、制定针对招聘人员的培训、排查招聘程序的错漏及完善招聘程序,并建立“禁用童工规定”,以避免后续工作中再次录用童工——对那些没有录用童工的工厂,建立禁用童工的规定也是有必要的——不少客户都有此类要求。禁用童工规定不应只有简单的一句承诺“绝不录用童工”,它应当包括对童工的定义和一些措施,如招聘时对童工的过滤、日常的内部排查、发现童工后的补救等措施,并应当参照最新的法律法规进行修订。
不过,即使已经建立了比较完善的禁用童工规定,“说一套、做一套”的现象仍然存在。比如,某个定期执行内审的工厂在一次内审时发现了童工,负责人担心被处罚,于是采取不当的补救方法去掩盖,例如修改员工入职时填写的入职登记表、改签合同日期等;更有甚者,在实际审核中,厂方陪审人员在确凿证据面前也会想法设法为自己开脱,例如:涂改童工的档案、要求童工家庭更改户口簿资料或要求童工家庭到当地派出所或公安局开具符合工作年龄的证明等等(由于内地部分城市相对落后,所以这类证明文件似乎不难开具),这是一种掩耳盗铃的方法,长此以往,这样的工厂将失去客户的信赖。
如果发现的是历史童工,该怎么办?
比如说,工厂在2010年8月3日内审时发现一名员工出生于1994年8月1日,入厂时间为2010年3月30日。
为了省事,工厂的人事招聘负责人修改了该名员工的入职登记表上的日期,改成2010年8月30日,但顾此失彼——仅仅只是修改了这一项目,“忘了”通知负责其他项目的同事修改与之相关联的记录,例如考勤负责人仍然保留该名员工的所有考勤记录、薪资计算人员仍然保留完整的计件记录,所以,被客户审核人员在2010年9月16日发现了该名员工从2010年3月30日到2010年7月31日(该员工满十六周岁前)之间的考勤及计件记录。这样的情形下,该名员工仍然被记作了历史童工。
其实,如果工厂在内审之时该名员工已经年满了十六周岁,那么,正确的做法应该是:保留所有完整的记录,安排该员工进行身体检查以确定其是否适合继续留在工厂工作。如果因为工作的伤害,该员工身体检查异常,那么,工厂应该负责其恢复健康的所有费用;而如果该员工身体健康并愿意继续工作,那么,工厂应该为这一事件召集相关人员作为此事的见证人,就事件的整个过程做一个总结并保留总结记录,同时确保招聘负责人有足够的知识作好后续的招聘工作。此外,工厂还应在该员工的档案中留下整个事件经过的副本,以方便客户的审核人员查看。
唯有自身完善了招聘程序并坚决执行(不因招工难就故意放宽年龄标准),(把童工的排查纳入到日常工作中)定期或不定期地举行有针对性的核查,才能在各方面把好关,避免启动童工补救程序。
识别假身份证明
前面提到有的童工应聘时就是使用了假身份证明才被录用上岗,那么,何为假身份证明?如何识别假身份证?
假身份证明分为三种情况,一为假信息假证,身份证是伪造的、信息也是假的;二是真的信息假的证,身份证是伪造的,但是身份证所载信息与本人一致;三是假的信息真的证,也就是借证。第三种看似荒唐,但在我们国家,不少人对于自己个人信息的保护意识相当薄弱,造成证件被随意借来借去的现象。事实上,按照《中华人民共和国居民身份证法》(下称《居民身份证法》)第十六条的规定,借证也是违法行为,要受到经济处罚。
按照规定,“用人单位招用人员时,必须核查被招用人员的身份证”(《禁止使用童工规定》第四条),这就赋予了用人单位核查应聘人员的身份证的权利和义务。那么,在招聘时,企业如何避免录用持虚假身份证明的员工?在审核中,审核人员如何识别假身份证或者借证?
先说说识别借证的方法。识别借证,通常需要双管齐下:资料核查和员工访谈。通常采用的步骤为:先资料核查,后访谈加以证实——先通过检查资料,查看有哪些员工,他们的近照与身份证头像上的眼、口、鼻等特征不相匹配;然后,邀请这些员工参加访谈,询问其个人信息,并与登记表上所填资料逐一作对比,核实其是否有出入。询问的内容很关键:我们常听用人单位称,借证很难识别,因为员工本人长得和身份证上的相片“实在太像了”,这个时候就需要有技巧地来询问。在前面“童工”章节中,我们提出可以询问员工的出生地、学习经历和家庭成员等信息;另外,还可以询问员工成长过程中发生的一些事情(任一年代出生的人,他们的经历、教材、甚至玩具、电视节目、所会的歌曲等等都具有那个年代的特征,身份证可以借到,但那些特征是无法借到的)。当然,还可以视面谈气氛灵活地提一些发散性的问题,比如,结合时事、大事来提问,“航天英雄杨利伟飞天成功的时候,你读几年级?”只要多些耐心,员工一般都会说出真话来。
假证也是可以识别的。众所周知,在进行酒店入住登记、购买社保、乘坐飞机和银行开户等商业活动的时候,酒店、机场、银行等单位都会事先核查用户的身份证,这提示了我们:身份证的核查工作不仅仅是公安部门才能够胜任,普通人同样也可以参与。一般来说,身份证的核查有以下方法:
一、信息化核查:登陆全国公民身份证号码查询服务中心的网站或者合作伙伴“身份网”,按照页面提示输入被检查者的名字和身份证号即可查询是否属实;或者编辑手机短信,输入被核查人姓名和公民身份号码发送到10665110(移动、联通以及小灵通均适用),核查结果将以短信方式返回;另外还有彩信、WAP方式可以查询服务中心的数据。
二、仪器核查:使用身份证鉴别仪。市场上现有专用于第一代身份证或第二代身份证的鉴别仪,也有能够自动识别第一、第二代身份证的鉴别仪,有些仪器鉴别到假证时会自动报警,有些则能够显示身份证的隐藏特征但需要肉眼去辨别。目前市场上的鉴别仪有很多品牌,应选择公安部认证的产品。
三、肉眼核查:第一、第二代身份证都有些肉眼能够识别的特征。
1)第一代身份证特征较为明显,部分能够以肉眼识别,例如:
真身份证公章上的所有文字和“姓名”、“性别”、“出生”、“地址”、“编号”等文字的横笔均为平直笔划,横笔的收笔处无三角;
真身份证公章中的“局”字右边上下平齐;
真身份证的“性别”字样下的国界线有三处未连接的缺口;
真身份证的中国版图海南岛屿与台湾岛屿下方至编号处有数个点状和条状岛屿相连;
真身份证反面右上角倒数第四根相绞的绿色网线上有一个香蕉状网纹,俗称“大香蕉”;
真身份证反面国徽中顶部,大五角星上角所指处有左右形状清晰的麦穗所相对形成的缺口;
真身份证反面国徽天安门下方的齿轮中心为圈状;
真身份证反面,中华人民共和国的“民”字处红色花纹图案右上角花纹第二根纹线端部有一个未连成线的囊袋;
另外,真身份证手摸有前凸后平感,四周压封平实、清透。
除了上述特征,其他如版面花纹颜色深浅、字体大小长短、色调深浅等特征较不易辨别。
2)第二代身份证在性别项目的位置,有定向光变色的“长城”图案,在相片下有光变光存储的“中国CHINA”字样;用放大镜人们可以看到,在彩虹印刷的底纹中有缩微字符串“JMSFZ”(“居民身份证”的拼音首字母);如果将证件正面放在紫外线灯光下,可以发现荧光印刷的“长城”图案。
在一般的光线下,平视第二代身份证表面时,表面上的物理防伪膜是无色透明的;适当上下倾斜“二代身份证”,便会观察到证件的左上方有一个变色的长城图案,呈橙绿色;用左眼和用右眼分别观察,身份证上的长城图案的颜色将呈不同颜色;将身份证旋转90度(垂直方向),观察到的长城图案呈蓝紫色;背面的有效期限中的一横(‘-’)不是处于正中间,而是中间略下方。
四、他方求证:为员工购买社保或者办理工资卡(或存折)或者在公安局进行员工背景调查时,由相关单位证实。
五、根据公民身份号码特征来检验身份证真假。理论上,公民身份号码是每个公民唯一的、终身不变的身份代码;当然,到目前为止,身份号码仍然存在着不少官方的错误,例如,2010年7月13日新闻报道“青海将清理跨地区公民身份号码重错号1.3万余对”;因此,在身份号码方面,最终往往需要借助公安系统来判断真假。不过,按照现有的身份号码标准,我们也能够对大部分身份号码作出判断,因为它的数字有些特征,如顺序码“男单女双”等。
以上第二、三种方法都需要验证原件,而其他方法只需要复印件即可。
身份号码知识
身份号码升级前由15位数字组成,升级后由18位数字组成;二代身份证使用的都是18位。其中,前两位数字表示公民出生户籍所在地的省份或自治区、直辖市;第三、第四位数字表示市(或州);第五、第六位数字表示县(或县级市),因此国家标准《公民身份号码》(GB 11643-1999)中把身份号码前六位称为地址码,用于表示编码对象常住户口所在县(市、旗、区)的行政区域代码(可以在中华人民共和国国家统计局网站查询到最全最新的县及县以上的行政编码资料)。但是,不能据此来证明身份证的真假,因为:第一、行政编码经常都会有改动,地名也常有更改,例如1993年,思茅县撤县设市为思茅市;2004年撤地设市建区,将思茅市改为翠云区。2007年1月原思茅市更名为普洱市,翠云区更名为思茅区;第二、居民户口可能发生迁移,身份证所载住址随之更改但身份号码维持不变,所以,如果地址码所代表的地址与身份证所载住址不同,不一定是假的身份证。
如果是15位数的身份号码,那么,接下来的6位数字表示公民的出生年(两位数)、月及日(如790101代表1979年1月1日);如果是18位数的身份号码,那么,接下来的8位数字表示公民的出生年(四位数)、月及日(如19790101代表1979年1月1日),这8位数字(或15位身份号码的6位数字)也叫做出生日期码。因此,如果出生日期码与身份证上面所载的出生日期不一致,则极有可能是假证。不过,笔者曾经见识过编码与身份证上面所载出生日期不一致但通过了身份证鉴别仪鉴别的身份证;另外,笔者还见识过出生日期码为650229(65年2月份仅有28天)的真身份证和身份证签发日期为11月31日的真身份证:人为的东西通常会有些错漏。
最后,如果是15位数的身份号码,那么,最后三位数字为流水码,其中最后一位“男单女双”(奇数分配给男性,偶数分配给女性)。如果是18位数的身份号码,那么,最后四位数字的前三位为流水码,其中第三位“男单女双”(即18位数的倒数第二位);第四位,也就是18位数的最后一位数字是校验码,非常重要。为什么说它重要,因为从前面17位数字来看,身份证号码可能都没有问题,但是最后一位校验码却是通过一系列运算得出来的、0123456789X中的唯一的字符!
校验码
校验码(身份证最后一位)是根据前面十七位数字码,采用ISO 7064:1983, MOD 11-2校验码系统计算出来的,它的计算方法为:
- 将前面的身份证号码17位数分别乘以不同的系数。从第一位到第十七位的系数分别为:7, 9, 10, 5, 8, 4, 2, 1, 6, 3, 7, 9, 10, 5, 8, 4, 2;
- 将这17位数字和系数相乘的结果相加得出和;
- 用这个和除以11,得出余数;
- 余数只可能有0~10这11个数字,其分别对应的最后一位身份证的号码为1, 0, X, 9, 8, 7, 6, 5, 4, 3, 2(X是罗马数字,代表10)。 所以,如果余数是0,那么校验码就是1;余数是2,那么校验码就是X。如果余数是10,身份证的最后一位号码就是2。
以11010519491231002为例,按以上计算方法,第二步求和得出167,第三步得出余数2,对应的校验码就是X,所以完整的身份号码为11010519491231002X,如果改为110105194912310021就是假证;再以44052418800101001为例,第二步求和得出195,第三步得出余数8,对应的校验码就是4,所以完整的身份号码为440524188001010014。
所以,根据以上的计算法则,我们就能够用电子表格或者其他数据处理软件来辅助验证身份证号码的真假。事实上,网络上用以验证身份证号码的软件就是基于以上的计算法则设计出来的。
未成年工
国家专门针对未成年人(指16至18周岁人)劳动保护制定了《未成年工特殊保护规定》(下称《规定》)。按照《规定》,工厂应该向未成年工提供免费健康检查及进行劳动登记,并且应该安排相对轻松、无毒无害、无负重要求等工作。
《规定》第六条,“用人单位应按下列要求对未成年工定期进行健康检查:(一)安排工作岗位之前;(二)工作满一年;(三)年满十八周岁,距前一次的体检时间已超过半年。”第八条,“用人单位应根据未成年工的健康检查结果安排其从事适合的劳动。”第九条,“对未成年工的使用和特殊保护实行登记制度。(一)用人单位招收使用未成年工,除符合一般用工要求外,还须向所在地的县级以上劳动行政部门办理登记。”第十条,“未成年工上岗前用人单位应对其进行有关的职业安全卫生教育、培训;未成年工体检和登记,由用人单位统一办理和承担费用。”因为《规定》第四、第五条还规定了“患有某种疾病或具有某些生理缺陷(非残疾型)的未成年工”不得从事某些范围的劳动,因此,未成年工的体检项目应该至少包括《规定》第五条提到的八大项目。
未成年工的体检和登记表,一般各地政府都有统一的格式,如没有,请参考附录《未成年工健康检查表》和《未成年工登记表》。
用人单位如果需要招用未成年工,必须在未成年工上岗前进行健康检查,根据检查结果“安排其从事适合的劳动,对不能胜任原劳动岗位的,应根据医务部门的证明,予以减轻劳动量或安排其他劳动”(《规定》第八条),并且应对其进行有关的职业安全卫生教育、培训。根据体检结果,用人单位须向所在地的县级以上劳动行政部门办理未成年工登记。
由于招工存在不确定因素,工厂随时可能会录用到未成年工,而未成年工在入厂后一定时间内也可能随时离职,这多少都会给招工部门造成一些困惑并带来时间和金钱上的浪费。在实际操作中,“嫌麻烦”的一些工厂对新入职的未成年工采取定期体检和登记的方法,例如一个月集中安排作一次体检并办理登记,有些工厂干脆半年办理一次登记,于是常常会有一部分未成年工在成年之前一直都没有办理登记的现象。
大多数没有审核经验的工厂不会注意到未成年工登记的问题,有些工厂负责人甚至以为“16周岁以下才叫未成年工”,宣称其并未录用任何“未成年工”!与之相反,有些负责人则认为“18周岁以下都是童工”,所以不敢去录用未成年人。这些负责人都很需要加强对法律法规的理解。
未成年工劳动保护
未成年工的特殊保护是指“针对未成年工处于生长发育期的特点,以及接受义务教育的需要,采取的特殊劳动保护措施”。
例如,《未成年工特殊保护规定》第三条,“用人单位不得安排未成年工从事以下范围的劳动:……(五)《高温作业分级》国家标准中第三级以上的高温作业”,按照《高温作业分级》(GBT4200-2008)4.1条规定: 
我们可以看出,如果接触温度在33~34度,作业时间在241分钟(4小时零1分)以上则为未成年工禁忌作业;如果作业时间更长,如361分钟(6小时零1分)以上,则未成年工接触温度不可以高于28度。事实上,对于这一条规定,较多工厂在夏季的时候都没有办法保证。
该规定特别说明,“未成年工患有某种疾病或具有某些生理缺陷(非残疾型)时,用人单位不得安排其从事以下范围的劳动”,例如“(三)《高温作业分级》国家标准中第二级以上的高温作业”,那么,对“身高和体重低于同龄人标准”的未成年工,用人单位不得安排其从事接触温度在33~34度(或更高)、作业时间在121分钟(2小时零1分)以上的工作;用人单位应该对其采取照顾措施。
有些规定只适用于少数被审核的工厂,例如,《规定》第三条“用人单位不得安排未成年工从事以下范围的劳动:……(三)《高处作业分级》国家标准中第二级以上的高处作业”,按照《高处作业分级》(GBT3608-2008)4.3条规定“第二级高处作业”是指“不存在4.2条列出的任一种客观危险因素的高处作业,作业高度5~15米”;那么,用人单位不得安排未成年工在高度15米以上的作业平台从事作业,哪怕已经采取了必要防护措施。但如果存在4.2条列举的任一种客观危险因素,例如在平均气温等于或低于5摄氏度的作业环境,“第二级高处作业”被定性为“高度在2~5米的作业”,用人单位因此不得安排未成年工在高度5米以上的作业平台上从事作业。不过,大多数工厂都不太可能有这么高的作业环境。
以上规定记忆起来或许比较吃力,(下称《职业病防治法》)有一条简单的规定,第三十五条,“用人单位不得安排未成年工从事接触职业病危害的作业……”至于哪些是职业病,可以参考《职业病防治法》第二条,“本法所称职业病,是指企业、事业单位和个体经济组织(以下统称用人单位)的劳动者在职业活动中,因接触粉尘、放射性物质和其他有毒、有害物质等因素而引起的疾病。”(详细内容请参考《职业病目录》。)
另外,关于“未成年工是否可以加班加点、如果可以额度是多少”等的问题,目前并没有全国性的法规可以参照,不过,各地政府可能会根据《未成年工特殊保护规定》及来出台一些详细的规定,例如《深圳经济特区实施〈中华人民共和国未成年人保护法〉办法》第四十一条规定“用人单位安排未成年工加班,应当征得未成年工本人和其所在工会组织同意,并遵守有关法律、法规的规定。”《江苏省劳动保护条例》第三十一条,“禁止使用未满十六周岁的童工。对未满十八周岁的未成年职工,企业事业单位不得安排其从事矿山井下、有毒有害、国家规定的第四级体力劳动强度的劳动和其他禁忌从事的劳动;不得安排其加班。”
虽然是否可以加班各地规定不一,但是,夜班工作应该杜绝。依据《劳动法》第六十四条,“不得安排未成年工从事矿山井下、有毒有害、国家规定的第四级体力劳动强度的劳动和其他禁忌从事的劳动。”那么,由于夜班打乱了人的生物钟,对人身健康和未成年人身体发育带来干扰,因此可以认定其不符合《劳动法》第六十四条的精神。
其实,这个年龄阶段的劳动力所占整个劳动力市场的比率很低,因为大多数都还在学校。早些年,不少工厂可以做到完全可以不录用或者少录用未成年工,虽然按照不少客户的标准,此举有“歧视”的嫌疑,但无疑它有助于企业减少在用工方面的风险或额外的负担。不过,如今许多工厂都缺工,一些工厂不得已需要录用一部分未成年工,对于这些工厂,建议把未成年工当作未来劳动力的储备队伍,逐渐过渡,而绝不能把他们用作劳动力的主力部分,否则,其中的风险难以估量。
顺便说一句,并不是只有我们国家才有关于未成年工的保护规定,其他一些国家也都是有类似规定的。
2)强迫性劳工(Forced Labor)
强迫性劳工包括最严重的“监狱劳工”、“契约劳工”和“抵债劳工”等等,以及其他带强迫性质的雇佣劳工。
所谓的“监狱劳工”,是指监狱或者看守所等场所内人身自由被剥夺的人员,这些人员以“劳动改造”的形式成为劳动力。一些需要密集劳动力但是工作内容简单、安全的行业,例如纸盒、制鞋、丝花、电路板等等,雇佣“监狱劳工”的可能性比较大。而所谓的“契约劳工”和“抵债劳工”,国内外鲜有报道;且按常理推算,一家工厂也不大可能同时有多个“契约劳工”或“抵债劳工”。
“监狱劳工”受到青睐不是没有道理的,上述行业中的一些工厂为了抢订单,往往对客户报以低价,拿到订单之后他们需要依靠极其廉价的监狱劳工来保证他们的利润;另一方面,由于监狱劳工的数量相对稳定,因此利用这些劳工的工厂看起来“质量更加稳定”、“订单交期更加有保障”。但是,根据《关于重申禁止劳改产品出口的规定》第四条,“重申禁止劳改产品出口。外贸公司不得收购劳改产品,也不得让其他贸易公司代为收购用于出口,监狱不得向外贸公司提供出口货源。”生产出口产品的工厂不得将产品外发到监狱,这就从法律的角度限制了出口企业使用监狱劳工的可能,促使国内工厂达到所有国外客户在这一方面的要求。
由于外发监狱过程和监狱本身都极为隐秘,工厂也绝不会轻易对外透露,所以很难发觉工厂是否存在利用监狱劳工的情况,但这也并不是说绝无可能。通过访谈工厂的采购人员、管理层、运输司机和外派品质监管人员,以及审查工厂所有的外发记录,审核员或许可以找到一些蛛丝马迹。
在其他强迫劳工现象中,最常见的有:限制工人辞工、扣押工人证件、实行宵禁和收取入厂费用等等。
早些年前,工人因为对法律所知甚少并且当时法律也不甚健全,对于自己的权利很少懂得去争取,甚至被工厂欺诈压迫了也默默承受、害怕失去工作。但年复一年,这样的情况逐步地纠正过来——越来越多客户、非政府组织和政府部门参与改善了劳动者的待遇,并促使农民工的维权意识不断增强;而如今的用工环境也大大有别于十几年前,如前所述,由于家庭生活普遍好于十几年前而且也没有太大的家庭抚养压力,新生的劳动力对薪酬的多一点和少一点并不是太敏感;与其多拿一点工资,他们更倾向于工资略低但是舒适、安全、劳动强度较低的工作岗位,他们期待被认同、期待找到自我;加之如今通讯发达,上一分钟刚刚踏入厂区,下一分钟可能就被一个电话或者一条短信引发离职的冲动。因此,对于这个群体来说,工厂如有任何显性或隐性的压迫——只要被察觉到了——他们就会拨打“12333”劳动保障电话投诉或者选择“用脚投票”,所以,某些工厂经常出现“发完工资员工马上少掉好几百”的现象。
可是,强迫劳工的形式是多样的,有些甚至被侵权的劳动者本人都很难觉察到。
(下称《劳动合同法》)第九条,“用人单位招用劳动者,不得扣押劳动者的居民身份证和其他证件,不得要求劳动者提供担保或者以其他名义向劳动者收取财物。”
证件扣押
就在五六年前,那时仍有不少工厂要求新进员工的身份证至少在工厂押7天,员工必须在做满7天(或1个月)之后才能要回身份证;一打开人力资源管理工作者的抽屉,可能都是这样的情况:凌凌乱乱地散放着几十张新入职员工的身份证。
现在,这种情况已经不多见了——随着政府和人才市场的不倦宣传,以及逐渐觉醒的员工意识,再加上用人单位面临劳动力紧缺的压力,在招工时自然不再提这种不合理的要求了。不过,对外,厂方扣押外来人员身份证明的现象依然时有发生。例如:外来人员(包括审核员)抵达工厂时,少数工厂会要求他们把身份证押在大门口的保安室,离开的时候再归还——这其实是违法的行为,《居民身份证法》第三章第十五条规定“任何组织或者个人不得扣押居民身份证”。那么,对于审核来说,因为扣押的并不是劳动者的身份证,它还算不算违规?的确,就目前的审核范围而言,它不能算是审核的违规点,但是,因为它违背了审核所依据的法律和标准,所以,厂方如有这种扣押外来人员身份证明的现象,仍需立即作出改善。
除身份证外,一些岗位的证件仍然有被扣押的嫌疑,例如,工厂食堂工作人员的健康证、叉车员工的作业证、电梯操作员工的操作证,因为这些证件多数是在员工入职后由工厂付费办理(或更新)的,工厂及员工都错以为厂方有权利拥有这些证件;并且,工厂还有个理由保留这些证件,即客户审核需要检查原件。当然,是否扣押具体的情况需要审核员现场与持证人员确认后才清楚。
多数情况下,如果没有员工投诉,工厂扣押证件的行为很难被证实。
押金
押金的形式有许多种,这大概也是《劳动合同法》第九条规定用人单位“不得要求劳动者提供担保或者以其他名义向劳动者收取财物”的原因——“其他名义”无法逐一列举、无法具体化,但是可以简单地这样理解:凡是厂方要求的、同时厂方又能够提供的,就必须由厂方免费提供,否则就是押金。
不过,工厂的收费名目实在太多了,例如:厂牌工本费、IC卡工本费、床铺费、厂服费、凉茶费等等,如果劳动者维权意识不强,就会听任厂方收取。而厂方收取这些费用时,多半都没有提供收据,即使有,也不会傻到主动提供给审核员,所以,判断工厂是否存在收取押金的现象就只能靠员工访谈了。值得注意的是,从员工访谈中听到的未必都是真话,这是因为:一、员工不愿意说实话(可能被处罚);二、员工不理解厂牌、厂服等收费项目也属于押金,所以,当被问到“你们厂有没有收取押金”时,他们可能回答“没有”。后面我们会谈到访谈技巧的问题,像这样的情形下,只有结合入职手续及工资表项目来提问,才能获得比较全面的回答,才能判断工厂在招聘时是否存在违规、员工权利是否受到侵犯等。
另外,有些费用虽然不是工厂收取的,例如,“工头”(一般这些“工头”都没有中介的资质)向员工收取的介绍费、劳务派遣单位向被派遣员工收取的管理费等,表明上看来与工厂没有关系,但它们都属于违规——许多审核标准都表明,这些招聘费用都应该由用人单位支付,并且,用人单位也有责任对这些中介作出要求,禁止他们向员工收取任何入职费用,尽管目前的审核还没有深入到这一层面。
无效合同
《劳动合同法》第三条,“订立劳动合同,应当遵循合法、公平、平等自愿、协商一致、诚实信用的原则。依法订立的劳动合同具有约束力,用人单位与劳动者应当履行劳动合同约定的义务。”
根据《劳动合同法》第二十六条,违法或者违反法律规定的合同或者用工约定都是无效的。而常见的无效条款是关于试用期的约定,即出现违法延长试用期或续签合同仍约定试用期等的情况。《劳动合同法》第十九条,“劳动合同期限三个月以上不满一年的,试用期不得超过一个月;劳动合同期限一年以上不满三年的,试用期不得超过二个月;三年以上固定期限和无固定期限的劳动合同,试用期不得超过六个月。同一用人单位与同一劳动者只能约定一次试用期。”有些标准劳动合同(即格式劳动合同)载入了这条规定,提醒劳动者用人单位无权延长法定的最长试用期。规定中的“同一用人单位与同一劳动者只能约定一次试用期”这一点尤其值得注意,因为用人单位最有可能的违规就是合同一年一签并且每年都约定一个试用期;另外,已满试用期的员工,用人单位也不可与之再度约定试用期,哪怕是劳动者调任到另一岗位。
根据《劳动合同法》,用人单位与劳动者可以依法自行订立劳动合同。不过,现在各地都发行了劳动合同范本,在全市乃至全省范围内统一了劳动合同的格式、条款;企业如无自行拟定的必要,一般都推荐采用这种范本,当然,各地都没有规定一定要使用何种格式的劳动合同,而且还有评论说,“反倒是千篇一律的标准劳动合同限制了劳动者与用人单位‘平等自愿、协商一致’的自由”。在我看来,只要能够满足企业需要,那么,标准劳动合同倒是不错的选择,毕竟省去了企业自行编写的麻烦,尽管在实际操作中还是可能出现无效的条款。
有些工厂喜欢在标准劳动合同之外,补签一些约定,例如,与员工签署“本单位已经将安全知识告知了劳动者,如劳动者在工作中出现意外,责任由劳动者承担”之类的协议,这样的约定是无效的。具体规定请参考(下称《安全生产法》)第四十四条,“……生产经营单位不得以任何形式与从业人员订立协议,免除或者减轻其对从业人员因生产安全事故伤亡依法应承担的责任。”
自愿加班单
为了证明没有强迫要求工人加班,同时也为了符合客户要求,工厂会要求员工签名表明立场,如“为了赚取更多的钱,我自愿延长工作时间并愿意接受厂方对工作作出的安排”云云。无庸置疑,前半句是正确的,后半句也是正确的。不过,如果仔细研究工厂是如何让员工“自愿”签上名字的,就会发现这其中实在不怎么正确。
首先是错误的引导,改革开放到如今,一直有艰苦奋斗传统的中国人民仍旧乐意艰苦奋斗,许多劳动者认为——用人单位也有意这样表示——多加班才能拿到高工资、没有加班则只能拿到很少的一点工资,导致许多人将加班与工厂效益联系在一起,以为工厂加班越多效益越好。其次是休息时间得不到保障,《劳动法》规定每天延长工时不得超过三个小时,但用人单位常常超出三个小时,有时还要通宵达旦地工作。再者是员工没有选择的权利,加班时间的多少基本上由用人单位说了算——要么不加班,要么就得干足四至五个小时,加班期间无法像客户倡导的那样“自由选择”离开。
因此,客户所看到的“自愿”加班单,是在以上三个不正确的前提下签署的,它的可靠性也就值得怀疑了。
有条件的辞工
企业需要在员工培训和招聘上投入成本,并且希望该投入能够带来正收益,但是有很多时候,员工工作可能还不满一个礼拜就辞职走人了;为了留住员工,一部分企业采取“有条件的辞工”的做法,例如最常见的扣押工资——扣押员工一部分或者一个月的工资。通常,处于生产旺季的工厂在这方面表现得更为突出,有一部分就要求员工不得辞工——即使员工按照《劳动合同法》的要求提前(例如,试用期内提前三日)申请了辞工——否则,最后一笔工资不给发放,这就是我们常听说的“辞不到工”,并非指员工的人身自由受到限制、无法离开。在这样的情形下,有些员工也会咬咬牙、狠狠心地离开——他们宁愿最后一笔工资不要,就是要离开工厂。像这样的企业在其他方面也一定有不得人心的做法,所以,也极容易存在员工消极怠工、故意损坏生产工具等现象;也就是在这样的企业里,更容易从访谈员工口中得知工厂的一些真实情况。这就是“播什么种子,结什么果子”。
“辞不到工”这类问题在目前来说应该是比较普遍的。前面提到目前招工形势不乐观,对传统制造行业大体如此,对其他如家政服务、餐饮服务等行业也是一样。因此,许多企业“无奈”地采取诸如扣押工资等不合理的方式试图去留住员工。对这样一些企业,尤其是那些自离率比较高的企业,以下资料都是审核时的重点:离职员工的工资支付记录、员工书写的离职申请(及理由)、厂规关于辞工的规定以及员工的流动率等。
“辞不到工”还有可能体现为试用期辞工拿不到工资或正式工辞职到期却拿不到工资。当然,工厂可能会有以下的解释:一、工资结算和现金的支取都需要一定的时间,尤其是计件工资,几乎没有哪个企业能够在员工辞职到期的时候把它准确无误地计算出来(如果员工离职前正好在加工新的工件,那么,厂方很可能连工件的单价都还没有制定出来);二、对于几千人的工厂而言,就算每个月只有6%的流动率,工资结算的压力也不算小;三、不想在这方面开先例,否则会造成更多员工流失。但是,我们看到《工资支付暂行规定》第九条,“劳动关系双方依法解除或终止劳动合同时,用人单位应在解除或终止劳动合同时一次付清劳动者工资。”所以,工厂的解释虽然有一点道理,但违反了这条规定,无论如何,辞职到期(解除合同之时)就要支付工资;不过,有些地方允许工厂可以与员工签订离职工资的发放日期,而有些地方允许延迟一定时间发放,典型的有《昆明市企业工资支付条例》第十四条,“用人单位与劳动者终止或者解除劳动关系的,应当自劳动关系终止或者解除之日起五日内一次性付清劳动者工资;劳动合同另有约定的,从其约定。”按照这一规定,劳资双方既可以约定发放日期,也可以延迟发放。
无论如何,“有条件的辞工”的做法不得人心,靠扣押身份证、扣押工资等方式来强留员工的做法已经过时而且给企业带来风险。事实上,同样是为了留住员工,有些工厂采取的措施就比较好,如:一、采用年资奖励的方式,做满一年按月额外支付一定的奖金并逐年累积;二、采用类似酒店馈赠“回头客”的方式,如果员工过完春节后自愿返回工厂上班,可给予一定的路费补贴或者开工利是(“红包”)等等,将强迫变成诱惑,吸引或留住了更多的(同时也是更熟练的)员工。
其实,以上两种不同做法的企业所提供给员工的工资或许没有太多差异,但在审核中,它们将可能促使员工讲不同的话:越是采用强迫方式的工厂,他们的员工越是不愿意帮他们“说好话”;越是采用诱惑方式的工厂,他们的员工越倾向于帮他们“说好话”。尽管“说好话”帮不到审核员,但是,这样的工厂往往是比较好的工厂,因为员工都相对稳定而且也不大可能发生罢工的现象,所以,对于客户而言,其实已经部分达到了审核的目的。顺便说一句,尽管许多客户都不把访谈内容当作评判依据,但仍有部分客户将它看得很重要、凭访谈内容来决定工厂是否达标。
3)健康与安全(Health & Safety)
企业应该保证:无论在什么时候、什么场合,都能够主动去采取必要的措施,最大限度地降低工作环境中的危害及隐患,向所有雇员提供一个安全、健康的工作和居住环境。
为此,企业应该:
- 采取各项措施,保障生产环境安全。 如果企业提供住宿和伙食,那么,还应该保障居住环境和饮食环境的安全、卫生、健康。
- 保证所有在职员工与新入职员工都接受到最新的健康、安全培训,定期更新培训内容、做好各项培训的记录。
- 建立内部审核机制,包括指定专人负责全体员工的健康与安全,以及识别和防范对员工健康与安全造成伤害的潜在威胁。
- 经常检验应急反应机制,以确保突发事件发生后,能够作出积极、迅速而有效的反应。
健康安全小组
为保证有一个健康和安全的生产经营(和居住)环境,工厂有必要成立专门的健康安全小组,授予小组必要的权力,使之建立一套适合本企业的劳动安全卫生制度,用来执行培训、预防问题、发现问题和解决问题。当然,法律并没有规定非要成立这么一个小组不可,《安全生产法》第十九条也只提到“从业人员超过三百人的,应当设置安全生产管理机构或者配备专职安全生产管理人员;从业人员在三百人以下的,应当配备专职或者兼职的安全生产管理人员”,但成立这样一个小组(按企业规模可以成立小组或指定专人),有助于工厂分析和控制风险。
健康安全小组应该得到充分授权,否则,得不到其他部门的配合,改善也就无从说起;小组的架构应该清晰、分工应该清楚、责任应该明确,否则,就不能保障内部审核工作顺利而有条理地进行;小组的内审工作应该成为日常生产活动中的一部分,否则缺乏监督的生产部门容易放松安全警惕或忽略对员工的职业培训。
《劳动法》第五十二条规定“用人单位必须建立、健全劳动安全卫生制度”,健康安全小组的职责之一就是制定适合本企业的劳动安全卫生制度,然后根据制度制定出行动方案,也就是标准作业程序(SOP: Standard Operation Procedure)。在工厂常见的是推行5S或6S,少数甚至推行7S管理制度,这些做法有助于规范企业的内部生产活动,实现文明安全生产。
[注:5S是指整理(SEIRI)、整顿(SEITON)、清扫(SEISO)、清洁(SEIKETSU)、素养(SHITSUKE),又被称为“五常法则”或“五常法”;6S是在5S的基础上加上安全(SAFETY);7S是在6S的基础上加上节约(SAVING)。]
以下内容应当写入健康安全小组的检查日程表中:
建筑安全
职业健康安全
劳动防护用品
急救
机械安全
电气安全
消防安全
化学品安全
宿舍卫生
食品安全
环境保护
女职工及未成年工特殊保护
建筑安全
建筑安全,第一要看证书、第二看结构、第三看用途。
《安全生产法》第二十四条,“生产经营单位新建、改建、扩建工程项目(以下统称建设项目)的安全设施,必须与主体工程同时设计、同时施工、同时投入生产和使用。”同时设计、同时施工、同时投产,俗称“建筑三同时”。(下称《消防法》)第九条,“建设工程的消防设计、施工必须符合国家工程建设消防技术标准。建设、设计、施工、工程监理等单位依法对建设工程的消防设计、施工质量负责。”
在竣工后,工厂建筑必须经过当地消防验收合格,才能够投入使用。《消防法》第十三条规定“未经消防验收或者消防验收不合格的,禁止投入使用”,《消防法》第十四及十五条、以及《建设工程消防监督管理规定》第三章“消防设计审核和消防验收”则提出了消防审核及验收的办法和具体要求。
从设计到竣工验收,这其中有几种证书,如验收前期的《建筑工程消防审核意见书》(或《建筑工程消防设计的审核意见书》)、后期的《建筑工程消防验收意见书》(或《建筑工程消防验收的意见书》)等,即使厂房是租来的,工厂也必须保留相关证书复印件并提供审核。在验收通过、生产开展之后,当地消防部门还会经常进行消防检查,出具《消防安全检查意见书》等,从中也可以看出工厂是否将消防安全执行到位。
在工厂提供的建筑验收意见书上,一般都载明了建筑的耐火级别、楼层数目、火灾危险级别和建筑用途等(有些在七八十年代建立起来的厂房可能没有验收意见书,或者由于意见书保留在房东手中,所以其用途无法得到确认),如果实际情况与验收说明存在差异却没有当地政府出具的其他相关文件,则应该视作违规。例如,按照《建筑设计防火规范》(,下称《建规》)第5.1.7条的要求,耐火等级定性为四级的食堂不应设置在二层且最大面积(建筑面积)不超过600 m2、三级的不应超过二层且最大面积(建筑面积)不超过1200 m2;那么,如果工厂食堂耐火等级为三级,其最大面积就不能是2000m2。除了防火之外,建筑还有核定的承重量,一些重型的机械就不宜摆放在承重较弱的楼层。在沿海一些城市,有些厂房是在池塘或者一些低洼的土地上建立起来的,地基不够结实,所以经常出现“地陷”现象,如果这些厂房用作重型机械加工,则有可能影响整个建筑结构。
证书下达之后,任何擅自改动楼层结构的行为都是非法的,例如,常见有些工厂将相邻两栋厂房打通,中间架个天桥;或者,在已经验收了的厂房、宿舍或者食堂的楼顶上再加盖一层;又或者,未经评估,私自在楼顶安装过重的太阳能集热器和储水罐等等,这些都给建筑安全带来隐患。建筑结构方面常见的违规还有:“三合一”厂房——仓库、车间和宿舍在同一栋楼,或者厂房的一部分被改成宿舍或宿舍的一楼用作仓库等等;更有甚者,将两个叠加起来的货柜箱改成两层员工宿舍供员工居住(2010年,深圳、东莞相继报道了外来工居住在集装箱内的新闻)。且不说“三合一”等不符合客户“安全、健康的生活环境”的要求,它们给工厂自身和周边的其他建筑都带来极大的安全隐患。按照《消防法》第十九条,“生产、储存、经营易燃易爆危险品的场所不得与居住场所设置在同一建筑物内,并应当与居住场所保持安全距离。生产、储存、经营其他物品的场所与居住场所设置在同一建筑物内的,应当符合国家工程建设消防技术标准。”
另外,建筑的使用不得超出其许可的范围,例如,《建规》第3.3.15条(第三章“厂房(仓库)”的第三节“厂房(仓库)的耐火等级、层数、面积和平面布置”)规定:“甲、乙类仓库内严禁设置办公室、休息室等”。如果仓库所储存物品的火灾危险性定性为甲、乙类,那么,在其内部设立办公室或休息室就是违规行为;这种现象常见于存放危险化学品的仓库,部分企业为图方便,往往在仓库内设立简单的办公桌,指派专人负责看管,除了不符合消防要求外,还使得员工过长时间暴露在有害环境下,严重威胁他们的身体健康。在一些条件有限或者管理疏松的小工厂里,也常见到将危险化学品放置在不具有化学品储存资格的厂房或库库的现象,这些都是违规使用建筑的行为。
职业健康安全
实现职业健康安全的六大要点是周全的培训、定期的身体检查、健康安全的工作环境、有效的应急措施、负责任的定期巡检以及详细的事故处理及跟踪记录。
培训
培训的必要性可以用“安全生产,培训先行”八个字来概括。
依照职工就业的不同时期,培训分为岗前培训和在职培训。
岗前培训:《安全生产法》第二十一条,“生产经营单位应当对从业人员进行安全生产教育和培训,保证从业人员具备必要的安全生产知识,熟悉有关的安全生产规章制度和安全操作规程,掌握本岗位的安全操作技能。未经安全生产教育和培训合格的从业人员,不得上岗作业。”
对以上条款规定,厂方最难做到的就是上岗前的安全生产培训,正因为如此,大多数工伤都是发生在那些缺乏培训的新员工身上。
岗前培训可以分为广为人知的三级安全培训:厂级、车间级和班组级。
厂级培训一般包括但不限于以下内容:安全生产法规及标准——以培养员工的法制观念;本单位的安全生产制度、安全纪律——以培养员工对工厂安全生产制度的认识;本单位的生产特点和历史上发生的重大事故以及从中所吸取的教训——以提高员工对生产环境的警觉性;发生事故后如何逃生、抢救伤员、排险、保护现场和及时进行报告——以增强员工逃生及处理事故的能力。
车间级培训一般包括但不限于:车间安全生产环境介绍——使员工尽快熟悉工作环境;车间生产设备(电气、机械设备)、生产工具和有害物的介绍——使员工认识危害源;防火、消毒、防尘、防暴知识及紧急情况安全处置和安全疏散知识培训——使员工了解防护措施;车间急救设备介绍——使员工掌握自救和救人的本领。
班组级培训一般包括但不限于:本班组作业特点及安全操作规程、安全防护装置(设施)及个人劳动防护用品的使用方式、本岗位易发生事故的不安全因素及防范对策、本岗位作业环境及使用的机械设备和工具等的介绍。
对于生手,工厂一般会安排“以老带新”式的班组级培训,不过,多数都是作业培训,很少工厂会安排其他方面的培训,有些工厂甚至认为培训完全没有必要。只有少数工厂才能够做到有预见性地招工,因此能够预留培训的时间;大多数工厂都是缺人时才招人,并且常常是员工一入职就上岗,根本没有任何系统的培训。
对于熟手,大多数工厂更不会提供培训。其实,是熟手也并不意味着就一定通晓所有的作业要求,毕竟每个企业都有自己的作业习惯,而且,所使用的机械设备也可能存在着差异,所以,熟手的培训也同样重要。
在职培训:在员工工种或企业生产条件有所改变之后(例如使用了新设备),也应当对员工进行培训。《安全生产法》第二十二条,“生产经营单位采用新工艺、新技术、新材料或者使用新设备,必须了解、掌握其安全技术特性,采取有效的安全防护措施,并对从业人员进行专门的安全生产教育和培训。”——这就是在职培训。
除了采用新工艺、新技术、新材料或者使用新设备之外,在新的法规颁发出来后,企业也有义务对劳动者进行培训。完整的一套培训管理体系包括培训计划、有资格的讲师、简单易懂的教材、培训签到记录和考核成绩记录,等等。培训内容应该包括但不限于以下内容:法规及标准、工艺流程、技术指引、材料物性(包括原材料、辅料和化学品)、设备功能(包括人力和动力机械)和劳动防护用品等等。
培训是企业对员工应尽的义务,而且,员工有权要求企业提供培训费用。《企业工会工作条例》第五十三条规定,“企业工会……督促企业按照有关规定,按职工工资总额的百分之一点五至百分之二点五、百分之一分别提取职工教育培训费用和劳动竞赛奖励经费,并严格管理和使用。”由此也反映出培训的重要性。
特种作业及特种设备作业培训
依照培训内容的不同,又可以分为一般工种培训、特种作业培训以及特种设备作业培训。一般工种培训多数由用人单位举办,而特种作业培训以及特种设备作业培训则由合法的专业培训机构举办,经过培训考核合格,学员可以获取特种作业证书。
特种作业培训:《安全生产法》第二十三条,“生产经营单位的特种作业人员必须按照国家有关规定经专门的安全作业培训,取得特种作业操作资格证书,方可上岗作业。”
根据2010年国家安全生产监督管理总局公布的《特种作业人员安全技术培训考核管理规定》(下称《管理规定》)第三条,“本规定所称特种作业,是指容易发生事故,对操作者本人、他人的安全健康及设备、设施的安全可能造成重大危害的作业。特种作业的范围由特种作业目录规定。本规定所称特种作业人员,是指直接从事特种作业的从业人员。”
“特种作业目录”总共提到了11项特种作业的内容,根据该目录,特种作业及人员范围包括:“
(一)电工作业。指对电气设备进行运行、维护、安装、检修、改造、施工、调试等作业;分为高压、低压和防爆电气作业,作业人员统称为电工;
(二)焊接与热切割作业。含焊工,切割工;
(三)高处作业。指专门或经常在坠落高度基准面2米及以上有可能坠落的高处进行的作业;
(四)制冷与空调作业。含制冷设备安装工、操作工、维修工;
……
(九)危险化学品安全作业。指从事危险化工工艺过程操作及化工自动化控制仪表安装、维修、维护的作业;
(十)烟花爆竹安全作业。
(十一)安全监管总局认定的其他作业。”
根据《管理规定》,特种作业人员应当接受与其所从事的特种作业相应的安全技术理论培训和实际操作培训;而从事特种作业人员安全技术培训的机构必须按照有关规定取得安全生产培训资质证书。
值得一提的是,特种作业人员必须年满18周岁、具有初中及以上文化程度,这点写在了《管理规定》第四条;而危险化学品特种作业人员还“应当具备高中或者相当于高中及以上文化程度”。
**特种设备作业培训:**依照(下称《条例》)第三十八条,“锅炉、压力容器、电梯、起重机械、客运索道、大型游乐设施、场(厂)内专用机动车辆的作业人员及其相关管理人员(以下统称特种设备作业人员),应当按照国家有关规定经特种设备安全监督管理部门考核合格,取得国家统一格式的特种作业人员证书,方可从事相应的作业或者管理工作。”《条例》第三十九条,“特种设备使用单位应当对特种设备作业人员进行特种设备安全、节能教育和培训,保证特种设备作业人员具备必要的特种设备安全、节能知识。”
特种设备安全监察局隶属于国家质量监督检验检疫总局(简称国家质检总局)。国家质检总局的工作包括:管理锅炉、压力容器、压力管道、电梯、起重机械、客运索道、大型游乐设施、场(厂)内机动车辆等特种设备的安全监察、监督工作;拟订特种设备安全监察目录、有关规章和安全技术规范并组织实施和监督检查;对特种设备的设计、制造、安装、改造、维修、使用、检验检测等环节和进出口进行监督检查;调查处理特种设备事故并进行统计分析;负责特种设备检验检测机构的核准和相应检验检测人员、作业人员的资格考核工作。
企业常见的须持特种作业操作证的人员包括: 
图:特种作业操作证样式(国家安全生产监督管理总局颁发)
电工、电焊工、货梯操作员、各种叉车的作业员、锅炉工、压力容器作业员及化学品作业员等。特种作业操作证是有有效期限的,“有效期为6年,在全国范围内有效”。1999年颁布的原《特种作业人员安全技术培训考核管理办法》(下称《管理办法》)第十五条要求“特种作业操作证,每2年复审1次”,所以,在目前仍在使用的操作证上面,我们可以看到预留了两次复审记录的位置;而按照新的《管理规定》,“特种作业操作证每3年复审1次”,因此,不久的将来可能会推出新版操作证。新《管理规定》及旧《管理办法》都要求劳动者或用人单位应在规定的时间内提出复审,否则,按照《管理规定》第二十六条,“未按期复审的,特种作业操作证失效”。
在《管理规定》公布之后,基于《管理办法》的《关于特种作业人员安全技术培训考核工作的意见》也可能随之作出调整,在此恕不进行讨论。
体检
依照体检对象和内容的不同,体检分为常规体检、未成年工体检和职业病体检;依照体检时期的不同,体检又分为岗前体检、在职体检和离职前体检;而按照《职业健康监护管理办法》第二条,体检分为四种:“上岗前、在岗期间、离岗时和应急的健康检查”。无论是哪一种,体检都应该由具有相应资质的医疗机构执行。
常规体检:国家并没有要求企业为员工提供常规体检,因此,这一项更像是提供给员工的福利。不过,有条件的工厂都会主动向新入职员工提供常规体检或者向所有员工提供年度体检,以了解员工的健康状况。其实,此举也保障了厂方,毕竟人的健康状态时时都在发生变化,如果有疾病,越早发现对治疗越有帮助,从而也间接地帮助厂方降低风险。不过,许多工厂提供常规体检是出于别的用意,例如,检查员工是否携带有某些病菌,以免其他员工在与这些病菌携带者共餐或生活时受到感染。出于对其他员工健康负责的考虑,这种做法似乎无可厚非,但是多数工厂不能正确区分哪些病菌具有传染性、哪些没有,所以用工的时候出现些不公平的现象,比如近些年常见报端的乙肝病毒携带者被拒绝录用的新闻,违反了《劳动法》第十二条的精神、多部法律以及客户的规定。
第三十条明确规定,“用人单位招用人员,不得以是传染病病原携带者为由拒绝录用。但是,经医学鉴定传染病病原携带者在治愈前或者排除传染嫌疑前,不得从事法律、行政法规和国务院卫生行政部门规定禁止从事的易使传染病扩散的工作。”另外,根据《关于维护乙肝表面抗原携带者就业权利的意见》(下称《意见》),一些客户提出常规体检项目不得包括乙肝两对半检查;根据《意见》关于“隐私权”的要求,还有些客户甚至提出体检单不得由厂方保留,应该由员工自己保留,否则视为违规。
未成年工体检:请参考关于未成年工的说明。
未成年工的体检结果应该保留在工厂,但员工有权利复印带走。
职业病体检:职业病体检非常重要,除《劳动法》第五十四条规定“用人单位……对从事有职业危害作业的劳动者应当定期进行健康检查”之外,国家还将它写进了《职业病防治法》中。除《职业病防治法》外,与职业病相关的规定有《工作场所职业病危害警示标识》(GBZ158-2003)、《职业病目录》、《关于印发〈职业病目录〉的通知》(卫法监发[2002]108号)、《职业病危害因素分类目录》、《国家职业卫生标准管理办法》(卫生部令第20号)、《职业病危害项目申报管理办法》(卫生部令第21号)、《职业健康监护管理办法》(卫生部令第23号)、《职业病诊断与鉴定管理办法》(卫生部令第24号)、《职业病危害事故调查处理办法》(卫生部令第25号)、《预防性健康检查管理办法》(卫生部令第41号)、《建设项目职业病危害分类管理办法》(卫生部令第49号)、《作业场所职业健康监督管理暂行规定》(国家安全生产监督管理总局令第23号)、《作业场所职业危害申报管理办法》(国家安全生产监督管理总局令第27号)、《中华人民共和国尘肺病防治条例》、《劳动能力鉴定职工工伤与职业病致残等级》(GB/T16180—2006),等等;当然,各地一般也都有自己的规定。
规定虽然很多,但是执行状况并不好。2010年5月,针对苹果公司供应商的调查爆出了许多诸如“使用正己烷等含有机溶剂清洗电子产品导致员工中毒”的报道,许多员工经体检发现患上了职业病,这就是企业在降低成本、提高效率的同时漠视了员工健康的严重后果。
接下来的四个问题有助于我们理解当前对于职业病体检的要求:
- 职业病有哪些? 根据《职业病防治法》第二条,“……本法所称职业病,是指企业、事业单位和个体经济组织(以下统称用人单位)的劳动者在职业活动中,因接触粉尘、放射性物质和其他有毒、有害物质等因素而引起的疾病……”(详细内容请参考《职业病目录》。)
- 哪些人在什么时候应该进行职业病体检? 在《职业病防治法》第三十二条里,概括地提到了职业病体检和保护:“对从事接触职业病危害的作业的劳动者,用人单位应当按照国务院卫生行政部门的规定组织上岗前、在岗期间和离岗时的职业健康检查,并将检查结果如实告知劳动者。职业健康检查费用由用人单位承担。
用人单位不得安排未经上岗前职业健康检查的劳动者从事接触职业病危害的作业;不得安排有职业禁忌的劳动者从事其所禁忌的作业;对在职业健康检查中发现有与所从事的职业相关的健康损害的劳动者,应当调离原工作岗位,并妥善安置;对未进行离岗前职业健康检查的劳动者不得解除或者终止与其订立的劳动合同。
职业健康检查应当由省级以上人民政府卫生行政部门批准的医疗卫生机构承担。”
应该承认,现阶段能够符合以上规定的用人单位少之又少,一来员工流动性比较大,二来所费不菲(将来如果能够普及全民体检,或许能够帮助解决这个问题)。即使在那些提供职业病体检的工厂,他们也只是提供在岗期间的体检(而且只能提供给工作岗位固定的员工,对于临时调往职业病接触岗位的员工也没有提供),这其中,还有许多是由不具备职业病体检资质的医疗机构所承担的;而能够提供上岗前和离岗时体检的工厂更是寥寥无几。
其实,上岗前和离岗时的体检的重要性一点也不亚于在岗期间的体检。根据《职业病防治法》第五十三条,“劳动者被诊断患有职业病,最后的用人单位有证据证明该职业病是先前用人单位的职业病危害造成的,由先前的用人单位承担。”可见,如果劳动者在先前单位已经患有职业病,当前用人单位安排其进行岗前体检就能有效地识别出来,以免将来劳动者申请赔偿的时候受到“牵累”。而离职前的职业病体检也同样重要,这一点还写在了《劳动合同法》的第四十二条,“劳动者有下列情形之一的,用人单位不得依照本法第四十条、第四十一条的规定解除劳动合同:(一)从事接触职业病危害作业的劳动者未进行离岗前职业健康检查,或者疑似职业病病人在诊断或者医学观察期间的;……”而且,“(第四十五条)劳动合同应当续延至相应的情形消失时终止。”
- 职业病体检结果能否保留在工厂? 前面提到,有些客户不接受工厂保留常规体检结果,但是,按照法律规定,用人单位却应当保留员工的职业健康检查结果。根据《职业病防治法》第三十三条,“用人单位应当为劳动者建立职业健康监护档案,并按照规定的期限妥善保存。
职业健康监护档案应当包括劳动者的职业史、职业病危害接触史、职业健康检查结果和职业病诊疗等有关个人健康资料。”
- 检查出职业病怎么办? 对于职业病体检中查出已患有职业病的员工,按照《职业病防治法》第五十条,“……用人单位对不适宜继续从事原工作的职业病病人,应当调离原岗位,并妥善安置。”
所以,正确的做法是:定期安排从事接触职业病危害作业的劳动者进行体检,在发现劳动者已经患有职业病危害后,应将其调离原岗位,并确保“按照国家有关规定,安排职业病病人进行治疗、康复和定期检查”(《职业病防治法》第五十条)。
其实,发现职业病后的工种转换乃是“亡羊补牢”,正确的应该是“未雨绸缪”,即“用人单位应当按照规定对从事使用高毒物品作业的劳动者进行岗位轮换”(《使用有毒物品作业场所劳动保护条例》第二十八条)。
**特殊时期的体检:**在《关于进一步加强工作场所夏季防暑降温工作的通知》中指出,“……(一)用人单位要结合本单位的实际,认真研究制定高温中暑应急救援预案,加强演练,加大对作业人员防暑降温和中暑急救的宣传教育工作,做好防暑降温的预防保障工作。 (二)用人单位应在高温天气来临前,对高温作业的劳动者进行健康体检……”
所以,企业还应该留意类似这样的“通知”或者“意见”,将劳动者的体检项目做全。
工作环境
《职业病防治法》第四条,“劳动者依法享有职业卫生保护的权利。用人单位应当为劳动者创造符合国家职业卫生标准和卫生要求的工作环境和条件,并采取措施保障劳动者获得职业卫生保护。”
第十三条,“产生职业病危害的用人单位的设立除应当符合法律、行政法规规定的设立条件外,其工作场所还应当符合下列职业卫生要求:
(一)职业病危害因素的强度或者浓度符合国家职业卫生标准;
(二)有与职业病危害防护相适应的设施;
(三)生产布局合理,符合有害与无害作业分开的原则;
(四)有配套的更衣间、洗浴间、孕妇休息间等卫生设施;
(五)设备、工具、用具等设施符合保护劳动者生理、心理健康的要求;
(六)法律、行政法规和国务院卫生行政部门关于保护劳动者健康的其他要求。”
另外,第二十二条提到职业病危害的公布、第二十三条提到可能产生职业病的现场应配备的防护用品、第二十五条提到设备危害的公布等等。
在企业职业环境方面,应该参考《工业企业设计卫生标准》(GBZ1-2010),尤其是第六章关于“工作场所基本卫生要求”,例如6.1.1.3里面提到:“对于逸散粉尘的生产过程,应对产尘设备采取密闭措施;设置适宜的局部排风除尘设施对尘源进行控制;生产工艺和粉尘性质可采取湿式作业的,应采取湿法抑尘。当湿式作业仍不能满足卫生要求时,应采用其他通风、除尘方式”。6.1.2提到:“产生或可能存在毒物或酸碱等强腐蚀性物质的工作场所应设冲洗设施;高毒物质工作场所墙壁、顶棚和地面等内部结构和表面应采用耐腐蚀、不吸收、不吸附毒物的材料,必要时加设保护层;车间地面应平整防滑,易于冲洗清扫;可能产生积液的地面应作防渗透处理,并采用坡向排水系统,其废水纳入工业废水处理系统。”在此不一一叙述,详细内容请参考标准全文。
2010年8月,广东佛山市政府自曝全市“接触有毒有害因素劳动者约100万人,其中接触粉尘约28万人、有毒化学因素约47万人、有害物理因素和其它有害因素约25万人……危害因素主要有粉尘、噪声、苯等有机溶剂、铅、汞、镉等重金属、放射性物质等50多种。”说明政府已经开始严肃对待职业危害的问题。用人单位如果仍然不赶快采取措施,将很快会受到来自当地政府的处罚。
应该说,一些工伤或职业病发生率比较低的工厂都有个共同点:安全的工作环境。所谓“工欲善其事,必先利其器”,没有安全的工作环境做保障,就很难避免工伤或职业病的发生。
应急准备和响应
《职业病防治法》第十九条规定,“用人单位应当……建立、健全职业病危害事故应急救援预案。”
企业可以考虑参照ISO14001(环境管理标准)对环境应急准备和响应程序的指引,建立、实施并保持一套应急准备和响应程序,以确保有能力对潜在的事故或紧急情况及时作出响应,以预防或减少由此造成的职业危害。制定程序应考虑的因素包括:
- 现场危险物的特性,如危险品、易燃物、带安全隐患的机械的特性;
- 应急状况和事故的类型和规模;
- 不同类型应急情况和事故的响应措施,包括撤出路线、集合点、援助机构、联络事宜等;
- 最适宜的应急措施及方式;
- 内部和外部沟通计划和方法;
- 事故后的评估,可采取的纠正/预防措施;
- 定期试验程序;
- 应急人员的培训等。
定期巡检
定期的职业健康安全巡检是企业健康安全小组的工作之一,目的在于识别作业员在工作时的职业危害,以便尽早采取纠正措施。
定期巡检并不是客户的审核项目,但是,对工厂而言,它是有效的预防措施。《职业病防治法》第二十四条,“用人单位应当实施由专人负责的职业病危害因素日常监测,并确保监测系统处于正常运行状态。
用人单位应当按照国务院卫生行政部门的规定,定期对工作场所进行职业病危害因素检测、评价。检测、评价结果存入用人单位职业卫生档案,定期向所在地卫生行政部门报告并向劳动者公布……”
定期巡检内容应该根据企业实际情况而定,但是,企业内审人员应该对企业生产状况有着充分的了解并且掌握丰富的职业健康安全知识。
事故调查和追踪
《安全生产法》第七十条,“生产经营单位发生生产安全事故后,事故现场有关人员应当立即报告本单位负责人。
单位负责人接到事故报告后,应当迅速采取有效措施,组织抢救,防止事故扩大,减少人员伤亡和财产损失,并按照国家有关规定立即如实报告当地负有安全生产监督管理职责的部门,不得隐瞒不报、谎报或者拖延不报,不得故意破坏事故现场、毁灭有关证据。”
《职业病危害事故调查处理办法》第四条,“职业病危害事故调查处理的主要内容是:
(一)依法采取临时控制和应急救援措施,及时组织抢救急性职业病病人;
(二)按照规定进行事故报告;
(三)组织事故调查;
(四)依法对事故责任人进行查处;
(五)结案存档。”
第九条,“职业病危害事故报告的内容应当包括事故发生的地点、时间、发病情况、死亡人数、可能发生原因、己采取措施和发展趋势等。”
以上条文对事故调查的必要性作出了规定,并且对企业进行事故处理和调查也作出了指引。事故处理完结之后,对事故作出报告是必要的,它有助于企业做好防护措施,从而避免将来发生类似的事故;不过,事故报告作为事故调查处理的一个重要项目,工厂却往往不愿意去公开,毕竟,“家丑不可外扬”。这也是为什么工厂不主动向审核员提供工伤报告的原因之一。
在事故处理完结之后,还应该对后续情况进行追踪(记录),持续地消除工作场所的不安全因素,并确保事故当事人掌握了必要的事故预防和处理的本领;这一追踪过程也应该以文件的形式记录下来,必要时,对其他岗位的员工也进行相关的安全培训教育。
一个完整的事故记录包括事故发生的人、事、时、地和原因;一个完整的事故处理记录应该包括事故处理人、所采取的具体措施和过程总结等;而一个完整的事故追踪记录则应该包含这些记录以及上述的追踪措施。记录应该尽可能地详尽,举例来说,在发生了机器伤人事件之后,除了要记录哪个生产单元的哪个机台发生的事故之外,还应该记录与该机器有关的各项参数,甚至什么时候保养的、机器或某些部件是否已经老化等也应该记录下来,因为任何一个细节都有助于对事故的回顾。同时,所有的记录都应该有记录人员的签名。
劳动防护用品
劳动防护用品也叫做个人防护用品#### 劳动防护用品
![]()
图:常见个人防护用品(PPE)标识
劳动防护用品也叫做个人防护用品(PPE: Personal Protective Equipment)或个体防护装备,按照《劳动防护用品监督管理规定》第三条的定义,“……劳动防护用品,是指由生产经营单位为从业人员配备的,使其在劳动过程中免遭或者减轻事故伤害及职业危害的个人防护装备。”
可见,劳动防护用品应该是劳动者从事劳动的时候才需要配戴的,并且它的使用环境必定存在事故风险或职业危害,而有效的劳动防护用品就能够帮助劳动者减轻(或免遭)职业危害。
《劳动防护用品监督管理规定》第四条将劳动防护用品分为特种劳动防护用品和一般劳动防护用品。“特种劳动防护用品目录由国家安全生产监督管理总局确定并公布;未列入目录的劳动防护用品为一般劳动防护用品。”
用人单位的责任
在劳动防护用品方面,用人单位有两个责任:提供防护用品和教会员工使用防护用品的方法。
- 提供的责任:《安全生产法》第三十七条,“生产经营单位必须为从业人员提供符合国家标准或者行业标准的劳动防护用品,并监督、教育从业人员按照使用规则佩戴、使用。” 《劳动防护用品监督管理规定》第十五条,“生产经营单位应当安排用于配备劳动防护用品的专项经费。生产经营单位不得以货币或者其他物品替代应当按规定配备的劳动防护用品。”
《职业病防治法》第二十条,“用人单位必须采用有效的职业病防护设施,并为劳动者提供个人使用的职业病防护用品。
用人单位为劳动者个人提供的职业病防护用品必须符合防治职业病的要求;不符合要求的,不得使用。”
- 培训的责任:《劳动防护用品监督管理规定》第十六条,“生产经营单位为从业人员提供的劳动防护用品,必须符合国家标准或者行业标准,不得超过使用期限。 生产经营单位应当督促、教育从业人员正确佩戴和使用劳动防护用品。”
劳动者的责任和权利
劳动者应该按照规定佩戴和使用劳动防护用品,这个是劳动者的责任。《安全生产法》第四十九条规定,“从业人员在作业过程中,应当严格遵守本单位的安全生产规章制度和操作规程,服从管理,正确佩戴和使用劳动防护用品。”《劳动防护用品监督管理规定》第十九条也规定,“从业人员在作业过程中,必须按照安全生产规章制度和劳动防护用品使用规则,正确佩戴和使用劳动防护用品;未按规定佩戴和使用劳动防护用品的,不得上岗作业。”
劳动者有权要求用人单位提供劳动防护用品。按照《劳动防护用品监督管理规定》第二十三条,“生产经营单位的从业人员有权依法向本单位提出配备所需劳动防护用品的要求;有权对本单位劳动防护用品管理的违法行为提出批评、检举、控告。”
权利和义务总是互相伴随的,如果审核中发现用人单位已经提供了劳动防护用品并且也教会了劳动者如何使用防护用品,那么,说明劳动者的权利已经获得尊重,假如劳动者拒绝佩戴防护用品,就不能再算作厂方的违规了。
常见防护用品
劳动防护用品的配备应该参照《劳动保护用品配备标准》、《劳动防护用品监督管理规定》、《个体防护装备选用规范》(GB11651-2008)等的规定。
针对不同的工作环境,防护用品应该起到的作用有:防刺穿、防冲击、防割伤、防辐射、防水、防砸伤、防焊伤、防烫伤、防红外、防静电、绝缘、耐油、耐酸碱等等。因此,防护用品分成许多种,常见的有:工衣(围裙)、安全帽、安全鞋、防尘手套/口罩、手套及指套、护目镜、防尘/防毒口罩、护耳器等等;少数场合还需要用到安全带、防毒或防辐射护具等等。当然,这些防护用品中的大部分都还可以再作进一步的细分,例如护目镜还可以分为防尘镜、防激光护目镜、防紫外线或防红外线护目镜等等。
工衣(围裙):常见用在重污染车间,包括打磨、抛光和焊接等车间。
安全帽:常见用在仓库和可能会有重物从高处砸下来的地方。
安全鞋:常见用在需要从半空中搬运重物的场合,例如工模车间,需要结合起重设备和人力来搬运数吨重的模具,这样,万一模具砸下来,安全鞋就可以起到保护足部的作用。
防尘手套**/**口罩:常见用在成衣、棉纺、金属加工和木器加工等车间,口罩滤层的孔隙应该小于加工产生的粉尘的直径。
防渗透手套**/**指套:常见用在刷胶、喷漆车间。由于夏天使用手套容易出汗、不利于透气,因此,指套大受欢迎,而它的价格同样低廉。
钢丝手套:常见用在切割场合,需要员工一手固定物料、一手操作切割机的地方,例如木器切割、布料裁切车间。
护目镜:常见用在喷漆、切割、打磨、焊接等车间,即可能会有碎屑飞溅、强光刺激等场合;对于可能产生对眼睛有强烈刺激作用的气体/灰尘的加工场合,应该配备类似潜水镜那样密封的护目镜。
防毒口罩:常见用在喷漆车间、刷胶车间等使用化学品的场所,以及储存化学品的区域。
护耳器:常用在噪音较高的场合,例如冲床、打磨、焊接车间;尤其在金属加工工厂,车间噪音对于员工的听力有极大的损伤危害。
防辐射护具:常见用在电子加工行业等存在电离或电磁辐射的场合,例如激光(镭射)扫描、微波烘烤、紫外(红外)加工等,按需穿戴防放射性服或佩带护目镜等。
更多防护用品的用途请参考《个体防护装备选用规范》,其中,第六章对不同作业环境下的配置标准作出了非常详细的说明。
不过,防护用品的作用是有限的,最好的办法是改进生产工艺或改进机器设备,以减少工艺过程或机器产生的伤害,同时减少员工对危害的接触时间。关于危害接触时间方面,噪音是最好的例子:
根据《工作场所有害因素职业接触限值》(GBZ2.2—2007)的11.2.1条“噪声职业接触限值”:“每周工作5d,每天工作8h,稳态噪声限值为85dB(A),非稳态噪声等效声级的限值为85dB(A);每周工作5d,每天工作时间不等于8h,需要计算8h等效声级,限值为85dB(A);每周工作不是5d,需计算40h等效声级,限值为85dB(A),见表9。”
表9工作场所噪声职业接触限值

图:噪声作业职业暴露时间限值参照表
一些可用来降低噪音的办法有:加强日常维护、保持机件运动部位润滑、加装消音器等。
非劳动防护用品:除了上述保护员工的防护用品之外,还有些为了保护产品所使用的非劳动防护用品,例如,用以防止头发脱落的工帽、用以保持化妆品干净或食品卫生的口罩及手套等。虽说穿戴这类防护用品并不能起到保护员工的作用,但它却可以起到保护产品品质的作用;而产品的好品质不也就体现了企业良好的社会责任?
急救
企业内部的急救是指,在员工受伤或突发疾病之后、在将伤病患者送到医院之前,由拥有急救技术的人员,利用当时可应用的药物和器材即时加以处理,以求最低限度能够维持患者生命、防止伤病进一步恶化。
作为常识、同时许多客户也都要求:企业应该配备急救人员和基本的急救设备、急救药品及急救指引。虽然国家法律法规对此没有作出太具体的规定,但是,国家标准《工业企业设计卫生标准》专门辟有一章对“应急救援”(第八章)作出了要求,例如:“8.3 有可能发生化学性灼伤及经皮肤粘膜吸收引起急性中毒的工作地点或车间,应根据可能产生或存在的职业性有害因素及其危害特点,在工作地点就近设置现场应急处理设施。急救设施应包括:不断水的冲淋、洗眼设施;气体防护柜;个人防护用品;急救包或急救箱以及急救药品;转运病人的担架和装置;急救处理的设施以及应急救援通讯设备等。
8.3.1 应急救援设施应有清晰的标示,并按照相关规定定期保养维护以确保其正常运行。
8.3.2 冲淋、洗眼设施应靠近可能发生相应事故的工作地点。
8.3.3 急救箱应当设置在便于劳动者取用的地点,配备内容可根据实际需要参考附录A表A.4确定,并由专人负责定期检查和更新。”(配备内容附后)
急救设备

图:急救箱标识
在急救设备方面,国家及客户标准并不要求企业配备心肺复苏设备或脊椎固定板等高级的急救设备,《安全生产法》第六十九条也只提到“危险物品的生产、经营、储存单位以及矿山、建筑施工单位应当建立应急救援组织;生产经营规模较小,可以不建立应急救援组织的,应当指定兼职的应急救援人员。危险物品的生产、经营、储存单位以及矿山、建筑施工单位应当配备必要的应急救援器材、设备,并进行经常性维护、保养,保证正常运转。”并没有提出其他企业(包括危险物品的使用单位)是否同样需要配备应急救援器材、设备或人员,更没有提到是否需要医疗急救设备(不过,一般企业内部的急救人员也不一定具备使用急救设备的知识)。
类似地,《使用有毒物质作业场所劳动保护条例》第十六条规定,“从事使用高毒物品作业的用人单位,应当配备应急救援人员和必要的应急救援器材、设备……”,只是针对高毒作业作出要求,并且也没有提到哪些“应急救援器材、设备”是必要的;相较之下,《职业病防治法》第二十三条所涵盖的作业种类更多一些、所需设备也更具体,它是这样规定的:“对可能发生急性职业损伤的有毒、有害工作场所,用人单位应当设置报警装置,配置现场急救用品、冲洗设备、应急撤离通道和必要的泄险区。”而《工业企业设计卫生标准》第5.2.1.7条则是这样说:“可能发生急性职业病的有毒、有害的生产车间的布置应设置与相应事故防范和应急救援相配套的设施及设备,并留有应急通道。”
对于其他并不存在急性职业危害的车间,法律或国标都没有明确要求应该具备哪些急救设备,既然如此,那么就只能按照常理结合实际来配备急救设备了,考虑的因素包括工厂距离医院的远近及路况、车间总人数和急救人员的比例、企业的工作环境(机械、化学品、作息时间)等。目前,客户审核标准也还没有作出具体要求。
急救药品
已经被《安全生产法》所取代的《工厂安全卫生规程》原有这么一条规定:工作场所应该备有急救箱。目前在《安全生产法》及其他别的法规里面已经找不到类似规定了,但是,前文引述过的国家标准《工业企业设计卫生标准》规定如下,“8.3 有可能发生化学性灼伤及经皮肤粘膜吸收引起急性中毒的工作地点或车间,应根据可能产生或存在的职业性有害因素及其危害特点,在工作地点就近设置现场应急处理设施。急救设施应包括:不断水的冲淋、洗眼设施;气体防护柜;个人防护用品;急救包或急救箱以及急救药品……8.3.3 急救箱应当设置在便于劳动者去用的地点,配备内容可根据实际需要参考附录A表A.4确定,并由专人负责定期检查和更新。”
作为基本常识,企业应该在每个车间、宿舍和食堂等区域——而不仅仅是上述所指有毒有害的场所——免费提供使用急救箱;不少客户则明确要求企业为“每100位员工配备1个急救箱”。
就像每个家庭都应该按照家庭成员来配备应急药品,企业也应该按照自身的情况来配备急救药品,并定期检查补充。常见的违规有:一、药品品种少或者数量不足,例如,在外伤频发的车间竟然连绷带或创可贴都没有;二、药品内、外用药未作区分地混合摆放;三、存放药品的急救箱上锁或者存放在很难获取的地方;四、药品已经过期或者药品虽在有效期内,但已经受潮变质;五、药品完全没有标示或者标示不清晰或混乱,例如某瓶装药水外包装上显示其有效期到2011年3月1日为止,而瓶身上却写着到2012年1月1日为止。
出现以上问题不外乎有两个原因:无专人保管药品或保管人员对所管药品情况不熟悉。解决方法很简单:按需配备药品,并拟出药品清单“照单抓药”。药品清单应该包括药品名称、存量及有效期,以方便保管人员及时补充。好的药品管理做法有:内服、外用药分开存放;保存每种药品的使用说明、并划出重点;清楚地登记用药情况及药品检查记录。有些客户还要求企业把药箱所在位置明确标示出来、同时把急救人员的信息(包括急救人员姓名、工作岗位、电话和相片等)张贴在药箱旁边或者药箱内。
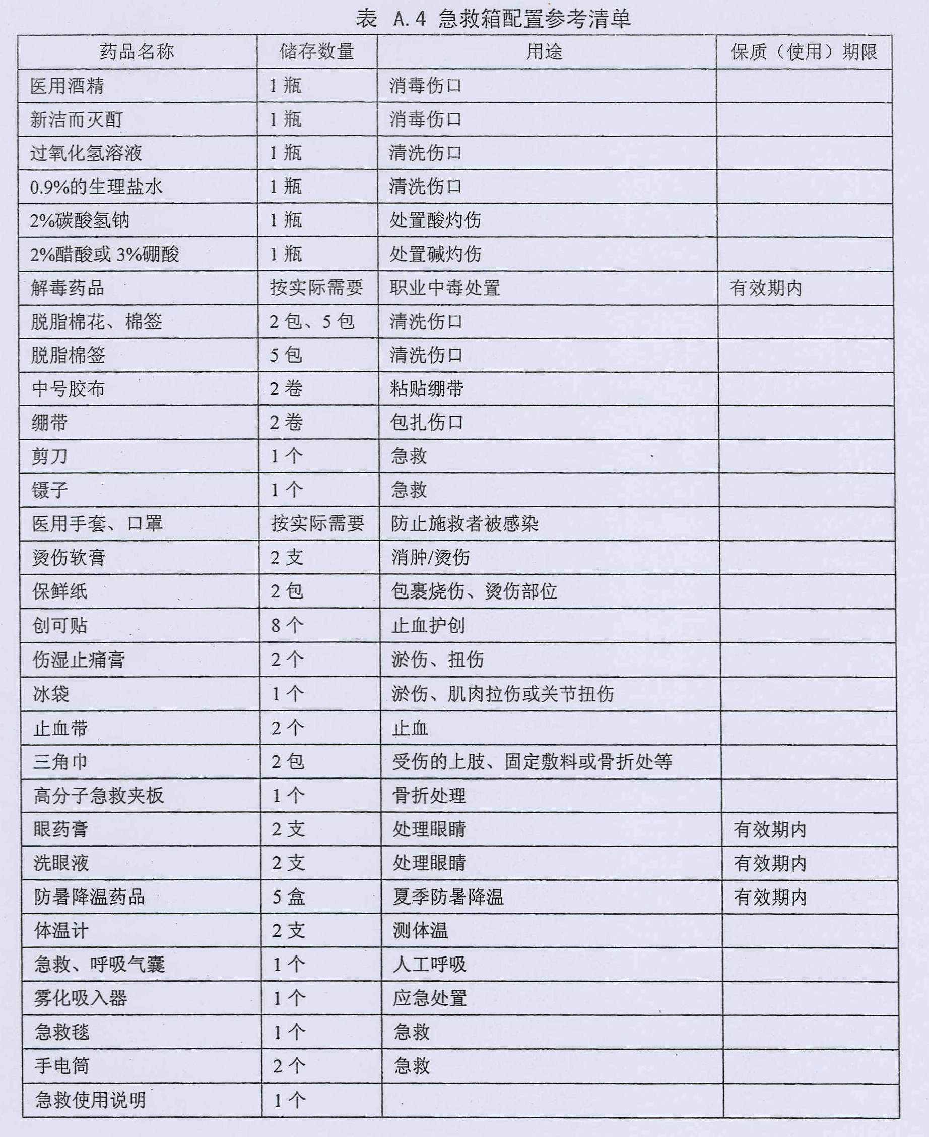
《工业企业设计卫生标准》给出了急救箱的配置参考清单:

图:急救物品配置清单示例
从常识上来说,消毒、止血、包扎药物及医用手套、口罩和急救使用说明是必须配备的,而其他物品(以及数量)则可以结合企业实际情况来配备。这上面提到了“急救使用说明”,也叫做急救指引或急救程序,不同企业有不同的习惯叫法。急救使用说明同样需要结合企业实际情况来编写,毕竟企业之间的设备不同、管理不同、产品不同,出现的意外不尽相同,所以,必然要“量体裁衣”——不该怎样,它应该包括紧急联系号码,如医疗机构、救护中心等的抢救号码,当然,这些紧急联系号码应该张贴在厂区显眼的地方,例如公告栏、车间出入口等地方。
急救人员
《使用有毒物质作业场所劳动保护条例》第十七条,“用人单位应当依照职业病防治法的有关规定,采取有效的职业卫生防护管理措施,加强劳动过程中的防护与管理。
从事使用高毒物品作业的用人单位,应当配备专职的或者兼职的职业卫生医师和护士;不具备配备专职的或者兼职的职业卫生医师和护士条件的,应当与依法取得资质认证的职业卫生技术服务机构签订合同,由其提供职业卫生服务。”
《工业企业设计卫生标准》第8.1条提出,“生产或使用有毒物质的、有可能发生急性职业病危害的工业企业的劳动定员设计应包括应急救援组织机构(站)编制和人员定员。” 其中第8.1.2条进一步说明,“应急救援组织机构急救人员的人数宜根据工作场所的规模、职业性有害因素的特点、劳动者人数,按照0.1%~5%的比例配备,并对急救人员进行相关知识和技能的培训。有条件的企业,每个工作班宜至少安排1名急救人员。”
发生急性事件时,懂得如何去急救非常重要,这样才不会面对突发状况束手无策或者在处理、包扎伤口时受到血液交叉感染。按照以上标准,如果工作场所附近没有医务室、诊所、医院等所有受伤员工都可以接受治疗的设施, 那么,企业内部应当配备至少一名经过相关知识和技能培训的急救人员。如果有条件,还应该为每个工作班至少配备一位急救人员。
所以,不少客户推荐工厂“每100人配备2名急救员”是合理的。
经当地红十字会培训合格,一般都能够获得急救员证,目前比较多见的是由各省市自主颁发的急救员证;其培训内容至少包括止血、包扎、固定、搬运四项外伤救护的急救技术和心肺复苏术(CPR)。
不过,无论企业是否配备了急救人员,企业都应该有上述的急救程序(急救指引),当急救人员不在左近的时候,普通员工能够有章可循;而当面对一些连急救人员或工厂医护人员都无法处理的严重工伤事故时,厂方书面的急救程序就能够提供“谁负责将病人送到何处、何时送及如何送”的指引。同时,急救人员和管理人员都应了解急救程序,有条件的企业则应该向更多的员工提供急救方面的培训。
工伤记录
凡是生产经营活动中发生的造成人身伤亡或者直接经济损失的生产安全事故的报告和调查处理,都应该按照《生产安全事故报告和调查处理条例》来处理。
工厂应该书面记录下所有的工伤事故,《条例》第十二条要求,报告事故应当包括下列内容:事故发生单位概况;事故发生的时间、地点以及事故现场情况;事故的简要经过;等等。记录工伤,是为了研究对策,采取必要改善措施以避免未来同样或类似的事故发生(请参考“职业健康安全”章节)。
机械安全
大部分严重的工伤#### 机械安全

图:当心机械伤人警示标识
大部分严重的工伤,都与机械有关。人是血肉之躯,而机械乃是钢铁铸就,一个不小心,机械就给人带来身体伤害。所以,用人单位在购买机械之时,就必须将机械的安全当作首要的考量条件,唯有安全的机械才值得投资。
要做好机械安全工作,除了机械安全培训之外,还必须遵照机械的使用手册,确保机械定期保养、严格遵守机械的使用年限、监督机械生产安全以及及时对故障进行维修。
日常维护和保养
《安全生产法》第二十九条,“安全设备的设计、制造、安装、使用、检测、维修、改造和报废,应当符合国家标准或者行业标准。生产经营单位必须对安全设备进行经常性维护、保养,并定期检测,保证正常运转。维护、保养、检测应当作好记录,并由有关人员签字。”
第三十条,“生产经营单位使用的涉及生命安全、危险性较大的特种设备,以及危险物品的容器、运输工具,必须按照国家有关规定,由专业生产单位生产,并经取得专业资质的检测、检验机构检测、检验合格,取得安全使用证或者安全标志,方可投入使用。检测、检验机构对检测、检验结果负责。”
检查机械是否仍然正常有效的依据之一就是检查机械的合格证或者年审记录,一些小型并且不会带来较大人身伤害的机械可能不需要专业机构的检测,但是,国家规定的特种设备等必须持有检验合格的证明才可以使用,按照《特种设备目录》,工厂常见的特种设备有锅炉、压力容器、电梯及起重设备(包括叉车及电动葫芦等)、安全附件及安全保护装置如压力控制报警装置、温度控制报警装置、气瓶瓶阀、气瓶减压阀等等。
第二十五条,“特种设备在投入使用前或者投入使用后30日内,特种设备使用单位应当向直辖市或者设区的市的特种设备安全监督管理部门登记。登记标志应当置于或者附着于该特种设备的显著位置。”第二十六条,“特种设备使用单位应当建立特种设备安全技术档案……”第二十七条,“……特种设备使用单位对在用特种设备应当至少每月进行一次自行检查,并作出记录……”第二十八条,“特种设备使用单位应当按照安全技术规范的定期检验要求,在安全检验合格有效期届满前1个月向特种设备检验检测机构提出定期检验要求……未经定期检验或者检验不合格的特种设备,不得继续使用。”第三十一条则特别对电梯作出要求:“电梯应当至少每15日进行一次清洁、润滑、调整和检查”。
除了以上特种设备,工厂常见的机械还有冲压机、针车、流水线、烤箱、喷涂或印染机器等。在使用这些机械设备之前,同样需要确保其有效才能使用;如有必要,应该为每个机械的危险部位安装防护罩,具体要求可以参考《生产设备安全卫生设计总则》(GB5083-1999)或者《机械安全 防护装置 固定式和活动式防护装置设计与制造一般要求》(GB-T 8196-2003)等。对这些非特种设备,同样也需要进行日常的维护和保养,并应该做好相关的维护和保养记录。
通常在一些旧式的厂房内能够见到未经许可的简易电梯、没有检验合格的吊车或电动葫芦以及没有检测报告的压力容器,这些都是违规点。
警示标志和操作规程
《安全生产法》第二十八条,“生产经营单位应当在有较大危险因素的生产经营场所和有关设施、设备上,设置明显的安全警示标志。”那么,一些带有锋利刀刃、高压、高转速或者产生高温等存在“较大危险因素的设备”,就需要在它们的操作部位的正面或者旁边醒目的地方标明其危害并附上工作指引,如适用的话,还应该在它们旁边设立相应的防护用品使用标志。
警示标志包括“注意安全”、“当心机械伤人”、“当心烫伤”、“当心泄露”、“禁止触摸”、“禁止靠近”、“禁止启动”、“禁止明火作业”等等,它们必须按照《安全生产法》的要求,醒目地标示出来以起到警示作用。比方说,当看到工厂的冲压车间入口张贴着耳塞使用标志时,我们就知道车间可能存在较大的机械噪音,需要做好防护措施才能进入车间;当看到焊接车间张贴着防毒面具使用标志时,我们就知道车间的机械加工容易产生有毒气体,于是就会提高警惕、使用防护用品以防中毒。
除了警示标志外,关于机械的操作规程也有必要公示出来,并且它的内容应该是容易理解的。尽管操作规程不必要人手一本,但至少要做到每台机械都附有相应的说明,而且最好将它悬挂在员工容易获得的地方或者张贴在机械的附近,以供查阅。
操作规程应该包括的内容有:机械的功能说明、安全操作规范、意外情况应急措施、紧急联系人及电话号码等。

图:注塑机(典型高危设备示例)
机械防护设备
防护设备,或者叫防护装置,被广泛应用于存在一定危险性的劳动场合;机械防护设备则为其中一种,顾名思义,它是为防止在机械使用过程中对人体或环境所造成的伤害而配备的防护装置。按照《机械安全 防护装置 固定式和活动式防护装置设计与制造一般要求》的划分,“防护装置”分为“固定式防护装置”、“活动式防护装置”、“可调式防护装置”、“联锁防护装置”和“带防护锁定的联锁防护装置”;根据其结构,防护装置可以是壳、罩、屏、门、封闭式防护装置等。选择机械或者安装机械防护设备时应符合该国标第5章“防护装置的设计制造一般要求”。
固定式防护装置**:**永久固定(如焊接)或借助紧固件(螺钉、螺栓等)固定,不用工具不可能拆除或打开的防护装置。
玩具、家具和成衣、鞋类常用到的针车,其外露的皮带轮需要装备固定式防护罩,以防止头发或者衣服随皮带缠绕而产生危险;有些审核方要求针车的下皮带轮处都需要装备防护罩;还有些甚至要求将针车上的针都保护起来,例如安装透明的塑料板,来防止断针飞入人眼。而五金加工的钻床、铣床等,一般装备有透明的防护装置,既能起到防护作用,又不妨碍加工作业。
冲压机、空气压缩机等皮带轮处,或者用于成型和分离的多种锻压机械等,常见附装有防护罩,它们也都属于固定式防护罩。最简单的固定式防护罩就是我们自小到大使用的电风扇的保护罩,它的孔隙足够小,以至手指都不能轻易插入。
活动式防护装置**:**一般通过机械方法(如铰链、滑道)与机器构架或邻近的固定元件相连接并且不用工具就可打开的防护装置。
电锯是最好的例子,目前带活动式防护罩的电锯有好几种,它们在切割工件的时候,活动式的防护罩会随着切割的深度而调节打开的幅度,因而能够最大程度地起到保护作业员的目的。
可调式防护装置**:**整个装置可调或带有可调部分的固定式或活动式防护装置。在特定操作期间调整件保持固定。
例如需要随加工件长短而改变加工深度的切割机或钻床,通常装配的就是可调式防护装置。
联锁防护装置**:**与联锁装置联用的防护装置。
常见有注塑机的推拉门(右图箭头部分),只有在合上门之后,注塑机才能进行工作。这就对作业员起到了主动的防护作用。
许多手工冲裁机器也有配置连锁防护装置,作业员只有在双手同时按在两个不同位置的按钮上时,机器才能够进行加工,如此就可以确保双手同时离开机械的危险加工部位。不过,由于双手操作牺牲了一定的效率,因此有些工厂改造了机器的线路,有些甚至将其中一个按钮取消掉,这就给生产安全带来极大的隐患。笔者曾在一家工厂见到两个人合用一台冲裁机的情况。当时两个作业员每人各负责其中一种工件的加工,但因为加工件很小,冲裁机很大,如果每次只冲裁其中一种工件,就不仅浪费而且牺牲了效率;所以,这两个作业员就想了个办法,用一台机器来加工各自手头上的工件:站在左边的使用左手,站在右边的使用右手,每人只用一只手就启动了本来需要双手操作的冲裁机:这是非常危险的做法。有些工厂采用较为先进的冲裁机,它们带有红外探测器,一旦有任何物体进入红外探测区,它们就会悬停,非常有效地保护了作业员。
另外,常常见到一些使用脚踏操纵的机器,大多数都没有安装任何防护装置。对于这一类机器,如果加工时需要用手去配合,那么一定要设置防护装置,否则,作业员精力分散的时候就容易伤到手。在一些工厂还使用借助膝部或者大腿来启动的机器,对于这一类机器,企业都应该想方设法采取必要的防护措施,以降低工伤的风险。
带防护锁定的联锁防护装置**:**具有联锁装置和防护锁紧装置的防护装置。
上述注塑机的推拉门,如果在注塑工作过程中无法打开,那么它就是同时具有联锁装置和防护锁紧装置的防护装置。
除了以上描述的各种防护装置,还有自动停机装置、可控防护装置等,它们通常与具有其他功能的防护设备安装在一起。在机器运转的时候,还要注意,不应该让衣着肥大、佩戴饰物或留长发的人员过于靠近机器,以免卷入机器的运转部位,引起意外。
电气安全
电气安全主要包括人身安全与设备安全#### 电气安全

图:电气危险警示标识
电气安全主要包括人身安全与设备安全两个方面:人身安全是指在操作电气设备过程中人员的安全;设备安全是指电气设备及有关其他设备和建筑等的安全。
“当心触电”、“有电危险”、“当心电缆”等警示标志应该张贴于存在相应危险的电气设备周围,一些客户要求工厂对电源箱及开关等进行标示,以提示员工选择电气设备对应的开关,防止误操作。
从事电工作业的人员必须取得合法的作业证方能进行操作,在进行电气设备维护、检修、保养的时候,除应该在电气设备旁边设立醒目的标志如“禁止合闸”并装设遮栏外,还应该确保其他工作岗位的人员离开一定的距离。在电气作业方面,适用的规定有《电业安全工作规程》、《电气安全工作规程》和一些国家标准等。
总的而言,电气操作需要很强的专业知识,因此,要发现工厂在用电方面是否存在违规,对审核员来说可不是件容易的事。不过,尽管有些违规需要很强的知识才能看出,仍有一些只需要简单的观察就可以发现,例如:是否存在电线开裂、开关破损或将电线当成晾衣绳的现象,又或者,电路是否挨近水路或黏附于过道、电源箱盖是否完好、是否存在用电过载现象,等等。
值得注意的是,在电气事故方面,通常都不是电死人或者电伤人,而是电火花引发的火灾,因此,电气设备附近必须要配备能够扑灭带电火灾的灭火设备。
消防安全
大多数客户都不像对待童工那样看重消防安全,但其实,消防工作对于工厂来说,其重要性丝毫不亚于禁用童工;因为消防一旦出了意外,厂房、设备连同人身安全都可能遭受损失或伤害、累及家庭。可叹的是,每年火灾不停,许多大大小小的火灾发生在各地各类型的工厂。究其原因,要么是负责人员掉以轻心、要么是消防措施不足;如果企业重视消防安全并采取充足的措施,那么,许多人身伤害和财产损失都可以避免掉,所以,不管什么时候,企业都必须严格要求、做好消防工作。
消防工作做得好的工厂,其车间管理必然做得好。现有的6S或7S管理模式等都能够提升工厂的消防水平。在好的管理模式下,工厂应能够做到货物整齐并间隔储存、工作台井然有序且工位之间没有阻挡、通道宽敞且畅通、垃圾分类且妥善堆放等等。曾经有一家工厂,就因为垃圾没有分类放置,将化学品废弃桶和碎布料、碎纸屑堆放在角落而不是存于阻燃容器内,经过长时间的太阳曝晒之后,这些垃圾自燃引发了火灾,措手不及的厂方在大火中烧掉了许多成品,而救火时所泼出的水又弄坏了许多包装箱和电线线路。
消防安全方面的法规有很多,除全国性的如《消防法》、《机关、团体、企业、事业单位消防安全管理规定》、《仓库防火安全管理规则》等之外,各省各市还有各自的消防条例,如《福建省消防条例》、《厦门市消防条例》等等。所以,企业应收集当地各项法规,将消防安全贯彻到方方面面。
其实,有些法规也就是常识,例如:一、将可燃物堆积得过高过密,或松散包装、敞开贮存,则起火后就会增加火灾蔓延速度,反映在《仓库防火安全管理规则》第十八条就是,“库存物品应当分类、分垛储存,每垛占地面积不宜大于一百平方米,垛与垛间距不小于一米,垛与墙间距不小于零点五米,垛与梁、柱间距不小于零点三米,主要通道的宽度不小于二米。”二、应确保消防器材易于取用,反映在《消防法》第二十八条就是,“任何单位、个人不得损坏、挪用或者擅自拆除、停用消防设施、器材,不得埋压、圈占、遮挡消火栓或者占用防火间距,不得占用、堵塞、封闭疏散通道、安全出口、消防车通道。人员密集场所的门窗不得设置影响逃生和灭火救援的障碍物。”三、消防器材应专项专用,反映在《消防法》第四十八条就是,“消防车、消防艇以及消防器材、装备和设施,不得用于与消防和应急救援工作无关的事项。”
在诸多条款中,《消防法》的第十六条(或《机关、团体、企业、事业单位消防安全管理规定》第七条)规定得最为概括、全面:
“机关、团体、企业、事业等单位应当履行下列消防安全职责:
(一)落实消防安全责任制,制定本单位的消防安全制度、消防安全操作规程,制定灭火和应急疏散预案;
(二)按照国家标准、行业标准配置消防设施、器材,设置消防安全标志,并定期组织检验、维修,确保完好有效;
(三)对建筑消防设施每年至少进行一次全面检测,确保完好有效,检测记录应当完整准确,存档备查;
(四)保障疏散通道、安全出口、消防车通道畅通,保证防火防烟分区、防火间距符合消防技术标准;
(五)组织防火检查,及时消除火灾隐患;
(六)组织进行有针对性的消防演练……”
这项条款几乎涵盖到了消防工作的各个方面。
消防演练
依照《消防法》第十六条第一点及第六点,工厂必须制定消防应急预案并定期组织消防演练(或者叫做消防演习、消防操练)。对于消防安全重点单位——“发生火灾可能性较大以及发生火灾可能造成重大的人身伤亡或者财产损失的单位”,第十七条还规定“(四)对职工进行岗前消防安全培训,定期组织消防安全培训和消防演练。”那么,虽然“消防安全重点单位”的判定由“县级以上地方人民政府公安机关消防机构”说了算,但是,《机关、团体、企业、事业单位消防安全管理规定》第十三条说了,“(九)服装、制鞋等劳动密集型生产、加工企业;(十一)其他发生火灾可能性较大以及一旦发生火灾可能造成重大人身伤亡或者财产损失的单位”属于消防安全重点单位。因此,一家拥有上千名员工的工厂即使不符合第九项特点,也应该符合第十一项特点;就算它没有被认定为消防安全重点单位,也应该比照消防安全重点单位的要求来履行消防职责,因为在消防安全方面,再怎么小心也不过分。
那么,消防演练应该定为一年一次还是更多?《机关、团体、企业、事业单位消防安全管理规定》第四十条给的指引是:“消防安全重点单位应当按照灭火和应急疏散预案,至少每半年进行一次演练,并结合实际,不断完善预案。其他单位应当结合本单位实际,参照制定相应的应急方案,至少每年组织一次演练。”
事实上,消防演练有助于快速符合《机关、团体、企业、事业单位消防安全管理规定》第三十六条的规定,该条规定如下:“
单位应当通过多种形式开展经常性的消防安全宣传教育。消防安全重点单位对每名员工应当至少每年进行一次消防安全培训。宣传教育和培训内容应当包括:
(一)有关消防法规、消防安全制度和保障消防安全的操作规程;
(二)本单位、本岗位的火灾危险性和防火措施;
(三)有关消防设施的性能、灭火器材的使用方法;
(四)报火警、扑救初起火灾以及自救逃生的知识和技能。
公众聚集场所对员工的消防安全培训应当至少每半年进行一次,培训的内容还应当包括组织、引导在场群众疏散的知识和技能。
单位应当组织新上岗和进入新岗位的员工进行上岗前的消防安全培训。”
另外,第四十三条还规定消防安全培训记录“应当记明培训的时间、参加人员、内容等”;而消防演练记录“应当记明演练的时间、地点、内容、参加部门以及人员等”。而客户则会要求提供相片证明全体员工真的参加了演练,如果有不同班次,那么不同班次都需要举行演练,并且确保涵盖了厂区内所有区域。
工厂比较容易忽略的是宿舍、食堂的消防演练。虽然宿舍及食堂的布局不像厂房那么复杂,但它们也是人员聚集场所,也应该纳入到整个厂区的消防演练计划;对此,客户也是这么要求的。而且,不少客户还要求消防演练的时间也应该认定为员工的出勤时间,也就是说,如果工厂不是利用员工的上班时间、而是占用员工的休息时间来举办消防演练,那么,工厂应该作出补偿。
消防检查
依照《消防法》第十六条第二点及第三点##### 消防检查

图:消防检测仪器(用于消防设施年度检测)
依照《消防法》第十六条第二点及第三点,企业应对已设置好的消防设施、器材进行定期的检验和维修,并至少每年一次对消防设施进行全面检测和记录相应的检测结果。现实中,工厂普遍采用的做法是将消防设施检测承包给消防单位许可的消防设备服务商,由他们来负责对消防设施进行检测和保养;通常在这些工厂里面见到的消防设施都盖有这些服务公司的印章,上面还会署明检测的日期,这样就比较容易判断哪些消防设施需要在什么时候重新检测。
《机关、团体、企业、事业单位消防安全管理规定》第二十六条,“机关、团体、事业单位应当至少每季度进行一次防火检查,其他单位应当至少每月进行一次防火检查。检查的内容应当包括:
(一)火灾隐患的整改情况以及防范措施的落实情况;
(二)安全疏散通道、疏散指示标志、应急照明和安全出口情况;
(三)消防车通道、消防水源情况;
(四)灭火器材配置及有效情况;
(五)用火、用电有无违章情况;
(六)重点工种人员以及其他员工消防知识的掌握情况;
(七)消防安全重点部位的管理情况;
(八)易燃易爆危险物品和场所防火防爆措施的落实情况以及其他重要物资的防火安全情况;
(九)消防(控制室)值班情况和设施运行、记录情况;
(十)防火巡查情况;
(十一)消防安全标志的设置情况和完好、有效情况;
(十二)其他需要检查的内容。
防火检查应当填写检查记录。检查人员和被检查部门负责人应当在检查记录上签名。”
可见,工厂必须至少每月举行一次详尽的防火检查。除此以外,《机关、团体、企业、事业单位消防安全管理规定》第十七条对“消防安全重点单位”还规定“实行每日防火巡查,并建立巡查记录”。
于是,有些工厂采取每日巡检和按月签名相结合的做法,收到了很好的效果;而也有一些工厂,虽然每天都安排了保安人员巡检整个厂区,包括所有的消防器材,但是,仍有不少不合格的消防器材“逃过”巡检(执行力是每一个工厂的难题);甚至,还有些工厂胡乱指定安检人员,他们本身缺乏消防知识,巡检完全是“走过场”:明明灭火器都已经气压不足,却还在“安全”栏上签字。
因此,如何在企业内部推行检查制度、并将它形成良好的行为习惯,是工厂和健康安全小组的首要问题。
持证上岗
《消防法》第二十一条,“禁止在具有火灾、爆炸危险的场所吸烟、使用明火。因施工等特殊情况需要使用明火作业的,应当按照规定事先办理审批手续,采取相应的消防安全措施;作业人员应当遵守消防安全规定。
进行电焊、气焊等具有火灾危险作业的人员和自动消防系统的操作人员,必须持证上岗,并遵守消防安全操作规程。”
消防疏散图

图:消防安全疏散示意图样例
消防疏散图,或者叫做安全疏散示意图、安全逃生图等,主要有以下三个要求:
- 张贴在明显的地方,所以,无论是员工还是火灾后的救援人员,都能够轻易找到并阅读;
- 疏散图如果有文字说明,应该使用中文;
- 疏散图必须清晰,并准确标明“看图者所在位置”(如图中“阁下在此”标记)。 一般在宿舍和食堂比较容易见到消防疏散图没有张贴、或者张贴了被撕毁或脱落的现象。比较好的做法是用相框将消防疏散图裱了并挂起来,可以起到一劳永逸的效果。
疏散通道
《机关、团体、企业、事业单位消防安全管理规定》第二十一条,“单位应当保障疏散通道、安全出口畅通,并设置符合国家规定的消防安全疏散指示标志和应急照明设施,保持防火门、防火卷帘、消防安全疏散指示标志、应急照明、机械排烟送风、火灾事故广播等设施处于正常状态。
严禁下列行为:
(一)占用疏散通道;
(二)在安全出口或者疏散通道上安装栅栏等影响疏散的障碍物;
(三)在营业、生产、教学、工作等期间将安全出口上锁、遮挡或者将消防安全疏散指示标志遮挡、覆盖;
(四)其他影响安全疏散的行为。”
另外,我们还常听人说起“一畅两会”,它指的是:保持疏散通道、安全出口畅通,会逃生自救,会扑灭初期火灾。因此,通过以上条款和消防术语,我们可以体会到“保持疏散通道畅通”的重要性(右图为禁止阻塞标志)。然而,在日常的生产中,工厂或因为缺乏管理、或因为在制品太多、或因为工位布置不合理等等,轻易就把消防疏散通道给堵住了,同时,消防安全疏散指示标志也往往被遮住或者因为磨损而消失;在一些工厂,疏散指示标志甚至随意标示、方向混乱,严重降低了逃生疏散的效率。
《建规》(《建筑设计防火规范》)第3.7.5条,“厂房内的疏散楼梯、走道、门的各自总净宽度应根据疏散人数,按表3.7.5的规定经计算确定。但疏散楼梯的最小净宽度不宜小于1.1m,疏散走道的最小净宽度不宜小于1.4m,门的最小净宽度不宜小于0.9m。当每层人数不相等时,疏散楼梯的总净宽度应分层计算,下层楼梯总净宽度应按该层或该层以上人数最多的一层计算。
首层外门的总净宽度应按该层或该层以上人数最多的一层计算,且该门的最小净宽度不应小于1.2m。”
**表3.7.5 ****厂房疏散楼梯、走道和门的净宽度指标(****m/**百人)
第5.3.14条,“除本规范另有规定者外,建筑中的疏散走道、安全出口、疏散楼梯以及房间疏散门的各自总宽度应经计算确定。
安全出口、房间疏散门的净宽度不应小于0.9m,疏散走道和疏散楼梯的净宽度不应小于1.1m;不超过6 层的单元式住宅,当疏散楼梯的一边设置栏杆时,最小净宽度不宜小于1.0m。”
消防车道
消防工作中非常容易忽视的是对“消防车道”的要求,在《建规》第六章里,专门对此作出了规定。第6.0.6条,“工厂、仓库区内应设置消防车道。占地面积大于3000 m2的甲、乙、丙类厂房或占地面积大于1500 m2的乙、丙类仓库,应设置环形消防车道,确有困难时,应沿建筑物的两个长边设置消防车道。”第6.0.9条,“消防车道的净宽度和净空高度均不应小于4.0m……消防车道与厂房(仓库)、民用建筑之间不应设置妨碍消防车作业的障碍物。”
常见的违规是车道过窄或者车道被用来搭建工模房、员工的停车场或者堆放货物。
安全出口(紧急出口)
按照《建规》第3.7.2条##### 安全出口(紧急出口)

图:安全出口标识(GB标准)
按照《建规》第3.7.2条,“厂房的每个防火分区、一个防火分区内的每个楼层,其安全出口的数量应经计算确定,且不应少于2个;当符合下列条件时,可设置1个安全出口:
- 甲类厂房,每层建筑面积小于等于100m2,且同一时间的生产人数不超过5人;
- 乙类厂房,每层建筑面积小于等于150m2,且同一时间的生产人数不超过10人;
- 丙类厂房,每层建筑面积小于等于250m2,且同一时间的生产人数不超过20人;
- 丁、戊类厂房,每层建筑面积小于等于400m2,且同一时间的生产人数不超过30人;
- 地下、半地下厂房或厂房的地下室、半地下室,其建筑面积小于等于50m2,经常停留人数不超过15人。” 至于什么厂房是甲乙类,什么厂房是丁戊类,请参考《建规》第三章“厂房(仓库)”的第一节“火灾危险性分类”。一般来说,厂房的消防验收合格证书会载明其类别,如果没有,则应结合《建规》第3.1.1条来判断。举例来说,使用大量氧气作为助燃剂的金属加工车间即视为乙类厂房;而木工加工车间一般视为丙类厂房。
那么,按照以上规定,如果厂房面积在100m2以下,而且同一时间的生产人数不超过5人,那么,无论是哪一类厂房都只需要一个出口就足够了;而如果厂房面积超过400m2,或者同一时间的生产人数超过了30人,那么,无论是哪一类厂房,都至少需要两个出口,否则即是违规。
除了厂房,《建规》第3.8.2条对仓库的安全出口数目作出如下规定,“每座仓库的安全出口不应少于2个,当一座仓库的占地面积小于等于300m2时,可设置1个安全出口。仓库内每个防火分区通向疏散走道、楼梯或室外的出口不宜少于2个,当防火分区的建筑面积小于等于100m2时,可设置1个。通向疏散走道或楼梯的门应为乙级防火门。”(乙级防火门是指耐火隔热性和耐火完整性各大于1小时的防火门,详情请参考《防火门》GB12955-2008。)
另外,《建规》在第五章“民用建筑”中,对宿舍(居住建筑)和食堂(公共建筑)的安全出口也作出了相应规定。
其中,第5.3.11条,“居住建筑单元任一层建筑面积大于650m2,或任一住户的户门至安全出口的距离大于15m时,该建筑单元每层安全出口不应少于2个。当通廊式非住宅类居住建筑超过表5.3.11规定时,安全出口不应少于2个。居住建筑的楼梯间设置形式应符合下列规定:
1 通廊式居住建筑当建筑层数超过2层时,户门应采用乙级防火门;
2 其他形式的居住建筑当建筑层数超过6层或任一层建筑面积大于500m2时,应设置封闭楼梯间,当户门或通向疏散走道、楼梯间的门、窗为乙级防火门、窗时,可不设置封闭楼梯间。
居住建筑的楼梯间宜通至屋顶,通向平屋面的门或窗应向外开启……”
**表5.3.11 **通廊式非住宅类居住建筑可设置一个安全出口的条件
而《宿舍建筑设计规范》第3.5.1条则规定:“宿舍安全出口数不应少于两个,但九层及九层以下,每层建筑面积不超过300平方米、每层总人数不超过30人的宿舍,可设一个楼梯。”与《建规》第5.3.11条略有出入,那么,应该按照最严格的来执行。举例来说,建筑面积200 m2同时耐火等级为三级的通廊式宿舍,当总层数高于3层时,应该设有两个安全出口,否则,即不符合《建规》第5.3.11条规定,尽管它仍然可能满足《宿舍建筑设计规范》第3.5.1条设立一个楼梯(安全出口)的条件。按照以上标准,(村民所兴建的)厂外的出租屋、或者工厂提供给管理人员或夫妻工使用的宿舍楼大多都能够符合要求,因为这些楼房每层面积都不大,可供居住人数也一般不超过30人,楼层又相对比较矮,所以,只有一个楼梯也是符合要求的。
有一些应设两个楼梯但只有一个楼梯的宿舍,为了消防验收过关,有些工厂从宿舍外面再焊接一垂直金属梯作为第二个出口,但是,如果消防部门不同意给予消防验收,那么,它是不能认定为安全出口的;更有甚者,直接从宿舍楼顶垂下一条粗麻绳作为逃生出口,实在是自欺欺人。
在食堂方面,适用的标准有《建规》第5.3.2条,该条规定如下:“公共建筑内的每个防火分区、一个防火分区内的每个楼层,其安全出口的数量应经计算确定,且不应少于2 个。当符合下列条件之一时,可设一个安全出口或疏散楼梯:
- 除托儿所、幼儿园外,建筑面积小于等于200m2 且人数不超过50人的单层公共建筑;
- 除医院、疗养院、老年人建筑及托儿所、幼儿园的儿童用房和儿童游乐厅等儿童活动场所等外,符合表5.3.2 规定的2、3层公共建筑。” **表****5.3.2 公共建筑可设置1 **个安全出口的条件
还应该注意,工厂不能只是片面地追求安全出口数目达标,还应该保证出口之间的距离。《建规》中指出,“安全出口应分散布置。每个防火分区、一个防火分区的每个楼层,其相邻2个安全出口最近边缘之间的水平距离不应小于5.0m。”其中,第3.7.1条针对厂房、第3.8.1条针对仓库、第5.3.1条针对民用建筑(包括宿舍和食堂)作出以上规定。
在满足了数量和距离的要求的基础上,还应该注意安全出口的疏散用门有开启方向的要求,同时要确保安全出口畅通。《建规》第7.4.12条,“建筑中的疏散用门应符合下列规定:
- 民用建筑和厂房的疏散用门应向疏散方向开启。除甲、乙类生产房间外,人数不超过60人的房间且每樘门的平均疏散人数不超过30人时,其门的开启方向不限;
- 民用建筑及厂房的疏散用门应采用平开门,不应采用推拉门、卷帘门、吊门、转门;
- 仓库的疏散用门应为向疏散方向开启的平开门,首层靠墙的外侧可设推拉门或卷帘门,但甲、乙类仓库不应采用推拉门或卷帘门;
- 人员密集场所平时需要控制人员随意出入的疏散用门,或设有门禁系统的居住建筑外门,应保证火灾时不需使用钥匙等任何工具即能从内部易于打开,并应在显著位置设置标识和使用提示。” 结合工厂实际,在安全出口方面常见到的违规有:
- 出口不足,例如,六十多名员工同时在只有一个出口的车间工作;
- 出口上锁:(1)员工还没有全部下班就已经把其他出口都锁上了,只留下一个出口;(2)一层楼被分割成两个部分,一半是车间,另一半是仓库,为了防止车间作业人员随意进入仓库,因此,车间通往仓库的门经常上锁;
- 出口或者楼梯间堆放杂物,影响安全疏散(《建规》第7.4.1条,疏散用的楼梯间“不应有影响疏散的凸出物或其他障碍物”)。 这些违规都属于严重项目,虽然有的可以立即改善,但能否接受则完全取决于客户。
消防安全标志
消防安全标志包括“火灾报警和手动控制装置的标志”、“火灾时疏散途径的标志”、“灭火设备的标志”、“具有火灾、爆炸危险的地方或物质的标志”、“方向辅助标志”、“文字辅助标志”等。其中,“火灾时疏散途径的标志”为审核中的重点,它常常与“方向辅助标志”联用(如右图),为疏散通道及安全出口指明方向。
《建规》第11.3.4条提出,“公共建筑、高层厂房(仓库)及甲、乙、丙类厂房应沿疏散走道和在安全出口、人员密集场所的疏散门的正上方设置灯光疏散指示标志,并应符合下列规定:
- 安全出口和疏散门的正上方应采用‘安全出口’作为指示标识;
- 沿疏散走道设置的灯光疏散指示标志,应设置在疏散走道及其转角处距地面高度1.0m以下的墙面上,且灯光疏散指示标志间距不应大于20.0m;对于袋形走道,不应大于10.0m;在走道转角区,不应大于1.0m,其指示标识应符合现行国家标准《消防安全标志》GB13495的有关规定。”按照《消防法》规定,“劳动密集型企业的生产加工车间和员工集体宿舍”都属于人员密集场所,因此,应该按照《建规》这条指引设置疏散指示标志。
《消防安全标志》建议,“……对于照明条件差的场合,标志牌可以用荧光材料制作,还可以加上适当照明。”因此,在油烟较大的厨房、光线不足的楼梯转角,都建议采用带荧光的疏散指示标志。
另外,“方向辅助标志”也常常见到被单独使用,如左图的“疏散通道方向”标志,广泛应用于走道、楼梯等场所,用于指明疏散方向。
应急灯
按照通俗的理解,应急灯也就是应急照明、事故照明,它是因正常照明的电源发生故障而启用的照明,例如,发生火灾时,往往浓烟滚滚、电源出现故障,影响车间照明,这个时候,应急灯就能够提供长达30分钟的照明,以帮助车间工作人员有效地疏散。
《建规》第11.3.1条规定,“除住宅外的民用建筑、厂房和丙类仓库的下列部位,应设置消防应急照明灯具:
- 封闭楼梯间、防烟楼梯间及其前室、消防电梯间的前室或合用前室;
- 消防控制室、消防水泵房、自备发电机房、配电室、防烟与排烟机房以及发生火灾时仍需正常工作的其他房间;
- 观众厅,建筑面积超过400m2的展览厅、营业厅、多功能厅、餐厅,建筑面积超过200m2的演播室;
- 建筑面积超过300m2的地下、半地下建筑或地下室、半地下室中的公共活动房间;
- 公共建筑中的疏散走道。” 《工业企业照明设计标准》第7.0.11条,“应急照明的电源,应区别于正常照明的电源。不同用途的应急照明电源,应采用不同的切换时间和连续供电时间。应急照明的供电方式,宜按下列之一选用:
一、独立于正常电源的发电机组;
二、蓄电池;
三、供电网络中有效地独立于正常电源的馈电线路;
四、应急照明灯自带直流逆变器;
五、当装有两台及以上变压器时,应与正常照明的供电干线分别接自不同的变压器;
六、仅装有一台变压器时,应与正常照明的供电干线自变电所的低压屏上(或母线上)分开。当建筑物内未设变压器时,则在建筑物电源线进户处与正常照明回路分开,并不得与正常照明共用一个总开关。
注:重要场所的应急照明供电方式,应按上述一至四项之一选用。”
目前市面上的应急灯有许多种,最常见的是壁挂双头式,可以方便地设置在墙上、出口顶部等处;通常应急灯上面有三个指示灯,“主电”、“故障”和“充电”,以及三个按钮,“开”、“关”和“试验”。在审核中常用的是“试验”按钮,功能正常的应急灯在按下“试验”按钮后会马上亮起来,如果未能亮起来,则需要拔掉电源插头以进一步确认该应急灯是否已经失效。
有些工厂的应急灯使用的电源与生产用电源没有区分开,因此,为了防止断电之后应急灯亮起而浪费电力,工厂可能会将应急灯设为“关”的状态,这是非常错误的做法。
消防警铃
消防警铃是火灾产生后有效的报警装置,它能在起火后的第一时间自动或通过手动将火警传达到厂区内的其他区域。常见的消防警铃有:与烟感器连在一起的自动报警器、需要手工启动并可起到防盗作用的普通警铃、与消防栓连在一起的报警器、等等。
消防警铃也可以是火灾自动报警系统的一部分。火灾自动报警系统能在火灾初期,将燃烧产生的烟雾、热量、火焰等物理量,通过火灾探测器(例如烟感器)变成电信号,传输到火灾报警控制器,自动启动消防警铃并同时在控制室显示出火灾发生的部位、时间等,使人们能够及时发现火灾,从而采取有效措施、扑灭初期火灾。
《建规》第11.4.1条,“下列场所应设置火灾自动报警系统:
- 大中型电子计算机房及其控制室、记录介质库,特殊贵重或火灾危险性大的机器、仪表、仪器设备室、贵重物品库房,设有气体灭火系统的房间;
- 每座占地面积大于1000m2的棉、毛、丝、麻、化纤及其织物的库房,占地面积超过500m2或总建筑面积超过1000m2的卷烟库房;
- 任一层建筑面积大于1500m2或总建筑面积大于3000m2的制鞋、制衣、玩具等厂房……” 第11.4.2条,“建筑内可能散发可燃气体、可燃蒸气的场所应设可燃气体报警装置。”
与其他的消防设施不同,它是在听觉方面,提示人们火灾的消息。
灭火器
灭火器的重要性不言而喻,凡是生产、使用和储存可燃物的建筑场所,都必须按照《建筑灭火器配置设计规范》(下称《规范》)来配置灭火器。而“可燃物”的定义非常宽,“即除了不燃物之外,凡可燃固体物质、易燃液体、可燃气体、可燃金属等都归属于可燃物的范畴。”(《规范》条文说明)
灭火器的配置讲究类型和数量,类型与所在场所的火灾种类有关;而数量不仅与火灾种类相关,而且与火灾危险等级相关。
灭火器的配置类型:
灭火器配置场所的火灾种类划分为以下五类:
- A类火灾:指固体物质火灾。如木材、棉、毛、麻、纸张及其制品等燃烧的火灾;
- B类火灾:指液体火灾或可熔化固体物质火灾。如汽油、煤油、柴油、原油、甲醇、乙醇、沥青、石蜡等燃烧的火灾。
- C类火灾:指气体火灾。如煤气、天然气、甲烷、乙烷、丙烷、氢气等燃烧的火灾。
- D类火灾:指金属火灾。如钾、钠、镁、钛、锆、锂、铝镁合金等燃烧的火灾。
- E类(带电)火灾:指带电物体的火灾。 目前没有任何一种灭火器能够扑灭所有类型的火灾,因此,必须针对以上火灾场所的分类来选用不同的灭火器,如A 类火灾场所应选择水型灭火器、磷酸铵盐干粉灭火器、泡沫灭火器或卤代烷灭火器;C类场所选用磷酸铵盐干粉灭火器、碳酸氢钠干粉灭火器、二氧化碳灭火器或卤代烷灭火器等。另一方面,有些灭火器能够扑灭多类火灾,而有些只能扑灭单一类别火灾,例如碳酸氢钠干粉灭火器或二氧化碳灭火器能够扑灭B、C、E类火灾,而泡沫灭火器只能用于A类火灾。
灭火器的配置数量:
《规范》第3.2.1条,“工业建筑灭火器配置场所的危险等级,应根据其生产、使用、储存物品的火灾危险性,可燃物数量,火灾蔓延速度,扑救难易程度等因素,划分为以下三级:
- 严重危险级:火灾危险性大,可燃物多,起火后蔓延迅速,扑救困难,容易造成重大财产损失的场所;
- 中危险级:火灾危险性较大,可燃物较多,起火后蔓延较迅速,扑救较难的场所;
- 轻危险级:火灾危险性较小,可燃物较少,起火后蔓延较缓慢,扑救较易的场所。” 举例来说,化学危险物品库房就属于严重危险级;纸、竹、木、橡胶、塑料及其制品的库房就属于中危险级;而搪瓷、陶瓷制品库房就属于轻危险级。
灭火器的配备数量不得低于第6.2节“灭火器的最低配置基准”,例如,按照《规范》第6.2.1条,A 类火灾场所灭火器的最低配置基准应符合下表规定。
同时也要注意,“一个计算单元内配置的灭火器数量不得少于2 具”、“每个设置点的灭火器数量不宜多于5 具”,这在《规范》文末作出了详细解释。另外,《规范》第6.1.3条规定,“当住宅楼每层的公共部位建筑面积超过100m2时,应配置1具1A的手提式灭火器;每增加100 m2时,增配1具1A的手提式灭火器。”
值得注意的是,为了保护大气臭氧层和人类生态环境,《规范》4.2.6条提出,“非必要场所不应配置卤代烷(Halon,哈龙)灭火器。”那么,《规范》附录F中给出了工业建筑类非必要配置卤代烷灭火器的场所的例子,如:橡胶制品的涂胶和胶浆部位;压延成型和硫化厂房;橡胶、塑料及其制品库房;可燃液体贮罐、桶装库房或堆场;泡沫塑料厂的发泡、成型、印片、压花部位;化纤厂后加工润湿部位;印染厂的漂炼部位;木工厂房和竹、藤加工厂房;纸张、竹、木及其制品的库房、堆场;陶瓷制品的烘干、烧成厂房;等等。
另外,《规范》第五章对“灭火器的设置”作出了详细要求,例如,客户审核报告中经常引用的灭火器的配置高度:灭火器的摆放应稳固,其铭牌应朝外。手提式灭火器宜设置在灭火器箱内或挂钩、托架上,其顶部离地面高度不应大于1.50m;底部离地面高度不宜小于0.08m。灭火器箱不得上锁。当然,从用词上来看,“不宜”的语气弱于“不应”,但是“不宜小于0.08m”这个要求其实并不难达到,所以,企业实在没必要钻这个牛角尖。
同时,灭火器的压力也是一个问题。众所周知,灭火器有一个用以观察灭火器内部的压力指示区(如右图所示),如果指针在绿色区域处,那么说明压力是正常的;如果在黄色区,则说明内压过高,灭火器有爆炸伤人的危险;如果指针在红色区,则说明内压不足,无法进行有效的喷射。
《〈规范〉条文说明》提到,“特别要注意有个别单位为应付竣工验收或防火检查,临时购买或挪借几具灭火器凑数,更要防止有个别单位甚至在需配灭火器的建筑场所根本就不配置任何灭火器的异常情况发生。”
灭火器设置在室外时,相应要有保护措施,以起到遮阳防晒、挡雨防潮、保温隔热,以及防止撞击等作用。灭火器不应设置在高温环境中,它所在的环境温度应该低于55摄氏度。
应该注意的是,“我国尚无专门用于扑救炸药、弹药、火工品、花炮火灾的定型灭火器”,对那些生产或者储存烟花炮竹的工厂,要格外留意它们的消防许可。该类厂房的设计应该符合国家标准《烟花爆竹工厂设计安全规范》(GB50161-92)的要求。
消火栓
根据《建规》第8.3.1条,“建筑占地面积大于300 m2的厂房(仓库)……应设置DN65 (即公称直径为65mm)的室内消火栓”。消防用水可由城市给水管网、天然水源或消防水池供给(第8.1.2条);并非所有的企业都非得去建一个消防水池。
常见与消火栓有关的违规全写在了《消防法》第二十八条,“任何单位、个人不得损坏、挪用或者擅自拆除、停用消防设施、器材,不得埋压、圈占、遮挡消火栓或者占用防火间距,不得占用、堵塞、封闭疏散通道、安全出口、消防车通道。人员密集场所的门窗不得设置影响逃生和灭火救援的障碍物。”然而,与灭火器一样,在工厂生产旺季的时候,消火栓极容易被遮挡。
另外,还应注意:消火栓应该配备水带及水枪,水带的折叠方式应有利于消防应急反应;消火栓不得挪作它用,也不得上锁。
自动灭火系统
《建规》第8.5.1条,“泡沫塑料厂的预发、成型、切片、压花部位;占地面积大于1500m2的木器厂房;占地面积大于1500m2或总建筑面积大于3000m2的单层、多层制鞋、制衣、玩具及电子等厂房;高层丙类厂房”等场所“应设置自动灭火系统,除不宜用水保护或灭火者以及本规范另有规定者外,宜采用自动喷水灭火系统”。而“乒乓球厂的轧坯、切片、磨球、分球检验部位”等场所应设置雨淋喷水灭火系统。
当然,许多厂房是在九十年代前后建立起来的,完全不具备这种先进的“自动灭火系统”,这就应该结合当时的验收报告来评估厂房的安全性以及是否符合消防要求,而不能一刀切式地判定不合格,这跟以现代人的眼光去衡量古代人(或者哪怕是近代人)的思想一样是不合情理的;毕竟,建筑是固定的,而《建规》却是与时俱进的。
化学品安全
在化学品安全方面适用的法律法规或国标有很多,常用的主要有:
《化学品分类和危险性公示 通则》(GB13690-2009),代替《常用危险化学品的分类及标志》(GB13690-1992)
《作业场所安全使用化学品公约》(第170号公约)
《作业场所安全使用化学品建议书》(第177号建议书)
《中华人民共和国监控化学品管理条例》
《〈中华人民共和国监控化学品管理条例〉实施细则》
《工作场所安全使用化学品的规定》
《使用有毒物品作业场所劳动保护条例》(国务院令第352号)
《化学品安全技术说明书编写规定》(GB16483-2000)
《化学品安全标签编写规定》(GB15258-1999)
《作业场所化学品安全标签编写规定》
《作业场所化学品安全标签危险性分级》
《常用化学危险品储存通则》(GB15603-1995)
《化学危险物品安全管理条例(实施细则)》(注:《化学危险物品安全管理条例》已被《危险化学品安全管理条例》取代,因此该细则实质已经失效。)
按照国标《化学品分类和危险性公示 通则GB13690-2009》,工厂常用化学危险品可分为8大类:
第1类 理化危险(略);
第2类 压缩气体和液化气体,常见用于烧焊车间,用作助燃气体:一氧化碳、乙炔、甲醚、甲烷、氢气、二氧化碳(压缩或液化的)、压缩空气、液氧、液氨;
第3类 易燃液体,常见用作溶剂、清洗剂,广泛应用于塑胶、电子、制鞋、家具、印刷、工艺品等行业:正己烷、正庚烷、丙酮、环己烷(树脂溶剂)、乙酸乙酯(化妆品)、丁酮(化妆品)、甲苯、甲醇、苯、硝基清漆、硝基磁漆、溶剂苯、(邻、间、对)二甲苯、松节油;
第4类 易燃固体、自燃物品和遇湿易燃物品:三聚甲醛(化妆品)、硫化钠(纺织)、锌粉(金属加工);
第5类 氧化剂和有机过氧化物:双氧水(造纸)、重铬酸钠(金属电镀);
第6类 有毒品:三氯甲烷、苯胺、硝基苯、硝基甲苯(印染行业)
第7类 放射性物品(略);
第8类 腐蚀品:硫酸、磷酸、氢氧化钠(纺织、印染)、氟化铬(印染)。
化学品仓库

图:标准危险化学品储存桶及防泄漏托盘

图:大型化学品储罐及集液槽
化学品仓库必须是完好、坚固,与生产、居住建筑物之间有一定的距离。
按照《常用化学危险品贮存通则》的要求,“化学危险品必须贮存在经公安部门批准设置的专门的化学危险品仓库中”、“贮存易燃、易爆化学危险品的建筑,必须安装避雷设备”、“贮存化学危险品的建筑必须安装通风设备,并注意设备的防护措施”、“贮存化学危险品建筑物内应根据仓库条件安装自动监测和火灾报警系统”,例如,有些企业在化学品仓库(或者使用场所)安装了天那水气体报警器,有助于及早发现天那水气化浓度过高的情况,从而采取措施控制风险。
化学品仓库应该与生产和居住用的建筑物有一定的安全距离,在《建规》有一张详细的列表,如下:
结合《建规》第3.4.1条,我们可以看出,大多数的仓库(乙、丙、丁类仓库)与厂房、民用建筑之间的防火间距至少要保证在10米以上,更不用说甲类仓库了。(仓库类型按照《建规》第3.1.3条划分为甲、乙、丙、丁、戊(不燃烧物品仓库)五类。)
对于危险化学品的储存和管理,《危险化学品安全管理条例》(下称《条例》)有着严格的规定:
- 储存必须经过审批:《条例》第七条,“未经审批,任何单位和个人都不得生产、储存危险化学品。”
- 从事危险化学品管理的人员必须具备相应的资格:《条例》第四条,“……从事生产、经营、储存、运输、使用危险化学品或者处置废弃危险化学品活动的人员,必须接受有关法律、法规、规章和安全知识、专业技术、职业卫生防护和应急救援知识的培训,并经考核合格,方可上岗作业。”
- 使用单位必须建立健全的危险化学品管理制度:《条例》第十五条,“使用危险化学品从事生产的单位……必须建立、健全危险化学品使用的安全管理规章制度,保证危险化学品的安全使用和管理。”
- 设立专用仓库储存危险化学品:《条例》第二十二条,“危险化学品必须储存在专用仓库、专用场地或者专用储存室(以下统称专用仓库)内,储存方式、方法与储存数量必须符合国家标准,并由专人管理。危险化学品出入库,必须进行核查登记。库存危险化学品应当定期检查。剧毒化学品以及储存数量构成重大危险源的其他危险化学品必须在专用仓库内单独存放,实行双人收发、双人保管制度……”
- 仓库有着特殊的要求:《条例》第十六条,“生产、储存、使用危险化学品的,应当根据危险化学品的种类、特性,在车间、库房等作业场所设置相应的监测、通风、防晒、调温、防火、灭火、防爆、泄压、防毒、消毒、中和、防潮、防雷、防静电、防腐、防渗漏、防护围堤或者隔离操作等安全设施、设备,并按照国家标准和国家有关规定进行维护、保养,保证符合安全运行要求。”
- 设置通讯、报警装置:《条例》第十八条,“危险化学品的生产、储存、使用单位,应当在生产、储存和使用场所设置通讯、报警装置,并保证在任何情况下处于正常适用状态。”
- 举行定期的安全评价:《条例》第十七条,“生产、储存、使用剧毒化学品的单位,应当对本单位的生产、储存装置每年进行一次安全评价;生产、储存、使用其他危险化学品的单位,应当对本单位的生产、储存装置每两年进行一次安全评价。”
化学品标识
《工作场所安全使用化学品的规定》(下称《规定》)第三章##### 化学品标识

图:危险化学品标签要素示例(符合GHS规范)
《工作场所安全使用化学品的规定》(下称《规定》)第三章详细规定了化学品使用单位在化学品标识方面的职责:
- 标识所有化学品的职责:《规定》第十二条,“使用单位使用的化学品应有标识,危险化学品应有安全标签……”这就规定了“各类化学单质、化合物或混合物”都必须要有标识。
- 使用单位向供应厂商索取危险化学品安全标签的职责:《规定》第十三条,“使用单位购进危险化学品时, 必须核对包装(或容器)上的安全标签。安全标签若脱落或损坏,经检查确认后应补贴。”这就使得使用单位不能以“供应商没有提供”作为没有保留安全标签的借口。
- 标识化学品分装容器的职责:《规定》第十四条,“使用单位购进的化学品需要转移或分装到其他容器时,应标明其内容。对于危险化学品,在转移或分装后的容器上应贴安全标签;盛装危险化学品的容器在未净化处理前,不得更换原安全标签。”
- 标识化学品相关设备的职责:《规定》第十九条,“使用单位应对盛装、输送、贮存危险化学品的设备,采用颜色、标牌、标签等形式,标明其危险性。”这就要求使用单位在盛装、输送、贮存危险化学品过程中,除了标识化学品之外,在相关设备上也应该作出明确标识。
- 培训员工识别化学品标识的职责:《规定》第二十条,“使用单位应将危险化学品的有关安全卫生资料向职工公开,教育职工识别安全标签……”相应地,“职工有权获得:(一)工作场所使用化学品的特性、有害成分、安全标签以及安全技术说明书等资料;(二)在其工作过程中危险化学品可能导致危害安全与健康的资料……”(《规定》第二十七条) 关于上述安全标签的相关编写规定,在《化学品安全标签编写规定》(GB15258-2009)里有详细的介绍。为便于企业灵活操作,《规定》给出指引,“对于小于或等于100mL的化学品小包装,为方便标签使用,安全标签要素可以简化,包括化学品标识、象形图、信号词、危险性说明、应急咨询电话、供应商名称及联系电话、资料参阅提示语即可。”如右图所示,即为简化后的安全标签。
MSDS/CSDS
对化学品而言,物质安全资料表(Material Safety Data Sheet: MSDS)或者化学品安全技术说明书(Chemical Safety Data Sheet: CSDS)都是指一样的东西。
按照《工作场所安全使用化学品的规定》第十二条,“使用单位使用的化学品应有标识,危险化学品应有安全标签,并向操作人员提供安全技术说明书。”第二十条,“使用单位应将危险化学品的有关安全卫生资料向职工公开,教育职工识别安全标签、了解安全技术说明书、掌握必要的应急处理方法和自救措施,经常对职工进行工作场所安全使用化学品的教育和培训。”
按《化学品安全技术说明书编写规定》(GB16483-2000)的要求,化学品安全技术说明书应该包括以下十六个项目的内容:
- 化学品及企业标识(chemical product and company identification) 主要标明化学品名称、生产企业名称、地址、邮编、电话、应急电话、传真和电子邮件地址等信息。
- 成分/组成信息(composition/information on ingredients) 标明该化学品是纯化学品还是混合物。纯化学品,应给出其化学品名称或商品名和通用名。混合物,应给出危害性组分的浓度或浓度范围。
- 危险性概述(haxards summarizing) 简要概述本化学品最重要的危害和效应,主要包括:危害类别、侵入途径、健康危害、环境危害、燃爆危险等信息。
- 急救措施(first-aid measures) 指作业人员意外的受到伤害时,所需采取的现场自救或互救的简要处理方法,包括:眼睛接触、皮肤接触、吸入、食入的急救措施。
- 消防措施(fire-fighting measures) 主要表示化学品的物理和化学特殊危险性,适合灭火介质,不合适的灭火介质以及消防人员个体防护等方面的信息,包括:危险特性、灭火介质和方法,灭火注意事项等。
- 泄露应急处理(accidental release measures) 指化学品泄露后现场可采用的简单有效的应急措施、注意事项和消除方法,包括:应急行动、应急人员防护、环保措施、消除方法等内容。
- 操作处置与储存(handling and storage) 主要是指化学品操作处置和安全储存方面的信息资料,包括:操作处置作业中的安全注意事项、安全储存条件和注意事项。
- 接触控制/个体防护(exposure controls/personal protection) 在生产、操作处置、搬运和使用化学品的作业过程中,为保护作业人员免受化学品危害而采取的防护方法和手段。包括:最高容许浓度、工程控制、呼吸系统防护、眼睛防护、身体防护、手防护、其他防护要求。
- 理化特性(physical and chemical properties) 主要描述化学品的外观及理化性质等方面的信息,包括:外观与性状、ph值、沸点、熔点、相对密度(水=1)、相对蒸气密度(空气=1)、饱和蒸气压、燃烧热、临界温度、临界压力、辛醇/水分配系数、闪点、引燃温度、爆炸极限、溶解性、主要用途和其他一些特殊理化性质。
- 稳定性和反应性(stability and reactivity) 主要叙述化学品的稳定性和反应活性方面的信息,包括:稳定性、禁配物、应避免接触的条件、聚合危害、分解产物。
- 毒理学资料(toxicological information) 提供化学品的毒理学信息,包括:不同接触方式的急性毒性(LD50、LD50)、刺激性、致敏性、亚急性和慢性毒性,致突变性、致畸性、致癌性等。
- 生态学资料(ecological information) 主要陈述化学品的环境生态效应、行为和转归,包括:生物效应(如LD50、LD50)、生物降解性、生物富集、环境迁移及其他有害的环境影响等。
- 废弃处置(disposal) 是指对被化学品污染的包装和无使用价值的化学品的安全处理方法,包括废弃处置方法和注意事项。
- 运输信息(transport information) 主要是指国内、国际化学品包装、运输的要求及运输规定的分类和编号,包括:危险货物编号、包装类别、包装标志、包装方法、UN编号及运输注意事项等。
- 法规信息(regulatory information) 主要是化学品管理方面的法律条款和标准。
- 其他信息(other information) 主要提供其他对安全有重要意义的信息,包括:参考文献、填表时间、填表部门、数据审核单位等。
化学品清单
为了便于以上项目的管理,列出一张完整的化学品清单就显得非常有必要。完整的化学品清单应该包括以下项目:化学品名、库存位置、库存量、入库日期、有效期限以及负责人姓名。建立清单能够帮助企业快速了解企业所使用的化学品、库存量;有助于企业去符合《工作场所安全使用化学品的规定》第二十条等的规定。这对于化学品需求量特别大或者品种特别多的企业来说,有更多的好处。
按照旧的《常用危险化学品的分类及标志》(GB 13690-92):“常用危险化学品按其主要危险特性分为8类”,并列出“常用危险化学品分类明细表”,不清楚的读者可以参考该部国标及其附录的明细表。按照该国标的划分,工厂所用化学品多为“第6类” 即“有毒品”。
第二容器
根据《危险化学品安全管理条例》第十六条,生产、储存、使用危险化学品的车间、库房等作业场所应该设置“防渗漏”措施;不过,国家法律中没有对“防渗漏”措施作出进一步说明。
根据网上搜索结果,Stanford University斯坦佛大学给出的“第二容器配置要求”被引用最多,它的要求是:对于单独一个容器来说,配置一个体积为它的1.1倍的容器即可;如果是多个容器,则应该比较两个数据——最大容器体积的1.5倍或全部容器体积的1.1倍,以其中较大的数据为第二容器的配置标准。
根据美国劳伦斯伯克力国家实验室(Lawrence Berkeley National Laboratory,简称LBNL,坐落在加州大学伯克力分校的校园内,朱棣文曾任所长)所给出的指引,所有液态的废物的第二容器应该是最大容器的1.1倍或者所有容器体积之和的0.1倍,以两者中较大者为配置标准。(http://esd.lbl.gov/resources/health&safety/saa.html)
顺便说一下,Stanford斯坦佛大学有一些公开的资源,包括人机工程学、化学品安全、消防安全等在内的环境、安全和健康(Environment, Safety and Health (ES&H))管理手册和程序文件、范本等等,链接附后。
冲淋、洗眼设施
《工作场所安全使用化学品的规定》第十七条##### 冲淋、洗眼设施

图:应急洗眼器标识
《工作场所安全使用化学品的规定》第十七条,“使用单位在危险化学品工作场所应设有急救设施,并提供应急处理的方法。”
国家标准《工业企业设计卫生标准》第8.3条提出:“有可能发生化学性灼伤及经皮肤粘膜吸收引起急性中毒的工作地点或车间,应根据可能产生或存在的职业性有害因素及其危害特点,在工作地点就近设置现场应急处理设施。急救设施应包括:不断水的冲淋、洗眼设施……冲淋、洗眼设施应靠近可能发生相应事故的工作地点。”
一般冲淋、洗眼设施应设置在化学品的使用点及存放点,否则失去了它们“急救”的意义。比较常见的是单有洗眼功能的洗眼器或者洗眼台,如果企业不方便购买也很容易自行组装一台,目前在这方面客户并没有太详细的要求。也有些企业安装冲淋、洗眼一体化的设备,但价格相对比较贵。市面上还有多种移动式的冲淋、洗眼设备,有的可以推着走,有的可以背着走,还有的可以拎着走;发生紧急情况的时候,就能迅速地拿到伤者的工位上,给急救带来方便。
而通常在企业里面能够见到的违规有:仅有设备没有水源、设备缺乏维护而损坏、设备出水量不合要求或者没有安装设备,还有的企业安装以后担心员工用来洗手损坏了设备而将它上锁。
危险废弃物
《危险化学品安全管理条例》第二十四条##### 危险废弃物

图:危险废物处理许可证样本(云南省示例)
《危险化学品安全管理条例》第二十四条,“处置废弃危险化学品,依照固体废物污染环境防治法和国家有关规定执行。”那么,(下称《固体废物污染环境防治法》)对处置危险废弃物(包括废弃危险化学品)作出如下规定:第五十二条,“对危险废物的容器和包装物以及收集、贮存、运输、处置危险废物的设施、场所,必须设置危险废物识别标志。”第六十二条,“产生、收集、贮存、运输、利用、处置危险废物的单位,应当制定意外事故的防范措施和应急预案,并向所在地县级以上地方人民政府环境保护行政主管部门备案;环境保护行政主管部门应当进行检查。”第五十九条,“转移危险废物的,必须按照国家有关规定填写危险废物转移联单……”
综上,危险废物的收集和处置是非常严肃的工作,必须制定意外应对措施,而且应急预案必须向环保部门备案;危险废物的容器等必须标示;必须填写危险废物转移联单方可以转移危险废物;并且“使用单位应按国家有关规定清除化学废料和清洗盛装危险化学品的废旧容器。”(《工作场所安全使用化学品的规定》第十八条)
按照《国家危险废物名录》,危险废物类别分为49种,包括医疗废物、热处理含氰废物和染料、涂料废物等等,涵盖了电子、印刷、化学、金属处理等数十个行业;并且每种危险废物都标注了其“危险特性”,如:腐蚀性(Corrosivity, C)、毒性(Toxicity, T)、易燃性(Ignitability, I)、反应性(Reactivity, R)和感染性(Infectivity, In)等。例如,医疗废物因为感染性而上榜。《废弃危险化学品污染环境防治办法》第二条则定义废弃危险化学品为“未经使用而被所有人抛弃或者放弃的危险化学品,淘汰、伪劣、过期、失效的危险化学品……”所有的危险废物必须分类贮存,并“禁止将危险废物混入非危险废物中贮存”(《固体废物污染环境防治法》第五十八条)。
按照规定,回收危险废物的必须具备经营许可证,如《固体废物污染环境防治法》第五十七条“……禁止将危险废物提供或者委托给无经营许可证的单位从事收集、贮存、利用、处置的经营活动……”《废弃危险化学品污染环境防治办法》第八条,“……危险化学品进口者、销售者、使用者负责委托有相应经营类别和经营规模的持有危险废物经营许可证的单位,对废弃危险化学品进行回收、利用、处置……”
在国家环境保护总局颁布的《危险废物转移联单管理办法》里面,危险废物转移联单被限定为“联单共分五联,颜色分别为:第一联,白色;第二联,红色;第三联,黄色;第四联,蓝色;第五联,绿色。联单编号由十位阿拉伯数字组成。”这就是俗称的“五联单”;企业必须在完整填写五联单后方可转移危险废物。为什么要五联呢?《管理办法》第八条,“……接受单位应当将联单第一联,第二联副联自接受危险废物之日起十日内交付产生单位,联单第一联由产生单位自留存档,联单第二联副联由产生单位在二日内报送移出地环境保护行政主管部门;接受单位将联单第三联交付运输单位存档;将联单第四联自留存档;将联单第五联自接受危险废物之日起二日内报送接受地环境保护行政主管部门。”
联单保存期限为五年。
急救演练
《危险化学品安全管理条例》第五十条,“危险化学品单位应当制定本单位事故应急救援预案,配备应急救援人员和必要的应急救援器材、设备,并定期组织演练。”
《固体废物污染环境防治法》第六十二条,“产生、收集、贮存、运输、利用、处置危险废物的单位,应当制定意外事故的防范措施和应急预案……”
有时会碰到一些工厂,从未听说过需要组织危险化学品或危险废物的应急演练,并表示不知如何进行,这从侧面说明这些企业平时并不注重化学品安全、没有留意本单位的化学品事故或者缺乏有效的管理。
宿舍卫生
《宿舍建筑设计规范》(JGJ 36-2005)是目前唯一一部专用于宿舍的规范,有关宿舍建筑安全、卫生等方面的内容在这部规范里都可以找到依据。
第3.1.2条,“宿舍用地宜选择有日照条件,且采光、通风良好,便于排水的地段。”第3.1.3条,“宿舍选址应防止噪声和各种污染源的影响,并应符合有关卫生防护标准的规定。”
第4.2.1条规定各类居室的人均居住面积不应少于3m2,如下表所示:

图:员工宿舍人均使用面积要求
第4.1.2条,“每栋宿舍应设置管理室、公共活动室和晾晒空间。宿舍内应设置盥洗室和厕所。公共用房的设置应防止对居室产生干扰。”第4.3.2条规定了厕所、盥洗室卫生设备的数量,如下表:

图:卫生间设施配置要求(按人数)
大致上来说,遵守以上条文没什么难度,不过,有些条文可就不那么容易遵守了,例如,第4.3.3条,“……附设卫生间内的厕位和淋浴宜设隔断。”——有些企业是不设任何隔断的;第4.3.4条,“夏热冬暖地区和温和地区应在宿舍建筑内设淋浴设施……”——即使是南方地区,有些企业也没有设置淋浴设施;第4.3.9条,“宿舍建筑内宜在每层设置开水设施,可设置单独的开水间,也可在盥洗室内设置电热开水器。”——不少企业仅能提供集中的取水点,无法按层提供开水设施。
第4.6.6条,“居室的窗应设吊挂窗帘的设施。卫生间、洗浴室和厕所的窗应有遮挡视线的措施。”该条经常被引用在审核报告上,因为工厂通常都未能保证提供每个厕所都有“隐私门”,这并不是工厂没有提供,而是因为男厕经常被员工踹坏门,哪怕是铁门,当然,这原因倒也不难理解,其一可能因为员工对工厂的认同感很低;其二可能因为员工因为某些原因需要发泄;其三可能因为厕所太臭、门太脏,员工不想弄脏手去开门。所以,毫不奇怪——上午才刚刚装好的门,到了晚上就躺在地上了,说实在的,工厂在有些审核项目上挺无辜的,这就是其中之一。有鉴于此,有的工厂就安装布帘来代替木门或铁门,以低成本来满足审核要求。
第5.2.2条,“居室不应与电梯、设备机房紧邻布置……”设备机房包括发电机房、空压机房、锅炉机房等等,它们不得与宿舍紧邻,更不用说在机房上面建造宿舍了。
值得注意的是第3.2.4条,“机动车不得在宿舍区内过境穿行”以及第6.3.3条,“……供未成年人使用的宿舍,必须采用安全型电源插座……”
另外,有些客户及某些审核标准提出,工厂如果提供宿舍,那么需要同时提供带锁的私人储物柜供员工使用,以保护员工贵重物品。
食品安全
第二十七条,“食品生产经营应当符合食品安全标准,并符合下列要求:
(一)具有与生产经营的食品品种、数量相适应的食品原料处理和食品加工、包装、贮存等场所,保持该场所环境整洁,并与有毒、有害场所以及其他污染源保持规定的距离;
(二)具有与生产经营的食品品种、数量相适应的生产经营设备或者设施,有相应的消毒、更衣、盥洗、采光、照明、通风、防腐、防尘、防蝇、防鼠、防虫、洗涤以及处理废水、存放垃圾和废弃物的设备或者设施;
(三)有食品安全专业技术人员、管理人员和保证食品安全的规章制度;
(四)具有合理的设备布局和工艺流程,防止待加工食品与直接入口食品、原料与成品交叉污染,避免食品接触有毒物、不洁物;
(五)餐具、饮具和盛放直接入口食品的容器,使用前应当洗净、消毒,炊具、用具用后应当洗净,保持清洁;
(六)贮存、运输和装卸食品的容器、工具和设备应当安全、无害,保持清洁,防止食品污染,并符合保证食品安全所需的温度等特殊要求,不得将食品与有毒、有害物品一同运输;
(七)直接入口的食品应当有小包装或者使用无毒、清洁的包装材料、餐具;
(八)食品生产经营人员应当保持个人卫生,生产经营食品时,应当将手洗净,穿戴清洁的工作衣、帽;销售无包装的直接入口食品时,应当使用无毒、清洁的售货工具;
(九)用水应当符合国家规定的生活饮用水卫生标准;
(十)使用的洗涤剂、消毒剂应当对人体安全、无害;
(十一)法律、法规规定的其他要求。”
第二十九条,“国家对食品生产经营实行许可制度。从事食品生产、食品流通、餐饮服务,应当依法取得食品生产许可、食品流通许可、餐饮服务许可。取得食品生产许可的食品生产者在其生产场所销售其生产的食品,不需要取得食品流通的许可;取得餐饮服务许可的餐饮服务提供者在其餐饮服务场所出售其制作加工的食品,不需要取得食品生产和流通的许可;农民个人销售其自产的食用农产品,不需要取得食品流通的许可。”《中华人民共和国食品安全法实施条例》第二十条规定“食品生产许可、食品流通许可和餐饮服务许可的有效期为3年。”
第三十四条,“食品生产经营者应当建立并执行从业人员健康管理制度。患有痢疾、伤寒、病毒性肝炎等消化道传染病的人员,以及患有活动性肺结核、化脓性或者渗出性皮肤病等有碍食品安全的疾病的人员,不得从事接触直接入口食品的工作。食品生产经营人员每年应当进行健康检查,取得健康证明后方可参加工作。”
综上,对食品安全的要求是:食堂具备有效的餐饮服务许可证(或旧的卫生许可证);食堂工作人员具备有效健康证;食堂环境符合卫生要求、具备消毒设施;食堂工作人员保持个人卫生,穿戴清洁的工作衣、帽。
环境保护
(下称《环境保护法》)第二十四条,“产生环境污染和其他公害的单位,必须把环境保护工作纳入计划,建立环境保护责任制度;采取有效措施,防治在生产建设或者其他活动中产生的废气、废水、废渣、粉尘、恶臭气体、放射性物质以及噪声、振动、电磁波辐射等对环境的污染和危害。”
当前企业对于环境工作的共识是减排各种污染物、倡导节约型生产方式以及采取措施降低污染物对环境的不良影响,例如,向水体排放污染物之前进行污染物沉淀、净化处理,充分过滤掉有害的物质成分等。
不过,由于环境污染程度与污染物的种类和排放量高度相关,审核员既缺乏手段也没有必要去测量企业到底排放了哪些污染物、排放了多少,所以,在环境审核这一领域,更多是通过查阅政府部门向企业颁发的各项文件来核实企业的合规情况。
在《环境保护法》框架下,各地结合本地的环境现实,陆续推出了《XX省(市)环境保护条例》,对环保工作提出了更为具体的要求。企业必须按照当地的各项条例、规定,进行环境评价、申报所排放的污染物、定期缴费和申请排污许可证等等。
认识污染物
《固体废物污染环境防治法》第八十八条,“本法下列用语的含义:
- 固体废物,是指在生产、生活和其他活动中产生的丧失原有利用价值或者虽未丧失利用价值但被抛弃或者放弃的固态、半固态和置于容器中的气态的物品、物质以及法律、行政法规规定纳入固体废物管理的物品、物质。
- 工业固体废物,是指在工业生产活动中产生的固体废物。
- 生活垃圾,是指在日常生活中或者为日常生活提供服务的活动中产生的固体废物以及法律、行政法规规定视为生活垃圾的固体废物。
- 危险废物,是指列入国家危险废物名录或者根据国家规定的危险废物鉴别标准和鉴别方法认定的具有危险特性的固体废物……” (下称《环境噪声污染防治法》)第二条,“本法所称环境噪声,是指在工业生产、建筑施工、交通运输和社会生活中所产生的干扰周围生活环境的声音。
本法所称环境噪声污染,是指所产生的环境噪声超过国家规定的环境噪声排放标准,并干扰他人正常生活、工作和学习的现象。”
(下称《水污染防治法》)第九十一条,“本法中下列用语的含义:
- 水污染,是指水体因某种物质的介入,而导致其化学、物理、生物或者放射性等方面特性的改变,从而影响水的有效利用,危害人体健康或者破坏生态环境,造成水质恶化的现象。
- 水污染物,是指直接或者间接向水体排放的,能导致水体污染的物质。
- 有毒污染物,是指那些直接或者间接被生物摄入体内后,可能导致该生物或者其后代发病、行为反常、遗传异变、生理机能失常、机体变形或者死亡的污染物……” 《大气污染物综合排放标准》(GB16297-1996)规定了33种大气污染物的排放限值,这33种污染物是:二氧化硫、氮氧化物、颗粒物、氟化氢、铬酸雾、硫酸雾、氟化物、氯气、铅及其化合物、汞及其化合物、镉及其化合物、铍及其化合物、镍及其化合物、锡及其化合物、苯、甲苯、二甲苯、酚类、甲醛、乙醛、丙烯腈、丙烯醛、氯化氢、甲醇、苯胺类、氯苯类、硝基苯类、氯乙烯、苯并(a)芘、光气、沥青烟、石棉尘、非甲烷总烃。
按以上法律及国家标准,一般工业企业所产生的污染物有固体废物、噪声、水污染物和大气污染物。其中固体废物分为工业固体废物和生活垃圾,以及危险废物;而环境噪声超过国家规定的环境噪声排放标准的称为环境噪声污染;凡能导致水体污染的物质,无论是直接还是间接向水体排放的,都统称为水污染物;而如果工艺上需要电镀、打磨、焊锡、刷胶或印刷的,或者利用自有发电机发电的等企业,就很可能产生大气污染物。
申报
《环境保护法》第二十七条,“排放污染物的企业事业单位,必须依照国务院环境保护行政主管部门的规定申报登记。”
《固体废物污染环境防治法》第三十二条,“国家实行工业固体废物申报登记制度。产生工业固体废物的单位必须按照国务院环境保护行政主管部门的规定,向所在地县级以上地方人民政府环境保护行政主管部门提供工业固体废物的种类、产生量、流向、贮存、处置等有关资料。前款规定的申报事项有重大改变的,应当及时申报。”
第五十三条,“产生危险废物的单位,必须按照国家有关规定制定危险废物管理计划,并向所在地县级以上地方人民政府环境保护行政主管部门申报危险废物的种类、产生量、流向、贮存、处置等有关资料。前款所称危险废物管理计划应当包括减少危险废物产生量和危害性的措施以及危险废物贮存、利用、处置措施。危险废物管理计划应当报产生危险废物的单位所在地县级以上地方人民政府环境保护行政主管部门备案。本条规定的申报事项或者危险废物管理计划内容有重大改变的,应当及时申报。”
《环境噪声污染防治法》第二十四条,“在工业生产中因使用固定的设备造成环境噪声污染的工业企业,必须按照国务院环境保护行政主管部门的规定,向所在地的县级以上地方人民政府环境保护行政主管部门申报拥有的造成环境噪声污染的设备的种类、数量以及在正常作业条件下所发出的噪声值和防治环境噪声污染的设施情况,并提供防治噪声污染的技术资料。造成环境噪声污染的设备的种类、数量、噪声值和防治设施有重大改变的,必须及时申报,并采取应有的防治措施。”
《水污染防治法》第二十一条,“直接或者间接向水体排放污染物的企业事业单位和个体工商户,应当按照国务院环境保护主管部门的规定,向县级以上地方人民政府环境保护主管部门申报登记拥有的水污染物排放设施、处理设施和在正常作业条件下排放水污染物的种类、数量和浓度,并提供防治水污染方面的有关技术资料。企业事业单位和个体工商户排放水污染物的种类、数量和浓度有重大改变的,应当及时申报登记;其水污染物处理设施应当保持正常使用;拆除或者闲置水污染物处理设施的,应当事先报县级以上地方人民政府环境保护主管部门批准。”
(下称《大气污染防治法》)第十二条,“向大气排放污染物的单位,必须按照国务院环境保护行政主管部门的规定向所在地的环境保护行政主管部门申报拥有的污染物排放设施、处理设施和在正常作业条件下排放污染物的种类、数量、浓度,并提供防治气污染方面的有关技术资料。前款规定的排污单位排放大气污染物的种类、数量、浓度有重大改变的,应当及时申报;其大气污染物处理设 施必须保持正常使用,拆除或者闲置大气污染物处理设施的,必须事先报经所在地的县级以上地方人民政府环境保护行政主管部门批准。”
环境影响评价
《环境保护法》第十三条,“建设污染环境的项目,必须遵守国家有关建设项目环境保护管理的规定。建设项目的环境影响报告书,必须对建设项目产生的污染和对环境的影响作出评价,规定防治措施,经项目主管部门预审并依照规定的程序报环境保护行政主管部门批准。环境影响报告书经批准后,计划部门方可批准建设项目设计任务书。”
《固体废物污染环境防治法》第十三条,“建设产生固体废物的项目以及建设贮存、利用、处置固体废物的项目,必须依法进行环境影响评价,并遵守国家有关建设项目环境保护管理的规定。”
《环境噪声污染防治法》第十三条,“新建、改建、扩建的建设项目,必须遵守国家有关建设项目环境保护管理的规定。建设项目可能产生环境噪声污染的,建设单位必须提出环境影响报告书,规定环境噪声污染的防治措施,并按照国家规定的程序报环境保护行政主管部门批准。环境影响报告书中,应当有该建设项目所在地单位和居民的意见。”
《水污染防治法》第十七条,“新建、改建、扩建直接或者间接向水体排放污染物的建设项目和其他水上设施,应当依法进行环境影响评价……”
《大气污染防治法》第十一条,“新建、扩建、改建向大气排放污染物的项目,必须遵守国家有关建设项目环境保护管理的规定。建设项目的环境影响报告书,必须对建设项目可能产生的大气污染和对生态环境的影响作出评价,规定防治措施,并按照规定的程序报环境保护行政主管部门审查批准。建设项目投入生产或者使用之前,其大气污染防治设施必须经过环境保护行政主管部门验收,达不到国家有关建设项目环境保护管理规定的要求的建设项目,不得投入生产或者使用。”
综上,但凡新建、改建、扩建的建设项目的环境影响报告书,必须对建设项目可能产生的污染和对环境的影响作出评价。环境影响报告书由建设单位提出,一般具备以下内容:报告书的编制依据、影响评价采用的标准、建设项目的背景及项目基本情况介绍(包括工艺、设备和各类原材料的消耗情况分析)、周边环境介绍及地理图表。视各地要求不同,建设单位可能需要同时提供专家评审意见,当地环保部门才会出具审批意见。只有环保部门同意的建设项目才允许进行施工;建设项目如果包括污染防治设施的,那么,在投产之前,其设施必须经过环保部门验收,否则也不得投产或使用。
排污设施
《环境保护法》第二十五条,“新建工业企业和现有工业企业的技术改造,应当采用资源利用率高、污染物排放量少的设备和工艺,采用经济合理的废弃物综合利用技术和污染物处理技术。”
《固体废物污染环境防治法》第三十条,“产生工业固体废物的单位应当建立、健全污染环境防治责任制度,采取防治工业固体废物污染环境的措施。”
第三十三条,“企业事业单位应当根据经济、技术条件对其产生的工业固体废物加以利用;对暂时不利用或者不能利用的,必须按照国务院环境保护行政主管部门的规定建设贮存设施、场所,安全分类存放,或者采取无害化处置措施。建设工业固体废物贮存、处置的设施、场所,必须符合国家环境保护标准。”
被环境保护主管单位依据《水污染防治法》确定为“重点排污单位”的企业“应当安装水污染物排放自动监测设备”。
《大气污染防治法》第三十六条,“向大气排放粉尘的排污单位,必须采取除尘措施。 严格限制向大气排放含有毒物质的废气和粉尘;确需排放的,必须经过净化处理,不超过规定的排放标准。”
排污许可证
排污许可证全称为排放污染物许可证,它并不需要按照污染物的类别分为“废气排放许可证”或“固体废物排放许可证”等,而是在“排污类别”里面注明所允许排放的污染物类别,如右图所示。当然,冠名为“排水许可证”的也是有的,但没有排污许可证应用得那么广泛。
《水污染防治法》第二十条,“国家实行排污许可制度。直接或者间接向水体排放工业废水和医疗污水以及其他按照规定应当取得排污许可证方可排放的废水、污水的企业事业单位,应当取得排污许可证;城镇污水集中处理设施的运营单位,也应当取得排污许可证。排污许可的具体办法和实施步骤由国务院规定。禁止企业事业单位无排污许可证或者违反排污许可证的规定向水体排放前款规定的废水、污水。”
《水污染防治法实施细则》第十条规定,“县级以上地方人民政府环境保护部门根据总量控制实施方案,审核本行政区域内向该水体排污的单位的重点污染物排放量,对不超过排放总量控制指标的,发给排污许可证;对超过排放总量控制指标的,限期治理,限期治理期间,发给临时排污许可证。具体办法由国务院环境保护部门制定。”
类似地,《大气污染防治法》第十五条,等这些条款都要求排放污染物的企业应该申办排污许可证。
上述条款中还提到“具体办法由国务院环境保护部门制定”,但应当由国务院环境保护部门制定的《排污许可证条例》(或《排污许可证管理条例》)目前还在讨论当中,因此,企业现阶段应遵照各地的《X省(市)排污许可证条例》或《X省(市)排污许可证管理办法》等规定来执行。山西、陕西、云南、河北和广东等地都出台了《排放污染物许可证管理办法》,其中,广东还出台了《广东省排污许可证实施细则》,而江苏则有《江苏省排放污染物总量控制暂行规定》等等,它们对排污许可证都作出了具体的规定。
较有代表性的《广东省排放污染物许可证管理办法》(第二条)提出,“凡在本省直接或间接向环境排放水污染物、大气污染物、固体废弃物和噪声污染、辐射污染的企业事业单位和个体工商户(以下简称排污单位),必须依据本办法申领《广东省排放污染物许可证》或《广东省排放污染物临时许可证》(以下简称《许可证》或《临时许可证》)”。在这一规定下,几乎所有生产型企业,无论所排放污染物为何,都必须申领《排污许可证》。
缴费
排污需要缴纳排污费,包括标准内的排污费和超标准排污费。
第十二条,“排污者应当按照下列规定缴纳排污费:
- 依照大气污染防治法、海洋环境保护法的规定,向大气、海洋排放污染物的,按照排放污染物的种类、数量缴纳排污费。
- 依照水污染防治法的规定,向水体排放污染物的,按照排放污染物的种类、数量缴纳排污费;向水体排放污染物超过国家或者地方规定的排放标准的,按照排放污染物的种类、数量加倍缴纳排污费。
- 依照固体废物污染环境防治法的规定,没有建设工业固体废物贮存或者处置的设施、场所,或者工业固体废物贮存或者处置的设施、场所不符合环境保护标准的,按照排放污染物的种类、数量缴纳排污费;以填埋方式处置危险废物不符合国家有关规定的,按照排放污染物的种类、数量缴纳危险废物排污费。
- 依照环境噪声污染防治法的规定,产生环境噪声污染超过国家环境噪声标准的,按照排放噪声的超标声级缴纳排污费。 排污者缴纳排污费,不免除其防治污染、赔偿污染损害的责任和法律、行政法规规定的其他责任。”
《环境保护法》第二十八条,“排放污染物超过国家或者地方规定的污染物排放标准的企业事业单位,依照国家规定缴纳超标准排污费,并负责治理。水污染防治法另有规定的,依照水污染防治法的规定执行。”
**排污费的豁免条件:**第二条,“直接向环境排放污染物的单位和个体工商户(以下简称排污者),应当依照本条例的规定缴纳排污费。排污者向城市污水集中处理设施排放污水、缴纳污水处理费用的,不再缴纳排污费。排污者建成工业固体废物贮存或者处置设施、场所并符合环境保护标准,或者其原有工业固体废物贮存或者处置设施、场所经改造符合环境保护标准的,自建成或者改造完成之日起,不再缴纳排污费。”
有趣的“三同时”
在各部与建设项目有关的法规中,有多部提到“三同时”:同时设计、同时施工、同时投产使用。如:
《环境保护法》第二十六条,“建设项目中防治污染的设施,必须与主体工程同时设计、同时施工、同时投产使用……”
《固体废物污染环境防治法》第十四条,“建设项目的环境影响评价文件确定需要配套建设的固体废物污染环境防治设施,必须与主体工程同时设计、同时施工、同时投入使用……”
《环境噪声污染防治法》第十四条,“建设项目的环境噪声污染防治设施必须与主体工程同时设计、同时施工、同时投产使用……”
《水污染防治法》第十七条,“……建设项目的水污染防治设施,应当与主体工程同时设计、同时施工、同时投入使用……
《安全生产法》第二十四条“生产经营单位新建、改建、扩建工程项目(以下统称建设项目)的安全设施,必须与主体工程同时设计、同时施工、同时投入生产和使用……”
《工业企业设计卫生标准》第4.4条,“可能产生职业病危害的建设项目,其职业病危害防护设施应与主体工程同时设计,同时施工,同时投入生产使用……”(类似的有《职业病防治法》第十六条)
环保现状
2010年5月,《红周刊》以“晨鸣纸业等34家高污染企业身陷环保风暴”为标题,揭露34家上市公司遭到环保部“重点关注”。在环保部的网站上,11家上市公司因为问题比较严重而上榜,另外23家因为未按期完成整改或出现新的环保问题而上榜。在这些上市公司中,有传统污染大户化工、造纸、有色等行业佼佼者;在一些评论家的眼中,他们是因为“树大招风”,才被抓了作典型,而这些被暴露出来的问题在这些行业中已经普遍存在很久了。
这些上榜企业存在的问题有:未履行环评审批、未进行环保竣工验收、拖欠排污费、二氧化硫及氮氧化物和烟尘监测超标、二甲苯无组织排放超标、锅炉未按要求安装脱硫装置、废气排放烟囱高度不符合要求、未实现雨污分流、废水处理设施未整改、废水pH及COD超标、污水处理设施不能稳定运行、危险废物露天堆放或危险废物临时贮存场所不能满足防雨防渗漏等危险废物暂存要求、危险废物未交由有资质的单位处置、危险废物转移联单不符合《危险废物转移联单管理办法》的要求、淘汰项目仍然上马等等。
财大气粗、注重面子工程的上市公司尚且如此,其他企业由此可见一斑。以上的问题,其实也是许多企业存在的问题;虽然这些问题有轻重之分,但是,客户的标准往往是一刀切。而审核员的工作,也无非就是反映问题,至于孰轻孰重,全由客户做主。
女职工特殊保护
国家对于女职工有着一整套周全的劳动保护措施:(下称《规定》)。
- 平等权利 第二条,“妇女在政治的、经济的、文化的、社会的和家庭的生活等各方面享有同男子平等的权利。
实行男女平等是国家的基本国策。国家采取必要措施,逐步完善保障妇女权益的各项制度,消除对妇女一切形式的歧视……“
甚至对女员工参加工会也作出了规定,《企业工会工作条例》第四十二条,“企业工会有女会员十名以上的,应建立工会女职工委员会,不足十名的应设女职工委员。”
- 三个特殊时期不得解除合同: 《规定》第四条,“不得在女职工怀孕期、产期、哺乳期降低其基本工资,或者解除劳动合同。”不过,《劳动合同法》第三十九条规定,“劳动者有下列情形之一的,用人单位可以解除劳动合同:
(一)在试用期间被证明不符合录用条件的;
(二)严重违反用人单位的规章制度的;
(三)严重失职,营私舞弊,给用人单位造成重大损害的;
(四)劳动者同时与其他用人单位建立劳动关系,对完成本单位的工作任务造成严重影响,或者经用人单位提出,拒不改正的;
(五)因本法第二十六条第一款第一项规定的情形致使劳动合同无效的;
(六)被依法追究刑事责任的。”
其实,任何人在任何时候,即便是任职期间的企业工会主席,如果符合以上条件,用人单位都可以解除劳动合同,(下称《工会法》)第十八条规定,“基层工会专职主席、副主席或者委员自任职之日起,其劳动合同期限自动延长,延长期限相当于其任职期间……但是,任职期间个人严重过失或者达到法定退休年龄的除外。”
- 劳动禁忌: 《规定》第五条,“禁止安排女职工从事矿山井下、国家规定的第四级体力劳动强度的劳动和其他女职工禁忌从事的劳动。”
更多请参考《女职工保健工作规定》。
- 提供充足的怀孕休息时间和孕检时间: 《规定》第七条,“女职工在怀孕期间,所在单位不得安排其从事国家规定的第三级体力劳动强度的劳动和孕期禁忌从事的劳动,不得在正常劳动日以外延长劳动时间;对不能胜任原劳动的,应当根据医务部门的证明,予以减轻劳动量或者安排其他劳动。怀孕七个月以上(含七个月)的女职工,一般不得安排其从事夜班劳动;在劳动时间内应当安排一定的休息时间。怀孕的女职工,在劳动时间内进行产前检查,应当算作劳动时间。”
- 提供哺乳假: 《规定》第九条,“有不满一周岁婴儿的女职工,其所在单位应当在每班劳动时间内给予其两次哺乳(含人工喂养)时间,每次三十分钟。多胞胎生育的,每多哺乳一个婴儿,每次哺乳时间增加三十分钟。女职工每班劳动时间内的两次哺乳时间,可以合并使用。哺乳时间和在本单位内哺乳往返途中的时间,算作劳动时间。”
- 哺乳期间劳动禁忌: 《规定》第十条,“女职工在哺乳期内,所在单位不得安排其从事国家规定的第三级体力劳动强度的劳动和哺乳期禁忌从事的劳动,不得延长其劳动时间,一般不得安排其从事夜班劳动。”
4)组织工会的自由与集体谈判的权利(Freedom of Association and Right to Collective Bargaining)
《劳动法》第七条赋予了劳动者“依法参加和组织工会”的权利,全国人大还颁布了《工会法》,规定了工会的权利与义务;《中国工会章程》、《企业工会工作条例》则对工会的工作作出了指引。工会的作用也被写进了许多法规、条文里面,例如,《重庆市高温天气劳动保护办法》第十二条“……工会组织或劳动者可以在集体合同、劳动合同中约定适当提高高温天气期间工资支付标准”,甚至连《全民健身条例》都指出了工会的作用。想象一下会有多少部法规提到“工会”二字:50部还是100部?如果对它的数量感到好奇,不妨搜索一下到底有哪些法规都提到了这两个字,比如,在中华人民共和国中央人民政府的网站上,从“国务院公报检索”进行查询——您会发现出现“工会”这两个字的法规超过了200条!
虽然,众多法律法规提及了工会,并申明组织工会的自由以及集体谈判的权利受到法律法规的保障;但在现实中,在各种企业(包括台资、港资或外资、内资等企业)里面,员工对于工会的需要并不那么强烈,而且工会的作用也没那么明显。一般员工的印象中,工会的作用就是逢年过节组织有奖竞赛、歌舞表演、植树和旅游等活动。而作为“与雇主谈判工资薪水、工作时限和工作条件等”的工会作用,长久以来一直被忽视。即使在“工会门”事件之后,沃尔玛员工在企业内部建立起了工会,工会也没有发挥它应有的作用——在经济陷入危机的2009年初,沃尔玛进行了“人员优化”方案,由于被指“变相裁员”,整件事闹得沸沸扬扬,然而在这事件背后,看不到工会应有的作用。
按照《工会法》,劳动者“依法参加和组织工会的权利……任何组织和个人不得阻挠和限制”。其实,工会组织并没有广泛地存在于每个企业中,其作用也很低微,所以,遭到企业阻挠和限制的情况鲜有发生。
但是,企业是否必须成立工会?
是否必须成立工会?
应该说,对于这个问题,法律有些模糊不清。
《工会法》第二十六条,“职工因工伤亡事故和其他严重危害职工健康问题的调查处理,必须有工会参加。”第三十八条,“企业、事业单位研究经营管理和发展的重大问题应当听取工会的意见;召开讨论有关工资、福利、劳动安全卫生、社会保险等涉及职工切身利益的会议,必须有工会代表参加。”从这两条来看,企业必须成立工会,否则遇上“因工伤亡事故的调查处理”无法进行,“研究经营管理和发展的重大问题”也无从谈起。
但是,依据《工会法》第二条“工会是职工自愿结合的工人阶级的群众组织”,以及第三条“……体力劳动者和脑力劳动者……都有依法参加和组织工会的权利”,它们只是赋予了劳动者组织和参加工会的权利,整部法律都没有说明企业一定要成立工会。即使在《中华人民共和国外资企业法实施细则》专门辟开的“工会”一章(第十一章)里面,也没有任何一条肯定外资企业一定要建立工会,而仅仅只是申明“外资企业的职工有权依照《工会法》的规定,建立基层工会组织,开展工会活动”(第六十六条)。
但凡有权利拥有的当然也就有权利放弃,即是说,劳动者可以也可以不组织工会;也就是说,工会不是必定要求成立的。不过,《工会法》第十一条明确地表明:“上级工会可以派员帮助和指导企业职工组建工会,任何单位和个人不得阻挠。”所以,如果当地政府明确要求,那么,企业也是必须要成立的。(国内最有名、拥有最高权力的工会是中华全国总工会,总工会负责人曾表示“试行由上级工会代下级工会行使权力”。)
对企业工会工作的要求
《企业工会工作条例》第十八条详解“企业工会的基本任务”:
(一)执行会员大会或会员代表大会的决议和上级工会的决定。
(二)组织职工依法通过职工代表大会或职工大会和其他形式,参加企业民主管理和民主监督,检查督促职工代表大会或职工大会决议的执行。
(三)帮助和指导职工与企业签订劳动合同。就劳动报酬、工作时间、劳动定额、休息休假、劳动安全卫生、保险福利等与企业平等协商、签订集体合同,并监督集体合同的履行。调解劳动争议。
(四)组织职工开展劳动竞赛、合理化建议、技术革新、技术攻关、技术协作、发明创造、岗位练兵、技术比赛等群众性经济技术创新活动。
(五)组织培养、评选、表彰劳动模范,负责做好劳动模范的日常管理工作。
(六)对职工进行思想政治教育,组织职工学习文化、科学和业务知识,提高职工素质。办好职工文化、教育、体育事业,开展健康的文化体育活动。
(七)协助和督促企业做好劳动报酬、劳动安全卫生和保险福利等方面的工作,监督有关法律法规的贯彻执行。参与劳动安全卫生事故的调查处理。协助企业办好职工集体福利事业,做好困难职工帮扶救助工作,为职工办实事、做好事、解难事。
(八)维护女职工的特殊利益。
(九)加强组织建设,健全民主生活,做好会员会籍管理工作。
(十)收好、管好、用好工会经费,管理好工会资产和工会企(事)业。
从以上规定来看,工会具有广泛的工作职责,不仅负责职工民意,而且还涉及职工福利、劳动合同和企业经营管理等内容,应该不仅仅是逢年过节组织唱歌跳舞那么点事儿。
工会会议
《工会法》第十六条,“基层工会委员会定期召开会员大会或者会员代表大会,讨论决定工会工作的重大问题。经基层工会委员会或者三分之一以上的工会会员提议,可以临时召开会员大会或者会员代表大会。”不过,虽然要求“定期”开会,但是也没有具体的一个期限,倒是在《企业工会工作条例》第八条,清楚地要求工会委员会每年召开一至两次会议,它是这么说的,“会员大会或会员代表大会是企业工会的权力机关,每年召开一至两次会议……”。
《工会法》第三章明确了“工会的权利和义务”,这也就给工会的会议议题指引了方向,例如,第三十条,“工会协助企业、事业单位、机关办好职工集体福利事业,做好工资、劳动安全卫生和社会保险工作。”那么,讨论生产环境安全就可以作为工会的会议内容之一。
工会经费
《工会法》第四十二条,“工会经费的来源:
(一)工会会员缴纳的会费;
(二)建立工会组织的企业、事业单位、机关按每月全部职工工资总额的百分之二向工会拨缴的经费;
(三)工会所属的企业、事业单位上缴的收入;
(四)人民政府的补助;
(五)其他收入。
前款第二项规定的企业、事业单位拨缴的经费在税前列支。
工会经费主要用于为职工服务和工会活动。经费使用的具体办法由中华全国总工会制定。”
工会会员所缴纳的会费有个很老的标准:工会会员每月应向工会组织交纳本人每月工资收入0.5%的会费(《中华全国总工会关于收交工会会费的通知》);由此看出它不是工会经费的主要组成部分。应该注意的是,《通知》提出,会员的津贴、奖金等不需与工资合并在一块来计算经费。
工会经费最主要的收入是“按每月全部职工工资总额的百分之二向工会拨缴的经费”,应该注意的是,应该将职工的津贴、奖金等与工资合并在一块来计算经费。因为,按照国家统计局发布的《关于工资总额组成的规定》第四条,“工资总额由下列六个部分组成:(一)计时工资;(二)计件工资;(三)奖金;(四)津贴和补贴;(五)加班加点工资;(六)特殊情况下支付的工资。”具体内容请查阅《规定》。
相信大多数人都了解企业必须支付这笔经费,但也有极少数企业认为应该由全体职工支出,这是错误的。因为,如果是那样的话,那么《工会法》也不至于提出禁止“企业、事业单位无正当理由拖延或者拒不拨缴工会经费”了。
除了监督企业向工会拨缴经费之外,工会还应该督促企业拨款用于职工教育培训和劳动竞赛奖励。《企业工会工作条例》第五十三条,“企业工会支持企业依法行使经营管理权,动员和组织职工完成生产经营任务。督促企业按照有关规定,按职工工资总额的百分之一点五至百分之二点五、百分之一分别提取职工教育培训费用和劳动竞赛奖励经费,并严格管理和使用。”
5)歧视(Discrimination)
根据《劳动法》第十二条,“劳动者就业,不因民族、种族、性别、宗教信仰不同而受歧视。”同样地,劳动者的报酬、培训机会、升迁、离职或退休不因民族、种族、性别、宗教信仰不同而受歧视。
一些客户或行业标准将这一点更详细地描述为:在涉及聘用、报酬、培训机会、升迁、解聘或退休等事项上,用人单位不得从事或支持基于种族、社会等级、国籍、宗教、身体残疾、性别、性取向、工会会员、政治立场或年龄上的歧视。
就“公平就业”方面专门辟有一章(第三章)共七款条文,规定用人单位“不得实施就业歧视”、“不得以性别为由拒绝录用妇女或者提高对妇女的录用标准”、“依法对少数民族劳动者给予适当照顾”、“不得歧视残疾人”、“不得以是传染病病原携带者为由拒绝录用”、“不得对农村劳动者进城就业设置歧视性限制”等。
反歧视政策
法律保护弱势群体,除以上规定,、、《残疾人就业条例》、《关于维护乙肝表面抗原携带者就业权利的意见》等法规也申明了公平就业的原则。一套法规保护一个特定的群体,以杜绝社会上的歧视现象。
用人单位在建立用工制度、实施招聘时,一般都会遵照以上法规表明用工立场;同时,有相当一部分客户以身作则地要求厂方公平对待应聘者和就业者,建立“反歧视政策”——申明工厂不管是在员工应聘时还是入职后都决不会有任何歧视行为。反歧视政策可以参考第三章,并结合客户的具体要求来制定;但其实,大多数的格式劳动合同都涵盖了这方面的内容。
值得一提的是,不仅“在职工的招用、转正、晋级、职称评定、劳动报酬、生活福利、休息休假、社会保险等方面,不得歧视残疾人”(第三十八条),而且,“用人单位安排残疾人就业的比例不得低于本单位在职职工总数的1.5%”(《残疾人就业条例》第八条)。具体各地的比例“由省、自治区、直辖市人民政府根据本地区的实际情况规定”,例如福建省的比例为1.6%(《福建省实施〈中华人民共和国残疾人保障法〉办法》第二十六条)。
其他如健康、年龄和其他各项的规定,应根据各地的规定来相应地制定。不过,就像法规中通常都会指出“XX工种除外”,并非所有的工种都应该毫无条件地讲究平等,相反,不少工种都需要身体素质较强的人去担当。
其他方面的歧视
歧视发生的必要条件就是有差异存在,否则,凭什么歧视?现阶段,在国籍、宗教、工会会员和政治立场等方面的歧视几乎不存在,就是因为企业员工之间在这些方面没有多少差异,因此可以这么说,就这些方面几乎“找不到理由”去歧视一个人。
当然,在其他方面,员工互相之间还是有许多差异的,从而导致了歧视的存在。例如,由于经济地位的不对等和饮食起居文化的差异等原因,企业可能会设置诸如“台干宿舍”、“台干餐厅”、“干部餐厅”等等场所,以表示与员工的宿舍和餐厅作出区分,这虽然无可厚非,但因为所提供的食物有差异(往往干部餐厅提供的食物种类比较多、菜色比较好),因而在部分客户的眼中它也是不公平的;假如企业进一步作出诸如“员工不得出现在台干宿舍,否则重罚”的规定,则是很明显的歧视行为。
用人单位非常容易犯的错误是年龄及地域歧视,如“以下人员不得录用:1)18周岁以下;2)45周岁以上;3)XX省(籍)人员”等。另外,还有些企业管理人员对少数民族及其信仰、饮食、服饰、语言上的差异也歧视性地对待;但大多数这方面的违规只能通过员工访谈来核实。
员工之间往往也存在歧视现象,进而导致口水战或者打群架;不过,员工歧视员工是素养的问题,而企业(或企业代表)歧视员工则是违法的事情。
关于搜身
无论有无身体接触,企业都无权对员工进行搜身。
应该说,关于搜身这一类的新闻也越来越少了。不过,2010年5月,东莞还是爆出了“搜身令”的丑闻,某皮具公司要求所有员工下班时必须将裤管卷至膝盖,在保安目光注视下才能离开;虽然没有接触身体,然而,遭受到如此“搜查”的员工还是觉得丧失了尊严。恐怕许多人会因此联想到2009年发生的超市“二道门”事件,该事件的结果是法院判决超市向受害者进行赔偿。
与“二道门”相比,该皮具公司的“搜身令”有过之无不及。毕竟“二道门”是隐性的,它不要求消费者作出什么特别动作(例如卷裤管),如果没有报警,它的存在与不存在对消费者都不构成影响,而且消费者也不会觉得站在“二道门”边的值班人员对自己构成了侮辱,这跟一些首饰加工厂在车间门口设立自动报警门的性质是相似的。但是,“搜身令”以及执行“搜身令”的保安人员则令人无法忽视他们的存在,而且,为配合“搜身令”,员工还必须将裤管卷至膝盖,等于预先假定了员工偷窃的事实存在。
有些采用军事化管理的工厂,要求员工统一着装,不得夹带某些私人物品进入车间,并展开不定期的突击检查,搜查员工是否夹带打火机、香烟等“违禁物品”。且不谈被查出的后果,企业的这种搜查行为本身就没有法律依据;再说基层管理者往往态度僵硬,执行过程中很容易造成肢体接触,导致事件升级。
性骚扰
性骚扰不难理解,但是很难发觉。就拿语言上的性骚扰来说,由于当今人们谈话的尺度越来越大,使得某些词语失去了特定的意思,并在一定程度上弱化了某些词语的感情色彩,因此,使得口头上的性骚扰变得难于界定;再加上取证困难,所以,很难发现用人单位是否在这方面存在违规。同样的,肢体上的性骚扰也是鲜有听闻。但如果实施性骚扰者使用的是纸条、短信或其他文字、图片方式,那就有据可查了。
与其他权利受到侵犯时一样,劳动者越在乎这份工作,那么,就越有可能受到迫害。前文反复提到目前大环境下大多数制造行业都缺乏工人,所以,性骚扰的事件在工厂里面不多见;而在写字楼、非生产型企业,这类的事件倒是常见报端。
第四十条,“禁止对妇女实施性骚扰。受害妇女有权向单位和有关机关投诉。”2009年,“工作场所性骚扰立法调研”课题组向全国人大提交了《工作场所性骚扰防治法》草案,对工作场所的性骚扰作出定义,并建议用人单位制定反骚扰制度、公示反骚扰制度、提供反骚扰培训等。
外籍劳工
最近珠三角、长三角有报道说,有工厂录用从缅甸、越南偷渡而来的劳工,他们要的工资比本地劳工低、又安分守己、勤劳肯干。
录用偷渡的外籍劳工的工厂只有一种:低利润、低薪水、工作强度高。因为缺乏竞争力,所以,想方设法甚至不择手段来降低成本。
首先,可以肯定的是,既是偷渡而来,那么,企业雇用他们就是非法用工。
其次,假如这些劳工通过正规渠道输送来中国,那么,企业也不应该支付比本地最低工资还要低的薪水,依据是《最低工资规定》第二条,“本规定适用于在中华人民共和国境内的企业、民办非企业单位、有雇工的个体工商户(以下统称用人单位)和与之形成劳动关系的劳动者。”
而且,企业对于外籍劳工,也同样不得扣押其证件或者拖欠其一部分工资;也就是说,在用工方面,除了身份不同之外,外籍劳工跟本地籍员工没有什么差别,企业也不得额外制造差别。
按照《外国人在中国就业管理规定》,外籍劳工必须年满18周岁、持有有效护照,并且,第五条还规定,“用人单位聘用外国人须为该外国人申请就业许可,经获准并取得《中华人民共和国外国人就业许可证书》(以下简称许可证书)后方可聘用。”当然,符合特定条件的外籍劳工可免办许可证书。《规定》还要求,与外籍劳工签订的劳动合同的期限最长不得超过五年。
由此可见,如果企业正儿八经地雇用外籍劳工,估计成本也省不到哪里去。
6)惩戒性措施(Disciplinary Practices)
惩戒性措施是管理的一种手段,所以,它必然地不适宜所有人群、所有时期;当然,它也不是管理必须的手段,更不是所有管理者都持之有效的工具,但对某些工厂而言,它的确在某些时候能有效帮助工厂树立威信,快速使工厂走向正规化。
《资治通鉴》云:爱者易亲,严者易疏。目前许多员工的心态,尤其是年轻一代,他们追求自我的实现,稍有不如意,便会离开;对于这些连学校都管不住的年轻人来说,过于严格的管理就是对自由的束缚,而惩戒性措施,就属于相对严格的管理手段,越是采用惩戒性措施,越是容易引起他们的反感。所以许多企业采用教育为主、惩罚为辅的做法,这是值得借鉴的;有些企业采用奖罚并行机制,鼓励员工学习好的榜样,这也是可取的。
公开、公正
无论采用工厂采用的是什么样的惩戒性措施,它都应该被公开;在惩戒条件触发之后,工厂必须公正地处理。
工厂的奖惩必须明确,好的做法是依法制定奖惩措施,将生产和生活方面的违例事件以具体的细项体现出来;在奖惩措施制定之后,应该召开员工代表大会(或工会会议)讨论,如有必要,应该随着时间的推移举行定期或者不定期的员工代表大会(或工会会议)进行讨论;讨论通过之后,应将它张贴在公告栏,让全体员工都明了规定;如有必要,应及时召开全厂员工大会宣布。
以上做法也写在了《劳动合同法》第四条,“……用人单位在制定、修改或者决定有关劳动报酬、工作时间、休息休假、劳动安全卫生、保险福利、职工培训、劳动纪律以及劳动定额管理等直接涉及劳动者切身利益的规章制度或者重大事项时,应当经职工代表大会或者全体职工讨论,提出方案和意见,与工会或者职工代表平等协商确定……用人单位应当将直接涉及劳动者切身利益的规章制度和重大事项决定公示,或者告知劳动者。”
制度一旦公布出去,就必须要坚决执行,绝不能朝令夕改或者任由实施者的喜好来决定是否执行,因为这样导致企业丧失公信力,而一旦丧失了公信力,企业就很容易垮了。当奖励或者惩戒条件被触发后,一个榜样就诞生了;有时候,榜样的作用大于制度的作用。当然,这作用既可能是正面的,也可能是负面的,取决于企业如何去树立这个榜样。
多数企业喜欢采用公告栏的形式来公开对员工的奖与罚,而且往往都是采用指名道姓的方式。但是,惩罚一般不是人们所喜闻乐见的,国外客户尤其不喜欢见到处罚的公告,他们认为、甚至要求处罚公告上不能暴露员工姓名以保护其隐私。当然,对企业来说,比较好的作法是处罚之前与当事人有个沟通;然后再将公告张贴出去。无论如何,非常有必要让员工都知道事情的发生经过,以消除他们的猜疑,避免发生“三人成虎”的事情。
因为众所周知的原因,一家企业要做到奖罚公正是很难的,哪怕是一件小事,也可能导致劳资双方或者员工与员工之间的不快;如果惩戒措施牵涉到经济利益,那么企业必须加倍小心:但凡涉及到经济利益的冲突,都可能对企业或员工造成伤害。有必要采取经济处罚以实现纪律约束时,必须预先考虑如何消除负面影响、提前采取必要的防范措施来尽可能地维持公正,如此将处罚的作用发挥极致。举例来说,一位经理在和一名员工打架的时候损坏了一些劳动工具,假定两个人的过错是等同的,因此两人各被罚款2000元;但是,这2000元对于两个人来说,意义完全不一样(对员工来说,它可能是一个月的工资),所以,企业可以采用补贴员工的方式或者允许员工分期付款,以免对员工的日常开销造成不良影响。企业在作出处罚决定的时候,就不能不考虑类似这些差异。
惩罚与奖励
众所周知,奖励是正向激励,有助于激励员工朝向好的方向发展;而惩罚是反向激励,用于激励员工改过自新。这里所指的奖励,并不仅仅是指经济奖励,它还包括口头上的表扬、一些恰当的肯定的姿体语言和公开张贴出去的表扬信等等;同样的,惩罚也不仅仅是指经济处罚,它还包括口头上的责骂、身体上的处罚和心理惩戒等等。究竟采用什么样的激励措施,是由工厂的企业文化所决定的。有不少企业,从老板到基层管理都喜欢用大声责骂的方式,他们认为这样才是最有效的管理方式,这就是因为他们的企业文化是高压式的。
奖与罚是相对的,有坏的榜样就会有好的榜样,切不可只罚不奖。许多工厂“罚”起来毫不手软,“奖”起来却犹犹豫豫,明明是员工应得的却不想给或者迟迟不给,结果无论多好的事情都会变坏。《东周列国志》的故事:楚灵王做了个高台,又大又高又宽,特地邀请诸侯来参观,却只来了鲁侯;楚灵王“秀”了一番之后非常得意,特地赠给鲁侯一把名弓,可转念间又舍不得了,于是跟一个臣子商量,随后这个臣子便用花言巧语从鲁侯手中骗了回来。楚灵王的另一个臣子听到这事以后长叹一声:“夫不能舍己,必将取人,取人必多怨。”意思是说,舍不得把自家的东西给别人,就必定会想要别人的东西,而跟人要得多了,别人必定有怨言。所以,不舍得把东西给别人,当然也就不要对别人有什么要求;相应的,不舍得奖励员工,又怎么能够指望他们会全心全意地工作?
另一方面,工厂如果实施惩罚为主的制度,那么员工向审核人员投诉的机会就更大,哪怕工厂事先在审核员进行员工访谈之前就培训员工“讲好话”,他们仍旧会抓住被单独访谈的机会大倒苦水。每一年,都有许多还没有太多社会经验的毕业生进入职场,这些人员不清楚现状而且对维权抱有信心,所以,他们一旦发现用人单位在某些方面做得不好的时候就会选择维权,拨打劳动部门热线、客户投诉热线或者申请劳动仲裁等等。
心理惩戒
过去几年,劳工待遇改善了许多,辱骂或者体罚的事件已经很少听说了,尤其在沿海城市,相对发达的经济所带来的文明使得管理者们更多地采用一些暗示或者更为隐蔽、迂回的方式来处罚员工,例如心理惩戒。
许多心理上的变化是悄然发生的,例如,大多数员工都觉得老板或上司的微笑是表示对他们工作的认可和鼓励,反之,他们会觉得老板给脸色看是对他们工作的否定和质疑;相应地,他们的工作方式和工作态度、工作热情就会随之发生变化。这些变化因人而异,但几乎没有员工把它拿出来公开讨论,而是默默地自我调节,有些就因此陷入死胡同。
这就是为什么相比起其他惩戒措施,心理惩戒的负面影响会更大、所带来的破坏力更强。一旦员工的心理受到伤害,他们可能就会消极怠工,严重者可能会故意损坏机器和破坏工厂设施等等,所以,使用心理惩戒必须慎之又慎。笔者一个朋友,在上学时候,因为一次在言语上对老师不尊重,事情发生之后,每次上课点名回答问题,那位老师总是跳过他的名字,无论顺序还是反序,再也没有他回答问题的机会;造成笔者朋友心里严重负担,导致他的成绩一落千丈,最后这门功课成为他最差的一门功课。这就是从心理上能够给人带去的影响,它的杀伤力是相当大的。
有的工厂喜欢采用心理惩戒的做法,例如限制表现不佳的员工加班,他们认为这种做法不仅能够惩罚员工,而且能够对其他员工形成压力,促使其他员工保持良好的行为操守。然而笔者对这种措施也抱持怀疑态度,正如笔者的朋友当时心灵受到伤害后的表现一样,被限制不准加班的员工必然会产生更加强烈的对抗情绪,从而可能导致矛盾朝负面发展,给估计不足的厂方带来意想不到的后果。
申诉
惩罚不公就容易导致员工抱怨,积怨太多就容易导致怠工或罢工,所以,许多客户要求企业成立申诉的制度、建立申诉的管道和指定负责申诉处理的专员,以及时疏导员工的不满情绪,营造良好的企业氛围。
其实,申诉工作做起来很容易,做好却很难。许多专家都讨论过如何让企业更好地利用申诉这个工具以及如何让员工更有效地申诉,总结下来大概有以下四点:
- 建立申诉处理程序。
- 保护申诉员工隐私。 尽管许多企业鼓励员工直截了当地把问题反映出来,但是他们也明白许多员工担心被人发现和报复,因此他们提供匿名举报的意见箱、电子邮箱和总经理热线等渠道。同时,为了让员工在投件的时候不会有不自在的感觉,专家还建议把意见箱安装在一个不引人注意但是又方便员工投递的地方。
- 保证每件申诉都妥善处理。 首先,要保证每件申诉都及时获得回应。不能让员工感觉申诉之后有如石沉大海,好像什么事情都没发生一样,伤害员工的积极性;
其次,委任正确的人处理申诉。许多企业并不擅长处理申诉,并且也没有特意去挑选申诉负责人,这就容易导致申诉流于形式,没有真正的效果;
再次,遵循申诉处理程序;
最后,严格执行申诉的处理方案。
- 分类归档和统计。 按照申诉的内容来分类,以统计员工申诉的主要矛盾,向决策者提供参考意见,以避免矛盾再次发生。
有效的申诉管道能够确保员工不良情绪及时获得宣泄,使各方的合理诉求得到满足,促进劳资双方的理解与合作。
7)工作时间(Working Hours)
标准工时制
按照《劳动法》第四章“工作时间和休息休假”的规定,结合《国务院关于职工工作时间的规定》,标准工时制度是指“每日工作8小时、每周工作40小时”,同时也意味着每周工作5天。
许多国家其实也是采用“5天、40小时”的工时制度,当然也有比这更多或者更少的,例如法国,每周法定工作时间仅有35小时。但在各审核标准里面,都没有比40小时更严格的要求,例如,SA8000的标准工时上限为48小时。
休息日
《国务院关于职工工作时间的规定》第七条,“国家机关、事业单位实行统一的工作时间,星期六和星期日为周休息日。企业和不能实行前款规定的统一工作时间的事业单位,可以根据实际情况灵活安排周休息日。”
因此,企业可以实行周六日休息制度,也可以安排员工在周六日上班、周三四休息。例如,某地区施行错峰用电,通知当地一部分企业周日和周三限电,于是企业据此安排员工在停电日休息,即周日和周三为周休息日,而其他时间为正常上班时间;又比如说,某企业因为赶货所以安排员工周六加班、周三补回休息。但是,不管如何,不得违背《劳动法》第三十八条规定“用人单位应当保证劳动者每周至少休息一日”的权利。国际劳工组织的《工业每周休息公约》(1921年)也要求保障劳动者“每周至少有一次连续24小时的休息”。
由于国家法律并没有规定企业必须实行固定休息日的制度,因此,如果企业在第一周的周日以及第二周的周六安排员工休息,也算是满足了“每周至少休息一日”的规定,尽管这期间的连续上班天数达到了十二天。大部分的客户不允许这么做,他们要求企业在连续工作六天之后,必须保障员工享受到“第七天休息”的权利,不过,有些标准在这方面没有很严格的要求,例如,ICTI“不禁止工人在休息日自愿加班工作”。
按照每周双休计算,每年共有52周,一整年的休息日为104天。
法定休假日
根据2007年颁布的《国务院关于修改〈全国年节及纪念日放假办法〉的决定》,全体公民放假的节日修改为:“
- 元旦,放假1天(1月1日);
- 春节,放假3天(农历除夕、正月初一、初二);
- 清明节,放假1天(清明当日);
- 劳动节,放假1天(5月1日);
- 端午节,放假1天(农历端午当日);
- 中秋节,放假1天(农历中秋当日);
- 国庆节,放假3天(10月1日、2日、3日)” 这个规定是针对全体公民的,对于部分公民才享有的节日及纪念日是这样规定的:“(一)妇女节(3月8日),妇女放假半天;(二)青年节(5月4日),14周岁以上的青年放假半天”(《全国年节及纪念日放假办法》第三条);另外,“少数民族习惯的节日,由各少数民族聚居地区的地方人民政府,按照各该民族习惯,规定放假日期”(《全国年节及纪念日放假办法》第四条)。例如,根据相关自治条例和法规,西藏自治区人大常委会规定在执行全国性法定节假日的基础上,将“藏历新年”、“雪顿节”等藏族传统节日列为西藏自治区的法定节假日,“藏历新年”和“雪顿节”各放7天长假。
妇女节和青年节放假是否强制要求?《北京市工资支付规定》第二十条,“妇女节、青年节等部分公民节日期间,用人单位安排劳动者休息、参加节日活动的,应当视同其正常劳动支付工资;劳动者照常工作的,可以不支付加班工资。”其他各地没有这条规定的,建议参照这条规定执行。
对于绝大多数的地区,法定休假日被普遍认为等同于以上7种节假日,共11天。
法定休假日与休息日重叠怎么办?
根据《全国年节及纪念日放假办法》第六条,“全体公民放假的假日,如果适逢星期六、星期日,应当在工作日补假。部分公民放假的假日,如果适逢星期六、星期日,则不补假。”
每一年年末,国务院办公厅就会出台关于第二年的节假日放假安排,例如,2008年末发布的《国务院办公厅关于2009年部分节假日安排的通知》(国办发明电〔2008〕42号);2009年末发布的《国务院办公厅关于2010年部分节假日安排的通知》(国办发明电〔2009〕27号)。通知内就已经给出了节假日适逢星期六、星期日的放假安排,例如,2010年劳动节从5月1日放假至3日,共3天;这是因为5月1日正好是星期六,所以安排在星期一也就是5月3日公休。
2009年10月3日是个特殊的日子,既是国庆也是星期六,而且还是中秋节,根据《全国年节及纪念日放假办法》,这一天需要补假两天,按照放假通知,10月3日(星期六)公休日及中秋节分别调至10月5日(星期一)、10月6日(星期二)。
在审核时常常能够遇到企业“忘记”了这些放假安排,将这些应该休息的时间当作正常工作日来安排劳动者上班。
法定休假日与其他假日重叠怎么办?
法定休假日与其他假日重叠怎么办?
如果是带薪年假,应该不需要考虑重叠的问题,因为《职工带薪年休假条例》第五条规定“……年休假在1个年度内可以集中安排,也可以分段安排……”第三条更是规定:“……国家法定休假日、休息日不计入年休假的假期。”
按照《广东省企业职工假期待遇死亡抚恤待遇暂行规定》第九条,“……婚假、丧假、探亲假、产假、看护假的假期原则上应一次性连续安排,假期内遇公休假日的,均不另加假期天数。”
因此,法定休假日与其他假日重叠时,不必另外安排放假。
关于其他假日的详细说明,请参考“工资”章节。
班制
班制,即员工的工作时间安排,按照《劳动法》以及《国务院关于职工工作时间的规定》,企业可以自主灵活安排员工的班制,按照生产情况来合理安排员工的上下班时间以及每周的休息时间。
最常见的班制是一班制(或者单班制),一天8个小时(一般上午4个小时,下午4个小时)。例如,早上8点上班到12点下班,中午休息一个小时,下午从1点上班到5点下班,整整8个小时。许多工厂会结合当地人的作息习惯来安排上下班时间,好让员工能够兼顾上班以外的其他方面,例如,有些地方的员工需要煮中饭给上学的小孩吃,工厂可能就会把上午上班的时间提早到7点半,这样,员工在11点半下班,就赶得及回家煮饭;有的工厂本身不提供宿舍和食堂,那么中午的午休时间可能就相对长一些,例如从12点休息到2点钟。
有相当一部分工厂按照生产任务采用两班制或多班制。例如,前段工序员工7点半上班;15分钟后,中段工序员工上班;再隔15分钟,后段员工上班;下班时,各工序员工按上班的先后顺序错开下班。如此一来,既能够充分利用员工工时,同时又有助于缓解食堂拥挤情况、避免员工打饭时产生摩擦。
此外,还有少部分工厂固定采用倒班制度。其实,倒班制度由来已久:按《东周列国志》,孙叔敖将楚王的两广亲兵分为两班倒,右广管丑寅卯辰巳五时、左广管午未申酉戌五时;再加上内宫,专主亥子两时;一共是三个班次。
在追求24小时都要有产量的工厂里,倒班是普遍的现象,尤其在一些使用较多机器的工厂,为了充分利用机器的产能,许多员工被安排两班倒,白天一个班上足12小时,晚上另一个班同样是12小时;在12小时内,只有在加料或者机器故障的时候,员工才能获得休息。目前只有少数一部份工厂有充沛的人手来安排三班倒,即每个班次各8小时。由于夜班生产打乱了人的正常生活规律,上夜班容易疲劳,影响员工身体健康。因此,不能固定地由一些员工长期地上夜班,应定期轮换班次。
虽然法律给予了工厂灵活安排班制的主动权,但却不意味着工厂就一定可以把班制都安排得合理。例如,为了赶货,工厂只提供半个小时的晚餐时间,5点下班后,5点半就安排员工加班,使得员工晚饭吃得匆匆忙忙;有的工厂生产脱节,前段工序拼命在赶货,后段工序几乎无事可做却仍然在上班;有的班制还会影响到员工休息,例如,A部门的员工两班倒,B部门的员工只上白班,但是两个部门的员工都住在同一楼层,导致上下班期间,员工互相影响、睡眠不足。以上其实都是可以迅速改善的地方,而且几乎不会增加厂方成本,就能够给工厂带来不一样的面貌。
另外,值得提一下的是:有些工厂在上班的时间段里集中安排休息,例如,上午从8点上班,到10点告一段落,接着在音乐声中,全体员工休息15分钟;到10点15分,员工准时回到岗位继续工作到12点15分。同样是工作4个小时,但由于员工在其中能够获得15分钟的集中休息,因而能够保证更佳的工作质量。这种类似于学校课堂的做法在电子厂等流水线作业工厂里面比较常见,受到员工们的欢迎,大部分人都会利用这段时间趴在座位上打个盹;但在一些采用计件方式来结算工资的工厂里面,则能够看到许多员工舍不得浪费这段时间,他们往往不愿停止手头上的工作,而是继续冲产量;反过来说,如果在这段休息时间里还看得到许多员工在不停地工作,那么,这家厂十有八九是采用计件方式结算工资。
在对工厂进行审核的时候,了解工厂的班制十分必要。提前了解班制,有助于掌握巡视车间的节奏,不会出现前松后紧或前紧后松的情况,而且有助于理解员工考勤记录、有助于提出更具针对性的问题。
加班
《劳动法》第四十一条,“用人单位由于生产经营需要,经与工会和劳动者协商后可以延长工作时间,一般每日不得超过一小时;因特殊原因需要延长工作时间的,在保障劳动者身体健康的条件下延长工作时间每日不得超过三小时,但是每月不得超过三十六小时。”延长工作时间也就是加班。尽管许多人习惯将休息日和法定休假节日上班称之为“加班”、将工作日延时工作称之为“加点”,然而,本书将它们统称为加班。
加班是个普遍现象。为什么说普遍?找个工业区,随便一个,只要白天有人上班的;再找个时间,随便哪一天(周末也行),大概晚上八九点的时候,在这工业区走上一遭,数数多少间厂房还是灯火通明就知道了(毕竟只有少部分工厂实行倒班制);如果想打听工厂都加班到几点,可以找几个在工厂周边经营夜市的小摊贩问问看,在什么时间段他们的生意最好。
那么,加班为什么会普遍?
首先,客户没有评估工厂的接单能力。只要工厂愿意接,客户就拼命下;有的时候即使工厂已经没有空余的生产能力了,客户还会央求工厂接单;而且,许多客户的订单都是通过贸易商下给工厂的,让贸易商去评估工厂的接单能力更加不现实。虽然有些客户也开始对工厂进行生产能力的评估,例如沃尔玛、Target等,但评估结果未必准确,更不用说,这一类的评估结果往往与业务部门的订单量没有直接联系。
从另一方面来说,工厂普遍的毫无节制、毫无计划的接单现状,使得情况更为糟糕。处于金融风暴的出口型企业在2008、2009年有着“抢单”的痛苦经历,一下子萎缩下来的国外市场使得订单量大幅减少,那段时间许多老板都睡不好觉:没有订单,而员工还要吃饭。为求自保,老板们只能亲自出马,使出浑身解数四处争取订单,不管是非洲国家的小订单还是转了几手的订单,只要有就好,价格并不是第一考虑要素。好不容易接到单后,还要千方百计把成本降下来:自己做有利润的就加班加点做,没有的就外发,让供应商想办法把成本降下来。而到了2009年下半年,经济突然“好”了起来。体会了“饿”滋味的工厂恨不得把所有订单都接到手,巴不得把后年的生产计划都排满!可是自打经济“好”起来,却一直都招不足人手,“没有办法”的工厂就只好安排员工加班加点。许多工厂陷入一个糟糕的循环:越多订单,越多加班;越多加班,越多订单。每家工厂都以为自己还能够再接一些、再接一些;每家贸易商都赶忙再下一些、再下一些!
其次,客户没有做好订单规划。假设工厂拥有稳定的下游供应商,供应商生产周期(工厂必须预留的采购提前期)为10天、工厂正常生产需15天、货物运到港口办完手续需1天、海运30天,总共56天;那么,如果客户下单时离货物上架只有50天,工厂就只能要求供应商加急供货(意味着提高采购价格)同时缩短本厂的生产时间。如此一来,工厂要么多招人手、要么安排加班。前面说过,现阶段招工不是那么容易,所以,工厂只能选择加班,而下游供应商也不得不加班来配合——还必须保证质量,因为没有时间返工。
订单缺乏规划所导致的不良影响在2009年尤为突出,许多工厂在二三季度几乎无事可做(有些就此倒闭),却一致地从第四季度忙了起来;他们四处招工、冀望赶在农历年到来之前把货做完(许多工厂担心过完年员工都不回来了)——客户似乎没有考虑要给中国工人留足过年的时间。
好的订单规划能够预测市场需求,能够根据市场的价格趋势作出分析和判断。订单价格作为订单规划的一部分,必定要保证在合理的范围——就像中国各地的政府采购招标,如果投标方案不能保证企业的利润空间,那么该方案就是无效的。如果客户能够做好订单规划,尽可能提前下单并保证价格合理,那么工厂和供应商的生产压力都会小得多;这就是所谓“好的计划是成功的一半”。
再者,加班有加班费。手工劳动者只看工资不看工时,他们希望在三五年内拿到尽可能多的工资然后返回乡下:“衣锦还乡”是每一个外出务工者的梦想。如《大卫·科波菲尔》中,“‘再见了,杰克先生’,博士站起来说道,我们也就都站了起来,‘在旅途上一个顺利航行,在国外一番繁荣事业,在将来一次快乐还乡’!”西楚霸王概括得最好:“富贵不还乡,如锦衣夜行耳!”——富贵不回乡,要富贵做什么?挣钱后返乡是外出务工的首要目的。对劳动者而言,时薪的概念毫无意义,他们总是以年或月为单位来判断工资是高是低。给两家工厂让他们挑选,A工厂时薪低、劳动时间长但工资高,B工厂时薪高、劳动时间在《劳动法》规定范围内、但是工资低;不用说,多数还是选择A工厂。许多求职者在招聘处张口就问“效益好不好”,意思就是工厂的订单是否充足,有没有“干不完的活”,发不发得出工资;还有些会问“一个月工资有多少”;还有些会问“有没有保底工资,加班有多少钱”;问到后来才是“每个月有没有一天休息”,所以,都没有看重上班时间和休息时间。
工厂都“喜欢”录用八十年代初和六七十年代出生的员工,也即是已经成家、有抚养压力的员工,他们乐意加班,希望多领些工资;对于工厂来说,“用一个人给两份薪水做三个人的工作”(俞世伟《突破人才经营瓶颈》),劳资双方都开心,何乐而不为?
当然,导致加班普遍的因素还有很多,例如经济环境、政府执法力度、客户样板确认、第三方验货等等。
不定时·综合计时
劳动部《关于企业实行不定时工作制和综合计算工时工作制的审批办法》(劳部发[1994]503号,下称《审批办法》)第四条及第五条分别对“不定时工作制”及“综合计时工作制”的适用人群作出了规定,第五条同时还对综合计时工作制作出了解释——“即分别以周、月、季、年等为周期,综合计算工作时间,但其平均日工作时间和平均周工作时间应与法定标准工作时间基本相同”。
根据《审批办法》,企业中的高级管理人员、外勤人员、部分值班人员等,以及“其他因生产特点、工作特殊需要或职责范围的关系,适合实行不定时工作制的职工”,可以实行不定时工作制;交通、铁路等工作性质特殊、需连续作业的职工等以及“其他适合实行综合计算工时工作制的职工”,可以实行综合计时工作制。实行不定时工作制及综合计时工作制的职工,企业应“采用集中工作、集中休息、轮休调休、弹性工作时间等适当方式,确保职工的休息休假权利和生产、工作任务的完成。”
按照《审批办法》第七条,“……地方企业实行不定时工作制和综合计算工时工作制等其他工作和休息办法的审批办法,由各省、自治区、直辖市人民政府劳动行政部门制定,报国务院劳动行政部门备案。”
各地关于综合计时制的规定大同小异,但批文的有效期限有的是一年有的是两年。例如,《大连市不定时工作制和综合计算工时工作制审批办法》第二十五条规定批文的有效期是两年;而浙江的规定是一年,深圳则规定“……初次申请的用人单位……有效期一般为1年;对实行期满再次申请的用人单位……再次审批的实行有效期可延长为2年。对被评为当年度或上年度‘深圳市劳动关系和谐企业’的企业,初次申请可准予2年的实行有效期。”
对实行不定时或者综合计时的工种,企业应该提交书面申请,由当地劳动部门进行审批;如果没有经过审批,那么,企业擅自实施不定时或综合计时工作制就违反了《劳动法》第三十九条规定,给企业经营带来风险。就大多数地方而言,申请综合计时工作制并不是件难事,当地政府都会同意开具综合计时许可。不过,就算企业拿到了综合计时的批文,员工在综合计时周期内的加班工时也不能超出平均每个月36小时的上限,否则也是违规。
目前,大多数在工时方面要求很严格的客户都能够接受经劳动部门审批的企业综合计时申请书,允许企业在批准范围内安排员工进行加班;然而,也有些例外,例如沃尔玛,明确表示不接受综合计时批文。
综合计时制
综合计时制全称为综合计算工时工作制。《审批办法》第五条规定,“企业对符合下列条件之一的职工,可实行综合计算工时工作制,即分别以周、月、季、年等为周期,综合计算工作时间,但其平均日工作时间和平均周工作时间应与法定标准工作时间基本相同。
- 交通、铁路、邮电、水运、航空、渔业等行业中因工作性质特殊,需连续作业的职工;
- 地质及资源勘探、建筑、制盐、制糖、旅游等受季节和自然条件限制的行业的部分职工;
- 其他适合实行综合计算工时工作制的职工。” 因为企业生产有淡季和旺季之分,所以多数企业都申请实行综合计时制,当然,申请的依据是以上规定所指的“其他适合实行综合计算工时工作制的职工”。
以周、月、季、年等为周期,综合计时计算如下:
- 以年为周期的综合计算工作时间总共为2000小时,它是这么得出来的: 每年365天,减去104个休息日,再减去11个节假日,得出250天为一年工作日的总数,再乘于每天8小时,一年总共是2000小时。
如果加上《劳动法》允许的每月36小时的加班时数,那么,综合计算工时总数为2432小时。
- 以半年为周期的综合计算工作时间为1000小时,倘若加上加班,则总共为1216小时。不过,有些地方计算得比较细,将上下半年分别核定为976和1024小时;倘若加上加班,则分别核定为1192和1240小时。 上半年:共181天,减去52个休息日,再减去7个节假日,得出122天,每天8小时,因此,上半年总共是976小时;如果每月允许加班36小时,那么,综合计算工时总数为1192小时;
下半年:共184天,减去52个休息日,再减去4个节假日,得出128天,每天8小时,因此,下半年总共是1024小时;如果每月允许加班36小时,那么,综合计算工时总数为1240小时。
当然,企业可能会申请从3月1日开始综合计时,一直到8月31日,那么,这半年的总工时就需要从3月1日计算到8月31日,就不一定是1192或1240小时了。
- 以季为周期的综合计算工作时间为500小时,倘若加上加班,则总共为608小时,不过,实际月份的工作天会有些偏差,应该以实际为准。
- 以月或周为周期的综合计时申请很少见,如果实在有,那么大约分别是168和40小时,加上加班,大约分别是204和66小时。
每周上班工时
目前客户对于每周上班工时的要求主要有两个分水岭:60小时和72小时。态度强硬的客户提出每周上班不得超过60小时,否则视为重大违规,例如Kohl’s;略松一些的是ICTI标准,每周66小时;绝大多数客户都不能容忍的是一周(或者连续七天)上班时间超出72小时;当然,还有的客户采用84小时为每周上班工时的上限,允许工厂在这个基础上采取措施逐步减少加班工时,不过,这类客户毕竟是少数。
在保证“第七天休息”的前提下,最多只能连续工作6天。那么,每周60小时相当于每天工作10小时,而每周72小时则相当于每天工作12小时。如果客户放松“第七天休息”的要求,例如,只要求一个月休息2天甚至1天,那么,同样是每天工作12小时,连续7天上班将达到84小时,这也就是少数客户还能够容忍的底线了;当然,连续7天上班达到84小时的同时也就违反了《劳动法》第四十一条关于加班“每月不得超过三十六小时”的规定。
假如既要满足“第七天休息”,同时又要兼顾《劳动法》“每日不得超过三小时”的加班规定,那么,每天11小时、每周66小时看起来是个不错的选择,不过,这样的情况大概也只能每个月一次,否则就违反了“每月三十六小时”的规定。即使是“每周60小时”,一个月的加班小时也达到了80。
就算是放松到“每周60小时”,对大多数的工厂而言,也是很艰难。2009年12月,刊登在“人民网”、标题为“迪士尼代工厂实乃‘血汗工厂’ 工时超长还克扣工资”的文章曝光了迪士尼在中国的5家玩具代工厂,指出它们工时“超长”,在其中一家工厂,“工人每天工作长达12个小时,每月最少加班160小时,总上班时间高达336小时”。从这三个数据,我们可以大致猜测出该员工整个月的工时安排,以每天上足12小时来算,需要上满28天才达到336小时,就算是在大月(31天),也意味着该员工当月仅休息了3天,同时也意味着该员工连续上班的最长天数至少超过了7天,那么,最高周工时显然达到了84小时。
如果说这5家玩具厂的超时现象还不具有代表性的话;那么,2010年初各大媒体竞相转载的“耐克代工厂难题:过去三年企业工作超时现象不减反增”的报道,足以让人深刻体会到当前的超时状况,因为报道所反映的内容是耐克自己公布出来的。作为全球体育用品巨头,耐克在《2007-2009财年企业社会责任报告》中透露,在2007财年,耐克代工企业周工作时间在60~72小时的有110家,周工作时间在72小时以上的有27家。依此计算,2007财年过度加班的耐克代工企业数占其全部代工企业的比例超过20%,2008财年这一比例增加到22%,2009财年则进一步增加到24%。我们知道,不是任一家工厂都有资格成为耐克的代工厂,它至少要通过耐克极为严格的社会责任审核和遵守耐克的商业行为准则。
如有兴趣,网上还有许多关于迪士尼、耐克,或者苹果、微软代工厂的新闻,每周工时不超过60的工厂,少之又少。所以,能完全符合《劳动法》工时规定的工厂如果有,也是凤毛麟角了。
工时记录
工时记录是工资计算的依据之一,工时是否准确、完整直接决定了工资计算的准确、完整与否。这也就是为什么客户凭不完整的工时就直接否定工厂整套工时工资记录的原因。记录工时的方式有许多种,有的仅有生产(计件)记录,有的使用手记点名表,有的用卡钟,有的使用指纹,有的使用IC卡等等。每一家工厂都有自己的作业习惯,采用任何一种考勤方式都应该被理解和尊重。但有一点,工厂一定要具备工时记录,关于这一点,《江苏省工资支付条例》第十七条规定“用人单位保存劳动考勤记录不得少于二年”。
没有考勤
上班不用员工打卡,员工的计件本也只有一个日期,没有具体的时间,这就是没有考勤。
没有考勤的工厂其实并不少见,几十、上百人的工厂就很容易出现这种情况,工厂大小事宜由老板或老板的亲信直接操办管理,省去了记录、管理员工出勤的工作。
通常这样的工厂没有办法通过知名客户的审核,因为“员工的上班时间无法核实”,那么,员工的“工资因此也无法核实”,一般工厂接到这样的审核报告都必须立即改善,否则客户将可能终止订单。
有考勤管理的工厂也可能出现“没有考勤”的情况,例如,因为电脑中毒导致考勤系统崩溃或者硬盘数据丢失;也可能因为负责人员外出,其他人等没有权限无法调出考勤查看;也可能因为工厂故意隐藏。
还有一种“局部”没有考勤的情况,也就是出现某些员工没有考勤或者部分员工没有某些月份考勤的情况,这有可能是因为考勤管理员不小心删除了数据或者员工工卡异常,也有可能是因为员工流动率太高,考勤管理员忙不过来、没有及时输入。无论如何,没有考勤的审核结果都将糟糕之极。
手记点名表
虽然有的客户已经提出不能再采用手记的方式来记录考勤,但仍有许多客户还在接受这种考勤,只不过这些客户可能会要求厂方获得员工的书面确认,也就是员工在考勤表上签名确认其出勤状况;有的客户需要每周都有员工的签名,有的需要每天都签名。
就算是手记点名表,客户也不喜欢太随便,他们一般希望能看到员工的上下班时间。当然,因为工厂白天的上下班时间都是固定的,所以,这点名表上的时间也不一定非要准确地注明某某人几点几分上的班、几点几分下班;许多客户都乐意接受诸如“√”、“×”等符号来表示的手记点名表,只要在表上注明清楚工厂的作息时间安排。
比较例外的是加班时间,因为加班时间往往不固定,所以,有的客户就提出,加班一定要写清楚具体的上下班时间。
以下为常见手记点名表的样本。
手记点名表
| 月份:2010年8月 | ||||||||||||||
|---|---|---|---|---|---|---|---|---|---|---|---|---|---|---|
| 部门:生产部 | ||||||||||||||
| 序号 | 工号 | 姓名 | 1日 | 2日 | 3日 | 4日 | 5日 | 6日 | 7日 | 8日 | 9日 | … | 31日 | |
| 1 | 上午 | √ | √ | √ | √ | √ | √ | √ | √ | |||||
| 1 | 下午 | √ | √ | √ | √ | √ | √ | √ | √ | |||||
| 1 | 加班 | √ | √ | √ | √ | √ | ||||||||
| 1 | 签名 | |||||||||||||
| 2 | 上午 | √ | √ | √ | √ | × | √ | O | √ | |||||
| 2 | 下午 | √ | √ | √ | O | √ | √ | O | √ | |||||
| 2 | 加班 | √ | √ | √ | √ | √ | ||||||||
| 2 | 签名 | |||||||||||||
| 说明: | ||||||||||||||
| 1、上班时间:上午:8:00 - 12:00,下午:13:00 - 17:00,晚上如果加班:19:00 – 21:00 | ||||||||||||||
| 2、“√”表示正常上班;”O”表示请假;”×”表示旷工。 |
卡钟式考勤
卡钟式考勤需要卡钟和纸卡配合##### 卡钟式考勤

图:手工考勤卡(常见记录工具)

图:打卡机(刷卡/打孔式)
卡钟式考勤需要卡钟和纸卡配合,纸卡分为正反面,各留有半个月的打印空间。设定好卡钟的打印时段后,只需要将纸卡插入卡钟槽,卡钟就会在相应的位置打印上时间。
使用卡钟的缺点很明显:一是色带需要经常更换;二是每月都要换一次卡片;三是月底需要专人统计考勤、而且计算相对麻烦还容易出错;四是打卡速度慢,一分钟只能打二十来个人;五是打印的字迹时间一长就容易变得模糊。
不过,它也有一些优点:一、断电不用愁,因为指针时间可以手动调整,所以,即使断电一整天也不会影响考勤记录;二、一次性投入成本低;三、可以随意摆放,例如晴天摆出去、雨天收回来;四、不需要开启电脑就可以查询考勤。综合以上优缺点,这种考勤方式只适和人数少的小工厂。
电子考勤
IC/磁卡/指纹等电子考勤系统是目前比较先进的考勤系统,与手记考勤和卡钟式考勤相比,它们具有工时记录准确、核算及查询方便、容易监管、不占空间等优点,同时还减少了企业对纸张的需求,并使得员工排队打卡时间大为缩短,因而受到众多企业的青睐。这三者中,IC考勤系统受到最广泛的应用,因为除以上优点之外,它还具有性能稳定、成本低、安装灵活、接口程序改写方便等好处。
如果电脑的硬盘容量足够大并且考勤系统的数据库没有大小限制,那么,电子考勤还有一个很大的好处:可以无限期地保留考勤记录。这就远远满足了各地法规提出的“记录至少保留两年”的要求。现时考勤系统采用的数据库有Microsoft Access、Microsoft SQL Server、MySQL、Oracle等,这些数据库各不相同且各有各的好处,到底选用哪一种取决于企业的需求。
有的工厂告诉我,采用了电子考勤以后,客户审核员还是要求厂方将员工考勤按月打印出来,审核员引用的条文来自一些地方的“工资支付条例”的规定,例如,《江苏省工资支付条例》第十七条规定,“……用人单位应当建立劳动考勤制度,书面记录劳动者的出勤情况,每月与劳动者核对并由劳动者签字。”据此,审核员要求厂方不仅每月打印一份,而且还要让员工签名确认。其实,厂方向劳动者提供IC卡由劳动者保管并使用之,双方这种行为可以视作双方就考勤的记录形式达成了一致,而且,按照《中华人民共和国电子签名法》第七条“数据电文不得仅因为其是以电子、光学、磁或者类似手段生成、发送、接收或者储存的而被拒绝作为证据使用。”也就是说,不需要签名电子考勤也是有效的;否则的话,劳资双方对簿公堂的时候,没有签名的电子考勤岂不是被判无效?
对许多工厂来说,采用IC考勤还有另外一个重要原因:目前客户审核标准不一,对工时的要求也大相径庭,因此,工厂都希望一套系统足以面对全部客户,而IC考勤系统能够很容易地满足这方面的需求。基于员工日常打卡的原始数据,IC考勤系统能够按照不同客户的标准来“生成”不同的考勤数据,并且在这过程中不需要人手去改动任何数据——只需输入一些参数即可,这样就大大减少了工厂造假的成本。如果采用卡钟(打纸卡)的方式,那么工厂可能要准备两套或者两套以上的纸卡记录。例如,如果同时与Sears和Wal-Mart合作,许多工厂就会特别准备两套纪录,因为在工时方面,这两个客户的要求明显不同:加入了Sears工资改善计划(WRIP)的工厂能够几乎没有限制地加班,而Wal-Mart则要求每七天上班工时不超过72小时。
伪造工时记录
如前所述,不同客户对工时的要求不同(例如Sears和Wal-Mart),并且,大多数标准远远高于我国制造业的现状,当真实但是不符合审核标准的记录被连续判为不合格之后,为了接到(多数是廉价的)订单,工厂除了造假还能怎么办?!而且,造假也是最快“达到”客户要求的方式。于是乎,在客户审核这一领域,涌现了大量伪造工时记录的现象。
那么,如何证明工时记录是伪造的呢?以下就是审核时常常用来证实工时伪造现象(即“工时无法确认”或“无法对工时作出评价”)的例子:
- 员工的计件单出现了考勤记录没有的上班日期或是加班时数。例如,员工在计件单上写明在2010年2月7日共加工了350件产品,但是在厂方提供的考勤上,该名员工并没有这一天的上下班记录。
- 某一天,员工既有上班记录,又填写了请假单。例如,小明从2010年2月8日请假到2月10日,但是,他的考勤表上面显示2月9日至2月10日都在上班。
- 员工的工伤记录与员工的考勤记录不一致。例如,工伤记录(或者用药记录或者厂医的诊断记录)显示仓库管理人员小白2010年2月7日在仓库整理原材料的时候不慎伤到了手,但是考勤上显示小白在休息。
- 员工的考勤记录不完整,在某些天仅有上班打卡的时间而没有下班打卡的时间;或者,员工加班的时间不完整,同时没有任何合理说明,于是,虽然不能证明这工时记录是伪造的,但它也会被记成“工时无法确认”。
- 出现员工工资表记录的上班时间与考勤不相符的现象,例如,工资表显示小刚6月份出勤15天,而考勤记录却显示出勤了20天;或者,小方6月份考勤没有任何加班时间,而工资表却赫然显示平时晚上加班32小时。
- 员工的入职日期远远晚于(或者早于)员工考勤的起始日期,例如,2月1日入职的,却在1月5日就有了考勤记录;或者相反。
- 厂方组织的各项培训记录例如消防记录、安全知识培训、反恐培训等等,由于这些培训的时间应当视作员工的正常劳动时间,因此,如果员工考勤上没有相应的时间记录,也可能被记作不一致(或者“工资[加班费]未足额支付”)。
- 厂方所提供的其他与生产相关的资料跟员工的考勤不一致。它们包括:(一)、与物料或产品直接相关的记录:原料入仓单及来料检验记录、车间领料单及退货单或补货单、工序之间的流转单、各工序的生产日报表及检验记录、成品抽检或全检记录、产品或样品的各种测试报告、成品入仓单、出货记录等等;(二)、与产品间接相关的记录:车间的生产排程、车间的生产人员安排表或轮班表、断针记录及产品的验针记录、工具(利器、刀具)领用记录、个人防护用品领用(发放)记录、员工自行负责的机器保养记录等等。 最常见到反映在报告中的,是抽查到的考勤记录与车间生产记录或质检记录或物料/成品进出仓记录不一致。而出现不一致的资料一般是由以下原因产生的:
- 没有授权。工厂没有授予审核陪同人员(下称:陪审人员)相关的权利,导致审核过程不流畅(比如厂内某些区域未经批准不得拜访)、陪审人员无法有效通知相关部门提前做好审核准备(比如因需要层层上报而耽搁了时间)。
- 责任不清晰,也就是分工不清晰。陪审人员不清楚自己的责任、不清楚别的部门的责任,导致分工不合理——要么出现工作重叠,要么就出了纰漏,总之容易出错。
- 缺乏沟通。工资、考勤资料由陪审人员负责,车间报表由生产/质管部门负责,相互之间既缺乏沟通也没有交叉检查机制。例如,陪审人员对生产不了解、对生产安排也不了解,根本不清楚各个部门的作息时间和班次,机械地认为全厂各部门的作息时间都是一样的;而生产部门也不了解、同时也不主动去配合陪审人员的工作,导致生产车间保留的资料和陪审人员的资料不能吻合、错漏百出。 在工厂常见的沟通问题多半来源于业务部门和评估接洽部门。通常在进行资料注册的时候,工厂习惯留下业务人员的联系方式,不出意料,客户的评估通知也只会递送到业务部的邮箱里,如果业务部门和陪审人员缺乏及时、有效的沟通,那么,当审核人员来到工厂的时候,陪审人员就只有大眼瞪小眼的份了。
- 没有固定的负责人。陪审人员不稳定,经常跳槽,导致交接工作不顺畅,产生错漏。 报告上一旦出现以上“工时无法确认”的问题,许多客户往往不听解释,而是直接授予工厂较差的等级,导致工厂可能无法继续接单。于是催生了以造假为首要手段的审核辅导行业,帮助工厂“修复”这一类的问题。在辅导行业繁荣的同时,还带动了一大批边缘商业机会,例如,考勤机及考勤卡买卖、(自动生成上下班时间的)考勤系统开发以及(更复杂的、能自动生成生产数据的)生产报表系统开发等等。
审核与被审核之间的分歧一直存在。就一个讲道理的社会而言,凭借一两张不一致的报表而全盘否定工厂整个记录系统是片面且不公平的,俗话说,“人无完人”,不能指望人力工作都是百分之百准确。因此,审核报告需要更详细的描述,例如,不一致的现象是否只涉及某一员工,其占抽样比例的多少。
对于握有订单决定权的客户来说,因为一两张报表而抛弃一家企业是轻率的(工厂觉得,验货有AQL抽样标准,为什么审核没有),因为这两者之间孰轻孰重非常容易掂量;与报表相比,更应该被客户看重的是工厂的记录系统以及工厂对于问题的态度(而非审核的结果)。然而,如果客户和工厂之间的互信与合作一直存在问题的话,这种“以偏概全”的现象就很难根除,结果是,错写记录的工厂被深深地伤害,而伪造工时记录的工厂则会一如既往地把造假工作进行到底。
8)工资(Compensation)
工厂里面,如果说只有一个问题,那就一定是钱的问题;员工私下,如果说对工厂只有一个不满意,那就一定是工资不满意。举例来说,有人嫌加班时间长,离职了,但根本原因是因为加班费给得不够高;再比如说,有人嫌伙食差,跳槽了,究其根本,还是因为工资低,员工只能在食堂就餐。再说,随着《劳动合同法》的深入实施和最低工资的上调,国内工人罢工的消息时有所闻,而罢工的原因——无论在哪个地方——仍然集中在工资,没有哪一次的罢工是因为吃得不好、睡得不香。对于厂方而言,工资也肯定是个问题,否则,富士康为什么要撤离深圳,前往较为不发达的河南?
所以,工资这一章节,需要花最多时间来讨论。
工资支付制度
《工资支付暂行规定》第十七条,“用人单位应根据本规定,通过与职工大会、职工代表大会或者其他形式协商制定内部的工资支付制度,并告知本单位全体劳动者,同时抄报当地劳动行政部门备案。”
《广东省工资支付条例》第七条将对工资支付制度的要求精简为:“用人单位应当依法制定本单位的工资支付制度,并书面告知本单位全体劳动者。”
而《江苏省工资支付条例》第六条至第八条则详细规定了“用人单位(个体工商户除外)应当就工资分配、工资支付等事项依法制定规章制度”以及工资分配和支付制度应当包括或明确的内容。
由此可见,厂方应该制定书面的工资支付制度,如果没有,则属于违规。除了制定制度之外,厂方还应该在劳动合同中说明工资的支付制度,包括工资计算方式、支付方式、支付日期等项目(《劳动合同法》第十七条)。
工资表构成部分
工资表常见的项目有:工资计算周期、工资支付日期、员工姓名、部门、基本工资、出勤天数及考勤工资、计件工资、法定假工资、加班加点工时及加班工资、全勤奖、效益奖金、超产奖、夜宵补助、高温补助、住宿费、伙食费、社保、个税、应发工资、实发工资以及员工签名等等。不同工厂的工资构成、计算方式以及工资表的项目有很大的不同。
《工资支付暂行规定》第六条,“……用人单位可委托银行代发工资。用人单位必须书面记录支付劳动者工资的数额、时间、领取者的姓名以及签字,并保存两年以上备查。用人单位在支付工资时应向劳动者提供一份其个人的工资清单。”其中并没有提到“工资清单”应该具备哪些内容,另外,从这条规定上理解,不管用人单位是不是委托银行代发工资,用人单位都必须书面记录员工签名。
相比之下,许多地方的工资支付条例有着更清晰且具体的规定。例如,在工资表项目方面,《江苏省工资支付条例》第十七条规定,“用人单位应当书面记录支付劳动者工资的应发项目及数额、实发数额、支付日期、支付周期、依法扣除项目及数额、领取者姓名等内容……”提出“书面记录支付劳动者工资的应发项目及数额”,比《工资支付暂行规定》要具体一些,另外,《昆明市企业工资支付条例》要求工资表载有“工作时间”项目;在保存时限方面,《陕西省工资支付条例》规定“工资支付表……至少保存三年备查”,这在全国各地关于保存时间方面是最严格的规定;在工资表的签名方面,《广东省工资支付条例》则规定“工资支付台账应当包括银行代发工资凭证或者劳动者签名等内容”,也就是认可银行的代发工资凭证(假如有的话),而不一定非要劳动者的签名。另外,工资计算周期和工资支付日期体现了企业是否按时发放工资,在各地条例中都有提及,也是工资表应有的项目。
工资支付周期
《工资支付暂行规定》第七条,“工资必须在用人单位与劳动者约定的日期支付。如遇节假日或休息日,则应提前在最近的工作日支付。工资至少每月支付一次,实行周、日、小时工资制的可按周、日、小时支付工资。”
《江苏省工资支付条例》第十三条“……工资支付周期最长不得超过一个月……”、《广东省工资支付条例》第十条“……用人单位应当按照约定每月支付工资……”、《吉林省企业工资支付暂行规定》第十一条“……企业应当至少每月向劳动者支付一次工资……”由此,我们可以看出,各地允许的工资支付周期最长不超过一个月,这也是满足劳动者生活需要的前提。
当然,凡事都有例外,所以各地的支付规定同时也指出,如果用人单位经营困难的话,可以在与全体员工或员工代表协商后,向当地政府申请延期发放。如,《吉林省企业工资支付暂行规定》第二十六条,“企业确因生产经营困难,暂时无法按时足额支付劳动者工资的,应当向劳动者说明情况,并经与工会或者职工代表协商一致后,可以延期支付工资,但最长不得超过30日。”其他各地的支付规定与之类似,不一一赘述。
各地的工资支付周期规定里面,最严格的是《深圳市员工工资支付条例》,它是这样说的:第十一条,“工资支付周期不超过一个月的,约定的工资支付日不得超过支付周期期满后第七日;工资支付周期超过一个月不满一年的,约定的工资支付日不得超过支付周期期满后的一个月;工资支付周期在一年或者一年以上的,约定的工资支付日不得超过支付周期期满后的六个月。工资支付日遇法定休假节日或者休息日的,应当在之前的工作日支付。”第十二条,“用人单位因故不能在约定的工资支付日支付工资的,可以延长五日;因生产经营困难,需延长五日以上的,应当征得本单位工会或者员工本人书面同意,但最长不得超过十五日。”
企业一般都是采取按月给付工资的方式,可以是按照自然月,也可以按照企业自定义的工作月,例如本月20日至下个月的19日为一个支付周期。无论如何,企业应该按照当地工资支付条例操作,不得延迟发放工资。
工资计算方式
工厂的工资计算方式相对简单,没有提成、股份或分红;绝大多数要么是计件,要么是计时。但是,工资计算应该采用计时还是计件却一直困扰着许多用人单位、也困扰着劳动者。
计时工资制
《关于工资总额组成的规定》第五条,“计时工资是指按计时工资标准(包括地区生活费补贴)和工作时间支付给个人的劳动报酬。”
计时工资制具有计算简单、统计方便等优点,广泛应用在塑胶、电子等需要流水线作业的行业。这些行业通常无法按照“多劳多得”的方式来计算员工工资,而且产量的多少直接与工时挂钩,与员工技术的熟练程度关系并不是很大。采用计时方式的企业,向同一工作岗位的不同员工支付的工资也比较接近;就每一位员工而言,如果采用按月结算的方式,每个月的工资也几乎没有差异。
计时工资又可以分为按时计薪(时薪)和按月计薪(月薪),它们的差异在于计算所采用的基数和单位。采用时薪的计算方式是以每小时基本工资乘于8小时再乘于当期的计薪日;采用月薪的计算方式是以每月基本工资乘上当月的出勤率(包括节假日在内)或者每月基本工资扣除应出勤而未出勤的工作日工资。计薪日是指国家规定的制度工作日加上法定休假日(例如《上海市劳动保障局关于咨询计薪日的规定》)。
每小时工资和月工资之间按照系数174来转化,即每小时工资乘于174等于月工资。174是这么来的:以每年365天计算,一年有52周,一周有2个休息日,那么,一年就有104个休息日(这是一个估算的数值,实际上可能多1天;如果是闰年,还可能多2天),以365减去104等于261,这就是一年所有的计薪日,再除于12,得出来的数值就是平均每个月的工作天数:21.75天。因为每天标准工作时间为8小时,所以,每个月的平均工时为174小时,也就是每小时工资和月工资之间的转化系数。以上计算过程写在了劳动和社会保障部《关于职工全年月平均工作时间和工资折算问题的通知》里头。
这两种计薪方式算出来的年工资是基本一致的。举例来说,某员工时薪为10元(折合月工资为1740元),假定已经高出了当地最低时薪,那么一整年的工资以时薪计算为108261=20880元,以月薪计算为1740*12=20880元,两者是相等的;只不过在某些年份,日薪天数可能会多出一天(即日薪天数为262天,例如2008年),或者少一天(即日薪天数为260天,例如2011年)。
虽然一整年的工资经过两种方式算出来的结果相差无几,但是,就每个月的工资而言,它们算出来的结果却常常有差异。举例来说,2010年12月份,员工A当月全勤,上满了23个工作日;仍旧假定该员工时薪为10元(折合月工资为1740元),如果用人单位采用时薪方式,那么该员工当月应得23(天)*8(小时/天)*10(元/小时)=1840元;如果以月薪方式计算,那么该员工应得月薪1740元。像在这些满勤天数大于21.75的月份,按照时薪计算出来的工资总是比月薪高,而在其他满勤天数少于21.75的月份,如2月份,时薪的计算结果就会低于月薪(如下表所示)。
时薪与月薪计薪比较图表
| 2010年 | 一月 | 二月 | 三月 | 四月 | 五月 | 六月 | 七月 | 八月 | 九月 | 十月 | 十一月 | 十二月 | 小计 |
|---|---|---|---|---|---|---|---|---|---|---|---|---|---|
| 总天数 | 31 | 28 | 31 | 30 | 31 | 30 | 31 | 31 | 30 | 31 | 30 | 31 | 365 |
| 工作日 | 20 | 17 | 23 | 21 | 19 | 21 | 22 | 22 | 22 | 18 | 22 | 23 | 250 |
| 计薪天数 | 21 | 20 | 23 | 22 | 21 | 22 | 22 | 22 | 22 | 21 | 22 | 23 | 261 |
| 以时薪计算 | 1680 | 1600 | 1840 | 1760 | 1680 | 1760 | 1760 | 1760 | 1760 | 1680 | 1760 | 1840 | 20880 |
| 以月薪计算 | 1740 | 1740 | 1740 | 1740 | 1740 | 1740 | 1740 | 1740 | 1740 | 1740 | 1740 | 1740 | 20880 |
如此我们可以看出,在每个月都满勤的情况下,以时薪方式计算的工资每个月都有些波动,而采用月薪方式就不存在变化。
计件工资制
顾名思义,计件工资制即按件数来计算工资,产量越高,工资也越高;也就是人们常说的“多劳多得”。《关于工资总额组成的规定》第六条,“计件工资是指对已做工作按计件单价支付的劳动报酬。”
与计时工资制相比,计件工资需要更多人手来统计,而且更容易统计出错;所以,有些企业采用比较好的做法,例如,利用电子计数器或者条码扫描仪来统计产量,以达到解放人力和简化计算过程的目的同时尽可能地避免人为的错误,虽然一次性的硬件投入价值不菲、而且使用了电子设备后仍然不可避免地遇到这样那样的问题,但是,长期实践证明,电子设备是高效而准确并且成本更低的应用工具。
虽然计件方式统计复杂而且容易出错,但是,因为它能充分调动劳动者积极性、提高生产效率,所以在家具、成衣、鞋业、陶瓷、工艺品等行业获得了广泛的应用。计件工资的高低与员工的熟练程度直接挂钩,熟练程度低的,一个月下来,拿到的工资可能只是熟手的二分之一——有人问,不是说“同工同酬”嘛,工资差这么多是不是不公平?其实不会,因为如果计件的单价是相同的、生产条件也是相同的;那么,贡献多的人当然要拿得多一些。还有人会问,是不是计件单价定得不合理,所以才造成这么大的差别?当然,因为计件单价是由厂方根据员工的效率和市场价格,结合工厂实际制定出来的,要说它们都“科学合理”是很难的,它只能是尽可能地接近于厂方和员工之间心照不宣但又相对平衡的心理价。
计件还可以分为个体计件和集体计件。个体计件以单个员工的产量为统计对象,员工的工资等于各自所生产的工件总价值;而集体计件以小组或部门的总产量为统计对象,每个员工的所得为集体所得的平均值再乘上一个系数——这是因为员工的熟练程度有差别、所加工工件的难易程度也不尽相同,所以乘上一个系数以体现公平。举例来说,4月1日当天,某部门员工A、B、C各生产了300件笔芯、笔帽和笔套,并且每人用这三种工件各自组成了100只圆珠笔;假定笔芯、笔帽和笔套三种工件难易程度不同,所以单价定为0.3、0.4和0.2元,而组装每只圆珠笔工价为0.1元;那么,如果采用个体计件,那么员工A、B、C各自应得:
A:300(件笔芯)*0.3(元/件)+100(只笔)*0.1(元/只)=100元
B:300(件笔帽)*0.4(元/件)+100(只笔)*0.1(元/只)=130元
C:300(件笔套)*0.2(元/件)+100(只笔)*0.1(元/只)=70元
如果A、B、C集体计件,则先计算出集体所得:
300(只笔)*(0.3+0.4+0.2+0.1)(元/只笔)=300元
再乘于各自的难易系数求得每个人的应得工资,譬如加工笔芯、笔帽和笔套对应的难易系数为0.33,0.43和0.24,那么员工A、B、C每人所得为:
A:300(元)*0.33=99(元)
B:300(元)*0.43=129(元)
C:300(元)*0.24=72(元)
由此可见,集体计件的计算方式比个体计件的略为简单一些,但是因为计算的系数很难制定,所以较难维系公平。但在一些个体计件条件无法满足(即个人无法单独完成一项作业而需要多人同时协作)的时候,就只能采用集体计件的方式。
有些格式劳动合同里面要求填写计件的单价,但由于工厂的产品并不单一,每一件的单价都可能不同,所以,这种格式合同其实不合理。不过,虽说每一件的单价都可能不同,但它们应该是相对固定的,就某一个工件的价格,如果这个月高一些、下个月低一些、再下一个月又高一些,这就很可能存在问题,容易引起劳动者的猜疑。另外,劳动者有权知道他们所生产的每一个工件的工价,它们应该是透明的。
计时计件混合工资制
计时计件混合工资制即同时使用计时和计件方式结算工资的形式,一般应用在不具备完全计件的时候,例如,在计件生产忙完之后的整理、点数、清洁工作,这一类的工作就很少采用计件的方式;又比如说待料期间,计件工被临时调去其他部门从事一些非计件的工作,那么,企业就只能暂时性地按照计时工资的方式补偿员工的工作时间,最后把这些计时的工资加总在他们的计件工资里面,作为当期的工资。
计时计件混合工资制总体来说还是以计件为主,否则,就没有必要去计件了。
最低工资
《劳动法》第四十八条:“国家实行最低工资保障制度。最低工资的具体标准由省、自治区、直辖市人民政府规定,报国务院备案。用人单位支付劳动者的工资不得低于当地最低工资标准。”最低工资有两种表现方式:月最低工资标准和小时最低工资标准,月最低工资标准适用于全日制就业劳动者,小时最低工资标准适用于非全日制就业劳动者(《最低工资规定》第五条)。就工厂而言,无论正式工、临时工还是学徒工,月最低工资标准都必须得到保障,因为工厂员工全是全日制员工。
那么,为什么要保障最低工资以及最低工资是如何计算出来的呢?
《劳动法》第四十九条规定“确定和调整最低工资标准应当综合参考下列因素:(一)劳动者本人及平均赡养人口的最低生活费用;(二)社会平均工资水平;(三)劳动生产率;(四)就业状况;(五)地区之间经济发展水平的差异。”
首先,最低工资是劳动者能够养活自己和家庭的最低生活费用;其次,最低工资应该比照社会平均水平再乘于一个系数得出来。据说,未来的目标是使最低工资标准达到当地社会平均工资40%至60%的水平。由此可见,最低工资一定会“与时俱进”。《最低工资规定》第十条要求,“……最低工资标准每两年至少调整一次。”
我们常见的是挂在工厂大门口的横幅或者贴出来的招工广告“保底工资XXX元起”,而且也经常听工厂的管理层强调员工工资很高——“我们的员工工资最低都有一千多”、“如果只给员工最低工资,那肯定招不到工”,这些其实都没有正确地理解最低工资。
为什么这么说呢?按照《最低工资规定》第十二条,“在劳动者提供正常劳动的情况下,用人单位应支付给劳动者的工资在剔除下列各项以后,不得低于当地最低工资标准:
(一)延长工作时间工资;
(二)中班、夜班、高温、低温、井下、有毒有害等特殊工作环境、条件下的津贴;
(三)法律、法规和国家规定的劳动者福利待遇等。”
即使工厂真的支付了不少于“保底工资”的数目给了员工,在剔除了加班费、津贴之后,也未必就达到了当地的最低工资标准。举一个简单的例子:某电子厂保底工资1000元,当地最低工资800元,但是,且不说津贴、奖金,某员工光是加班费已经达到了400元,所以光支付保底工资不足以满足最低工资,该厂至少还需向该员工支付200元。
有些工厂雇用“劳务派遣工”,以为可以省一笔钱,但是,《劳动合同法》第六十三条说了,“被派遣劳动者享有与用工单位的劳动者同工同酬的权利”。另外,第六十一条还要求,“劳务派遣单位跨地区派遣劳动者的,被派遣劳动者享有的劳动报酬和劳动条件,按照用工单位所在地的标准执行。”所以,劳务派遣工的最低工资也少不了。
最低工资与社保及其他
《最低工资规定》没有明确最低工资是否包含个人缴存的社会保险和住房公积金。为保险起见,应该以各地的最低工资规定(或者最低工资调整通知)为准。按照北京、上海等地的规定(例如《北京市最低工资规定》及《上海市企业职工最低工资规定》),社会保险不列入最低工资。同样的,北京、上海的最低工资也不包括公积金,如,《北京住房公积金缴存管理办法》第二十三条,“职工工资扣除职工住房公积金月缴存额后,低于北京市劳动与社会保障局公布的当年最低工资标准的,职工住房公积金月缴存额可以降低,以达到最低工资标准为限。单位住房公积金月缴存额不变。”而新疆2010年7月份发布的最低工资标准有两个,一个包含了劳动者个人缴纳的养老、失业、医疗保险费和住房公积金等费用,另一个则不含以上项目。
另外,按照北京、上海等地的规定,最低工资不包含食宿费用,但是,用人单位可以在足额支付了(最低)工资后收取相关的费用。也就是说,先给了再扣回来是可以的。
针对劳动者对企业造成的损失,企业可以要求其支付赔偿金。例如,《广东省工资支付条例》第十五条规定:“因劳动者过错造成用人单位直接经济损失,依法应当承担赔偿责任的,用人单位可以从其工资中扣除赔偿费……”但是,也不是随便就可以从劳动者工资中扣除,因为,该条例同时还要求用人单位“应当提前书面告知扣除原因及数额;未书面告知的不得扣除。扣除赔偿费后的月工资余额不得低于当地最低工资标准。”这两个要求——书面告知和“不得低于当地最低工资标准”——很容易被用人单位忽略。当然,其他地区可能没有“书面告知”的规定;不过,扣除后“不得低于当地最低工资标准”的要求却非常统一。
最低工资的计算
计算最低工资时还应该剔除休息日,因为休息日放假无需支付工资。这一点在劳动和社会保障部颁布的《关于职工全年月平均工作时间和工资折算问题的通知》中说得最明白,而且,它用一个公式就说明白了:“月计薪天数=(365天-104天)÷12月=21.75天”,将104个休息日从总的计薪天数里面剔了出去。多部法律、以及各地关于最低工资的通知都可以印证这一点,例如《最低工资规定》第三条,“本规定所称最低工资标准,是指劳动者在法定工作时间或依法签订的劳动合同约定的工作时间内提供了正常劳动的前提下,用人单位依法应支付的最低劳动报酬。本规定所称正常劳动,是指劳动者按依法签订的劳动合同约定,在法定工作时间或劳动合同约定的工作时间内从事的劳动。劳动者依法享受带薪年休假、探亲假、婚丧假、生育(产)假、节育手术假等国家规定的假期间,以及法定工作时间内依法参加社会活动期间,视为提供了正常劳动。”也就是最低工资的计薪时间包括了法定工作时间和法定假期期间,但是休息日除外。
从以上规定也可以知道,只有在劳动者提供了正常劳动的前提下,用人单位才有义务支付最低工资。如果劳动者因为个人私事请假或者怠工的,《最低工资规定》第十二条提出,“……劳动者由于本人原因造成在法定工作时间内或依法签订的劳动合同约定的工作时间内未提供正常劳动的,不适用于本条规定。”也就是说,用人单位当期支付给劳动者的工资总数不必要达到最低工资数额。
请假的工资可以采用满勤工资扣除请假工资的做法,也可以采用按出勤天数(以及节假日)计算的方式;仍旧以时薪10元、月薪1740元为例,假定小明于2009年12月31日入厂,在接下来的每个月都可能因私请假(即缺勤)若干天,那么,分别以三种计时工资方式计算工资如下:
(1)以时薪****方式计算
| 2010年 | 总天数 | 计薪天数 | 请假1天 | 请假2天 | 请假3天 | 请假4天 | 请假5天 | 请假6天 | 请假7天 | 请假8天 | 请假9天 |
|---|---|---|---|---|---|---|---|---|---|---|---|
| 一月 | 31 | 21 | 1600 | 1520 | 1440 | 1360 | 1280 | 1200 | 1120 | 1040 | 960 |
| 二月 | 28 | 20 | 1520 | 1440 | 1360 | 1280 | 1200 | 1120 | 1040 | 960 | 880 |
| 三月 | 31 | 23 | 1760 | 1680 | 1600 | 1520 | 1440 | 1360 | 1280 | 1200 | 1120 |
| 四月 | 30 | 22 | 1680 | 1600 | 1520 | 1440 | 1360 | 1280 | 1200 | 1120 | 1040 |
| 五月 | 31 | 21 | 1600 | 1520 | 1440 | 1360 | 1280 | 1200 | 1120 | 1040 | 960 |
| 六月 | 30 | 22 | 1680 | 1600 | 1520 | 1440 | 1360 | 1280 | 1200 | 1120 | 1040 |
| 七月 | 31 | 22 | 1680 | 1600 | 1520 | 1440 | 1360 | 1280 | 1200 | 1120 | 1040 |
| 八月 | 31 | 22 | 1680 | 1600 | 1520 | 1440 | 1360 | 1280 | 1200 | 1120 | 1040 |
| 九月 | 30 | 22 | 1680 | 1600 | 1520 | 1440 | 1360 | 1280 | 1200 | 1120 | 1040 |
| 十月 | 31 | 21 | 1600 | 1520 | 1440 | 1360 | 1280 | 1200 | 1120 | 1040 | 960 |
| 十一月 | 30 | 22 | 1680 | 1600 | 1520 | 1440 | 1360 | 1280 | 1200 | 1120 | 1040 |
| 十二月 | 31 | 23 | 1760 | 1680 | 1600 | 1520 | 1440 | 1360 | 1280 | 1200 | 1120 |
| 小计 | 365 | 261 | 19920 | 18960 | 18000 | 17040 | 16080 | 15120 | 14160 | 13200 | 12240 |
(2)第一种月薪方式(以月薪乘于当月的出勤率**)**
| 2010年 | 总天数 | 计薪天数 | 请假1天 | 请假2天 | 请假3天 | 请假4天 | 请假5天 | 请假6天 | 请假7天 | 请假8天 | 请假9天 |
|---|---|---|---|---|---|---|---|---|---|---|---|
| 一月 | 31 | 21 | 1657 | 1574 | 1491 | 1409 | 1326 | 1243 | 1160 | 1077 | 994 |
| 二月 | 28 | 20 | 1653 | 1566 | 1479 | 1392 | 1305 | 1218 | 1131 | 1044 | 957 |
| 三月 | 31 | 23 | 1664 | 1589 | 1513 | 1437 | 1362 | 1286 | 1210 | 1135 | 1059 |
| 四月 | 30 | 22 | 1661 | 1582 | 1503 | 1424 | 1345 | 1265 | 1186 | 1107 | 1028 |
| 五月 | 31 | 21 | 1657 | 1574 | 1491 | 1409 | 1326 | 1243 | 1160 | 1077 | 994 |
| 六月 | 30 | 22 | 1661 | 1582 | 1503 | 1424 | 1345 | 1265 | 1186 | 1107 | 1028 |
| 七月 | 31 | 22 | 1661 | 1582 | 1503 | 1424 | 1345 | 1265 | 1186 | 1107 | 1028 |
| 八月 | 31 | 22 | 1661 | 1582 | 1503 | 1424 | 1345 | 1265 | 1186 | 1107 | 1028 |
| 九月 | 30 | 22 | 1661 | 1582 | 1503 | 1424 | 1345 | 1265 | 1186 | 1107 | 1028 |
| 十月 | 31 | 21 | 1657 | 1574 | 1491 | 1409 | 1326 | 1243 | 1160 | 1077 | 994 |
| 十一月 | 30 | 22 | 1661 | 1582 | 1503 | 1424 | 1345 | 1265 | 1186 | 1107 | 1028 |
| 十二月 | 31 | 23 | 1664 | 1589 | 1513 | 1437 | 1362 | 1286 | 1210 | 1135 | 1059 |
| 小计 | 365 | 261 | 19919 | 18957 | 17996 | 17034 | 16073 | 15111 | 14150 | 13189 | 12227 |
(3)第二种月薪方式(以月薪扣除未出勤天的工资**)**
| 2010年 | 总天数 | 计薪天数 | 请假1天 | 请假2天 | 请假3天 | 请假4天 | 请假5天 | 请假6天 | 请假7天 | 请假8天 | 请假9天 |
|---|---|---|---|---|---|---|---|---|---|---|---|
| 一月 | 31 | 21 | 1660 | 1580 | 1500 | 1420 | 1340 | 1260 | 1180 | 1100 | 1020 |
| 二月 | 28 | 20 | 1660 | 1580 | 1500 | 1420 | 1340 | 1260 | 1180 | 1100 | 1020 |
| 三月 | 31 | 23 | 1660 | 1580 | 1500 | 1420 | 1340 | 1260 | 1180 | 1100 | 1020 |
| 四月 | 30 | 22 | 1660 | 1580 | 1500 | 1420 | 1340 | 1260 | 1180 | 1100 | 1020 |
| 五月 | 31 | 21 | 1660 | 1580 | 1500 | 1420 | 1340 | 1260 | 1180 | 1100 | 1020 |
| 六月 | 30 | 22 | 1660 | 1580 | 1500 | 1420 | 1340 | 1260 | 1180 | 1100 | 1020 |
| 七月 | 31 | 22 | 1660 | 1580 | 1500 | 1420 | 1340 | 1260 | 1180 | 1100 | 1020 |
| 八月 | 31 | 22 | 1660 | 1580 | 1500 | 1420 | 1340 | 1260 | 1180 | 1100 | 1020 |
| 九月 | 30 | 22 | 1660 | 1580 | 1500 | 1420 | 1340 | 1260 | 1180 | 1100 | 1020 |
| 十月 | 31 | 21 | 1660 | 1580 | 1500 | 1420 | 1340 | 1260 | 1180 | 1100 | 1020 |
| 十一月 | 30 | 22 | 1660 | 1580 | 1500 | 1420 | 1340 | 1260 | 1180 | 1100 | 1020 |
| 十二月 | 31 | 23 | 1660 | 1580 | 1500 | 1420 | 1340 | 1260 | 1180 | 1100 | 1020 |
| 小计 | 365 | 261 | 19920 | 18960 | 18000 | 17040 | 16080 | 15120 | 14160 | 13200 | 12240 |
根据以上三个表,就一整年的结果进行比较,三种计算方式得出来的总额相差很少;而第一种(时薪)及第三种(第二种月薪)方式得出来的总额则完全相等,均高于第二种方式。但具体到每个月的时候,这三者之间的差异变得很大,有趣的是,无论三者之间的差异有多大,第二种方式计算出来的工资数额都不是最高的,例如10月份请假9天,按三种算法分别得出工资为960、994和1020。
当请假天数接近或者大于21.75时,采用第三种方式的计算结果将不会被客户接受,因为:一、当请假天数大于21.75时,将出现“负工资”的情况,例如3月份如果请假22天或者23天,工资将分别为负20及负100元,综合全年来看,理论上这样做没问题,不过,员工上了1天班,不仅没有工资,反而还要向企业支付20元,这是荒唐而且目前也没有一个客户会接受的做法;二、当请假天数接近21.75时,那么,将出现很明显的“小时工资没有获得保障”的情况,例如,3月份请假21天,那么,员工上班2天仅获得60元,相当于每小时3.75元,远远低于小时工资10元;新员工如果在3月底入职也会出现这种情况。
另外,采用第二种方式在某些月份看起来好像也有些问题,例如在2月份,出现“多扣”的情况(因为1740/20>1740/21.75)。有鉴于此,一些工厂采用改良的计算方法,即第二、第三种方式结合使用,凡是月计薪天数大于21.75时采用第二种;凡是月计薪天数小于21.75时采用第三种,以避免“多扣”的情况。为了简单化,许多工厂更喜欢采用时薪的方式,因为它是三者之中最安全的方式:最起码每天、每小时的工资支付都符合规定。
关于计件工资
《最低工资规定》第十二条要求,“实行计件工资或提成工资等工资形式的用人单位,在科学合理的劳动定额基础上,其支付劳动者的工资不得低于相应的最低工资标准。”关于这个“科学合理的劳动定额”,有的地方制定了标准,而有的地方没有。我们知道,不同行业之间的“劳动定额”必然不同,就算是同一个行业,不同企业之间也存在着相当大的差异;并且,随着科技进步和工艺改良,越来越多劳动都在慢慢地简化,因此,“科学合理的劳动定额”肯定也会与时俱进。就目前而言,各地的规定都不尽相同。例如,《江苏省工资支付条例》第十一条规定,“实行计件工资制的,用人单位……确定、调整的劳动定额应当使本单位同岗位百分之九十以上劳动者在法定工作时间内能够完成。”而《广东省工资支付条例》第二十一条规定,“实行计件工资的,用人单位应当科学合理确定劳动定额和计件单价,并予以公布。确定的劳动定额原则上应当使本单位同岗位百分之七十以上的劳动者在法定劳动时间内能够完成。”两者相差甚远。而且,对于没有“同岗位”的情况该如何处理,各地的工资支付条例也没有说明。这就难怪国外许多客户都要求工厂比照计时工资来支付计件工资;无论是否达到劳动定额,如果员工正常工作时间内付出了正常的劳动而拿不到最低工资,都被视作违规。
2007年《劳动和社会保障部关于进一步健全最低工资制度的通知》中提出,“实行计件工资形式的用人单位,要通过平等协商合理确定劳动定额和计件单价,保证劳动者在法定工作时间内提供正常劳动的前提下,应得工资不低于当地的最低工资标准”。
试用期工资·“三个不低于”
因为处于试用期的员工工作效率相对熟练工要低一些,所以用人单位倾向于支付低工资给试用期员工。但是,按照《劳动合同法实施条例》第十五条,“劳动者在试用期的工资不得低于本单位相同岗位最低档工资的80%或者不得低于劳动合同约定工资的80%,并不得低于用人单位所在地的最低工资标准。”
举例来说,小明刚刚加入某家具厂从事家具组装工作,当地最低工资660元,工厂合同约定试用期为一个月,在试用期内工资为780元,满了试用期后起始工资为1080元,比该单位相同岗位的最低档工资高出80元。那么,虽然780元或1080元已经高于当地最低标准、符合要求;但是780÷1080﹤80%并且780÷(1080-80)﹤80%,所以该用人单位还应该调高小明的试用期工资,最少应该提高到800元,即(1080-80)×80%=800。
加班费
在《劳动法》第四十四条规定的基础上,《工资支付暂行规定》第十三条对加班费的支付作出了如下详细的规定:
“用人单位在劳动者劳动定额或规定的工作任务后,根据实际需要安排劳动者在法定标准工作时间以外工作的,应按以下标准支付工资:
(一)用人单位依法安排劳动者在日法定标准工作时间以外延长工作时间的,按照不低于劳动合同规定的劳动者本人小时工资标准的150%支付劳动者工资;
(二)用人单位依法安排劳动者在休息日工作,而又不能安排补休的,按照不低于劳动合同规定的劳动者本人日或小时工资标准的200%支付劳动者工资;
(三)用人单位依法安排劳动者在法定休假日工作的,按照不低于劳动合同的劳动者本人日或小时工资标准的300%支付劳动者工资。
实行计件工资的劳动者,在完成计件定额任务后,由用人单位安排延长工作时间的,应根据上述规定的原则,分别按照不低于其本人法定工作时间计件单价的150%、200%、300%支付其工资。
经劳动行政部门批准实行综合计算工时工作制的,其综合计算工作时间超过法定标准工作时间的部分,应视为延长工作时间,并应按本规定支付劳动者延长工作时间的工资。实行不定时工时制度的劳动者,不执行上述规定。”
应该指出的是,劳动者在法定休假日工作所获得的加班工资是不包括其原本应该享有的休假日工资的,在劳动部印发的《对<工资支付暂行规定>有关问题的补充规定》的通知里,它说“安排在法定休假日工作的,应另外支付给劳动者不低于劳动合同规定的劳动者本人小时或日工资标准300%的工资。”
对于综合计时超出法定标准工时的,应该按照不低于劳动者本人小时工资标准的150%或其本人法定工作时间计件单价的150%来支付其工资。各地的工资支付规定对这种计算方式的阐述也是一致的,例如《上海市企业工资支付办法》第十三条、《江苏省工资支付条例》第二十二条及《广东省工资支付条例》第二十二条、《浙江省劳动和社会保障厅关于进一步加强对用人单位实行不定时工作制和综合计算工时工作制管理的通知》第八条等等,凡是综合计时超出法定标准工时的,只需要支付不得低于标准工时内所获工资的150%;但如果是在法定休假日安排劳动者工作的,仍旧需要按标准的300%来支付加班工资。
法定有薪假
《劳动法》第五十一条,“劳动者在法定休假日和婚丧假期间以及依法参加社会活动期间,用人单位应当依法支付工资。”《工资支付暂行规定》第十一条,“劳动者依法享受年休假、探亲假、婚假、丧假期间,用人单位应按劳动合同规定的标准支付劳动者工资。”其他如《北京市工资支付规定》第十九条、《上海市企业工资支付办法》第九条、《江苏省工资支付条例》第二十九条、《浙江省企业工资支付管理办法》第十六条、《广东省工资支付条例》第十九条、《深圳市员工工资支付条例》第二十二条、《厦门市企业工资支付条例》第二十条等对法定有薪假作出了类似的规定。
法定有薪假包括法定休假日、年休假、探亲假、婚假、丧假、晚婚晚育假、节育手术假、女职工孕期产前检查、产假、哺乳期内的哺乳时间、男方护理假、工伤职工停工留薪期等等。用人单位应该视为劳动者提供了正常的劳动,应按劳动合同规定的标准支付劳动者工资。
法定休假日
在“工作时间”章节,我们讨论了法定休假日的规定,包括休假日适逢休息日要顺延休息的情况。而在法定休假日期间,用人单位除了要安排劳动者休息以外,还要向劳动者支付休假日的工资,支付标准为员工的标准工资;哪怕是员工请假一整个月,也应该向员工支付当月法定休假日工资。
法定休假日轮班怎么办?
轮班又正好碰上法定假日该怎么处理?首先,这是种非常特殊的情况,许多地方的条例都没有涉及到这一条,但是,也有些地方考虑到了这一点,例如《江苏省工资支付条例》第二十三条提到了这种情况的处理办法:“实行轮班工作制的,劳动者在法定休假日遇轮班的,用人单位应当执行本条例第二十条第一款第(三)项的规定。”那么,第二十条是这样规定的:“用人单位安排劳动者加班加点,应当按照下列标准支付劳动者加班加点的工资:
(一)工作日延长劳动时间的,按照不低于本人工资的百分之一百五十支付加点工资;
(二)在休息日劳动又不能在六个月之内安排同等时间补休的,按照不低于本人工资的百分之二百支付加班工资;
(三)在法定休假日劳动的,按照不低于本人工资的百分之三百支付加班工资。”
也就是说,用人单位如果安排劳动者在9月30日上晚班——从当天晚上8点上班到第二天10月1日的4点,总共8小时——那么,总共需要向员工支付4小时的正班工资和4小时的假日加班工资,假定某员工工资折合每小时为4元钱,略高于当地最低工资,则用人单位向该员工最少应该支付4 * 4 + 4 * 4 * 300% = 64 元钱。同样的规定也见于《江西省工资支付规定》第二十条。
如果轮班以节假日开始、以工作日结束,那么,毋庸置疑,节假日上班的小时数必然要算作法定假日加班,应支付相应的加班费。
带薪年休假
根据《职工带薪年休假条例》第二条“……职工连续工作1年以上的,享受带薪年休假……”、第三条“职工累计工作已满1年不满10年的,年休假5天;已满10年不满20年的,年休假10天;已满20年的,年休假15天。国家法定休假日、休息日不计入年休假的假期。”
按照随后颁布的《企业职工带薪年休假实施办法》第四条,“年休假天数根据职工累计工作时间确定。职工在同一或者不同用人单位工作期间,以及依照法律、行政法规或者国务院规定视同工作期间,应当计为累计工作时间。”也就是说,即使职工跳槽加入了新的公司,他之前的工龄也应该累计,新的用人单位应该按照他的累计工龄来提供带薪年休假。那么,在这方面对于用人单位来说,录用工龄短的员工就比较划算。但是,享受年休假是有条件的,如果职工出现《职工带薪年休假条例》第四条提到的任一种情况——大致上来说,是指职工享受的其他假期超过年休假天数的情况——那么,是不能享受当年的年休假的,已经享受的,则第二年的年休假可能被取消(《企业职工带薪年休假实施办法》第八条)。
年休假可以当年休,也可以跨年度休,但是要“征得职工本人同意”(《企业职工带薪年休假实施办法》第九条)。所谓“征得职工本人同意”,也就是审核当日,企业能够向审核人员提供员工的书面声明。
另外,“……对职工应休未休的年休假天数,单位应当按照该职工日工资收入的300%支付年休假工资报酬”(《职工带薪年休假条例》第五条);如果职工本人提出不休年休假,那么,“用人单位可以只支付其正常工作期间的工资收入”,只不过,用人单位应该保留职工本人的书面申请,否则也是违规(《企业职工带薪年休假实施办法》第十条)。
病假
病假工资必须支付,这一点写在了劳动部发布的《企业职工患病或非因工负伤医疗期规定》(劳部发[1994]479号)中。并且,目前对于病假工资的支付,各地有个共识就是不得低于当地最低工资标准的百分之八十。举浙江、广东和江苏为例,浙江和广东相同;《广东省工资支付条例》第二十四条,“劳动者因病或者非因工负伤停止工作进行治疗,在国家规定医疗期内,用人单位应当依照劳动合同、集体合同的约定或者国家有关规定支付病伤假期工资。用人单位支付的病伤假期工资不得低于当地最低工资标准的百分之八十。法律、法规另有规定的,从其规定。”
而江苏省的规定更倾向于保护劳动者,《江苏省工资支付条例》第三十二条,“用人单位依照本条例第二十七条、第三十一条的规定,按照当地最低工资标准的百分之八十支付给劳动者病假工资、疾病救济费和生活费的,必须同时承担应当由劳动者个人缴纳的社会保险费和住房公积金。”(第二十七条,“劳动者患病或者非因工负伤停止劳动,且在国家规定医疗期内的,用人单位应当按照工资分配制度的规定以及劳动合同、集体合同的约定或者国家有关规定,向劳动者支付病假工资或者疾病救济费。病假工资、疾病救济费不得低于当地最低工资标准的百分之八十。国家另有规定的,从其规定。”)
规定中所指“国家规定的医疗期”与员工工作年限有关,根据《企业职工患病或非因工负伤医疗期规定》第三条,“企业职工因患病或非因工负伤,需要停止工作医疗时,根据本人实际参加工作年限和在本单位工作年限,给予三个月到二十四个月的医疗期……”如下表所示:
医疗期的规定
| 实际参加工作年限 | 10年以下 | 10年以上 | |||||
|---|---|---|---|---|---|---|---|
| 本单位工作年限 | 5年以下 | 5年以上 | 5年以下 | 5年以上10年以下 | 10年以上15年以下 | 15年以上20年以下 | 20年以上 |
| 医疗期 | 3个月 | 6个月 | 6个月 | 9个月 | 12个月 | 18个月 | 24个月 |
| 计算周期 | 6个月 | 12个月 | 12个月 | 15个月 | 18个月 | 24个月 | 30个月 |
工伤假
劳动者工伤,按照《工伤认定办法》及《工伤保险条例》,用人单位应当向劳动保障行政部门提出工伤认定申请,由劳动保障行政部门作出工伤认定决定。
如果确定是工伤或者职业病,按照《工伤保险条例》第三十一条,“职工因工作遭受事故伤害或者患职业病需要暂停工作接受工伤医疗的,在停工留薪期内,原工资福利待遇不变,由所在单位按月支付。停工留薪期一般不超过12个月。伤情严重或者情况特殊,经设区的市级劳动能力鉴定委员会确认,可以适当延长,但延长不得超过12个月。工伤职工评定伤残等级后,停发原待遇,按照本章的有关规定享受伤残待遇。工伤职工在停工留薪期满后仍需治疗的,继续享受工伤医疗待遇。”
工伤或职业病期间,按照《劳动合同法》第四十二条,用人单位不得与劳动者解除劳动合同。
另外,视工伤鉴定等级不同,用人单位还应该按照《工伤保险条例》规定支付一定的补偿金或者保留与工伤职工的工作关系。
婚假
婚假分为晚婚假和非晚婚假,按照《中华人民共和国人口与计划生育法》第二十五条,“公民晚婚晚育,可以获得延长婚假、生育假的奖励或者其他福利待遇。”
按照《中华人民共和国婚姻法》第六条,“结婚年龄,男不得早于二十二周岁,女不得早于二十周岁。”按照各地的《人口与计划生育条例》,晚婚是指“女年满二十三周岁、男年满二十五周岁初婚的”,如《北京市人口与计划生育条例》第十六条,《上海市人口与计划生育条例》第二十四条等等。
各地非晚婚假一般都是三天,不论是初婚还是再婚。不过,晚婚假的天数规定则有许多差异。例如,《上海市人口与计划生育条例》第三十三条,“晚婚的公民,除享受国家规定的婚假外,增加晚婚假七天。……晚婚假期间享受婚假同等待遇……”;各地晚婚假的天数请参考以下图表。
各地晚婚增加休假天数一览
| 地区 | 晚婚增加天数 | 适用法规 |
|---|---|---|
| 北京 | 7天 | 《北京市人口与计划生育条例》第二十条 |
| 天津 | 7天 | 《天津市人口与计划生育条例》第二十三条 |
| 上海 | 7天 | 《上海市人口与计划生育条例》第三十三条 |
| 辽宁 | 7天 | 《辽宁省人口与计划生育条例》第三十条 |
| 重庆 | 10天 | 《重庆市人口与计划生育条例》第二十八条 |
| 江苏 | 10天 | 《江苏省人口与计划生育条例》第三十条 |
| 广东 | 10天 | 《广东省人口与计划生育条例》第三十五条 |
| 贵州 | 10天 | 《贵州省人口与计划生育条例》第六十条 |
| 海南 | 10天 | 《海南省人口与计划生育条例》第四十条 |
| 吉林 | 12天 | 《吉林省人口与计划生育条例》第四十八条 |
| 浙江 | 12天 | 《浙江省人口与计划生育条例》第三十六条 |
| 湖南 | 12天 | 《湖南省人口与计划生育条例》第二十四条 |
| 广西 | 12天 | 《广西壮族自治区人口与计划生育条例》第二十九条 |
| 山东 | 14天 | 《山东省人口与计划生育条例》第三十条 |
| 黑龙江 | 15天 | 《黑龙江省人口与计划生育条例》第四十六条 |
| 内蒙古 | 15天 | 《内蒙古自治区人口与计划生育条例》第四十二条 |
| 河北 | 15天 | 《河北省人口与计划生育条例》第三十二条 |
| 青海 | 15天 | 《青海省人口与计划生育条例》第十九条 |
| 宁夏 | 15天 | 《宁夏回族自治区人口与计划生育条例》第三十五条 |
| 湖北 | 15天 | 《湖北省人口与计划生育条例》第三十七条 |
| 江西 | 15天 | 《江西省人口与计划生育条例》第四十七条 |
| 云南 | 15天 | 《云南省人口与计划生育条例》第二十六条 |
| 河南 | 18天 | 《河南省人口与计划生育条例》第三十三条 |
| 新疆 | 20天 | 《新疆维吾尔自治区人口与计划生育条例》第二十五条 |
| 陕西 | 20天 | 《陕西省人口与计划生育条例》第三十六条 |
| 安徽 | 20天 | 《安徽省人口与计划生育条例》第三十八条 |
| 四川 | 20天 | 《四川省人口与计划生育条例》第三十二条 |
| 福建 | 晚婚假共15天 | 《福建省人口与计划生育条例》第三十八条 |
| 甘肃 | 晚婚假共30天 | 《甘肃省人口与计划生育条例》第二十五条 |
| 山西 | 晚婚假共1个月 | 《山西省人口与计划生育条例》第二十八条 |
一般来说,夫妻双方一方满足晚婚条件就可以享受晚婚假(谁满足谁享受)。晚婚假的工资待遇等同于非晚婚假,按正常出勤支付,工资、津贴、奖金一分不少。
如果只是三天的婚假,那么应该不存在工资支付的问题;但如果是晚婚假,例如广东省的十三天,其中至少包括了三个休息日,那么这十三天是不是都应该算作正常出勤呢?按照《广东省工资支付条例》第十九条,“劳动者依法享受法定休假日、年休假、探亲假、婚假、丧假、产假、看护假、计划生育假等假期期间,用人单位应当视同其正常劳动并支付正常工作时间的工资。”也就是支付正常工作时间的工资就可以了,某员工如果从礼拜一开始休晚婚假,一直到第二个礼拜六为止,其中有三个休息日,那么工厂只需要支付十个工作日的工资就可以了。
丧假
上述一些法律规定中已经提及了劳动者丧假应该视作正常劳动并支付工资,适用的仍旧是《工资支付暂行规定》第十一条和其他各地工资支付条例,例如:
《广东省企业职工假期待遇死亡抚恤待遇暂行规定》第四条,“职工的直系亲属(父母、配偶、子女)死亡,可给予3天以内的丧假。职工配偶的父母死亡,经单位领导批准,可给予3天以内丧假。需要到外地料理丧事的,可根据路程远近给予路程假,途中交通费由职工自理。”
有些地方对于非直系亲属死亡的假期也给出了灵活的规定,如:
《四川省劳动厅关于企业职工请婚丧假规定的复函》(川劳险[1993]95号)“二、职工的直系亲属(父母、配偶或子女)死亡时,由本单位行政领导批准,给予五天的丧假。职工在外地的直系亲属死亡时需要职工本人去外地料理丧事的,可以根据路程远近,另给予路程假。三、职工在批准的婚丧和路程假期间,本人的工资照发,奖金(奖励工资)是否发给,由单位自定,途中的车船费等,全部由职工自理。四、职工的岳父、母或公、婆死亡时,需要其料理丧事的,可参照上述规定执行。”
《关于职工的岳父母或公婆死亡后可给予请丧假问题的通知》(苏劳险[1987]25号 苏财工[87]326号)提出,“不少单位和职工反映,职工的岳父母或公婆死亡后,需要职工料理丧事,由于不给丧假,给职工带来了一些困难或产生一些矛盾。为了解决职工的这一实际困难,经研究,现提出如下处理意见:职工的岳父母或公婆死亡后,需要职工料理丧事的,由本单位行政领导批准,可酌情给予一至三天的丧假。丧事在外地料理的,可根据路程的远近,另给予路程假。在批准的丧假和路程假期间,职工的工资照发。往返途中的车船费等,由职工自理。”
产假 陪产假
《劳动法》第六十二条,“女职工生育享受不少于90天的产假。”《中华人民共和国人口与计划生育法》第二十五条,“公民晚婚晚育,可以获得延长婚假、生育假的奖励或者其他福利待遇。”第二十七条,“自愿终身只生育一个子女的夫妻,国家发给《独生子女父母光荣证》。获得《独生子女父母光荣证》的夫妻,按照国家和省、自治区、直辖市有关规定享受独生子女父母奖励……”这个也算是“有中国特色”的产假制度了:不像欧洲大多数国家固定的产假制度,中国的产假制度要按照“具体的情况具体分析”,一般人的产假比欧洲大多数国家的假期(平均16周以上)短,但有些人的假期的确也比较长。
因为国家法律只规定了产假的下限,没有规定上限,而是授权给地方政府去制定更适合当地发展现状的产假、陪产假待遇;所以,这两种假期的规定难免各省各异。
如同婚假有晚婚假和非晚婚假一样,产假也有晚育假和非晚育假;除去其他因素,正常分娩的非晚育假只有90天,而晚育假则一般都会有100天以上。按照各省、直辖市一致的规定,晚育是指“已婚妇女年满二十四周岁、初育的”,如《北京市人口与计划生育条例》第十六条规定。晚育假是国家计划生育国策的一项奖励措施,必须达到年龄而且是生育第一个子女时才能享受,这个与晚婚假必须是初婚才能享受是一样的道理。
各地晚育假假期规定请参考下表:
各地晚育假休假天数一览
| 地区 | 晚育假期 | 适用法规 |
|---|---|---|
| 浙江 | 无 | |
| 宁夏 | 增加14天 | 《宁夏回族自治区人口与计划生育条例》第三十五条 |
| 广西 | 增加14天 | 《广西壮族自治区人口与计划生育条例》第二十九条 |
| 陕西 | 增加15天 | 《陕西省人口与计划生育条例》第三十六条 |
| 广东 | 增加15天 | 《广东省人口与计划生育条例》第三十五条 |
| 重庆 | 增加20个工作日 | 《重庆市人口与计划生育条例》第二十八条 |
| 北京 | 增加30天 | 《北京市人口与计划生育条例》第二十条 |
| 上海 | 增加30天 | 《上海市人口与计划生育条例》第三十三条 |
| 吉林 | 增加30天 | 《吉林省人口与计划生育条例》第四十八条 |
| 内蒙古 | 增加30天 | 《内蒙古自治区人口与计划生育条例》第四十二条 |
| 新疆 | 增加30天 | 《新疆维吾尔自治区人口与计划生育条例》第二十五条 |
| 青海 | 增加30天 | 《青海省人口与计划生育条例》第十九条 |
| 江苏 | 增加30天 | 《江苏省人口与计划生育条例》第三十条 |
| 湖北 | 增加30天 | 《湖北省人口与计划生育条例》第三十七条 |
| 四川 | 增加30天 | 《四川省人口与计划生育条例》第三十二条 |
| 江西 | 增加30天 | 《江西省人口与计划生育条例》第四十七条 |
| 安徽 | 增加30天 | 《安徽省人口与计划生育条例》第三十八条 |
| 湖南 | 增加30天 | 《湖南省人口与计划生育条例》第二十四条 |
| 贵州 | 增加30天 | 《贵州省人口与计划生育条例》第六十条 |
| 云南 | 增加30天 | 《云南省人口与计划生育条例》第二十六条 |
| 天津 | 增加30天或发放一个月基本工资或者实得工资 | 《天津市人口与计划生育条例》第二十三条 |
| 河北 | 增加45天 | 《河北省人口与计划生育条例》第三十二条 |
| 辽宁 | 增加60天 | 《辽宁省人口与计划生育条例》第三十条 |
| 山东 | 增加60天 | 《山东省人口与计划生育条例》第三十条 |
| 河南 | 增加3个月 | 《河南省人口与计划生育条例》第三十三条 |
| 甘肃 | 产假为105天 | 《甘肃省人口与计划生育条例》第二十五条 |
| 山西 | 产假4个月 | 《山西省人口与计划生育条例》第二十八条 |
| 黑龙江 | 产假可延长至180天 | 《黑龙江省人口与计划生育条例》第四十六条 |
| 福建 | 晚育又领取独生子女父母光荣证的,女方产假为135天至180天 | 《福建省人口与计划生育条例》第三十八条 |
违反计划生育国策的职工将可能被限制享受产假待遇。例如,《北京市人口与计划生育条例》第四十条,“机关、社会团体、企业事业组织的职工违反本条例规定生育的,由其所在单位给予行政处分或者纪律处分;分娩的住院费和医药费自理,产假期间停止其工资福利待遇;三年内不得被评为先进个人、不得提职,并取消一次调级。”
另外,国家鼓励只生一胎。领取《独生子女父母光荣证》或者《独生子女优待证》(或其他类似名称)的,其产假按各地规定不同可相应增加,从一个月以下到三个月不等,如贵州省的规定就高达90天(《贵州省人口与计划生育条例》第六十条)。所以,作为审核方,应该像关注各地最低工资规定一样关注各地的其他规定,包括晚婚晚育假等。
前面说了,各地的晚育假规定是不同的:不光叫法不一样,假期的长短也有差异,甚至给予配偶的奖励也不同。例如,《北京市人口与计划生育条例》第二十条,“……晚育的女职工,除享受国家规定的产假外,增加奖励假30天,奖励假也可以由男方享受,休假期间不得降低其基本工资或者解除劳动合同;不休奖励假的,按照女方一个月基本工资的标准给予奖励。”而按照《上海市人口与计划生育条例》第三十三条,“……符合本条例规定生育的晚育妇女,除享受国家规定的产假外,增加晚育假三十天,其配偶享受晚育护理假三天。晚婚假期间享受婚假同等待遇,晚育假、晚育护理假期间享受产假同等待遇。”
各地陪产假假期规定请参考下表:
各地陪产假期一览
| 地区 | 陪产假期 | 休假条件 | 适用法规 |
|---|---|---|---|
| 上海 | 3天 | 晚育 | 《上海市人口与计划生育条例》第三十三条 |
| 黑龙江 | 5~10天 | 晚育,特殊情况可以参照医疗单位意见适当延长 | 《黑龙江省人口与计划生育条例》第四十六条 |
| 天津 | 7天 | 晚育 | 《天津市人口与计划生育条例》第二十三条 |
| 吉林 | 7天 | 晚育 | 《吉林省人口与计划生育条例》第四十八条 |
| 山东 | 7天 | 晚育 | 《山东省人口与计划生育条例》第三十条 |
| 浙江 | 7天 | 晚育 | 《浙江省人口与计划生育条例》第三十六条 |
| 贵州 | 7天 | 晚育 | 《贵州省人口与计划生育条例》第六十条 |
| 云南 | 7天 | 晚育 | 《云南省人口与计划生育条例》第二十六条 |
| 福建 | 7~10天 | 晚育 | 《福建省人口与计划生育条例》第三十八条 |
| 重庆 | 7个工作日 | 晚育 | 《重庆市人口与计划生育条例》第二十八条 |
| 广东 | 10天 | (本省户籍)独生子女父母,(广东省境内的劳动者)《广东省企业职工假期待遇死亡抚恤待遇暂行规定》第六条、第十二条 | 《广东省人口与计划生育条例》第三十七条 |
| 内蒙古 | 10天 | 晚育 | 《内蒙古自治区人口与计划生育条例》第四十二条 |
| 陕西 | 10天 | 晚育 | 《陕西省人口与计划生育条例》第三十六条 |
| 江苏 | 10天 | 晚育 | 《江苏省人口与计划生育条例》第三十条 |
| 广西 | 10天 | 晚育 | 《广西壮族自治区人口与计划生育条例》第二十九条 |
| 河北 | 10天 | 晚育 | 《河北省人口与计划生育条例》第三十二条 |
| 湖北 | 10天 | 晚育 | 《湖北省人口与计划生育条例》第三十七条 |
| 江西 | 10天 | 晚育 | 《江西省人口与计划生育条例》第四十七条 |
| 青海 | 10或15天 | 晚育10天,领取《独生子女父母光荣证》的城镇居民家庭,增加到15天 | 《青海省人口与计划生育条例》第十九条,第二十一条 |
| 安徽 | 10或20天 | 领取独生子女父母光荣证,10天;夫妻异地生活的,20天 | 《安徽省人口与计划生育条例》第三十八条 |
| 宁夏 | 10或30天 | 领取《独生子女父母光荣证》10天,夫妻不在一地的, 30天 | 《宁夏回族自治区人口与计划生育条例》第三十一条 |
| 辽宁 | 15天 | 晚育并领取《独生子女父母光荣证》 | 《辽宁省人口与计划生育条例》第三十条 |
| 新疆 | 15天 | 晚育 | 《新疆维吾尔自治区人口与计划生育条例》第二十五条 |
| 甘肃 | 15天 | 晚育 | 《甘肃省人口与计划生育条例》第二十五条 |
| 山西 | 15天 | 晚育 | 《山西省人口与计划生育条例》第二十八条 |
| 四川 | 15天 | 晚育 | 《四川省人口与计划生育条例》第三十二条 |
| 湖南 | 15天 | 领取《独生子女父母光荣证》 | 《湖南省人口与计划生育条例》第二十四条 |
| 北京 | 30天 | 晚育 | 《北京市人口与计划生育条例》第二十条 |
| 河南 | 1个月 | 晚育 | 《河南省人口与计划生育条例》第三十三条 |
除了产假、陪产假之外,各地有的还规定了难产假、流产假、多胞胎生育假等,例如,《广东省企业职工假期待遇死亡抚恤待遇暂行规定》第六条就非常全面地提出:“女职工生育,产假90天,其中产前休假15天。难产的增加产假30天。多胞胎生育的,每多生育一个婴儿增加产假15天。实行晚育者(24周岁后生育第一胎)增加产假15天。领取《独生子女优待证》者增加产假35天,产假期间给予男方看护假10天。”
另外,各地政府对于独生子女父母都有一定的奖励,并且,这奖励可能是需要用人单位颁发的。例如《广东省人口与计划生育条例》第三十七条,“本省户籍独生子女父母,由当地人民政府发给独生子女父母光荣证,享受以下优待奖励补助:(一)属于职工和城镇居民的,从发证之日起至子女十四周岁止,每月发给独生子女保健费十元,并可给予适当奖励。独生子女保健费和奖励金由夫妻双方所在单位各负担百分之五十……”也就是,符合条件的独生子女父母按月可以从各自单位领取到5元奖励。无独有偶,《吉林省人口与计划生育条例》第五十四条同样规定,“独生子女父母奖励费(四至八元)按下列规定支付:(一)机关、团体、企业事业单位的职工,由双方所在单位各承担50%……”
除了产假之外,还有哺乳假,各地对此规定也是大相径庭。以广西和浙江为例,《广西壮族自治区人口与计划生育条例》第三十一条,“产假期间领取《独生子女父母光荣证》的女职工,产假期满后抚育婴儿有困难的,由本人提出申请,经所在单位同意,可享受6个月至12个月的哺乳假,哺乳假期间,按其工资标准的80%核发工资,不影响晋级、工资调整和计算工龄。”《浙江省人口与计划生育条例》第三十八条,“机关、团体、企业、事业单位和其他组织职工持有《独生子女父母光荣证》的,可以享受下列一项待遇:(一)……女方产假期满后抚育婴儿有困难的,经本人申请,所在单位可以给予六个月的哺乳假……”
探亲假
《国务院关于职工探亲待遇的规定》限定了“在国家机关、人民团体和全民所有制企业、事业单位工作满一年的固定职工”可以享受探望父母、配偶的待遇,因此,非上述企业自然不必要提供探亲假;除非工会与企业协商一致。
停工工资
企业自身所造成的停工需要支付工资。《工资支付暂行规定》第十二条,“非因劳动者原因造成单位停工、停产在一个工资支付周期内的,用人单位应按劳动合同规定的标准支付劳动者工资。超过一个工资支付周期的,若劳动者提供了正常劳动,则支付给劳动者的劳动报酬不得低于当地的最低工资标准;若劳动者没有提供正常劳动,应按国家有关规定办理。”
首先,假如企业停工是因为劳动者所造成的,例如劳动者罢工、故意破坏流水线等,那么,企业是不需要向员工支付这停工期间的工资的,不过,如果是因为劳动者工伤所造成的停工,企业仍然需要支付停工工资;其次,如果停工超过一个工资支付周期,那么,劳动者是否仍然享有最低工资则取决于其是否提供了正常劳动,在劳动者没有提供正常劳动的情况下,则应按照各地工资支付规定执行。
例如,《北京市工资支付规定》第二十七条,“非因劳动者本人原因造成用人单位停工、停业的,在一个工资支付周期内,用人单位应当按照提供正常劳动支付劳动者工资;超过一个工资支付周期的,可以根据劳动者提供的劳动,按照双方新约定的标准支付工资,但不得低于本市最低工资标准;用人单位没有安排劳动者工作的,应当按照不低于本市最低工资标准的70%支付劳动者基本生活费。国家或者本市另有规定的从其规定。”
《江苏省工资支付条例》第三十一条,“用人单位非因劳动者原因停工、停产、歇业,在劳动者一个工资支付周期内的,应当视同劳动者提供正常劳动支付其工资。超过一个工资支付周期的,可以根据劳动者提供的劳动,按照双方新约定的标准支付工资;用人单位没有安排劳动者工作的,应当按照不低于当地最低工资标准的百分之八十支付劳动者生活费。国家另有规定的,从其规定。”
目前的大环境是,工厂一旦停工超过两个礼拜,员工就要么辞职、要么自离;因为目前的就业环境并没有让工厂的劳动者有归宿感,企业没有太多东西值得他们等下去。所以,如果超过一个工资支付周期,员工都应该已经走得差不多了,留下来领取“当地最低工资百分之八十(或七十)”的生活费的人估计没几个。
岗位津贴
按照《关于工资总额组成的规定》的定义,津贴和补贴是指“为了补偿职工特殊或额外的劳动消耗和因其他特殊原因支付给职工的津贴,以及为了保证职工工资水平不受物价影响支付给职工的物价补贴”。那么,岗位津贴可以说是,企业向从事特殊工种或者工作在特殊作业环境下的劳动者提供的经济补偿,包括中班、夜班、高温、低温、井下、有毒有害等特殊工作环境、条件下的工种津贴。它不是最低工资的一部分。
对岗位津贴作出明确要求的规定不多,而且,已有的规定也大多比较模糊,例如《职业病防治法》第五十条,“……用人单位对从事接触职业病危害的作业的劳动者,应当给予适当岗位津贴。”《使用有毒物品作业场所劳动保护条例》第二十八条,“……用人单位应当为从事使用高毒物品作业的劳动者提供岗位津贴。”都没有提到到底要怎么给、给多少。
倒是在河北省劳动和社会保障厅制定的《关于调整提高企业岗位津贴、夜班津贴标准的通知》里有非常明确而具体的规定,《通知》第二条,“夜班津贴标准。轮班性生产、作业岗位:前夜班(含20点以前上班,20点至24点工作4个小时或接近4个小时)10元/班;后夜班(0点至8点上班,工作4个小时以上)12元/班。前夜班和后夜班连续上班超过10小时的,20元/夜。”按照《通知》公布的津贴标准,有毒有害工种按照每班25元进行补贴,是《通知》所有补贴里面最高的标准之一。
更多其他津贴规定,请查询各地劳动保障网或咨询当地劳动部门。
高温津贴
高温津贴在近几年暑期都是个热门的话题,2007年卫生部、劳动和社会保障部、国家安全监管总局、全国总工会四部门联合发布《关于进一步加强工作场所夏季防暑降温工作的通知》,规定“用人单位安排劳动者在高温天气下(日最高气温达到35℃以上)露天工作以及不能采取有效措施将工作场所温度降低到33℃以下的(不含33℃),应当向劳动者支付高温津贴。”并且,“高温津贴的具体标准由省级政府或省级劳动保障部门制定。”于是,全国各地先后出台关于高温津贴的规定,例如《北京市关于进一步做好工作场所夏季防暑降温工作有关问题的通知》、《重庆市高温天气劳动保护办法》、《关于公布广东省高温津贴标准的通知》等等。应该指出,各地的夏季持续月份不同、高温津贴的规定也不同,例如:
《北京市关于进一步做好工作场所夏季防暑降温工作有关问题的通知》摘要:“四、用人单位每年6月至8月安排劳动者在高温天气下露天工作以及不能采取有效措施将工作场所温度降低到33℃以下的(不含33℃),应当向劳动者支付高温津贴。室外露天作业人员高温津贴按每人每月不低于60元的标准发放;在33℃(含33℃)以上室内工作场所作业的人员,高温津贴按每人每月不低于45元的标准发放”,“五、用人单位除支付劳动者高温津贴外,在每年夏季还应当为全体职工提供防暑降温所需的清凉饮料及保健用品,保障劳动者的身心健康。”
《重庆市高温天气劳动保护办法》摘要:“第十三条、劳动者在高温天气下工作,用人单位除按本办法第十二条规定向劳动者支付工资外,应当向劳动者发放高温补贴,其中中度高温(日最高气温达到37℃以上、40℃以下[不含40℃])天气下按每人每天5元至10元标准发放,强度高温(日最高气温达到40℃以上)天气下按每人每天10元至20元标准发放。”“第十四条、每年5月至9月期间,用人单位应当向从事露天工作和室内高温工作的劳动者免费提供足够的、符合卫生标准的清凉饮料。”
《关于公布广东省高温津贴标准的通知》摘要:“一、在岗职工夏季高温津贴标准为:室外作业和高温作业人员每人每月150元,非高温作业人员每人每月100元。”“二、……未正常出勤的,用人单位可按其实际出勤且提供正常劳动的天数折算发放。”“三、每年6月至10月期间,用人单位应视高温天气情况向职工免费供应符合卫生标准的清凉饮料。”不过,该《通知》发布于2007年,在2010年,广东省劳动和社会保障厅等部门发布了《关于非高温作业人员发放高温津贴的意见》(粤人社发[2010]19号规定),指出,非高温作业人员高温津贴是否发放和如何发放问题,由用人单位与职工平等协商确定。
在浙江,这个项目不叫高温津贴,而是“清凉饮料费”,地位低了一些,而且不必列入工资总额。在《关于调整企业职工夏季防暑降温清凉饮料费标准的通知》中,“企业在职职工夏季清凉饮料费的发放标准为:高温作业工人每人每月200元;非高温作业工人每人每月160元;一般工作人员每人每月130元。发放时间为4个月(6月、7月、8月、9月),开支列入企业成本费用。”
社保
《劳动法》第七十二条:“……用人单位和劳动者必须依法参加社会保险,缴纳社会保险费。”
然而,因为地区发展不平衡,以及生活成本的地区差价明显,所以我们国家各地政府对于社保的购买要求不一致,有些地方对小企业根本不作要求,有些地方仅要求购买工伤养老等等。当地政府对工厂比较常见的要求是,按全厂在册人员购买一定比率的社保,并只要求购买其中三类或四类保险险种。在许多地方,“比率”的核定都是松动的,同一个管理区不同企业的比率可能不同,同一个企业不同时期也会有不同,这是因为企业可以跟当地政府进行“讨价还价”;也就是说,对于政府已经核定的企业所需购买人数,如果企业表示负担重、经营困难,政府就会在一定范围内“灵活”降低核定需要购买的人数。笔者甚至听个别工厂反馈,当地政府在年底前因为离社保指标还有一段差距,所以在年底前突然“请求”工厂“帮忙”增加购买人数。
2008年年底,人力资源社会保障部、财政部和税务总局联合发出通知,允许“暂时无力缴纳社会保险费的困难企业,可以在一定期限内缓缴社会保险费。缓缴执行期为2009年之内,缓缴期限最长不超过6个月。”由此我们也可以看出国家对于企业购买社保的执行力度很弱,这也就造成部分企业“能不缴就坚决不缴、能少缴就争取不缴”的现象。
不缴或者少缴社保的企业有一个很有意思的借口:社保在全国范围内没办法像银行里面的钱一样可以自由转入转出;打工者离开家乡来到甲地,企业为其购买了社保,支付了其中的80%,剩下的20%由工人工资里扣除,待到打工者离开甲地返回家乡时,由于手续复杂,他们的社保往往没有转回家乡——企业觉得“白缴了”!但无论是否“白缴了”,购买社保早已写入了劳动法,企业不能因此不履行购买义务。目前社保也已经可以各省互通了,而且,随着《中华人民共和国社会保险法》的施行,全国通用的社会保险“一卡通”也很快就要推出,那么,企业还会不会觉得“白缴了”呢?相信这个很快就不是企业的借口了。
其实要求全民社保不是件难事,就好比油价一样,同样的油,对于奥迪还是奥拓,它的价格都是一致的;而且,政府要涨,第二天应声就涨(当然,现在是只有当国际市场相关油种连续22个工作日移动平均价格变化超过4%时,国家才可能相应调整国内成品油价格)。就像为了奥运交通通畅,北京机动车实行单双号出行也执行得很好;广州为了保障亚运,执行单双号及环保绿标也施行顺利。事实证明,只要政府执行到位,没有什么事办不成的。同理,只要政府要求立即执行“全民社保”(包括住房公积金),马上就可以让全国企业都站到同一起跑线;可惜的是,这个问题仍然悬而未决、拖得太久,以至于许多方面都产生了障碍,成为了“历史问题”。
工伤保险
《职业病防治法》第六条,“用人单位必须依法参加工伤社会保险。” 《工伤保险条例》第十条,“用人单位应当按时缴纳工伤保险费。职工个人不缴纳工伤保险费。”
根据人力资源社会保障部发布的《2009年度人力资源和社会保障事业发展统计公报》,2009年末全国就业人员高达77995万人,但仅有14896万人参加工伤保险;在所有就业人员中,农民工共有22978万人,而参加工伤保险的区区只有5587万人,不足农民工总数的四分之一;在所有就业人员中,第二产业就业的人数高达21684万,即使14896万参加工伤保险的全是来自于第二产业,也不足总就业人数的70%。以下是2005至2009年历年参保的人数统计图表,看得出来,工伤保险并不是人们想象中那样拥有最高的参保人数,它排在了医疗、养老之后。
近五年社会保险参保人数(单位:万人)
但是,许多客户对工伤保险的要求明显比其他险种严格,有的甚至要求企业为所有员工购买此险种,而对养老、医疗都不作要求。
其实,购买工伤保险对于用人单位反而是保障,因为,无论是否购买工伤保险,《工伤保险条例》第六十条规定,“……未参加工伤保险期间用人单位职工发生工伤的,由该用人单位按照本条例规定的工伤保险待遇项目和标准支付费用。”也就是说,只要发生工伤,那么,劳动者都可以享受到工伤保险待遇;如果用人单位没有为劳动者购买,那么,用人单位就无法报销任何费用。
社保证明
因为各地有不同的社保购买比率和缴费费率,所以,工厂是否足额购买了社保,除了要结合现有人数、已购买人数和购买险种以外,还需要结合当地社保部门的核定比率(或人数)以及当地具体购买规定,才能清楚地了解到。但是,尽管工厂是在政府许可的范围内少买社保,这种行为始终是不合法的。为了证明已经符合当地标准,工厂往往去到当地社保部门索取书面证明,证明该厂已经“符合当地要求,为员工购买了社会保险”,证明书上面有社保部门所盖的印章及所签署的日期。一部分客户默认接受从签署日期开始算起有效期为一年;而个别客户则要求该证明必须每个月更新。有意思的是,这种社保购足证明只是客户的要求,从中央到地方,各级政府并没有出台如何出具这种证明的办法。
反倒是工厂必须持有的《社会保险登记证》,却很少有客户提出审核要求。就像营业执照一样,《社会保险登记证》也必须被年审,只有参保险种和参保人数符合要求,并且及时缴交社会保险费的企业才能通过年审;所以,理论上说,只要是正常年审的企业,就完全没有必要去开具上述的社保购足证明——那只不过是用来满足客户的要求而已。另外,还有些客户要求参保人数达到一定比例或者逐步提高,当然,他们中的大多数都没有清楚地公布具体的标准是什么。
目前,由于工厂的保障意识有所觉醒、加上工厂的人员总是会有增减,所以,许多工厂目前采取购买无记名团体意外商业险的办法,来给全厂员工投保;每个月只需要向保险公司提交名单即可,比社保更为灵活,手续也更为简便。当前也有些客户可以接受此类保险作为社保的补充。
住房公积金
住房公积金一直不是审核的看点,原因很简单,生产性企业很少提供该类福利给作业员。
目前,客户在这方面的要求是一片空白。
但是,各地相继出台了住房公积金规定,例如,《上海市住房公积金管理若干规定》、《北京住房公积金缴存管理办法》等;而且,全国性的规定也早就有了,即《住房公积金管理条例》。因此,很难说从哪一天起,公积金的地位也会被提到与社保一样的高度。
《住房公积金管理条例》第十七条,“新参加工作的职工从参加工作的第二个月开始缴存住房公积金,月缴存额为职工本人当月工资乘以职工住房公积金缴存比例。”同样的,具体比例各地有不同的要求。
扣减项目
工资的计算过程少不了加减乘除,减,即是扣减项目。它可能包括社保和个人所得税,也可能包括经济处罚。不过,俗话说“有法可依”,无论是扣减掉什么,企业都应该有法律依据才可以对员工工资作出扣减。
例如经济处罚,随着《企业职工奖惩条例》 (国发[1982]59号)被废止(已被中华人民共和国国务院令第516号废止),企业失去了经济处罚的支撑;尽管《集体合同规定》第十七条规定用人单位和劳动者可以就奖惩内容进行协商,但是协商的内容必须符合法规,而且需要在当地劳动局进行备案审核后方为有效;这使得大多数企业望而却步。
如果确有必要对员工进行经济处罚,那么,客户一般会建议工厂以扣发奖金的形式进行,而反对扣罚员工工资;但其实,按照美国《公平劳工标准法》(Fair Labor Standards Act: FLSA),如果雇员出现重大的安全违规或者违反工作场所行为规定的话,那么,雇主是允许去扣罚员工工资的。这说明,连美国政府都没有禁止雇主对雇员采取经济处罚措施,哪怕是扣除雇员的工资。可如今的审核报告,却一致地将所有扣罚工资的现象都当作违规,使得这个问题成为除加班工时外,最富有争议性的问题——许多工厂不愿意提供真实的工资信息给审核人员也在于此,因为客户一般不会接受工厂实施工资扣罚。对于这个问题——因经济处罚需要而扣罚员工工资——如果客户能够放松标准,例如,在某些方面允许工厂对员工进行经济处罚以加强企业管理、达到惩恶劝善的目的,那么,相信许多工厂都愿意提供真实的工资信息给客户审核。
经济处罚无法可依,赔偿金则有章可循。前文说过,如果劳动者破坏劳动工具,那么,各地工资支付条例以及《工资支付暂行规定》都支持扣除劳动者造成经济损失的赔偿金;只不过,必须保证扣除后的工资不低于最低工资。
除了赔偿金,工资表可能还包括以下扣款项目:社保、治安、流动人员调配费、植树、所得税、缺勤、暂住证(或居住证)、纸巾、清洁、厂服、厂牌、饮用水、互助金、返工、合同、车船费和预支还款等。
社保:按照法律要求,为员工购买社保;需要计税时,社保费用在税前扣除。
治安:有些地区要求工厂按人数缴纳治安联防费用,这笔费用一般都是转嫁给员工。审核员应要求厂方提供当地文件和收费通知以证明其是否符合规定。
卫生:有些地方按工厂在册人员数,向工厂收取年费,这笔费用与治安费一样,需要根据当地文件来证明其是否符合规定。
**流动人员调配费:**按照广州市发布的《关于明确使用流动人员调配费征收对象问题的通知》,流动人员调配费向使用流动人员的用人单位征收,不得向员工征收。有些地方可能会把这个叫做“劳动服务跟踪费”。
植树:植树费,或者义务植树统筹费或绿化费,根据许多地方的规定,工厂需按照“在册人数”来缴费;并且,这笔费用应由厂方自行缴纳。
所得税:按照《中华人民共和国个人所得税法》执行。
缺勤:按照员工实际缺勤天数从满勤应得工资中扣除。
暂住证:随着各地纷纷提倡使用居住证,这笔费用也慢慢将退出工资表,换成居住证费用。有些企业也将治安联防费用捆绑到这个项目一起收取。
纸巾:不少工厂担心员工使用硬纸堵塞厕所,因此,以收费的形式来提倡使用纸质较软、易于在厕所使用的纸巾;费用远低于市场零售价。
清洁:少部分工厂向员工收取的、用以清洁宿舍卫生的费用;宿舍公共部分本身就应该清洁、卫生,这是厂方的责任,但是住房内的卫生可以要求员工负责;至于这笔费用是否合理,应视乎厂方提供的服务员工是否同意付费、以及服务的价值而定。
厂服:前面我们提到,工厂收取厂服费用的现象非常普遍。正确的做法是免费发放厂服,如果员工离职之前不交还,那么,可以从员工的工资里面扣回厂服费。但假如厂服发放之后员工需要多领一套,那么,适当收取费用也没什么不妥。
厂牌:入厂发放的厂牌应该免费,但如果员工需要更新厂牌,那么可以收取成本费。不过,多数工厂倾向于跟员工收取高于成本数倍的费用,以促使员工保管好厂牌,这是错误的做法。
饮用水:如今桶装水流行,厂方也开始向员工提供桶装水,并按月根据各个车间的实际消耗量和车间人数来分摊费用。因为企业应该免费提供饮用水,所以,如果员工不想缴纳这笔费用,企业应该提供其他免费且安全、卫生的饮用水。
互助金:一种目前也获得广泛采用的员工互助方式,工厂一般按月向每个员工收取2至5元成立互助金账户。这样,在某个员工发生意外或者员工家庭发生意外的时候,工厂就不需要再费时力去组织员工捐款,而是从该账户上提取出一部分互助金发放给该员工,助其缓解家庭困境。当然,这种收费项目必须先征得工会或者员工同意。
返工:尽管客户要求不得扣除员工返工的费用,但是,如果确实能够证明是员工本身造成的返工,那么,从员工工资总额中合理地将这一部分扣除也是符合规定的;所以,多数工厂为起到促进生产、保证质量、奖优罚劣的目的,都会扣除员工超出允许范围之外的返工件资。
合同:合同的鉴证费用和合同工本费,一般跟流动人员调配费挂钩;如果需要向员工收取,那么,必须出具当地有关部门的收费通知。
车船费:一般常见应用在春运前,工厂提前组织员工购票,购票款就从员工工资上直接扣除。
预支款项:一些工厂允许员工在入厂一个礼拜后预支一部分生活费,此举有助于吸引一部分急需用钱的员工(负面影响是流动率可能过大)。一般是那些没有提供宿舍和食堂的工厂才会比较倾向于采用这种方式来吸收新员工。
9)管理体系(Management Systems)
对应于以上所解释的大部分要点,都应当有一套管理程序,因为法律对于大多数涉及工厂设施和人员的各个方面都有管理的要求。例如,在职业病方面,《职业病防治法》第十九条就规定,“用人单位应当采取下列职业病防治管理措施:
(一)设置或者指定职业卫生管理机构或者组织,配备专职或者兼职的职业卫生专业人员,负责本单位的职业病防治工作;
(二)制定职业病防治计划和实施方案;
(三)建立、健全职业卫生管理制度和操作规程;
(四)建立、健全职业卫生档案和劳动者健康监护档案;
(五)建立、健全工作场所职业病危害因素监测及评价制度;
(六)建立、健全职业病危害事故应急救援预案。”
所以,为防治职业病,企业不能只是提供免费的职业病体检就了事了,还应该按此规定建立“职业病防治计划和实施方案”、“职业卫生管理制度和操作规程”等等。
又比如在职工名册和员工档案方面,我们知道厂方一般都会将员工的信息具名造册,包括员工姓名、性别、年龄、身份证号码和身份证地址等等,但是,法律上有着更为详细和具体的规定。
职工名册:《劳动合同法实施条例》第八条,“劳动合同法第七条规定的职工名册,应当包括劳动者姓名、性别、公民身份号码、户籍地址及现住址、联系方式、用工形式、用工起始时间、劳动合同期限等内容。”
《关于建立劳动用工备案制度的通知》第三条,“规范劳动用工备案的内容和要求:(一)用人单位进行劳动用工备案的信息应当包括:用人单位名称、法定代表人、经济类型、组织机构代码,招用职工的人数、姓名、性别、公民身份号码,与职工签订劳动合同的起止时间,终止或解除劳动合同的人数、职工姓名、时间等。各省、自治区、直辖市劳动保障行政部门可根据实际需要适当增加备案信息……”其所要求项目与《劳动合同法实施条例》第八条稍有不同;建议职工名册包含以上条款的所有项目。
员工档案:员工档案应该具备企业名称、员工姓名、性别、年龄、籍贯、身份证号码、联系人、联系号码、拟就任工作岗位、工作经历、学习经历、相片和身份证复印件等等。
那么,以上内容当然都需要有人负责;而人又不是固定不变的,俗话说“铁打的营盘流水的兵”,为了确保“流水的兵”有一致的执行结果,企业就必须建立铁一样的管理程序,对各项工作作出指引:也就是针对每项工作整理出一套管理程序。将所有的管理程序有条理地串在一起,就形成了社会责任管理体系。
有不错的管理体系,再加上不错的执行力,就会有不错的社会责任表现,这个逻辑可以从其他方面推知:
我们知道,一家拥有很好的质量体系或6S管理体系的工厂,那么,产品质量就不会差到哪里去;一家职责清晰、有专人负责审核的工厂,在审核时的表现必然优于别的权责混乱、无人负责审核的工厂。所有的事情都是相关联的:一个车间整洁的工厂,消防安全隐患自然就比较小;一间文件管理系统很完善的工厂,也就不大可能出现资料不一致的现象;一家高度人性化的企业,当然也就不会存在欺压工人的现象。相反,车间管理不好(货物乱丢乱放)必然影响到消防安全、超时加班必然导致工伤事故频发、权责不清必然导致错漏百出……
接下来以厂规厂纪和劳动合同为例,讨论建立管理体系的步骤。
厂规厂纪
古人云:“无规矩不成方圆”,规矩是人类生存与活动的前提与基础。法以治国,规以治厂。总体而言,厂规都会载明工厂历史、远景、工厂概貌、招聘要求、作息时间、工资制度、奖惩办法等等。历史、远景、概貌不说,其他方面都与法律规定密切相关。《劳动合同法》第四条规定,“用人单位应当依法建立和完善劳动规章制度,保障劳动者享有劳动权利、履行劳动义务。”所以,厂规厂纪必须建立并且遵从法律规定。
制定厂规时,必须先了解我国有多种层次的法律规范,不同层次的法律规范具有不同层次的效力:宪法具有最高的法律效力,一切法律法规都不得同宪法相抵触。法律的效力高于行政法规,行政法规不得同法律相抵触。法律、行政法规的效力高于地方性法规和规章,地方性法规和规章不得同法律、行政法规相抵触。地方性法规的效力高于地方政府规章,地方政府规章不得同地方性法规相抵触。
工厂须按照以上层次的法律规范的顺序,收集相关的法律规定,在允许的范围内对适合工厂日常作业的各项活动作进一步的阐述。当然,如果遇上客户标准与所有法律都不相符的时候,应该按照最严格的来执行;工厂尤其应该收集与自身行业密切相关的法律规定,因为各行业间(例如五金与造纸行业)所适用的法规不尽相同。另外,有一点很重要,尽管各国法律都遵循“法无禁止即可为”的原则,但是,如果工厂在客户审核时也从这一原则出发,挑一些空子来钻,吃亏的只能是工厂自己,因为客户不仅要求工厂合法而且还要求合理;相反,如果能够遵从“法无授权即禁止”这一原则,那么,将有助于制定合乎各个方面要求的厂规。
另外,必须注意各种法律规范中的用词,尤其体现在一些“设计规范”或“国家标准”里面。例如:
按照《建设部关于发布国家标准〈建筑灭火器配置设计规范〉的公告》,首先,它声明《建筑灭火器配置设计规范》是国家标准,属于“技术标准”,其次,它规定“其中,第 4.1.3、4.2.1、4.2.2、4.2.3、4.2.4、4.2.5、5.1.1、5.1.5、5.2.1、5.2.2、6.1.1、6.2.1、6.2.2、7.1.2、7.1.3条为强制性条文(共15条),必须严格执行”。换言之,其他条文不是强制性条文。关于这一点,我们从其附录“本规范用词说明”中可以得到证实:
“本规范用词说明
1 为便于在执行本规范条文时区别对待,对要求严格程度不同的用词说明如下:
1)表示很严格,非这样做不可的用词:
正面词采用‘必须’,反面词采用‘严禁’。
2)表示严格,在正常情况下均应这样做的用词:
正面词采用‘应’,反面词采用‘不应’或‘不得’。
3)表示允许稍有选择,在条件许可时首先应这样做的用词:
正面词采用‘宜’,反面词采用‘不宜’;
表示有选择,在一定条件下可以这样做的用词,采用‘可’。
2 本规范中指明应按其他有关标准、规范执行的写法为‘应符合……的规定’或‘应按……执行’”。
在其他“设计规范”或“国家标准”里面,我们同样可以找到类似这样的说明,如《工业企业设计卫生标准》(GBZ 1-2010)、《建规》等等,留意这些词语有助于我们理解各项规定以及引导工厂制定有效的厂规。
厂规应该对工厂的生产、生活和对外活动的各个方面作出规定,它既包括招聘(例如反童工、反歧视、反骚扰)和解聘,也包括培训、晋升和处罚,还包括卫生、健康和环保,总之,它是工厂一切活动的管理程序,因而,与之相关的资讯都应该收集齐全。
厂规的制定
厂规一般由管理部门拟定,不过,也有些工厂未加甄选地将这项任务交给人事部或者行政部的某个或某几个文员,全凭他们有限的工作经验和天马行空式的想象再加上网络文章拼凑而成,内容未必符合法规、也未必符合实际。举例来说,工厂可能有如下规定:
“严格遵守劳动纪律和请、销假制度,凡因故不能准时在岗工作,必须本人持请假条请假,上班不准迟到、早退、脱岗、睡岗、串岗、听音乐、看小说,干私活及干与本职工作无关的事情,无特殊情况,不准带假捎假,不准无故缺勤。凡违反本规定之一者罚款30元。旷工一天,罚款100元。连续旷工超过5天,解除劳动合同。
严格执行安全操作规程和劳保穿戴制度,不准乱动消防器材,凡违反本款之一者,罚款30元,工房、库房内吸烟,一次罚款100元,若造成事故和损失,均由责任者自负。”
很明显,以上规定涉及经济处罚,违背了法规及客户标准;而且,该规定也过于简单,对于劳动纪律或请、销假制度没有详细说明,对于什么样的情形属于迟到、早退等也没有解释清楚,在安全方面的规定更加简略,总体上可操作性很低。
这就是为什么厂规的起草人员对本厂的各个方面都必须要有深入的了解,否则的话,拟定的厂规就会像上述规定一样泛泛而谈、发挥不出其应有的作用。因此,制定厂规的第一步就是选定合适的人员。
其次,拟定厂规之后,工厂应该与工会或职代会或全体员工进行协商,针对涉及劳动者切身利益的重点项目进行投票表决,以决定是否需要作进一步的调整。《劳动合同法》第四条规定,“用人单位在制定、修改或者决定有关劳动报酬、工作时间、休息休假、劳动安全卫生、保险福利、职工培训、劳动纪律以及劳动定额管理等直接涉及劳动者切身利益的规章制度或者重大事项时,应当经职工代表大会或者全体职工讨论,提出方案和意见,与工会或者职工代表平等协商确定。”
厂规的公示
《劳动合同法》第四条还规定,“用人单位应当将直接涉及劳动者切身利益的规章制度和重大事项决定公示,或者告知劳动者。”
可以这么理解和操作:如果涉及大多数劳动者,那么,应该采用公示的方式,厂门口、车间和宿舍出入口等都是经常用来公示的地方(或者专门的公告栏);如果仅仅涉及一小部分的劳动者或考虑到某些员工可能不识字,那么,可采用召开员工大会或者直接告知劳动者的方式。
为证明符合《劳动合同法》规定,采用会议记录、相片或者录像都是记录公示这一过程的好办法。如有必要,还应该获得员工的签名,尤其是一些敏感的话题或者劳动仲裁最集中反映的问题。
厂规管理程序的设立步骤
综上,厂规的管理程序应当按照以下步骤来设立:
- 对资料收集工作作出指引,例如,如何建立法律法规库、客户标准库,以及如何收集行业的相关资料、何时收集等;
- 指定参与制定、修订和审稿人员,即人员选择程序;
- 对召开工会/职代会/职工大会进行协商讨论的规定;
- 对公示的要求; 最后,还应该对管理程序的保管工作作出指引(略)。
劳动合同
劳动合同可能是维系用人单位与劳动者劳资关系的唯一合法文件,也可能是厂规之外的唯一一份制度化文件;而《劳动合同法》刚一推出,就受到万众瞩目,自那时起,议论声从来没有停过,劳动合同的重要性由此可见一斑。
劳动合同应包含的项目
《劳动合同法》第十七条,“劳动合同应当具备以下条款:
- 用人单位的名称、住所和法定代表人或者主要负责人;
- 劳动者的姓名、住址和居民身份证或者其他有效身份证件号码;
- 劳动合同期限;
- 工作内容和工作地点;
- 工作时间和休息休假;
- 劳动报酬;
- 社会保险;
- 劳动保护、劳动条件和职业危害防护;
- 法律、法规规定应当纳入劳动合同的其他事项。 劳动合同除前款规定的必备条款外,用人单位与劳动者可以约定试用期、培训、保守秘密、补充保险和福利待遇等其他事项。”
比较容易在合同中见到的缺失项是第四、第八项,关于这两项,在此需要说明一下。根据《职业病防治法》第三十条,“用人单位与劳动者订立劳动合同(含聘用合同,下同)时,应当将工作过程中可能产生的职业病危害及其后果、职业病防护措施和待遇等如实告知劳动者,并在劳动合同中写明,不得隐瞒或者欺骗。劳动者在已订立劳动合同期间因工作岗位或者工作内容变更,从事与所订立劳动合同中未告知的存在职业病危害的作业时,用人单位应当依照前款规定,向劳动者履行如实告知的义务,并协商变更原劳动合同相关条款。”这一条与《使用有毒物品作业场所劳动保护条例》第十八条完全一致。
也就是说,无论劳动者对工作内容是否了解,用人单位都必须在劳动合同中写明工种和工作地点、它的危害及后果、应采用的保护措施、待遇等;如果用人单位调换了劳动者的工作岗位,用人单位必须把新岗位的工作内容变更在原劳动合同中或者另拟一份变更协议。
即使已经将工作危害告知了劳动者,用人单位也不能与员工签订“违规操作、死伤自负”之类的协议。根据《安全生产法》第四十四条,“生产经营单位与从业人员订立的劳动合同,应当载明有关保障从业人员劳动安全、防止职业危害的事项,以及依法为从业人员办理工伤社会保险的事项。生产经营单位不得以任何形式与从业人员订立协议,免除或者减轻其对从业人员因生产安全事故伤亡依法应承担的责任。”
通常在合同中容易见到的违规项是第三、五、六项,即“劳动合同期限”、“工作时间和休息休假”和“劳动报酬”三项。
《劳动合同法》对“固定期限劳动合同”的“期限”没有规定,也就是可以短至一个月,也可以长至十年(外籍劳工除外);但是,在试用期方面却有明确的规定。首先,试用期不是必需的,从第十七条后款规定的用词(“可以约定试用期”)就可以看出;其次,用人单位不得制定出不合理的试用期,关于这一点,请参阅前文“强迫性劳工”中的内容(适用条款:《劳动合同法》第十九条)。在“无固定期限劳动合同”方面,《劳动合同法》要求,“除劳动者提出订立固定期限劳动合同外”,如果“劳动者在该用人单位连续工作满十年的”或者“连续订立二次固定期限劳动合同的”且劳动者没有过错也没有因病不能工作的,用人单位“应当订立无固定期限劳动合同”。不少单位担心与劳动者签订“无固定期限劳动合同”后就不能解雇劳动者,这其实大可不必,如果劳动者过错,那么,解雇劳动者仍旧是合理合法的;但如果不按要求解雇劳动者,那么,无论是固定期限还是无固定期限,都必须向劳动者支付经济补偿,《劳动合同法》第四十七条要求,“经济补偿按劳动者在本单位工作的年限,每满一年支付一个月工资的标准向劳动者支付。六个月以上不满一年的,按一年计算;不满六个月的,向劳动者支付半个月工资的经济补偿。”不过,到目前为止,“经济补偿”仍然是审核项目的真空地带。
“工作时间和休息休假”和“劳动报酬”方面的违规大多是因为合同约定与实际有出入,例如,“工作时间和休息休假”约定为“标准工时”而实际为“综合计时”;“劳动报酬”约定为“计时”而实际为“计件”,当然,也有些企业所约定的“劳动报酬”明显低于当地最低工资标准,而且合同的签订日期是在当地最低工资调整之后,因而该条款无效。
劳动合同的鉴定
根据《劳动合同法》第十六条,“劳动合同由用人单位与劳动者协商一致,并经用人单位与劳动者在劳动合同文本上签字或者盖章生效。劳动合同文本由用人单位和劳动者各执一份。”
用人单位与劳动者签订的个体劳动合同只需由双方签订,并各自保留一份;集体劳动合同没有提出由谁保留,但是用人单位与劳动者签订后需要一式三份递送到劳动保障行政部门审查;但是,无论是哪一种劳动合同,都没有鉴定的要求。
劳动合同的变更
在劳动合同签订之后,因为用人单位变更名称或者劳动者调岗等原因,在实际上与原劳动合同约定的内容不一致,导致许多企业都有疑问,原劳动合同需不需要重新签订?最低工资几乎两年调一次,企业同样有疑问,如果原先与劳动者约定的报酬低于目前的最低工资,需不需要作更正?
根据《劳动合同法》第二十六及二十七条,以上都不属于导致原劳动合同无效的情形,因此,只要没有出现上述《职业病防治法》第三十条的情形,同时劳动者也没有提出重新签订,企业可以不重签合同。有些企业为保险起见,与劳动者协商一致后,会在劳动合同上就变更事宜追加一条约定,其实,有些格式合同本身就已经写明了“甲方(用人单位)调动乙方(劳动者)工作岗位,须经双方协商一致”和“劳动报酬执行当地最低工资标准规定”,因此,工作的调动和最低工资的调整都没有影响到原合同的继续执行。
早些年为吸引外资,部分地区采用税收优惠三年或者五年的做法,不少企业为了在到期之后继续享受优惠而进行名称变更——当然,企业名称变更是很正常的——根据《劳动合同法》第三十三条,“用人单位变更名称、法定代表人、主要负责人或者投资人等事项,不影响劳动合同的履行。”因此,只要企业保留名称变更前后的证明,就不必与劳动者重签合同。有些企业壮大之后设立分厂,使得一部分员工需要调动到新设立的分厂,《劳动合同法》对此也有规定,第三十四条,“用人单位发生合并或者分立等情况,原劳动合同继续有效,劳动合同由承继其权利和义务的用人单位继续履行。”
有些工厂的母公司同时拥有多家工厂,那么,如果厂方提出将劳动者调任到集团别的工厂,也应当视同三十四条规定的情况处理;并应保留调任通知。
集体合同
《劳动合同法》第五章第一节内容为集体合同,规定“企业职工一方与用人单位通过平等协商,可以就劳动报酬、工作时间、休息休假、劳动安全卫生、保险福利等事项订立集体合同。”
按照《集体合同规定》,集体合同分为全面的集体合同与专项集体合同,两者之间的差别在于合同内容是完整还是单一。无论是哪一种,应根据《劳动合同法》第五十四条(《集体合同规定》第四十二及四十七条)规定,“集体合同订立后,应当报送劳动行政部门;劳动行政部门自收到集体合同文本之日起十五日内未提出异议的,集体合同即行生效。”
如果企业在集体合同之外,又与部分劳动者签订个别的劳动合同,那么,应遵守《集体合同规定》第六条规定,“用人单位与职工个人签订的劳动合同约定的劳动条件和劳动报酬等标准,不得低于集体合同或专项集体合同的规定。”
根据规定,集体合同或专项集体合同,都可以通过用人单位指定代表与工会指定代表或者员工推举代表进行协商。《工会法》第二十条(《集体合同规定》第三十六条)对此作出如下规定:“工会代表职工与企业以及实行企业化管理的事业单位进行平等协商,签订集体合同。集体合同草案应当提交职工代表大会或者全体职工讨论通过。”
离职员工资料如何保管?
企业必须保留在职员工的劳动和人事等资料,可是,如果员工离职了,还要不要保留他们的资料?
《劳动合同法》第五十条规定“用人单位对已经解除或者终止的劳动合同的文本,至少保存二年备查。”各地的工资支付条例则对考勤和工资记录的保管作出了要求,例如,《江苏省工资支付条例》第十七条规定“用人单位保存劳动考勤记录不得少于二年”。而不少客户对离职员工的资料也同样有评估要求,一般都会要求厂方保留至少一年,这是为了将来追溯的需要。
关于劳动合同的管理程序
综上,劳动合同的管理程序应当包括以下内容:
- 了解合同内容,明确合同的必需项目;
- 确定合同的形式和主体,是集体合同还是个体合同;
- 规范合同的签署和保存工作。
沟通
SA8000对于管理体系的要求还包括管理评审、对下游供应商的监控和沟通等。
沟通方面,SA8000提出,企业应建立、实施和保持对内、对外沟通的程序,以使:
- 在企业的各职能和层次间就有关环境因素和环境管理体系的信息进行沟通;
- 外部沟通的程序和方法应得到规定。 内部沟通的方式可以是定期的工作组会议、内部通讯、公告牌和局域网等;外部沟通的方式可以是年报、对外通讯、企业网站和会议等。
基于事实
无论如何,有效的沟通应该基于全部事实。
对内,如果隐瞒新闻、对该支付的福利不支付,例如,高温津贴;对外,如果非法转运、谎报原产地,例如,明明是中国制造,却为了买个好价钱,打上一个Made by Italy(例如媒体曾经报道过的Prada中国制造)……这些歪曲事实或者隐瞒事实的做法,实际上损人不利己,不是有效的沟通。
拒绝审核
接受审核是对外沟通的重要一步,如果:
- 客户审核员到了工厂进不了,磨破嘴皮子就是不给进。
- 审核员提出要审核工厂的仓库,老板不同意——那可是我的全部家当。
- 审核员要跟员工作一个私底下的访谈,车间主任坚决反对——我一定要知道你们问了什么、员工怎么说;
- …… 以上种种,都是拒绝审核的表现;拒绝了审核,也就拒绝了沟通的机会。
所有阻止审核员接触到待审核内容的行为都可以视为拒绝审核的行为,无论主观上是自愿还是非自愿,它一样都是对审核的“不合作”。不合作的直接结果就是造成审核员无法完成全面的审核;而不完整的审核所带来的后果就是失去客户的信任,从而失去合作机会。
其实,在所有审核项目中,审核权(或检查权)是最为优先的。无论是什么类型的审核,审核权必须要受到尊重后才能保障审核的顺利、及时完成。如果连门都不让进,那么审核无从下手;如果仓库或者某个车间不让进,那么无法确认该生产环境是否安全、货物堆放是否符合消防要求、员工是否满足用工年龄等等……所有的审核项目,都是在审核权被尊重的基础上才能够完成的。
除了以上所提的项目,拒绝审核的行为还包括禁止审核员翻阅审核资料、禁止审核员复印资料(或者对资料拍照留底)、禁止审核员与员工进行单独交流等等。
除非工厂真的认为没有必要继续生意往来,否则,工厂拒绝审核等于是“自残”。为什么这么说呢?其一、审核权被拒绝后,客户会立即安排跟进审核,如果审核是需要付费的,那么,被拒绝的审核也需要支付等额的审核费用;其二、工厂可能因为没有及时完成审核,从而延迟了交货期因而被扣除一部分货款,或者导致货物需要空运而增加额外费用;其三、客户可能会中止订单,禁止工厂出货;其四、如果订单是透过贸易商所下,那么,贸易商将受到牵连,这就影响到与该贸易商的生意关系,甚至可能被它取消其他(例如别的客户的)订单。以上各点都会使得工厂成本增加,影响将来的生意;而另一方面,工厂在拒绝审核之后仍然需要准备接下来的跟进审核,人力、工作量并不会减少。
通常在审核之前,客户都已经发出审核通知,并阐明审核权被拒绝的后果,那么,仍然出现审核权被拒绝的现象大概有以下几个原因:一、工厂没有做好审核的准备,有许多资料缺失,或者雇用了许多临时工,而且厂方认为其中有些员工可能尚未达到法定年龄,因此“策略性”地拒绝审核;二、客户采用突击审核方式,工厂高层对此没有认识,从而作出拒绝审核的决定;三、工厂认为该客户的生意太小,而审核标准又很严,不胜其烦、故意为之;四、工厂某些区域为敏感区域,例如高科技含量或者行业技术领先,又或者与其他客户签署了保密协议,故而工厂不愿意公开这部分区域,等等。当然,不排除有的审核员态度倨傲,激怒厂方人员而导致拒绝审核的可能,但是,这样的结果同样会影响到厂方利益,对工厂并不是最好的选择。
与拒绝审核相关的是“威胁审核员”,包括语言中提出“不改报告就不让出门”等威胁字句,或者更恶劣的,将审核员关闭在工厂里面;当然,如果工厂的配合人员与审核员交流的时候,突然将音量提高到一定的分贝,也是一种不恰当的做法,也容易被视作威胁。这些,都是不好的沟通行为。
社会责任披露
企业进行社会责任披露,是为了向员工、供应商或分包商、客户、非政府机构及当地政府等利益相关者反映企业的社会责任执行情况。它有一个最好的指引,即全球报告倡议组织(Global Reporting Initiative,简称GRI)指定的可持续发展报告框架。
GRI鼓励所有企业将经济、环境、社会3个方面的责任履行情况报告定期发布,并且它应该与财务报告一样具有可比性。可持续发展报告指南包括报告原则及绩效指标都是无偿提供的。目前,60多个国家约1000家企业等组织宣称使用GRI可持续发展报告框架指南。2006年,GRI发布了《可持续发展报告指南第三版》,称为G3。该指南由“报告内容确定相关原则”及“报告信息质量确保原则”两个部分构成,包括了所有报告事项,强调选择与利益相关方关系重大的项目进行披露。
目前,该报告自愿进行,并没有客户强制要求。
客户标准概述
翻开全球500强的名单,有社会责任审核要求的企业不下100家,沃尔玛、迪斯尼、家得宝、苹果、百思买、耐克……它们一致地需要廉价、准时交货、灵活而又合规的供应商。为了验证供应商是否合规,这些跨国企业建立了自己的采购标准,并安排内部审核人员或委托公证行按照该标准执行供应商审核。
在中国,光是500强的供应商就有数十万家之多,而这个数目还没有包括处于供应链更下游的如配件生产厂商等;除500强外,还有1000强、2000强……它们在中国的供应商数以百万计。由于目前500强或1000强中只有少数企业能够承认接受其他企业的标准,并且,目前还没有哪个标准获得全球认可,因此,即使仅要求其中十分之一的供应商每年被审核一次,其审核总数仍然相当惊人。在这些审核中,某些标准可能被执行数千次,而某些却仅仅数十次;相似地,某些工厂每年被审核十来次,而某些却仅有一次两次。
就某一家工厂而言,通过审核的难易程度也大不相同,例如,即使它能通过Kohl’s的审核(所有审核项都“无发现”),也很有可能通不过另外一些客户的审核,例如Sears。这是因为:不同客户的审核标准虽然大同小异,但是不同的少部分往往独树一帜、成为审核的关键点。也正因为如此,才使得社会责任审核错综复杂、结果难于预料。
以下部分将谈及目前在国内常见的审核及标准,它们可谓兴旺发达、广为人知。
Wal-Mart·沃尔玛
沃尔玛具有多种超市形态,包括Wal-Mart Stores商店和国内看得到的Wal-Mart Supercenter购物中心、Wal-Mart Neighborhood Store社区店、Sam’s Club山姆会员店、惠选店、好又多(Trust-Mart),以及在其他国家开办的商店例如ASDA等等。
与其他众多客户的标准一样,沃尔玛的标准也在与日俱进,例如,2008年“北京全球峰会”上,临近卸任的沃尔玛CEO向重点合作伙伴宣布“到2012年,95%的货物要从好的工厂采购而来”。所谓好的工厂,在社会责任这方面,是指审核结果为“黄色”和“绿色”的工厂,“绿色”是指几乎没有任何违规,“黄色”是指虽有违规,但违规不严重,例如一些常见的消防安全问题。2009年,沃尔玛提出来的指标是90%;2010年,这个比例为92%,一直到2012年达到95%。
为达成目标,沃尔玛采取的措施是,在现有的供货厂里面,淘汰掉被评为“橙色”结果的工厂,同时陆续减少向沃尔玛供货的工厂数量。可以想象,未来沃尔玛的订单会更加集中趋向于一贯“表现良好”的工厂。至于那些不巧没有通过审核的工厂(“橙色”或“红色”工厂),沃尔玛2009年的政策已经表现得很坚决:“转出订单”!
ES审核
沃尔玛的审核叫做“道德采购审核”Ethical Sourcing Audit(下称ES审核),负责审核事项的部门就叫做“道德采购部”Ethical Sourcing Department。如今,除了一些特殊的审核,其他所有常规审核都已经委托给了公证行。
沃尔玛的ES审核可以分为两种,一种是根据ES标准所作的审核,另一种是其他一些标准的审核,包括ICTI、FFC (Fair Factories Clearinghouse)、ILO(International Labor Organization)与IFC(International Finance Corporation)联办的Better Work等项目,未来可能还有其他标准陆续加入。另外,沃尔玛还是GSCP(全球社会责任合规方案)的创始成员之一。
沃尔玛要求玩具供货厂商(即07部门供货厂商)必须接受ICTI审核,以ICTI的审核结果作为ES审核结果(ICTI审核详情请参考“ICTI”章节);玩具供货厂商之外的其他绝大多数厂商,则必须接受ES审核。
每一次的ES审核都会涵盖到社会责任的各个部分,即使是童工的跟进审核也依然如此,并不会仅仅着眼于前次的审核问题点。正因为如此,对工厂而言,每一次的审核都是一次全新的审核,丝毫不能偷懒。
ES审核可能会有四种结果:Green绿色、Yellow黄色、Orange橙色和Red红色。每一种结果的有效期限都是不同的:
- 绿色:自审核之日起,有效期为两年。
- 黄色:自审核之日起,有效期为一年。
- 橙色:自审核之日起,有效期为180天。
- 红色:自发出结果之日起,工厂被永久地终止与沃尔玛的合作关系。 当然,也有例外。
例如,虽说橙色的有效期为180天,但是,假如工厂在两年之内累计三次审核结果为橙色,那么,工厂将被判红色;其结果是,自最后一次审核之日起一年内,被中止与沃尔玛的合作关系。又比如说,工厂如果被评为“红色——拒绝检查”,虽然它也是红色,但工厂仍然可以申请复审,并有机会能够通过审核。另外,工厂如果被发现使用一个或两个童工,那么,接下来的1个月之内,还将被复审一次,如果没有再被发现童工,那么,工厂的结果将是橙色;如果再被发现童工,那么,工厂的结果将是红色。
ES高风险项
按照沃尔玛历年面向供应商及工厂所作的培训,以下各项为审核“高风险”问题,如有违规,将可能被判橙色或红色。
- 雇用程序出现问题:即童工、不完整的或假的或借的年龄身份证明;
- 未签订劳动合同,指未按《劳动合同法》的要求在一个月之内与员工签订合同;
- 没有产假或陪产假的规定;
- 完全没有提供社保;
- 最低工资、加班费支付不足。例如,未支付计件工资或计件返工工资、未支付停工工资、未支付节假日适逢休息日的加班费、未保障学徒工或临时工最低工资待遇、未支付员工提早上班或推迟下班的延时工资等等;
- 非法扣款,包括厂服费、个人防护用品费、职业病或未成年工体检费等所有非法扣款;
- 没有考勤或者考勤不完整,例如手写考勤没有员工签名或者没有上下班时间等;
- 每7 天工作不超过72 小时,每24 小时内不超过14 小时;
- 不一致的工时记录;
- 出口上锁或者堵塞;
- 没有任何的消防器材;
- 没有任何一位员工佩戴个人防护用品;
- 未经授权的外发,包括印有沃尔玛自有品牌的纸箱、标签、内盒和部件;
- 排放废水、废气超标而未有整改报告;
- 其他:限制人身自由或基本需求的强迫劳工、骚扰或虐待、生产现场被发现有16岁以下少儿、拒绝检查等。
Carrefour·家乐福
家乐福同样有多种商店形态,大卖场(Hypermarket)便由它所创;在中国,家乐福有超市和迪亚折扣店,此前还经营过冠军超市,不过由于市场不理想业已退出;在一些国家,家乐福拥有便利店和会员制量贩店等连锁商店。
家乐福同样对它的供应商执行审核,尤其是中国和孟加拉的纺织品供应商,更是审核的重点。不过,家乐福同时也与一些机构合作,在审核之外,向供应商提供培训以促使供应商管理层与员工之间获得有效的沟通,并逐步提高工人的福利待遇。在孟加拉,由家乐福设立的Infans就起到了这样的作用。
当然,在其他领域,加乐福也向供应商伸出了援助之手,例如,成立家乐福中国食品安全基金会(Carrefour China Foundation for Food Safety)帮助食品供应商提高食品安全、指定专人帮助企业认识和遵从欧盟REACH法案、协助供应商评估可持续发展能力等等。
家乐福的审核概述
家乐福的社会责任准则叫做Social Charter,而不像许多客户那样把它叫做Standard;从字面上来看,它显得更加严肃,不过,它的内容跟其他标准没有分别。
在Charter里面,家乐福作出以下六点承诺:
- 禁用强迫劳工;
- 禁用童工;
- 结社和集体谈判自由;
- 提供工资;
- 工时和加班;
- 公平就业。 同时家乐福也要求其供应商遵照执行,与其他许多品牌上一样,它也要求每一个供应商在Charter上签字。将来,随着家乐福在环保和可持续发展方面持续地努力,供应商需要遵守的将不仅仅是以上六点承诺。
作为ICS成员公司之一,家乐福全面接受ICS的审核(Social Audit),并向其他成员共享审核结果。家乐福负责审核事务的部门叫做Quality & Sustainable Development department(质量和可持续发展部),在中国,它叫做Social & REACH department(环境和社会责任部)。
2008年,家乐福共执行了472次ICS审核,其中362次为Initial(初审),110为Re-audit(跟进审核);这472次审核中,70%乃是针对中国供应厂商而作。
与沃尔玛一样,加乐福也是GSCP的创始成员之一。
Tesco·乐购
说起Tesco,很多人便想到乐购,因为后者被前者所收购,从此Tesco中国便使用“乐购”这一名字。不过,Tesco还有另外一个译名:特易购。
Tesco拥有快捷店(Tesco Express)、大都市店(Tesco Metro stores)、Tesco超市(Tesco Superstores)和Tesco超级大卖场(Extra Hypermarkets),以及专门服务于小型社区的新型店铺Value store;当然,跟沃尔玛、家乐福一样,它也拥有网上商店,消费者可以轻松地在线购物。
Tesco在全球范围内所采购的商品中,60%来自中国,目前在中国有1000多家合作供应商。
Tesco也是GSCP的创始成员之一。它接受ETI标准,请参考“ETI”章节。
Costco·好市多
Costco Wholesale(好市多)是会员制仓储超市,目前仅在台湾开设有店铺,在大陆仅有采购业务。不过,在河南有模仿者麦丰Maven,据说其高层有一部分来自Costco。
出于对环境的保护,在商品包装方面,Costco超市广泛使用纸箱而不是塑胶袋。根据其对会员的承诺,Costco的商品销售价格比一般超市都要便宜许多,并且,还免费向会员提供一些便利的服务。
Costco审核简介
Costco的审核以严苛出名,但其实并没有什么特色。例如,其要求企业如果要超时加班,那么应该申请当地批文;要求企业指定专人负责健康与安全等,与其他别的审核并没有太多差异。
如果工厂没有通过Costco审核,那么,其结果将可能为以下一种:
- “零容忍”(Zero Tolerance),即童工或监狱劳工等极端人权违规。一旦工厂被发现此类违规,将至少在三年之内无法与Costco合作;
- “须改进”(Action Required),即工厂在遵从劳动和环境法律方面有所不足,需要向Costco提出改善计划、在Costco同意的改善时间内完成改善,并且接受Costco安排的复审;如果工厂在复审时未能改善完成,那么,将至少在三年之内无法与Costco合作。
The Home Depot·家得宝
家得宝(The Home Depot)也是较早在国内开展采购业务的零售巨头,并且,在2006年,家得宝收购了家世界,作为卖方进入中国市场;其名字与经营范围非常贴切:出售建材和家居用品、提供装修服务。
家得宝审核简介
在社会责任审核的许多方面,美国公司与欧洲公司各具特色。欧洲公司常常采用现成的审核标准,并且也不介意彼此之间共享审核报告;而美国公司通常有自己的一套审核标准,并按照自己的审核标准委托审核公司或者聘用内部人员对供应商进行审核。
家得宝是美国公司,所以,它也有自己的一套审核标准,叫做“社会和环境责任准则”(Social and Environmental Responsibility Standards);在这个准则里面,它列出了最为重要的九个部分,其中包括检查权、童工、工资、环境、健康与安全等等,多个项目为“零容忍”(Zero Tolerance)项目。
从标准上来看,家得宝要求:
- 如需超时,应申请综合计时批文;
- 每周上班总工时不得超出72小时;
- 连续上班6天之后,应该提供至少24小时的休息时间;
- 确保支付最低工资;
- 童工是禁止的,不过,如果家庭作坊或者极小规模的工厂有年龄违规现象,家得宝也可能考虑豁免,因为此类企业并不经常招工;
- …… 另外,在环境保护方面,家得宝要求工厂按照当地法规处置所有的废料、废品和垃圾,并且,家得宝还要求工厂不得使用臭氧层破坏物质(ozone-depleting substances: ODS)。
执行以上标准的审核叫做“社会和环境审核”(Social & Environmental Audits),由家得宝许可的审核公司执行。如果是新工厂,而且又从事生产家得宝授权品牌或独家产品(licensed branded or exclusive products),那么,必须在生产开始前通过审核,此外,还必须每年接受年审。对于其他产品的生产商,家得宝一般并不要求审核,不过,它仍将保留审核的权力。
通常家得宝指定的公证行会预先提供一个时间段给工厂,并在这个时间段之内完成审核,如果审核只有一些小的违规项目,那么,工厂只需要填写改善报告就可以;而如果问题较严重,那么,工厂还必须接受复审。
Target·塔吉特
Target(塔吉特)是比较高级的折扣零售店,虽然同样走的是平价路线,但其已经在消费群体中营造出时尚且高品质的形象:既能满足老百姓对日常生活的基本需求,又能帮助他们提高生活质量。
目前,Target在国内仅有采购业务,暂时还没有开店。
Target审核简介
Target对供应商的社会责任要求叫做Standards of Vendor Engagement。负责审核事务的部门叫Global Compliance Department,其要求生产Target自有品牌或独家产品的工厂接受来自Target自己或者Target授权公司的审核。
Target希望所有与之合作的工厂都能符合它的标准及当地法规,因而,Target设计了给工厂使用的“自我评估表”,上面列出了Target在审核时会检查的一部分项目,虽然不是很完整,但已经覆盖了Target审核的重点。通常,Target希望供应商在注册工厂之前,能够随其他文件一起,提交“自我评估表”,但是,Target并不会因此作出免除审核或者将工厂判为不合格的决定。
Target所有的审核都是突击审核、完全没有任何通知、没有任何征兆,这也就是为什么其有较多审核都被拒绝的原因。对于许多工厂来说,完全没有通知(连时间段都没有或者给予一个非常宽泛的时间段)的审核,意味着糟糕的审核结果;与其“被杀个措手不及”,不如拒绝审核。
Target的审核大致上与其他客户的审核类似,不过,它强调了“透明度”和“原产地”(Country of Origina)两个要求,即,要求工厂诚实公开、不伪造记录;要求工厂清楚标示产品的原产地、不虚报,并要求工厂至少保留一年的记录以供审查。
Target审核结果级别
Target的审核结果分为:
- Acceptable(通过):工厂仅有些轻微的违规,不需要作跟进,但是需要年审;
- Needs Improvement(需改善):有些违规,但不严重,例如,加班费不足、加班超时等,Target将安排跟进审核;
- Severe(严重违规):工厂出现严重的违规,例如,童工、谎报原产地等;一旦出现这些严重的违规,Target将可能中止与工厂的合作达三年之久。 Target给予每个工厂至多三次机会,一旦三次审核都没能拿到Acceptable的结果,工厂将被Target冻结。
另外,工厂如果出现以下情形,Target也将可能中止与工厂的合作:
- 强迫劳动力、体罚;
- 两次拒绝审核。
Lowe's·劳氏
Lowe's(劳氏)的超市与家得宝很类似,不过,一般认为Lowe’s的商品档次较低、价格更加便宜。
Lowe’s目前仅在美国和加拿大开设了商店,在其他国家都还没有,不过,在它的网站上,已经出现了中文版本,并且专门针对亚裔推出了Lowe's亚裔购物礼卡,红红的卡片中央是个剪纸的Lowe’s图案,两侧还有对联,非常地有中国气息。
Lowe’s的审核比较简单,虽然也是突击审核,并且有加严的趋势,但社会责任暂时还不是Lowe’s的重点。
Sears·施乐百
Kmart(凯马特)与Sears(施乐百,又名西尔斯)合并之后,公司以Sears Holdings Corporation(下称Sears)为名,两家公司的商店继续沿用Kmart或Sears的名字,包括Big Kmart、Super Kmart、Sears、Sears Grand和Lands' End衣服连锁店等诸多形式的百货商店。
Sears的标准
Sears的标准很简单,如果工厂工资、工时及其他主要项目都能够符合当地法规,那么,可以顺利通过审核;如果工厂审核被发现没有给足最低工资或加班费支付不足或加班严重超时,那么,工厂可以“自愿”加入Sears所制定的WRIP计划(Wage Research and Improvement Plan,工资研究及改善计划),按照Sears审核部门同意的改善方案,一点一滴地提高员工工资,改善时间表或者是一年或者是两年。但如果既不能符合法规、又不愿意加入WRIP,那么,工厂将在连续三次审核不通过之后被终止与Sears的合作。
WRIP
WRIP,从名字上可以得知,它只跟工资有关,跟什么连续7天上班不超过72小时或者第七天休息等加班规定没有任何关系,工厂可以随意安排加班,只要员工同意,时间再长,Sears都可以“理解”。
不少工厂将WRIP与WRAP标准相混淆,大概是因为Sears也接受WRAP认证的缘故。
在正常审核中,只要工厂提供了真实的工资及工时,并且工资或工时存在较多问题,那么,Sears的审核人员通常会建议工厂在接下来的审核之前向Sears申请加入WRIP,其实,如果工厂没有申请,Sears处于业务上的考虑,也会邀请工厂加入这一计划,以免工厂被判出局。
相对而言,Sears这一计划获得供应商和工厂的广泛好感,因为它的出发点尊重了中国制造业现状,而且,接下来无论工厂是否完全配合WRIP,工厂所需要做的工作都颇为简单,大大减少了工厂的审核压力。
工厂加入这一计划的步骤也不难,也就是准备一些近期的工资及考勤,去到Sears的办公室,与相关人员开一个简单的会议,之后按照Sears要求可能需要调整工资表结构或者改善其中一些项目,就可以等待Sears批准加入WRIP的通知。不过,工厂在加入WRIP之后,要确保每个月的工资都按照WRIP约定的那样执行,并且按月及时向Sears递交执行情况(提交时薪分析表),否则,将可能被取消WRIP,严重者将被取消与Sears的合作。
Sears审核及程序
除了生产美国国内知名品牌的工厂,其他新工厂都需要向Sears提出注册,也就是将工厂的联系方式和基本信息透过供应商提交给Sears的审核部。注册非常重要,必须在接到订单后、开始生产前就完成,如果没有遵照这一点,Sears将可能向供应商处以1万美金或订单总额5%的罚金作为“管理费用”。
Sears审核则不必在生产之前完成,当然,某些情况下例外,例如,在柬埔寨或孟加拉为Sears生产迪斯尼直接零售商协议产品的供应厂商就必须预先通过审核;另外,有一些表现较差的供应商,它们的工厂将也可能被要求预审。
如果工厂持有SA8000或WRAP认证证书,而且证书还有至少六个月的有效期,那么,Sears可能会接受证书而免除对工厂作出审核要求;如果工厂为Sears生产儿童玩具产品,并取得ICTI证书,那么,也有可能会被免除审核,但要确保证书至少还有四个月的有效期。
如果注册时候没有向Sears提供以上证书,那么,Sears在接到工厂的注册信息之后,会在内部进行风险评估,以决定是否对工厂安排一次审核。以下都是Sears进行风险评估时考虑的因素:产品品牌、工厂所在国、生产量、工厂所持有的认证证书以及供应商是否已加入VOC计划等。
VOC计划即供应商内部审核计划(Vendor Owns Compliance),指供应商对其工厂所作的内部商业行为准则审核。供应商需要向Sears递交申请,如果可以初步接受,Sears有可能会派人到工厂去调查是否存在重大违规;如果一切顺利,未来工厂的审核就由供应商来执行。
Sears审核分为两种,一种是WRIP工厂的审核,不出意外的话,Sears执行每半年一次的审核,而且每次都会预先与工厂确定好审核日期;另一种是工厂没有加入WRIP的情况,Sears仅预先向供应商和工厂提供一个15天审核时段通知,但不会透露具体审核日期,如果审核中发现违规,那么,Sears将在一定的期限之内安排跟进,而如果审核中没有严重的违规,那么,Sears将给予工厂一年的有效期。
只要供应商保持其协作工厂处于激活状态,Sears就会执行审核,且其供应商需分担所有审核费用;一旦工厂开始处于冻结状态,Sears就会停止审核(包括WRIP),并在接下来的六个月内,工厂保持冻结状态。
Sears审核结果
Sears审核结果同样分两种情况:WRIP与非WRIP。
WRIP结果只有两种:第一种是被Sears发现使用假资料,那么其结果将可能直接导致出局;第二种是“需改善”(Needs Improvement),但是,按照工厂是否遵照执行了WRIP计划,又有两种不同结果,一是继续执行WRIP计划,接下来仍旧是180 天内安排复审;二是Sears将工厂置为“即将终止合作” (termination pending),工厂必须限期整改、重新提交WRIP计划,跟进时间为120 天。
非WRIP结果共五种:
- 合格(Acceptable)。工厂没有任何不符合项,Sears将执行年审;
- 合格但有些不符项(Acceptable with Issue)。工厂有些轻微不符合项,如健康安全或文件记录保存等轻微缺失,Sears将执行年审;
- 及格(Probationary)。工厂存在较多轻微不符合项目并且至少有一项稍微严重不符,例如加班工资支付不足,Sears将在180天安排复审;
- 需改善(Needs Improvement)。说明工厂存在较严重的不符合项,但是,跟WRIP结果一样,这个结果也分开两种情况:第一种,工厂存在如最低工资支付不足或考勤记录不完整的情况,Sears将在120天安排复审;第二种,工厂存在如记录矛盾或虚假的情况,Sears将在90天内安排复审。
- 终止合作(Termination)。说明工厂至少存在以下项目中的一项:如童工、强迫劳工、歧视、骚扰、贿赂、连续三次结果不合格以及连续两次拒绝审核等。被判“终止合作”的工厂,一年之内都不准生产Sears产品。即使重新申请,工厂也必须经过Sears的预先批准审核程序并获得批准才可以重新生产Sears产品。
题外话
每一年,Sears总会邀请贸易商和工厂们一起参加Sears的年会(或者叫培训),连续这几年,年会的内容几乎保持不变。尽管没什么新内容,但是,参加完Sears年会的工厂代表们仍然兴高采烈,因为他们回去以后可以向老板汇报:Sears政策没变,工资不足、天天加班都是可以的,Sears的订单丝毫不会因此被取消或减少。这与参加完沃尔玛培训会(或新工厂会议)的人们形成了鲜明的对比。
有意思的是,Sears每年都向参加年会的供应商收取参会费用,而沃尔玛从来都没有向供应商收取会议费用;另外,Sears就是派自己的员工去评估工厂也是要收取审核费用的,而沃尔玛派出自己的审核员的时候则从来都没有收取过审核费用。
其实,Sears高层和沃尔玛高层以及其他零售商或品牌的高层们都心知肚明:谁的标准更合理、谁的标准更宽松、谁的标准更容易做表面功夫。这些高层们总是在不同公司之间跳来跳去,而且还常常在一些会议上碰面、一起探讨各自企业制定的标准或交换行业心得,他们非常清楚供应商及工厂的表现,也非常清楚他们的审核员在工厂做些什么;从宏观的方面来说,他们对标准的理解比任何一个审核员都要深入。所以,在经历了这么多年各自为政的审核之后,这些伟大的零售商们或许会渐渐达成一致的审核标准。
近几年,Sears在年会上公布了一个数字:超过500家工厂因为最低工资支付不足或者超长工时而“自愿”加入了Sears的WRIP计划;而众所周之的,Sears与沃尔玛诸多工厂是重叠的,即,许多工厂同时接Sears与沃尔玛的订单,因为接单之前必须通过审核,所以,从这一点出发去理解,说明还是有相当一部分工厂起码有一套工时工资资料专门供给Sears,另一套资料专门供给沃尔玛——如果不这样,那些工厂就必须放弃其中一个客户的订单。
Auchan·欧尚
Auchan,欧尚。它的超市早已经进入了中国,在扬州、苏州、无锡、杭州、上海、北京等诸多城市都有门店;并且,与台湾大润发交叉持股,在中国的知名度不算小。
在社会责任方面,Auchan每年却仅有100次左右的审核;与家乐福一样,欧尚也是ICS成员之一,因此,Auchan接受ICS的审核标准。
Best Buy·百思买集团
许多人大概会觉得百思买这个公司很陌生,其实,它已经把中国原来排名第三的家电连锁企业江苏五星电器收归旗下并已经在上海成功开设了第一家百思买店,目前国内已经有6家百思买店及100多家五星电器。当然,除了这两种商店形式,百思买还有其他的商店形式,例如,未来店Future Shop、Magnolia等等。
百思买审核简介
所有生产百思买自有品牌的企业必须要接受百思买至少一年一次的审核;审核中可能有以下三种违规:轻微违规(Minor)、较大违规(Major)、重大违规(Critical)。针对不同违规,百思买要求的改善完成时间不同;对于重大违规,百思买一般会在短期之内安排复审。
同时,百思买以计分卡的形式将工厂分为ABCD四个级别。A、B级为较好级别,说明供应商全面符合要求(A级)或只有一些轻微违规(B级)。对于新工厂,如果审核时没有达到A级或者B级则不能成为百思买的供应商;而对于现有工厂,如果被评为B级以下,也不能接新订单。对于C、D级的供应商或者有重大违规的供应商,百思买不会考虑使用,这些供应商只有在提交了改善计划并在百思买规定的时间内如期完成并通过审核之后,方能被百思买从新考虑;如果改善未完成,百思买将会把它剔出供应商名单。
在较早的时候,百思买加入了,不过,2009年就退出了这一组织,改投GSCP。由此可见,百思买更加重视标准与行业(零售)的关联性,以及GSCP的影响力。
Walt Disney·华特·迪士尼
米老鼠、唐老鸭、狮子王、白雪公主、人猿泰山、加勒比海盗……没有哪个外国公司在中国能够比Disney(迪士尼)享有更高的知名度。与前面所提到的企业都不一样,迪士尼既不是超市、也不是专卖店,它是娱乐的王国,当然,它也卖东西。
迪士尼估计全球范围内,共有17000家制造商生产迪士尼品牌的产品,所有产品中,一部分由迪士尼自己采购和经营,另一部分则卖给超市、授权商等。因此,迪士尼对于这两类产品的生产商实行区别对待,前者由迪士尼或迪士尼授权的第三方执行审核,后者则依赖于授权商(或零售商)执行审核,所以,它通常会接受来自其他零售商的审核报告。
万花筒项目
由于传统的审核报告经常反复地出现某些问题,即使工厂已经表态或者采取了措施,仍旧无法完全解决,有鉴于此,不少品牌和零售商们积极地设计一些项目来帮助工厂真正地进行改善。
于是,除执行各自的审核之外,迪士尼和麦当劳(McDonald’s)以及其他一些非政府组织发起了万花筒项目(Project Kaleidoscope),以促使工厂长期持续地合规。之所以取名叫作万花筒,乃是因为,如果转动万花筒,那么所观察到的东西又是另外一番景象,而该项目正是能够反映一些影响工厂合规的动态因素,给予参与企业多视角地去看问题。
也因为该项目反映动态的特点,因此,该项目下的社会责任体系叫作“动态社会责任管理体系”(DSC: Dynamic Social Compliance)。
根据迪士尼和麦当劳的行为守则,项目组编写了指导方针《项目要素》、开发了自我审核工具和外部审核工具,同时也制定了万花筒合规方法。该方法包括两个部分,一是双向的沟通,即员工、现场主管及管理人员与其他利益相关者的互相配合、协作,以及时发现问题并解决之;另一部分是内部合规管理系统,该系统用以帮助记录工厂内部合规的各个方面并作出反应。
按照项目的实施结果,两家企业以及参与的非政府组织看好了该项目的发展势头,或许不远的将来,该项目将获得大范围的推行。
其他客户
JCPanny·杰西潘尼
JCPanny是美国老牌的连锁百货商店。其审核非常简单,一般工厂不需要特别准备即可以通过,如果通过,那么有效期为两年。其审核可能由JCPanny自己执行,也可能是FLA,都没有预先通知。
Kohl’s·柯式
Kohl’s的审核在一些项目上出奇的严格,一般而言,工厂必须所有问题都没有才能算通过审核。如果通过审核,那么有效期为一年,如果没有通过,那么,Kohl’s要求提交改善计划,并给出跟进的时间表。
Kohl’s要求企业每周上班小时不能超过60,月加班工时也应该尽量符合当地法规;而且,不能超出综合计时批文的工时。
不过,Kohl’s也有比较人性化的地方,例如,对于现场一些轻微的违规,如灭火器放在地上等,如果工厂能够在审核现场马上改善或者在审核结束前改善完毕的话,那么,Kohl’s会接受这改善行为而不会当作违规。
社保的购买情况几乎是每份报告都会反映的问题,但它并不一定就是违规。
Macy’s·梅西
Macy’s梅西百货或者联合百货(Federated Department Stores),主要经营连锁百货公司,其审核也是出名的严格,与Kohl’s不相上下,只不过,Kohl’s的授权审核公司为BV和ITS,而Macy’s则为STR。
HP·惠普
目前普遍认为国内电子行业工人的薪水要高于传统制造行业,相对而言,其劳动工时也比较短而且工作环境也比较舒适,因此,对于百思买或是一些大的电子品牌如Apple、HP、Dell、甚至Microsoft等,它们的供应商比较容易符合其采购要求。
HP和许多电子品牌都是的会员,接受标准。
跨行业及跨地区标准概述
ILO
国际社会把制订国际劳动力标准的责任赋予了国际劳工组织(International Labor Organization,下称ILO)。ILO是联合国的一个专门机构,总部设在瑞士日内瓦,中国也是ILO创始国之一。
ILO宗旨是:促进充分就业和提高生活水平、促进劳资双方合作、扩大社会保障措施、保护工人生活与健康;主张通过劳工立法来改善劳工状况,进而获得世界持久和平、建立社会正义。
目前由ILO制订的公约被引用在社会责任审核中最多的是:
ILO公约第29号(强迫劳动公约)
ILO公约第87号(结社自由)
ILO公约第98号(集体谈判权利)
ILO公约第100号(同酬公约)
ILO公约第105号(废除强迫劳动公约)
ILO公约第111号(〈就业和职业〉歧视公约)
ILO公约第135号(工人代表公约)
ILO公约第138号及建议条款第146号(最低年龄及建议)
ILO公约第155号及建议条款第164号(职业安全与健康)
ILO公约第159号(职业康复与就业)
ILO公约第177号(家庭工作)
ILO公约第182号(最恶劣形式的童工劳动公约)
另外,其他也经常被引用的有:
ILO公约第14号(〈工业〉每周休息公约)
ILO公约第19号(〈事故赔偿〉同等待遇公约)
ILO公约第26号(确定最低工资办法公约)
ILO公约第59号(〈工业〉最低年龄公约〈修正〉)
ILO公约第122号(就业政策公约)
ILO公约第144号(〈国际劳工标准〉三方协商公约)
ILO公约第150号(劳动行政管理公约)
ILO公约第170号(化学品公约)
Global Compact
Global Compact,即“全球契约”,由时任联合国秘书长的科菲·安南于1999年1月在达沃斯世界经济论坛年会上提出,并于2000年7月在联合国总部正式启动。
作为已有100多个国家数以千家企业参加的世界上最大的全球企业公民行动倡议,全球契约的首要关切就是展示和建立企业及市场的社会正当性。一个公司签约加入全球契约就意味着赞同其信念,即:植根于普世原则的企业实践有利于使全球市场更加稳定、更加公平和更具包容性,并有助于建设繁荣昌盛的社会。
联合国希望在2020年前,吸收20000家以上企业加入这一倡议,目前国内加入倡议的企业超过了200家。
十项原则
全球契约并不是一个管制手段,而是一项自愿倡议,由企业自由选择加入与否。如果企业决定加入,那么,全球契约要求其接受、支持并在其影响范围内执行一组涉及人权、劳工、环境和反腐败领域的核心价值观,即全球契约十项原则。这些原则来源于:《世界人权宣言》、《国际劳工组织关于工作中的基本原则和权利宣言》、《关于环境与发展的里约宣言》、《联合国反腐败公约》。
因此,全球契约十项原则可划分为四部分:人权、劳工标准、环境和反腐败。即:
- (人权)企业界应支持并尊重国际公认的人权;
- (人权)保证不与践踏人权者同流合污;
- (劳工标准)企业界应支持结社自由及切实承认集体谈判权;
- (劳工标准)消除一切形式的强迫和强制劳动;
- (劳工标准)切实废除童工;
- (劳工标准)消除就业和职业方面的歧视;
- (环境)企业界应支持采用预防性方法应付环境挑战;
- (环境)采取主动行动促进在环境方面更负责任的做法;
- (环境)鼓励开发和推广环境友好型技术;
- (反腐败)企业界应努力反对一切形式的腐败,包括敲诈和贿赂。
进展情况通报
参加企业需要每年在全球契约的网站上通报执行十项原则和参加合作项目以支持联合国发展目标的进展情况。进展情况通报是企业就其在业务活动中执行全球契约的进展情况向其利益相关方(消费者、雇员、劳工组织、股东、媒体、政府等等)作出的通报。进展情况通报应包括对已采取的行动和所取得的成果的说明。
企业进展情况通报包括以下三要素:
- 由总裁、董事长或其他高级行政人员发出公开信(或声明、通讯)中声明继续支持全球契约;
- 说明企业自加入全球契约或自公司上次发出进展情况通报以来在以下两方面采取的实际行动:(1)执行全球契约的各项原则,(2)为支持广泛的联合国目标而承担的伙伴项目;
- 尽量使用全球汇报计划准则等指标或标准衡量成果或预期的成果。 进展情况通报应纳入参加者现有的报告中,例如年度报告或可持续性报告。
参加企业应从参加全球契约之日起的两年内提交第一份进展情况通报;后续的所有进展情况通报都应在前一份进展情况通报提交后的一年内提交。企业如果未能在此截止日期前提交,就将在全球契约网站上被注明为未通报;如果未能提交一份进展情况通报,就将被从全球契约的当前参加者数据库中除名,并在全球契约网站上被列为停止参加;如果要重新参加,就必须提交一份有效的进展情况通报。
SA8000
SA8000(Social Accountability 8000)由社会责任国际(Social Accountability International,下称SAI)制定。SAI是非盈利性的组织,它致力于自愿性验证的社会责任标准的发展、实施和监督,冀希望通过推广和进一步发展国际工作场所标准、SA8000以及相关的SA8000认证体系,来改善企业的社会责任工作。
在SA8000网站上、以及SAI认可的SA8000认证企业,往往对外宣称,获取SA8000认证可以“帮助企业赢得公众的信赖,提升企业的形象及声誉,从而获得市场优势;大大减少客户审核的数量,避免重复审核的成本、时间及管理;对人性化工作标准的清晰承诺可以吸引更多高素质人才,员工的忠诚度及工作效率也因此提高”。然而,尽管SA8000标准在全球范围内享有声誉,SA8000认证并没有被零售商或者品牌广泛地接纳、在中国也没有受到普遍的认可,所以,SA8000认证的好处其实是被认证企业有意地夸大了的。所谓“大大减少客户审核的数量,避免重复审核的成本、时间及管理”,如果没有受到普遍应用,这些都只是空话。
SA8000标准很严格、审核费用很高,它需要根据工厂的人数来配比审核所需的工时,人数越多,需要的审核工时越长,相应地,工厂支付认证的费用也随之增加。无论对于大工厂或者小规模工厂,审核费用都是笔不小的开支;而且,在工厂取得认证之后的三年内,每隔半年,仍旧需要接受一次SA8000的复审,工厂往往不胜其烦。
截止到2010年3月31日,中国拿到认证的仅有274家,最多的是意大利,达到836家(不过,这里面并不全是制造商)。
| 国家 | 获认证企业 |
|---|---|
| 意大利 | 836 |
| 印度 | 478 |
| 中国 | 274 |
| 巴基斯坦 | 108 |
| 巴西 | 89 |
另外,获得认证的企业里面,也多数是小企业,人数在1000人以上的企业,仅达到认证企业总数的12%,远小于规模50人以下的企业的比重。
| 认证企业(按人数) | 获认证企业累计 | 年增幅 | |||
|---|---|---|---|---|---|
| 雇用人数 | 认证企业 | 比重 | 2010一季度 | 2151 | 2% |
| > 1,000 | 266 | 12% | 2009 | 2103 | 12% |
| 251 - 1,000 | 473 | 22% | 2008 | 1874 | 19% |
| 51 - 250 | 706 | 33% | 2007 | 1580 | 32% |
| 1 - 50 | 704 | 33% | 2006 | 1200 | 36% |
| 2005 | 881 | 54% | |||
| 2004 | 572 | 67% | |||
| 2003 | 342 | 79% | |||
| 2010年截止到3月31日数据 | 2002 | 191 | 68% | ||
| 新认证 | 125 | 2001 | 114 | 54% | |
| 重新认证 | 81 | 2000 | 74 | 95% | |
| 撤销/过期认证 | 71 | 1999 | 38 | 375% |
[注:以上数据来源于社会责任认证服务(Social Accountability Accrediation Service: SAAS)]
SA8000标准内容
SA 8000标准建立在以下国际规范的基础上:
- ILO公约
- 联合国《世界人权宣言》(the Universal Declaration on Human Rights)
- 《联合国儿童权利公约》(United Nations Convention on the Rights of the Child) 由于此前我们已经按照SA 8000标准的内容阐述了社会责任的审核内容,在此仅摘录审核内容的一些要点:
- 工厂应指定一高层管理代表为全体员工的健康与安全负责,并且负责落实本标准有关健康与安全的各项规定;
- 周上班工时不超过60小时,但同时应该符合当地法律;
- 不能处于惩戒目的而扣减员工工资;
- 管理层应制定工厂的社会责任政策;
- 高层管理人员应定期审查公司政策、措施及其执行结果;
- 工厂应指定一高层管理代表,以确保达到标准要求;
- 工厂应对供应商/分包商及下级供应商的监控、评估;
- 公司应该保留适当的记录,证明公司符合本标准中的各项规定。
ISO26000
ISO26000(ISO: International Standard Organization,国际标准化组织)框架大致分为范围、参考标准、术语和定义、组织运作的社会责任环境、社会责任的原则、社会责任的基本目标、组织履行社会责任的指导等十个部分,标准的核心部分覆盖了社会责任内容的九个方面,包括:组织管理、人权、劳工、环境、公平经营、消费者权益保护、社区参与、社会发展、利益相关方合作。
ISO26000适用于发达国家以及发展中国家有关公共或者私人部门的所有类型的组织,有着较强的适用性。该标准有三个特性:一是指导性的文件;二不用于第三方认证;三不是管理体系。该标准仅仅是针对组织履行社会责任的指南和指导方针,不是强制性要求和管理体系标准,也不像人们所熟知的ISO9001和ISO14001那样用于认证。
ISO26000遵循的重要原则:
- 强调遵守法律法规,强调“组织应当愿意并完全遵守该组织及其活动所应遵守的所有法律和法规,尊重国际公认的法律文件”;
- 强调对利益相关方的关注;
- 高度关注透明度;
- 对可持续发展的关注;
- 强调对人权和多样性的关注。 虽然ISO明确表示ISO26000不用于认证,但是,仍有许多工厂担心一些组织或者买方企业会将它设为贸易的门槛,并最终仍会朝着ISO9001认证的方向发展。
也有人认为,ISO26000推出之后,SA8000将逐渐推出舞台;不过,谁知道呢?!
ICTI
ICTI是Industrial Council of Toy Industry(国际玩具工业理事会)的简称。该组织成立于1974年,由世界上不同国家和地区的玩具行业协会联合组成,包括澳大利亚、巴西、加拿大、中国、中国台北、丹麦、法国、德国、中国香港、匈牙利、意大利、俄罗斯、西班牙、瑞典、英国和美国等30多个国家和地区。
按照该组织的数据,中国生产的玩具占全球总量的70%,而在西方国家销售的中国产玩具接近80%,这就是为什么ICTI目前将注意力集中在中国的原因。
当前注册了ICTI认证的厂商超过了2000家,而获得认证的达1000多家,因而也是一个非常有影响力的认证。
ICTI - CARE
ICTI要求保证玩具的生产环境安全和人性化,为达到此目的,ICTI制定了《商业行为准则》(Code of Business Practices,或称《商业运作规范》);基于《准则》的审核认证仍然被通俗地称作ICTI。
ICTI认证即ICTI CARE Process (ICTI“关爱”程序,简称ICP),CARE 代表关心他人(Caring)、有意识(Awareness)、负责任(Responsible)及合乎道德(Ethical)。
ICTI认证由ICTI“关爱”基金监督,不过,主持国内审核事项的实体则为ICTI关爱基金亚洲公司(ICTI CARE Foundation Asia Limited),这也是国内工厂认证的联系对象。
ICTI认证流程
对于第一次申请ICTI证书的工厂,认证流程如下:
- 在ICTI网站上下载申请表格,填好之后传回给ICTI关爱基金亚洲公司并缴纳注册费用;
- 收到申请表格及注册费用后,ICTI关爱基金亚洲公司将评估工厂是否符合资格,评估依据为《商业行为准则》的“一般条款与条件”和“一区多厂政策”,如果未通过评估,工厂缴纳的注册费用将被退回;
- 如果通过评估,ICTI关爱基金亚洲公司将委派任意一家ICTI认可的审核公司与工厂联系,帮助工厂完成注册,在工厂完成注册后,ICTI的数据库系统将向工厂发出注册号码及注册日期;
- 接下来,审核公司与工厂确定审核费用及审核安排;
- 开始审核程序。 而对于年审的工厂,由于不再需要重复注册,其流程如下:
- 持证工厂在现有证书有效期到期前的4个月内提出申请;
- 审核公司将在现有证书到期前的2个星期至4个月之间,对申请者(持证工厂)进行不预先通知的年度初审;
- 当年审及之后的跟进审核发现工厂存在不符合要求的情况,且未能在现有证书到期之前得到整顿,ICTI将给予最多2个月的宽限期,以便完成必须的纠正计划、审核报告、以及向ICTI提交文件;特殊情况下,ICTI可行使其酌情决定权,给予1个月的延长期,以便完成必要的纠正措施(此种情况下需要缴纳延长费用); 除了第一次申请ICTI认证有预先通知外,其他接下来的所有审核都不会再有预先通知。
如工厂在上述时限要求之内未获取证书,其名字将从ICTI网站上的数据库中自动被删除。没能通过年审的申请者,须以新申请者身份登记注册,且只能在最后审核日期或现有证书到期后6个月才能重新申请(以比较靠后的日期为准)。如工厂被发现在审核中提供虚假记录或文件,将立即被ICTI取消申请资格,同时工厂将会从网站上的数据库中被删除;而且,从被取消资格之日起1年内不能再次申请ICTI证书;即使之后再次申请,工厂仍将被视为第一次申请,按第一次申请程序办理。
如工厂顺利通过认证审核,它将被ICTI协会授予认证证书,表明其已经符合ICTI制定的条款,有效期为一年。同时,工厂管理层需要免费为所有生产线的员工每人提供一张“你该知道的”的员工卡。该卡由ICTI设计,卡上印有的信息包括一些基本的劳动权利讯息以及ICTI 关爱工人热线号码。
目前,有许多玩具采购商如Disney迪斯尼、Hasbro孩之宝和Mattel美泰等,还有包括Wal-Mart和Sears、Auchan、Costco等在内的许多零售商等,都已经接受了ICTI的认证证书。此举有效地减少了审核次数,减轻了工厂的负担。
ICTI认可的审核公司有BV、Benchmarks、STR、ITS、SGS、Level-Works、SCSA、Sercura等。
ICTI认证内容
ICTI倡导玩具厂商要坚持三大原则:一是“三不用”——即不用童工、不用强迫劳工、不用囚工;二是用工“不歧视”;三是“奉守环保法规”。同时,ICTI要求各成员协会下属的玩具厂商的承包商也应该遵循这三大原则。
在许多方面,ICTI需要工厂建立管理程序,这与SA8000很类似,例如,关于自由结社和集体谈判的权利、关于环保、关于有害能源控制、关于反歧视、关于强迫性劳工等等,都要有相对应的管理程序,并且公布给全厂员工,保证员工可以随时查阅。ICTI也总是要求工厂提供符合或者优于当地法律所规定的福利、健康、卫生及安全保障,并辅以成文的管理规定。
工时方面,ICTI接受六天制和综合计算工时批文。如果工厂规定周日为休息日,那么,工厂可以安排员工从周一到周六每天上班6.67小时,超出这个时间之外计作加班,并只需要按照基本工资的1.5倍来支付加班费;不过,周日(休息日)上班仍需支付双倍加班费。对于这一点,ICTI是这样解释的:
按照2009年公布的深圳市中级人民法院《关于审理劳动争议案件若干问题的指导意见》(试行)第101条,“用人单位实行每周工作六天,每周工作时间不超过40小时的,应予准许。该工作制度属于标准工时制。”另外,江苏省劳动争议仲裁委员会的江苏省劳动仲裁案件研讨会纪要(2007年)之六列明“用人单位规章制度规定实行每周工作6天,每周不超过40小时的工作制度,并不违反相关规定”。
另外,ICTI要求,“如果当地法律没有明文规定,则员工每周工作时间不应超过66小时”。如果达到这一要求,而且其他方面都没有严重问题,那么工厂将获得A级证书;假如员工每周工时在66小时以上同时不多于72小时,那么工厂将获得B级证书;但假如每周工时在72小时以上,那么工厂将获得Conditional(附条件)级证书,同时,工厂必须提供一个改善计划,表明如何在2012年6月30日前把工时逐步降低到每周66小时。因为ICTI要求,所有工厂都必须在2012年6月30日前把工时降低至每周66小时。不过,ICTI也给了一定的弹性,即在2011年6月30日后接受审核的工厂,将给予一年的时间达到此目标。
其他方面,ICTI要求设有员工用餐或工间休息的相应设施并制定适当的规定、要求密闭空间做好标示及安全措施、厂区内车流及人流分开并设置“停车”标志、管理层代表与员工代表应定期召开会议等等。此外,ICTI有个很有趣的要求,那就是对避雷系统的要求,它要求工厂聘用具有专业资格的公司来安装避雷系统。这点在众多标准面前显得有点特立独行。
ICTI的监控检查清单和指导文件等可从ICTI的网站下载获取,它们包括:《商业行为准则》、《附录一:审核方法》、《附录二:审核清单》、《附录二A:指南文件》和《附录三 :改善措施》,其中,《指南文件》可以作为工厂自检的参考,而且,里面所记载的一些行业最佳操作惯例,包括对急救箱所存放药品的建议、对编写事故调查报告的指引等,对工厂的日常运作都有些帮助。
CIP
CIP是CONTINUOUS IMPROVEMENT PROCESS(持续改善程序)的简称,如果工厂在工资工时方面存在较大的问题,那么,工厂可以加入CIP,获得可更快捷通过ICTI认证的机会。
自2009年9月起,工厂在年审的第一次审核中,在提供了真实资料的前提下,如果被发现有不正确支付工资的问题,例如,工资低于当地法定最低工资水平或少支付加班费等,同时工厂没有被发现有其他严重的不符合点,则ICTI允许工厂有三个月的时间来作出所需的改善措施——即支付足额的工资和加班费。与此同时,为了确保工厂真正作出了改善,ICTI将安排再次审核工厂;假如工厂拒绝改善,那么,ICTI将会把工厂放入考察期或是终止其参与认证。
这是一个比较新的项目,表明了ICTI愿意接受现实、起码尊重那些尚未能完全达标的工厂,容许他们采用持续改善的方式来达到ICTI的标准要求。这就改变了以往单纯“优胜劣汰”的原则,向工厂提供了真正意义上的支持。
WRAP
WRAP为Worldwide Responsible Apparel Production (环球服装生产社会责任组织)的缩写,它是一个独立的非盈利组织,总部设在美国弗吉尼亚州。
目前,已经有诸多国家的组织和商会加入了这一组织,其中包括International Apparel Federation(国际服装联盟)和中国的食品土畜进出口商会(CFNA)。
虽然从名字来看,WRAP主要是服务于服装行业,不过,WRAP认证项目的目标却格外宏大:在全球各地促进及推行合法、人道及符合道德行为的生产做法,并对此做法给予认证。因此,在国际上,WRAP认证所涉及的行业并不不仅仅是服装行业,按照WRAP网上的数据,“仅2008年就有60多个国家的一千七百多家工厂参与WRAP认证项目。如今,WRAP的设施认证项目已从服装业拓展到包括酒店、珠宝、家具和建筑等劳动力集中的行业。”
在国内,截止到2010年7月,获得WRAP认证的工厂有320家,其中大多数分布在江浙一带。从事WRAP认证、并获得授权许可在国内展开审核业务的企业有TUV SUD、RINA SHANGHAI、International Compliance Group、BV、CTI、ITS、ALGI、SGS、STR、HKQAA、Best Compliance International、CERTINT等。
同时,WRAP还授权给四家公司,向那些希望获得WRAP认证的工厂提供咨询服务,包括其中一家最新加入的、在国内活动的SCSA (Social Compliance Service Asia)。
WRAP认证流程
对于初次认证的工厂,WRAP认证流程如下:
- 希望获得认证的工厂在WRAP网站上填写注册信息,并按照指引缴付注册费;从注册之日起,工厂须在6个月内做好准备工作并达到认证要求。WRAP在收到工厂注册信息后,会向工厂发出确认信(附有WRAP工厂注册号)及《WRAP自我评估及监察手册》;
- 工厂填写并递交《WRAP自我评估及监察手册》,该手册也可以在WRAP网站上下载,不过,虽然有中文版,但是WRAP只接受英文版;
- WRAP授权工厂聘请审核公司、约定时间展开审核;
- 审核结束后十天内,审核公司向WRAP递交审核报告及认证建议,其结果可能是以下两种结果之一: - 工厂必须就某些项目进行改善,WRAP会要求审核公司作出跟进审核; - 审核公司建议WRAP认证委员会批准认证。
- WRAP认证委员会审核并评估报告和证据,向合格工厂颁发证书。证书的有效期为6个月到两年。 对于认证到期、希望再次接受认证的工厂,WRAP要求其在网站上提交再次认证申请,但是不需要重新填写注册信息。
如果工厂在审核中被发现需要就某些项目作出改善,那么,只要存在非文件方面的问题(例如设备问题),WRAP都将在60天左右安排一次复审,除非工厂申请延长时间;假如工厂因为特殊原因申请延长时间而又超出了6个月的注册期,那么,工厂将需要重新注册并缴费。
WRAP原则
对参与WRAP认证项目的工厂来说,WRAP原则是其应遵守的核心标准。WRAP原则共有十二项:
- 符合法律及生产地法规
- 禁止使用强制劳工
- 禁止使用童工
- 禁止骚扰或虐待劳工
- 符合薪酬与福利规定
- 符合工作时间法规
- 禁止歧视
- 符合健康与安全标准
- 保障结社自由及集体谈判
- 符合环境管理要求
- 符合海关规定
- 符合安全规定 工时方面,WRAP要求工厂必须每七天至少为员工提供一天休息,除非发生紧急情况;而加班工时方面,WRAP要求工厂必须按照当地法规执行。在其他方面也一样,几乎没有哪些违规点WRAP可以给予通融。
第十一和第十二个原则是反恐要求,按照这两个原则,工厂必须收集并遵守适用的海关法令,杜绝非法转运的情况;工厂还应建立并保持必要的安全程序,以防未经许可的货物(如毒品、危险品、爆炸物、生化违禁品等等)混入出口货箱中。这两个原则使得WRAP与许多审核或认证都分别开来,因为绝大多数社会责任审核都没有涉及到反恐的内容。另外,与别的审核相比,WRAP还有一个很大的不同是,如果工厂拒绝WRAP授权的突击审核,那么,除了工厂的WRAP证书将被立即取消之外,工厂还必须等到一年之后才能重新申请认证。
FLA
FLA(Fair Labour Association,公平劳动协会)是一个非营利性的组织,旨在全球范围内促使企业改善工作条件。为此,FLA在ILO公约的基础上制定了“工作场所生产守则”(Workplace Code of Conduct)。
FLA在其网站上提供审核报告的分享,这些审核由FLA会员企业发起,由审核公司(如BV、Level-works)负责执行。
FLA会员包括大学、大学特许供应商、工厂、品牌企业和社会组织(包括工会与NGO)。其会员企业包括Nike、Adidas、AEO(American Eagle Outfitters)、H&M、HBI、Liz Claiborne、New Balance、Nordstrom、PVH等,主要集中在纺织行业。
FLA 3.0
FLA如今进入了3.0时代,代表着从审核向能力建设的转化。
为了顺利推行3.0项目,FLA提供了在线评估—— “可持续合规评估工具”(SCAT: Sustainable Compliance Assessment Tools)、指引——“可持续合规指引”(SCIM: Sustainable Compliance Instructional Materials)及影响评价工具——“可持续合规指数”(SCI: Sustainable Compliance Indices),以培养工厂的能力,使之持续地符合FLA“工作场所生产守则”。
,即电子行业行为准则(Electronics Industry Citizenship Coalition,前身为Electronic Industry Code of Conduct ),由惠普、戴尔和IBM等联合推出,冀希望在电子行业的全球供应链中,建立标准化的社会责任行为规范,以确保电子及ICT行业(Information and Communication Technology,即信息通信技术产业)供应链的工作环境安全、工人得到尊重,同时确保供应链在制造过程中履行必要的环保责任。
由一系列的基本规范组成,涉及劳工和招聘、健康安全、环境责任、管理系统和道德规范等;任何电子及ICT行业的企业均可自愿采用,包括企业的供应链及其分包商。
审核及标准
审核问题检查表按问题的严重性分为三个等级:红色,即主要不符合项(Major Nonconformance);黄色,即不符合项(Nonconformance);绿色,仅记录信息(Information Only)。每个问题1分,在前述三个等级中,头两个做计分处理,第三个不参加评分。
从审核最终结果来说,也同样分为绿色、黄色和红色三种结果:
绿色:没有主要不符合项问题,并且总体的得分比≥85%;
黄色:只有1至2个主要不符合项,或者总体的得分比为85%>X≥65%;
红色:有3个或以上主要不符合项,或者总体的得分比<65%。
的审核问题检查表主要分为五个大类:劳工与道德规范、健康与安全、环境、劳工与道德管理系统以及环境健康安全系统。每个大类又分为几个小类,比如:劳工与道德规范部分就分为“招聘自由”、“杜绝童工”、“工时”、“工资与福利”、“人道处理”、“反歧视”、“工会自由”、“商业诚信”、“知识产权”等等。
的亮点
为提高供应商在道德、劳工标准、环保和健康安全方面的表现,提供了一些解决方案。以下是的一些具体要求:
- 企业应当鉴别、评估并控制从事高体力劳动工作给员工带来的影响,包括人工搬运材料和提举重物、长时间站立和高度重复或强力的装配工作;
- 企业应在源头上或通过实践(如改进生产、维护和设施工艺、替换材料、节约自然资源、材料回收和重用)减少和消除所有类型的耗费(包括水和能源)。
- 企业应当遵守所有关于禁止或限制特定物质的适用法律法规,包括有关再生和处置标识的法律法规。另外,企业同样要遵照客户要求的特定限制及有害物质清单进行加工。
- 企业应采用或建立范围与本准则内容相关的管理体系。在设计该管理体系时,应确保:(a)符合与企业的经营和产品相关的法律法规及客户要求;(b)符合本准则;(c)识别并降低与本准则有关的经营风险。另外,管理体系应当推动持续改进。
- 定期进行自我评估,以确保符合法律法规的要求、本准则内容以及客户合约中的社会与环境责任要求。
- 为履行社会职责并在市场上获取成功,参与者及其代理商须遵循最高标准的道德要求,包括:
- 廉洁经营 所有商业的互动关系中都应遵循最高的诚信标准。任何及所有形式的贪污、敲诈勒索和挪用公款等行为都必须明令禁止,以免立即被令停业和受到法律制裁。
- 无不正当收益 不得提供或接受贿赂或其他形式的不正当收益。
- 信息公开 依照适用法规和主要的行业惯例公开有关商业活动、组织结构、财务状况和绩效的信息。
- 知识产权 应尊重知识产权;技术和生产经验的转让要妥善保护知识产权。
- 公平交易、广告和竞争 应制定公平交易、广告和竞争的标准,并提供保护客户信息的措施。
- 身份保密 应制定程序,以保护供应商和员工检举者身份的机密性。
- 社区参与 鼓励参与社区活动,以推动社会和经济的发展。
BSCI
2003年3月,FTA(Foreign Trade Association)正式成立了BSCI(Business Social Compliance Initiative商业社会责任准则),目的是持续提高生产商的社会职能、倡导最佳的方法,如SA8000认证或类似认证,从而持续改善全世界生产商的工作条件。
尽管BSCI是按照国际劳工组织的劳工标准以及其他国际规定(如联合国有关人权的规定)而制定,但是,它在网站上称接受SA8000作为“最佳操作”(Best Practice);不过,与SA8000不同的是,它不是认证,只是个审核准则。像SA8000一样,BSCI成员也认为社会责任应延伸到所有为BSCI成员公司生产产品的整个供应链上的员工,包括制造商及制造商的供应商的雇员。
目前,加入BSCI的会员公司大多数是欧洲的零售商和采购商,如AVE、COOP、Hema、ICA、JC、Lindex、Metro、OBI、OTTO、Perry Sport、Tom Tailor、The Cotton Group等等。但是,BSCI向世界上所有企业开放,并没有限制非欧洲企业参加。
BSCI两大支柱为审核及能力建设(capacity building),能力建设指的是逐步提高工人意识以及确保工厂可持续进步,为达到这一目标,BSCI愿意帮助没有参加过BSCI审核的工厂提高BSCI意识、做好审核准备工作;对于没能通过初审的工厂,BSCI也提供一些培训,主要是针对工厂的中层管理人员,帮他们认识当地或所在行业常见的一些违规;此外,BSCI也向会员企业提供培训,以此提高这些买家的意识,从而有助于BSCI的推行。
BSCI十个关键项
BSCI的行为准则(BSCI Code of Conduct)包括十个关键项目:
- 尊重自由结社、集体谈判权;
- 无歧视;
- 无童工;
- 支付最低工资/行业标准工资;
- 工时符合法规要求,每周正班工作并不得高于48小时,同时每周加班不得高于12小时;
- 无强迫劳工或惩戒措施;
- 提供安全健康的工作场所;
- 保护环境;
- 建立社会责任体系;
- 建立反贿赂及反腐败政策。
BSCI审核事项
在审核之前,工厂或者BSCI的会员企业需要在BSCI网站上提交工厂信息、完成注册申请并提交自我评估表;接着,由工厂或者BSCI的会员企业与审核公司联系并确认审核安排;审核公司随后执行审核。
BSCI审核由SAI认可的审核公司和审核员执行;目前有十多家审核公司可供选用:ALGI、APCER、BV、CISE、DNV、HKQAA、ITS、IQNet Ltd、RINA - Registro Italiano Navale Group、TUV Asia Pacific (a member of TUV NORD Group)、SGS、STR、TUV Rheinland Group、TUV SUD Group;2009年7月,CQC(中国质量认证中心)也获准开展BSCI审核业务。
在完成审核之后,审核公司会在十天之内将审核报告传送到BSCI数据库,只要进入了数据库,工厂、BSCI的会员企业等都可以在线浏览工厂的报告。如果审核时发现了一些违规项目,例如未成年工加班或者从事夜班工作(BSCI要求未成年工每天工作时间不超过8小时,不能上夜班),那么,工厂需要就这些项目开展纠正行动,并且保证这个改善期不能超过12个月,因为跟进审核将在12个月之内完成;但有一些极其严重的违规必须马上改善,例如童工。
因为BSCI将SA8000称作“最佳操作”,所以,许多项目都可以参照SA8000的模式来推行,尤其是对管理程序的要求。在员工访谈方面,BSCI与SA8000也一致:所访谈员工人数与工厂总人数有关,人数越多,访谈人员越多。例如,100人以下仅要求访谈1至10人,而1000人以上则需要访谈30人,相应的初审及跟进审核所花费的时间也更长。
BSCI的跟进审核将与工厂的改善计划有关,在改善的过程中,BSCI可能会向工厂提供一些帮助,如果工厂持续拒绝改善,那么,工厂将可能被取消BSCI审核;在跟进审核中,一般在上次审核中被评级为“GOOD”的项目都不会被重新检查;如果工厂最终顺利通过审核,那么有效期将是三年。
ICS
ICS即Initiative Clause Sociale(法语),或者倒过来Social Clause Initiative(英语),意思是社会条款行动。由法国贸易与销售联盟(French trade and distribution federation: FDC,有的也叫做法国商业与销售联盟)的3家成员公司于1998年提出。
从一开始,ICS成员就约定:
- 尊重法律法规以及当地的文化,明了发展中国家工厂所受到的约束,经常听从审核人员以及合作企业的意见;
- 由加入的成员公司支付审核费用而不是让被审核的工厂自掏腰包,以免加重工厂负担、减少员工福利;
- 不得将审核作为市场营销的筹码;以此来鼓励成员之间的紧密合作。
ICS标准
到2007年,ICS的成员公司发展到了14家,其中包括我们熟知的欧尚AUCHAN、家乐福CARREFOUR,此外还有CAMIF, CASINO, COLRUYT, CONFORAMA, CORA, JULES, E.LECLERC, ADEO, MONOPRIX, OKAïDI, PPRP, SYSTEME U, 以及3 SUISSES。
在ILO(International Labour Organisation,国家劳工组织)的框架下,ICS建立了审核问题表,即成员间共享的审核标准,它包括:
- 童工;
- 强迫劳工;
- 歧视;
- 处罚、骚扰及虐待;
- 自由结社;
- 工时;
- 薪酬;
- 安全与健康。 以上八个项目体现为以下四类问题:
- 关于当地法规的信息类问题;
- 严重的问题,可以因此导致审核不合格;
- 常规问题,仅回答是或者不是;
- 好的实践,通过审核员来反映工厂做得好的地方(可获得加分)。 ICS的审核结果分为四个等级:
- A: 优秀,极少数项目需要整改;
- B: 良好,少数项目需要整改;
- C: 需要整改,并需要跟进审核,跟进审核将被安排在整改完成日之后,所以,工厂填写的改善时间点就很重要;
- D: 不合格。 按照以上四个等级,客户对工厂可能作出一些“惩罚”,甚至包括要求供应商支付审核费用——虽然ICS并不支持由供应商或者工厂支付审核费——因为ICS对其成员所作出的指引就提到,成员可以拥有及执行自己的商业行为准则。
当工厂被发现在以下领域有着严重违规时,ICS将在24小时内发出警告(Alert Notification):
- 小孩子出现在生产区或者工厂使用童工;
- 强迫劳工(按照ILO的定义);
- 未支付工人工资;
- 员工被证明受到人身侵害或者严厉的处罚;
- 存在高风险的健康安全问题。 除以上问题之外,以下问题也是高风险违规(Critical Violation,级别为D):
- 未成年工夜班工作;
- 强迫劳工,包括押金、证件扣押等;
- 结社自由受到限制;
- 有证据表明加班工时经常地超出法定小时数; 未保障七天内有一天休息或者每周上班工时超出60小时将可能导致这一等级
当然了,如果工厂严重违反ICS标准或者拒绝作出改善的话,该工厂会被判出局,并可能被加入“黑名单”。要知道,所有的审核结果都是在ICS成员内共享的,如果被判出局,那么意味着以上14家公司的订单都没法接了。
ICS审核程序
ICS审核分为初审与跟进审核两种,每一年的初审次数约为跟进审核次数的三倍,也就是说,在被审核的工厂里面,约三分之二的工厂能够一次性通过审核,这个大概跟客户自己付费有关。
目前,ICS指定了4家公证行代为执行审核,它们分别是:BV、STR、ITS和SGS。
审核流程分为四个步骤:
- 准备阶段,工厂透过贸易商向客户提供完整的调查问卷,客户审核资料并安排公证行审核;
- 公证行在一个月之内执行初审,以核实工厂调查问卷资料是否属实;
- 改善阶段,按照审核员建议及ICS成员同意的改善计划,工厂针对每一个违规项,在约定的时间内作出改善;
- 跟进审核,针对初审所发现的违规,核实工厂是否已经按照要求作出改善。一般跟进审核不超过12个月,如果超过12个月,那么ICS成员需要安排一次全面的审核。
ICS执行状况
以下图表摘自ICS发布的2007年报告,左边的数据基于于903次ICS初审的结果,右边的数据基于277次跟进审核结果。项目依次为“童工”、“强迫劳工”、“歧视”、“处罚”、“自由结社”、“工时”、“酬劳”和“健康、安全”。
假设该图表反映的情况大体上属实的话,我们可以看出,工厂违规集中表现在工时、工资以及健康安全方面;即使在跟进审核之后,工时及工资的问题仍然突出;而表现最好的是公平就业方面,包括无歧视、无强迫以及无处罚。在这些项目中,最容易改善的是自由结社,其次为健康安全,再次为童工。
ETI
ETI是英国道德贸易组织(Ethical Trading Initiative)的英文简称,它由三方代表组成:公司、工会和非政府组织。
出于改善全球供应链的工作环境的目的,ETI寄希望于开发有效的方式方法来执行ETI劳工标准,即基本法规(Base Code),它包括:
- 自由选择的雇佣关系;
- 尊重结社自由和工会代表劳方进行劳资谈判的权力;
- 确保安全卫生的工作条件;
- 不可使用童工;
- 提供维持生活的工资;
- 安排合理的工作时间;
- 禁止歧视;
- 正规的雇佣关系;
- 禁止虐待。 由此看出,ETI标准与SA8000或其他标准很类似,而且它也同样是基于ILO公约建立起来的;只不过,ETI并不是认证,而且主要是由英国公司组成,因此,它所覆盖的范围没那么广。
Sedex
谈到ETI就不能不提到Sedex。
Sedex(Supplier Ethical Data Exchange,供应商商业道德数据交换)是一家总部设在英国的非赢利组织。Sedex拥有一个基于网络的数据库,会员(包括零售商、品牌商、贸易商及工厂等)可以借助它上传、储存和分享工厂信息及审核报告等。例如,Sedex提供Self Assessment Questionnaire,即自我评估调查表,该调查表不仅可以收集工厂信息,而且也有助于工厂了解道德采购的重点在哪里。
目前,Sedex实际上成为ETI的数据平台,通过它,ETI的会员——必须也是Sedex会员——可以在这个平台上共享审核报告;当然,世界上任何地点的公司都可以申请会员资格。
Sedex把会员分成三个等级:
A级,像B&Q(百安居)、BBC(英国广播电视台)、G-Star、Levi Strauss(利惠公司)等品牌商或零售商,本身并没有生产场地;但是,它们会利用Sedex来浏览制造商(即它们的供应商)信息,Sedex同时也向这些会员提供了报告工具,以帮助这些会员更好地了解供应商的情况;
B级,即制造商或生产商(包括农场等),例如工厂就属于这一等级;它们的任务就是在客户的要求下,向Sedex系统输入数据,例如自我评估调查表、审核违规概要等;
AB级,像Li & Fung(利丰)这样的贸易商,或者本身又是品牌又是生产商具有双重身份的企业则为AB级会员。AB级会员同时享有A级和B级会员的权利,可以查看供应商信息并使用Sedex报告工具,还可以上传其用工场所的信息、使用自我评估模块,或者上传用工场所的审核结果等。
SMETA
Sedex本身并没有发展任何一套审核标准或者指定任何一套标准为审核标准,但它接受包括SA8000、ILO、ETI和ISO14001等多种审核报告。不过,为了统一报告的格式,它推出了SMETA(Sedex Member Ethical Trading Audit,即Sedex 会员道德贸易审核),以减少道德贸易审核的重复工作,方便会员之间的交流。
SMETA包含三方面内容:
- 对道德贸易审核的各个方面列举出最佳操作实践,也就是审核指南;
- 统一的审核报告格式,用于记载审核所发现的违规项;
- 统一的改善行动方案的格式。 以上内容皆可以在Sedex网上下载。
其中,SMETA的审核指南包括了以下部分:
- 对审核时间方案的建议;例如,对于1001到2000人的工厂,SMETA建议4个审核人日,即2个审核员2天;
- 针对某一公司的规模建议采访的工人人数。例如,对于501到1000人的工厂,SMETA建议访谈42名员工;
- 对审核员的培训和经验要求;
- 有关在审核前进行沟通的建议。
SMETA的审核指南
以下为SMETA审核指南的部分指引:
- 对记录的要求,例如,指南提出,审核员应该检查工厂购买PPE(个人防护用品)的记录,以判断工厂是否定期更新PPE,换句话说,是否向员工提供PPE;
- 对管理程序的要求,例如,工厂应有清晰的管理程序对未成年工管理和童工排查工作作出规定,并充分地传达给员工;
- 在任何情况下,工厂都不能要求员工每周工作经常性地超过48小时,并保证员工平均每7天至少获得1天休息。当然,加班时间必须是自愿的,且每周不能超过12小时。
- 审核员应该检查工人在过去十二个月的工资及工时记录,以确认工厂是否符合当地综合计时批文(如有的话)等;
- 对于审核所发现的违规,如果工厂提供的改善报告无法完全证明已经改善,那么,工厂将会被安排复审。
ETI会员、Sedex会员
前面提过,ETI会员包括公司、工会和NGO,其中,截至到目前为止,ETI的公司会员包括:ASDA、Gap Inc、Inditex、Marks & Spencer、Monsoon Accessorize、Mothercare、Next Retail、Pentland Group、Sainsbury's、Tesco、The Body Shop等等。
Sedex会员可能同时也是ETI会员,但也可能不是。
Sedex 的A级会员包括B&Q(百安居)、BBC(英国广播电视台)、G-Star、Levi Strauss(利惠公司)、Mothercare、Tesco、The Body Shop等等。
Sedex的AB级会员包括Adidas UK、BerryWorld Ltd 、Conair Far East 、Hallmark 、Heinz、Li & Fung(利丰)、、Office Depot Europe、Pacific Brands、PepsiCo等等
GSCP
GSCP(Global Social Compliance Programme,全球社会责任合规方案,下称GSCP)是个新鲜事物,由Carrefour, Metro, Migros, Tesco和Wal-Mart五家深具影响力的跨国公司携手创立。GSCP的出发点是,涵盖所有国家所有消费品的所有供应链生产环节,努力为公共部门、私营部门和非政府部门提供一个独特的平台,努力为全世界迫在眉睫的各类问题制定持久的解决方案,最终改善全世界人们的生活。
GSCP的执行委员会来自成员公司的代表,而GSCP 咨询委员会的成员则来自不同的利益相关者如NGO、工会、学院等等,其中包括联合国、国际人权联合会、国际联盟网络和企业社会责任亚洲(CSR Asia)等。
目前,GSCP已经编写完成了《参考条例》(Reference Code),该条例介绍了最佳实践,并依据国际公约和指导方针制定了通用要求;并也已经完成了《审核方法和流程指引》,接下来仍将继续完成管理系统指引、数据分享等工作。
GSCP的成员有:
AMCOR (formerly ALCAN PACKAGING)
AUCHAN
BEST BUY
C&A
CARREFOUR
CASINO
CHIQUITA
COOP SWITZERLAND
DELHAIZE / HANNAFORD
DELL
DOLE
EL CORTE INGLÉS
GLOBUS
HASBRO
HEWLETT PACKARD
ICA
IKEA
JERONIMO MARTINS
MARKS & SPENCER
MIGROS
MONOPRIX
PHILLIPS-VAN HEUSEN
PICK 'N PAY
ROYAL AHOLD
SOBEY'S
TESCO PLC.
WAL-MART
WOOLWORTHS
从名单我们可以看出,加入GSCP的企业都具有强大的社会影响力,它们在社会责任审核方面也都有许多经验,由此我们可以想见,不远的将来,GSCP将结束成员公司在审核方面各自为政的局面、成为全球影响力最大并应用最广泛的审核标准。
BRC
BRC(British Retail Consortium,英国零售商协会)是一个重要的国际性贸易协会,其成员包括大型的跨国连锁零售企业、百货商场、城镇店铺、网络卖场等各类零售商,涉及产品种类非常广泛。
1998年,BRC发起并制定了BRC食品技术标准(BRC Food Technical Standard),之后, BRC又相继制定了全球消费品、全球食品包装及其他材料标准和非转基因产品标准,用以对零售商自有品牌的制造商进行评估。
目前欧洲许多零售商都要求供货商做BRC认证,包括Metro、Tesco等等。
BRC主要内容
BRC主要内容有:
- 质量管理体系,要求生产商有严格的管理评审以及文件记录;
- 建立HACCP(Hazard Analysis and Critical Control Point,即危害分析和临界控制点)系统,确保食品在生产、加工、制造、准备和食用等过程中的安全,在危害识别、评价和控制方面是一种科学、合理和系统的方法;
- 工厂环境标准;
- 产品及过程控制;
- 人员(卫生和培训),BRC要求在个人习惯、体格检查及培训都要以安全为准则。 由此可见,BRC与社会责任审核关系不大,只不过它在某些方面(例如安全和培训)与社会责任能够互为补充。
ISO14001
当前,环境问题非常突出,严重制约了经济发展并威胁到人类生存。触目惊心的水土流失、土地沙漠化、水体及大气污染、气候变化、臭氧层破坏等生态问题令得世界各国不得不重视环境问题,于是,ISO14000环境管理系列标准应势推出。
ISO14000环境管理系列标准包括:
- ISO14001《环境管理体系-规范与使用指南》
- ISO14010《环境审核指南-通用原则》
- ISO14011《环境审核指南-审核程序-环境管理体系审核》
- ISO14012《环境审核指南-环境审核员资格要求》
- ISO14020《环境标志和声明-通用原则》
- ISO14040《生命周期分析-原则和指南》
- ISO14041《生命周期分析-目标和范围界定 清单分析》
- ISO14050《环境管理词汇》
- ISO导则64:《产品标准中环境因素导则》 其中,ISO14001成为众所周知的认证体系,国内已有不少厂家获得此项认证。而获得认证的企业必然已经建立了完善的环境管理体系(EMS: Environment Management System),在日常的经营活动中充分考虑了企业对环境影响的各个方面。
ISO 14001认证介绍
与社会责任体系认证不同,ISO14001对环境有着宽广的定义,其包括空气、水、土地、自然资源、植物、动物、人以及它们之间的相互关系;而且,ISO14001更加强调污染预防,以避免、减少或控制任何类型的污染物或废物的产生、排放或废弃,真正减少有害的环境影响。同时,ISO14001要求对资源进行有效利用,包括对资源的再利用、回收、再循环、恢复和处理等。
因而,企业在识别环境因素时,应针对活动、产品或服务的整个过程,并考虑到“三种状态”(正常、异常、紧急)、“三种时态”(过去、现在、将来)和向大气排放、向水体排放、固体废弃物管理、土地污染、原材料和自然资源的利用、其他当地环境问题和社区性问题等。
与ISO9001一样,ISO14001体系的建立及完善采用著名的“德明模式”,即“PDCA模式”——规划(Plan)、实施(Do)、检查(Check)和改进(Act)。 这是一个动态循环的管理过程,鼓励企业持续改进并最终实现环境管理目标。
ISO14001同样也重视对过程的记录以及管理体系的文件化,包括环境管理体系的策划、方针、目标和指标的设定、文件的编写、机构人员设置、资源提供等;并且,还要求企业主动向员工进行传达和提供必要的培训。
其他一些要求还有:
- 企业所制定的环境管理目标、指标应符合企业的规模、经济、技术水平、经营状况等实际情况,且切实可行;
- 企业的目标和指标应与环境方针中的要求相一致,充分体现环境方针的框架作用以及环境方针中的两个承诺(包括对污染预防和守法的承诺);
- 企业应随情况变化(如新产品或服务项目的开发、新的或修改的活动、产品或服务)及时做相应环境管理方案的评审和修改;
- 应明确哪些岗位或人员的工作可能产生重大环境影响,促使全员意识到组织的活动、产品和服务通过他们的工作对环境方针、环境管理体系和环境因素会造成的影响;
- 管理层应确定人员的经验、水平、能力和培训需要,确保人员的能力能胜任所承担的工作,特别是负有环境管理职能的人员。
- 企业应具备以下记录:
- 环境投诉记录;
- 培训记录;
- 过程监控记录;
- 监测、维护和校准记录;
- 合同和供方记录;
- 应急准备演练记录,事故报告等;
- 审核结果、管理评审记录;
- 外部沟通信息;
- 满足适用环境法律和其他要求的记录;
- 重大环境因素记录;
- 环境会议记录;
- 环境绩效信息;
- 法律符合性记录;
- 与相关方沟通记录等。
OHSAS18000全名为Occupational Health and Safety Assessment Series 18000,即职业健康与安全审核系列18000,为国际性标准,包括OHSAS18001《职业健康安全管理体系 – 规范》、OHSAS18002《职业健康安全管理体系 – 实施指南》。
与ISO14001相似,建立OHSAS18001体系采用的方法也是“德明模式”;其实,在许多方面,这两个标准都非常相似,只不过它们针对的内容不同。
总体而言,OHSAS18001为企业提供了一套控制职业健康风险的管理方法,即:通过专业性的调查评估和相关法规要求的符合性审核,找出存在于企业的产品、服务、活动和工作环境中的危险源;针对不可容许的危险源和风险,制定适宜的控制计划;执行控制计划,定期检查评估职业健康安全规定与计划,建立包含组织结构、职责、培训、信息沟通、应急准备与响应等要素的管理体系,持续改进职业健康安全绩效。
OHSAS18001的主要内容
OHSAS18001包括5个部分,17个要素:
- 职业安全健康方针
- 策划
- 危险源辨识、风险评价和危险控制计划
- 法律及其他要求
- 目标
- 职业安全健康管理方案
- 实施与运行
- 机构和职责
- 培训、意识与能力
- 协商与交流
- 文件
- 文件与资料控制
- 运行控制
- 应急准备与响应
- 检查与纠正措施
- 绩效测量与监测
- 事故、事件、不符合、纠正与预防措施
- 记录及记录管理
- 审核
- 管理评审 与ISO14001一样,OHSAS18001注重程序和记录,以下就是体系推行过程中需要建立的部分子程序:
- 工艺安全管理程序;
- 设备与设施管理程序;
- 化学品、油品管理程序;
- 员工健康管理程序;
- 女工保护管理程序;
- 劳动防护用品管理程序;
- 供方和承包方管理程序;
- 特殊工种管理程序;
- 危险作业管理程序;
- 新、改、扩建工程管理程序;
- 检修维护工作管理程序;
- 电气安全管理程序;
- 管网安全管理程序;
- 厂内交通运输安全管理程序;
- 管理或作业变更管理程序。
CSC9000T
2005年,中国纺织工业协会(CHINA NATIONAL TEXTILE AND APPAREL COUNCIL,下称中纺协会)推出了中国第一个标准化的社会责任管理体系——中国纺织企业社会责任管理体系CSC9000T(China Social Compliance 9000 for Textile & Apparel Industry)。2006年,中纺协会在多家著名企业开展了CSC9000T 试点工作,其中包括红豆集团、报喜鸟集团等。
2007年,中纺协会进一步推出和开展了CSC9000T“10+100+1000”项目,即在十个左右纺织服装产业集群内选择百家骨干企业建立中国纺织企业社会责任管理体系CSC9000T,对上千家中小纺织服装企业进行社会责任培训,并在项目实施过程中为各产业集群、骨干企业及中小纺织服装企业培养1500名左右企业社会责任管理人员。其中,2007年的骨干企业集中为浙江、江苏、福建及广东四省的纺织企业。
该项目旨在帮助中国纺织服装企业提升社会责任管理水平,提高劳动生产率;通过自律树立企业、行业良好形象;营造公平贸易环境,构建负责任的供应链;通过项目实施以点带面,促进社会责任建设,实现行业可持续发展。
目前被认可提供CSC9000T咨询服务的机构包括TUV NORD、ITS及SGS等。
CSC9000T绩效评估方法
CSC9000T绩效评估按照下述方法进行:
- 企业与RSCA(Responsible Supply Chain Association,中国纺织工业协会社会责任建设推广委员会)联系申请进行CSC9000T绩效评估,RSCA在收到申请后,组成评估小组,在评估小组收到企业相关资料,包括填写完整的《CSC9000T自我评估表》后,与企业约定进行实地评估的时间;
- CSC9000T绩效评估小组实施评估,并撰写企业CSC9000T绩效评估报告。绩效评估报告应对照CSC9000T的各个要素,作出完整的、基于事实的陈述,同时还应包括对不符合项的原因分析;
- 绩效评估小组同时还应对照企业社会责任工作的目标和计划,找出实施过程中的差距与不足,与企业共同分析原因,并制定新的持续改进的目标和计划。 值得一提的是,中国与欧洲外贸组织签署了CSC9000T与BSCI合作发展协议,中欧双方同意共同采用CSC9000T与BSCI两个体系,通过交叉评估使用工具和工作实践,达到CSC9000T和BSCI的互认。
现场审核Onsite audit
越来越多的客户习惯于依赖现场审核来检验一家工厂是否符合社会责任标准以及是否值得长期合作。通过现场审核,客户能够了解工厂的规模、主打产品、地理位置、以及是否存在超时加班、未授权外发等现象,有助于控制风险、保持声誉。通过现场审核,客户还能够把自己的标准传达给工厂,并收到工厂的反馈;另外,通过审核期间的接触,客户的发展历史和现状可以通过审核员传递给厂方管理层及员工,无形中,审核成为一个极佳的“广而告之”渠道,确实有不少员工都是因为审核才第一次接触到西方国家的一些零售商的名字,得以了解这些零售商和品牌在中国的发展状况(例如开店新闻)等等。当然,所有这些的前提是做好了审核工作。
为做好每一次审核,审核员必须先确定审核主体、做好审核工作安排,按照客户标准、工厂规模、生产工序等制定审核流程和合理分配时间;在审核中,还应该按照审核过程中所发现的违规项目来灵活调整时间安排。一般说来,审核步骤分为:见面会、巡视工厂、访谈员工、文件审查和总结。具体哪一部分需要安排多少时间,应该以客户标准为基础,同时结合工厂规模、生产工序和产品、以及具体的违规项目来确定。
审核对象
首先,任何一次审核都需要预先确认审核对象,到底是成品生产厂商还是部件的生产厂商,毕竟,不同的产品有不同的生产流程,不同的生产流程可能适用不同的标准或法规;而且,客户标准关于审核对象的定义也非常关键,到底它涵盖了所有的供应商还是只针对自有品牌供应商、涵盖整个工业链还是只针对成品生产厂商,都会使审核对象产生变化。
结合国内实际,审核时可能会碰上如下几种审核对象:
1)工厂
工厂的规模可以是十来人,可以是上万人;可能只有一栋建筑,也可能有数十栋;可能有宿舍或食堂,也可能都没有;可能还会有仓库、保安室、写字楼,也可能就一个小车间;工厂可能是租的,也可能是买下来的;厂址可能在沿海,也可能在内地;工厂生产可能高度机械化,也可能完全靠人手;可能金属、电子、塑胶各种产品都做,也可能只做一种产品;可能内销,可能外销,也可能内外兼销……但无论如何,工厂一定会有经营地址、工人、老板,而且,它一定是从事工业生产的地方。
结合国内申请和发放营业执照的规定及流程,我们知道:工厂就是拥有营业执照,并在许可的经营地址上从事生产的企业,同时,我们也知道:一个工厂拥有可能不止一个营业执照,甚至还可能同时使用多个名称;反过来说,一个营业执照下,可能也不仅仅是一堵围墙内的一个工厂,它所包括的工厂可能跨越了一条或好几条马路。无论怎样,任何一张营业执照都是唯一的,执照上面的注册号也都是唯一的,正如居民身份证。对审核而言,使用某一特定名字、持有营业执照的工厂就是审核对象。对SA8000审核而言,因为其允许集团捆绑认证,所以,如果某集团提出捆绑认证,那么,该审核对象就是这一集团下的所有工厂。
那些没有营业执照的工厂,在审核之前就失去了被审核的资格。
2)样板厂
总的来说,样板厂就是具备一定规模的工厂,为应对客户多样的评估而特地设立的一家小工厂。当然,样板厂还可能是因为其他原因而设立,例如税收、商业机密等。一些国内知名的大公司采取了这种做法,尽管这些大公司内部各个制造流程都非常完备,但他们往往更愿意将他们的装配线独立成一个事业部来单独申请一个营业执照,并以这部分来单独面对客户;当然,因为有些客户并不允许工厂仅有包装工序(例如沃尔玛),所以,也有相当一部分企业甚至将其中一条完整的生产线独立成一家小工厂来应对审核。无论如何,一个拥有完整的生产线并具有有效营业执照的小工厂完全具备被审核的资格。
在建立了这样的小工厂后,大公司将每一个关系到审核结果的小细节都做到最好,并刻意时时维持合规的最佳状态;于是乎,这样的小工厂能够顺利地通过各个客户的审核,而它背后的大公司则可以丝毫不受干扰地、放心地生产这些客户的订单。
很明显,客户的标准决不会允许这种状况发生,但是他们很难找到证据(或许也不想去找证据)——而且,绝大部分的客户都乐于接受第三方审核公司的报告(或其他品牌、零售商的审核报告),既然有一份漂亮的报告能够向股东和上一级客户或者消费者交待,那么,还有什么不满意的?试想一下,如果这家生产商的产品提供了很不错的销售业绩的话,作为客户,怎么会傻到去这家工厂里挑刺?
有些审核员偶尔会质疑这些特地设立的小工厂没办法生产那么多的订单(如果他们对订单有所了解),但是,由于其每一次审核仅代表一家客户,就算该客户的订单已经占到了某家小工厂产能的90%或者更多,审核员却也无法证明它就是样板厂,当然,也没有权利去要求调查小工厂背后的大公司。但是,假如审核员确有证据,则应当在报告上阐述所有的发现。
3)厂中厂
审核中偶尔会碰上“厂中厂”,例如A工厂将自己厂内的某一个车间承包给另一个经营实体或个人。因而“厂中厂”分为两种情况,一种是具有法人资格的“厂中厂”——拥有自己的营业执照,能独立核算、独立经营;另一种是不具备法人资格的“厂中厂”——仅仅有一个名字或者代号,但是它没有自己的营业执照,无论它是否能独立核算,它无法合法地对外经营。
对于第一种情况,是否两家厂都需要纳入评估应视乎A工厂与“厂中厂”的关系而定。如果这两家工厂具有从属关系,例如其中一家为另一家的分厂,那么,它的合法注册信息、许可的生产及经验范围、是否拥有独立的仓库、是否自有员工以及两家厂之间是否存在生产协议等等情况都值得去了解;如果两家厂在上述方面几乎一致,而且也几乎无法从资料上判定它们是两家厂的时候,那么它们就很可能在实际操作中并没有区分,审核员就需要向客户汇报这一信息以确定是否作进一步调查。如果两家厂不具有从属关系,那么,以下情况同样需要去了解并报告给客户:它们的营业执照所载的经营范围是否一致、产品是否相同,两家厂的厂房是否能够明显区分,客户在这方面有无特殊要求,等等。就一般而言,如果已经合法地并能够有形地区分开来,那么,这“厂中厂”就不需要被审核。
对于第二种情况,则无论“厂中厂”的产品与A工厂否有关联,都应该纳入审核。如果生产产品不在营业执照所载的经营范围里面,则应该进一步了解原因,并应该在审核报告中注明发现和工厂的解释。但审核时不应纳入原本不属于社会责任审核的范畴,比如有些企业将垃圾外包给废品回收站,回收站通常每天都会派人到工厂进行废料回收;虽然回收站不一定具备法人资格,但是不能把回收站的服务人员纳入到审核中,因为这些人员的工作性质本身非常特殊,他们的工作很难正常化也很难被量化。
还有一部分工厂由于与某个或某些客户签订了特殊的保密协议,保证厂内的某部分工序(或建筑)仅为某个客户而设;并且,未经客户许可,不得向其他方面公开。
当然,审核员是否可以接受工厂的解释、尊重保密协议,视乎客户的标准而定。应该指出,无论是审核还是客户协议,都是商业行为;但是,从工厂的立场来说,如果违背了与客户的保密协议,结果是违法的,而拒绝审核则不违法。两害相权,择其轻者;所以,当审核员提出要参观该部分工序(或建筑)的时候,工厂在没有办法的情况下就会拒绝要求。如果审核员所代表的客户一定要审核厂区全部建筑,则可以请厂方分别与两方面的客户协商,寻求最佳的解决方案。
4)分厂
有一些工厂会告诉审核员,工厂在某地还有其他分厂或者分公司,按照《中华人民共和国公司法》第十四条,“……公司可以设立分公司。设立分公司,应当向公司登记机关申请登记,领取营业执照。分公司不具有法人资格,其民事责任由公司承担……”如果工厂所设立的分厂(或分公司)并不具备法人资格,也就是说,无论该分厂(或分公司)是否能够出具营业执照,只要它们都是以总厂的名义替客户加工,那么,它们都属于审核的范畴。比方说,可能出现深圳是审核主体工厂而厦门是分厂的情况,这样的话,两个地方都需要分别完成评估才构成一个完整的审核。
此外,有些工厂可能在某些地方还有兄弟厂,生产别的产品,但都属于同一个老板或母公司所有。基本上,对于这一类信息完全不必过于留意;即使都向同样的客户供货,兄弟厂也不属于审核的范畴。
另外,有一些工厂由于场地、税收等原因,在厂外某地设有额外的仓库,用来存放成品。对于这样的情况,一般客户不会要求去审核该仓库,但有些客户(例如沃尔玛)也会要求纳入审核范围,通过审核之后才允许在该仓库进行验货、出货。这虽然看起来像是额外的审核,却给一些工厂的外发行了方便,因为有些工厂将成品加工外发到外地,为了省却来回运输的麻烦(和费用),干脆在外发加工厂的附近租个仓库蒙混过关,而这样的情况往往也很难被察觉。
5)外发厂Subcontractor
外发有两种情况:一种是成品外发,即工厂表面上是客户订单的生产商,但实际上,工厂将订单转下给其他工厂,由它们来完成所有生产工序(有的不负责最后一道包装工序),但最后的交货仍由该工厂负责。另一种是部件外发,严格来说,这其实不是外发,许多人更习惯把它叫做(物料)采购;但许多客户都不含糊,它们规定,凡是生产的部件带有它们商标的供应商都定义为外发商,不管该商标是印刷、粘贴,还是车缝、压铸弄上去的。
其实,无论是成品外发还是部件外发,它们都是非常常见的商业活动现象。即使是成品外发也非常常见,尤其在经济形势不那么稳定的情况下,工厂更可能利用外发的灵活性来控制成本、争取更多订单,以追求利润最大化、风险最小化;因为外发的产生不外乎以下两种原因:一、工厂的订单超接;二、外发的成本低于工厂自己的生产或加工成本。
一般客户都禁止工厂将成品外发给未经授权的厂商进行加工,因为,这么做必然使得它们需要承担太多未知的风险。所以,如果被发现外发成品,而且是外发给未经授权的厂商,工厂很可能被警告或者被罚款。
对于部件外发,客户第一要求信息披露,第二可能会要求审核。对工厂而言,首先,要理清哪些产品部件需要外发;其次,要知道哪些部件会带有客户商标,然后,才能把外发商的信息详细而周全地汇报给客户。像对工厂的要求一样,客户也要求外发商合乎标准;而有些客户也真的会审核外发商,例如Disney,许多年前就要求工厂披露它们的外箱供应商的信息,并对这些供应商进行详尽而且同样严格的社会责任审核。
所以,在面对客户或代表客户的审核员的时候,工厂或者工厂的贸易商都会小心翼翼地回答“有没有外发”这个问题。因为,他们无法清楚客户的意图(不知道向客户坦白之后会不会影响订单),也同样无法知道客户什么时候想要对那些外发商进行社会责任审核(任何一次审核都会增加订单成本,意味着利润减少),再加上一个显而易见的原因——越是处于供应链的下层,工厂的规模就越小、状况可能就越糟糕——如果工厂都无法顺利地通过审核,那么,外发商会更加困难,通过的几率更低;所以,如果对客户坦白,则可能会因为审核结果欠佳而导致频繁更换供应商,直接导致成本增加。
于是,每当审核员试图打听外发厂信息的时候,工厂鲜有主动披露的;而显然地,单靠查阅工厂的外发资料是不够的,因为工厂会尽力隐藏关于外发的信息。这就需要审核员对于产品有足够多的了解,而且对客户的商标有足够多的认识,才能发现客户的哪些产品(或部件)被外发,从而寻找线索获取到外发厂的信息。
6)家庭雇佣Home worker
家庭雇佣可以看作是外发的另一种形式,只不过承包工作任务的从工厂变成个体(家庭)。
在一些偏远山区,当地人精致的手工艺品(例如刺绣)受到海外商人的青睐,于是当地供销社接到了大订单、组建了工厂,从此,家家户户把做好的手工艺品往工厂的仓库里送。而所谓的工厂,实际上也就是物料采购和分发的中心,它把大订单分拆成一个个小的生产任务,连同分配好的物料一同打包给附近的各家各户;然后,在约定的时间内,再从他们的手中把做好的成品收回来,稍作加工(例如贴上标签)之后,就变成了一件件合法的商品。与此同时或者收到货款之后,工厂将加工费支付给每家每户。
目前,这种家庭雇佣工作形式较多存在于工艺品和精品行业中。如果客户并没有很明确地对这种雇佣方式表示反对,那么,审核对象应该只包括工厂厂区内的工作人员,而不应该将家庭雇佣工也纳入到审核中来。但如果条件许可,审核员应该走访一两个被雇佣的家庭,访问这些家庭是否存在利用未满16周岁的未成年人从事产品加工以及工厂是否存在压榨家庭雇佣工的现象;如果能够获得较多的关于家庭雇佣的信息,那么可以略为估算这些家庭雇佣工的每小时平均工资,与当地的最低工资进行比较,并将所有发现向客户进行汇报。不过,一般客户的标准都没有触及这些内容。
见面会
确定了审核对象,并顺利抵达待审核工厂时,首先要做的就是召集工厂各个部门(如行政、人事、财务、车间)的负责人员开见面会。在见面会上,需要把审核目的、范围、以及依据介绍给工厂,相关人员才知道如何去准备资料,同时,审核员也要把当天的审核工作安排介绍给工厂,以便在接下来的各个审核阶段都能够获得相关人员的支持和配合,从而顺利完成审核。
在见面会上,不光是工厂方面可以了解与审核相关的信息,而且,审核员也可以向工厂了解到生产流程、生产安排、生产能力、规模等等,还可以了解到工厂此前的审核纪录。当然,见面会上也可以向工厂介绍自己所代表的客户的发展历史及审核背景,或者自己所属公司的业务及发展现状等,以增强工厂对客户及自己公司的了解。
随着越来越多客户采用突击审核的方式,见面会也变得越来越重要;不过,某些情况下,突击审核可能会完全跳过见面会这一步骤,直接进入下一个环节:巡视工厂。
巡视工厂
巡视工厂(下称巡厂)是指在工厂相关人员的陪同下,走访工厂里面的各个车间、仓库、医疗室、以及宿舍和饭堂(如果工厂提供了这些设施的话)。
巡厂需要随身带着厂区平面图,每走过一栋建筑,则可以在图上划掉它(或作上其他记号),在开始巡厂前,审核员应该对厂区的建筑分布有个初步的认识。
对于生产流程多而且复杂的大工厂,建议审核员在巡视工厂的时候按照流程来进行。比如,传统家具加工厂大致上可以按以下顺序巡厂:木料仓开料车间钻孔、打磨车间喷涂车间组装车间成品仓,而在具体某一个车间,又可能有更细的流程,例如,喷涂车间可能还包括喷底漆、打磨、上面漆、补色等加工步骤。按照流程巡厂的好处在于:不会错过任何一个生产车间,同时也对生产情况有个全面的了解,便于协助工厂发现问题、寻找改善的机会。
而其他次要的建筑,如化学品仓、发电机房、空压机房、宿舍、食堂等等,则完全可以放在巡厂的最后,也不必理会它们的先后顺序。
如果是小工厂或者是突击审核,则视乎审核员的经验,可以灵活安排巡厂的先后顺序。不过,推荐优先巡视作业人员最密集的车间,或者最有可能使用临时工、童工的车间(例如包装车间)。
有效的巡视需要经验和细心相结合。譬如,当看到一辆空的货柜车停在厂区、周边却一个人都没有时,有经验的审核员可能就会猜想大概是货柜车如约而至、可是成品却还没有全部包装好,并可能进一步猜想员工这几天都可能在加班赶货;同时,审核员在车间仔细观察,发现有些包装工位没有人,于是,审核员走访了宿舍,发现虽然是上班时间,包装部却有一些员工躺在宿舍呼呼大睡,经调查后发现原来他们昨晚通宵在打包装。这就是一次有效的巡视:发现问题——循序渐进——顺藤摸瓜——找到答案。
访谈员工
在巡视工厂的同时,就可以有选择地进行一部分员工访谈。例如,流水线旁边或者仓库的写字台边上。
员工访谈是很重要的部分。员工对工厂的管理是否认可、对工厂的福利是否满意、是否受到工厂的侵害等等都有机会可以从访谈中得知,虽然“空口无凭”,而且证实起来还有一定难度,但是,员工访谈内容有助于审核员全面了解工厂的实际情况。毕竟审核不是验货,审核要关注到员工工作和生活的多个方面,光从资料上不一定能够全面了解得到。
有些表面功夫做得很好的工厂,实际上可能存在很多问题,这就只能从员工口中打听到都有些什么样的问题;而表面上又老又旧的厂房,员工的满意度却可能很高……如此种种,在实际审核中都能经常碰到。
进行员工访谈之前,审核员最好能够作一些准备工作,例如,获得被访谈员工的履历表、劳动合同、工资及工时状况,以及奖惩记录等等,以了解被访谈人员在工厂的工作表现、出生地、离开上一家用人单位的原因等等。提前了解这些内容的好处在于:提的问题更有针对性、更能问到真实情况。例如,审核员与被访谈员工碰巧是“老乡”或者审核员正好懂一两句该员工的家乡话,那么,就更容易使得员工放松;再比方说,如果奖惩记录显示某员工经常受到处罚,那么,该员工应该比较容易心存不满,因而只要审核员能够抓住时机,就可以听到一些“爆料”。
访谈时有许多注意事项,例如,对于一些不会讲普通话的员工,可能需要寻求翻译的帮助;对拘谨或害羞的员工,可能需要请别的员工在旁边陪同;对不愿意说话的员工,可能就不需要花费过多时间去闲聊。还有,员工访谈、以及跟工厂管理层或办公室文员聊天,都要特别注意说话者的可信度。有时候,有些员工会借机说一些关于工厂的“坏话”,可能是道听途说,也可能是胡乱猜测;而老乡因素也很容易使得审核员难于保持中立的态度。因此,审核的时候不能光凭一个员工所说的情况就认定工厂一定就是那个样子,同时更要避免个人感情因素掺杂在里面。
为力求公正,审核员有必要多访谈其他一些员工,看其他人所反映的情况是否一致,在SA8000的要求里面,员工访谈的时间应该占到总的审核时长的30%,当然,不同的客户对于访谈的时长以及访谈员工的数量有不同的规定。审核时都要遵循客户制定的抽样比(或抽样人数)。
审核时还应该谨记:一、任何员工都有权拒绝答复任何问题;二、但凡口述的内容都有待于证实。
访谈一般问题
在进行员工访谈之前有必要简单介绍一下自己以及所代表的客户。对员工的提问,一般会涉及到以下问题,请在提问的时候加上“请问”。
1)雇用程序/童工
- 您什么时候入厂的?
- 您在这里工作多久了?
- 您的出生年月是多少?
- 您是如何找到这份工作的?(广告、熟人介绍、中介等)
- 为了得到这份工作,您需要付出什么?(是否欠人才中介的钱?是否支付了入职费用?)
- 工厂招工有什么要求?没有证件能够入职吗?
- 入职需要体检吗?谁掏的钱?
- 入职需要办哪些手续?
- 您看到过暑期工吗?他们什么时候离开的?
- 您看到过临时工吗?他们在哪些部门上班?
- 您看到过小孩在这里玩耍或在这里帮他们的父母工作吗?
2)强迫性劳工
- 需要穿厂服上班吗?厂服要多少钱一套?
- 工厂是否保留您的身份证或其他身份证明文件?
- 工厂有没有收取工具费用或扣除诸如伙食、水电等费用?
- 您和工厂签订了什么协议呢?
- 签了合同吗?签了几份?合同上面有哪些内容?
- 上洗手间有没有什么规定?需不需要离岗证?
- 请假有什么规定?一般什么时候比较容易请到假?
- 晚上如果不想加班,应该怎么申请?一般什么样的理由能够获批呢?
- 如果不加班会有处罚吗?如果有,什么样的处罚?
- 辞工必须提前多少天通知工厂?
- 试用期多长?如果试用期内辞工,需要办什么手续,提前多少天申请?
- 有人辞不到工吗?哪些工种的辞工手续特别麻烦呢?
3)健康与安全
您有没有参加过消防演习?多久一次?
上一次工厂举行消防演习是什么时候?
万一有消防事故,您知道怎么逃生吗?
知道怎样使用灭火器吗?
您能看懂疏散标识吗?
哪些出口是紧急出口?在上班时间,紧急出口有没有上锁?
您原来就会使用现在操作的机器吗?如果不是,那谁教会您的呢?怎么教的?
机器平时是怎么保养的呢?
开机关机有哪些注意事项?
您有没有受过伤?如果发生意外事故受伤,工厂如何处理?
这里的急救人员是哪些人?
有没有急救药箱?需要药品的话,要向谁申请?
最近工厂有没有发生过工伤?是什么样的工伤?
发生工伤之后,工厂有没有对你们进行教育培训?他们怎么说的?
在工作中,如果需要使用化学品,工厂有没有提供关于使用指引的培训?
在工作中,工厂有没有提供个人防护用品(譬如耳塞、口罩、手套等)?
个人防护用品有没有更换过?多久更换一次?
什么样的情况下需要佩戴个人防护用品?
有没有干净的水饮用?(需要分摊费用吗?)
车间的通风如何?
洗手间有什么供应?
晚上宿舍的门上锁吗?几点上锁?
晚上如果出厂,几点开始就不让回宿舍?
宿舍可以煮饭吗?
多少个人住一间宿舍?
什么时候有热水供应?
4)组织工会的自由与集体谈判的权利
- 你们厂有没有工会或者员工代表大会?
- 您了解工会吗?您觉得工会应该是什么样的?
- 您加入了工会吗?如果您是工会会员,会费由谁支付?
- 您知道有没有其他同事加入工会?
- 如果您加入工会,您觉得工厂还会继续聘用您吗?
- 工会有没有帮助你们争取过什么权益?
- 工会多久举行一次会议?
- 最近一次的工会会议关于什么内容?
5)歧视
- 您有没有接受过怀孕测试?如果有,什么时候进行?是受聘之前或在工作之后?
- 所有的女性工人均要接受怀孕测试吗?什么样的结果才会被录取?
- 有没有被单独要求进行某一身体检查?检查了什么?
- 工厂有没有要求您服用药物?如果有,您知道是什么吗?
- 您是否看到其他人或您自己备受管理层的性骚扰、辱骂和殴打?
- 您是否知道工厂有无发生过以下歧视事件,如,因为种族、宗教、年龄、国籍、社会或民族团体、性取向、性别、政治观点或残疾等理由,在工资、福利、提拔、惩戒、终止合同或退休等方面被区别对待?
- 厂区内有哪些地方禁止进入?为什么?
6)惩戒性措施
- 您认为什么样的措施是惩罚/惩戒性的措施?您在工厂看到过那样的措施吗?
- 您是否看到有人被体罚?因为什么原因?结果如何?
- 您是否有过精神受压迫的经历?
- 您是否受到过人身侵犯以及言语侮辱?
7)工作时间
- 每个月通常有几天休息?或者,每个月有几个星期六日需要工作?
- 每天正常工作时间是多少?几点上下班?
- 上班当中有时间休息吗?每次休息有多长时间?
- 您认为多长的休息时间比较合适?
- 平时每天晚上加班多长时间(从几点到几点)?
- 旺季是哪几个月份呢?旺季每晚加班多长时间?
- 哪个部门的加班时间最长?或者,哪个部门的工作最辛苦?
- 平时是怎么打卡的(纸卡、IC卡或没有考勤记录)?
- 谁负责打卡?自己还是主管或保安?
- 如果是主管负责打卡,您有机会确定工作时间吗?
- 平时是不是要打两套卡?
- 有没有平时上班不用打卡?
- 工厂要求你们确认每月的打卡时间吗?
8)工资
- 您在培训期/训练期/实习期的工资是怎么定的?
- 您是计件、计时或是月薪制?
- 据您所知,别的同事跟您的工资都一样吗?
- 您的底薪是多少?工厂设定了“保底工资”吗?
- 平时加班费是怎么算?周末加班费是怎么算?
- 多久发一次工资?最近一次发工资是什么时候?发哪个月的?多少钱?
- 发现金还是发到您的存折上?足额发放吗?
- 发工资时您可以核对金额吗?
- 工厂有没有向您解释工资里面的扣除项?您明白扣除费用吗?这些扣款是否合理?
- 伙食费、住宿费怎么算?
- 有没有外派到别的部门/别的工厂工作?工资怎么算?
- 节假日有哪些?有没有放假?如果节假日上班,工资怎么算?
- 知道什么是有薪年假吗?
- 知道都有哪些有薪假期吗?有薪假期的工资如何计算?
- 缺勤的时候,工资是怎么计算的呢?
- 有过停工待料的时候吗?那时候你们做什么呢?
- 停工待料期间有没有工资?
9)管理体系
- 工厂是否进行6S评比?您参与的有哪些项目?
- 您觉得这家工厂怎么样?
- 您觉得哪个部门的管理最好?或者,您喜欢哪个部门?
- 您觉得工厂的管理方式如何?
- 您对工厂有没有什么意见?
- 您觉得工厂在哪些地方需要改进?
- 您觉得换了您来当主管,您会在哪些地方做改进?
- 您喜欢什么样的管理模式?
- 平时您的上司与你们有交流吗?一般交流哪些东西?
以上就是审核时常问到的问题,当然,应该在员工的回答基础上再灵活问一些更为相关的问题,而不是一味地把以上这些问题问完。
旁敲侧击
在将要被审核之前,许多工厂习惯于向员工作一些“培训”,即当审核员提问的时候,员工应该按照哪些“标准答案”来回答,而不应该作出哪些回答(一般是有损于工厂形象的内容)。因此,许多时候,一昧向员工提问诸如“有没有”、“是不是”、“会不会”这样的问题,多半打听不到真实的情况;而且,有些员工担心受到工厂处罚,下意识里都会替工厂隐瞒一些他们认定为“不好”的事实。例如,当问到“工厂有没有录用临时工”时,员工心理就会判断“临时工”不是好事情,因而多半回答“没有”。所以,访谈时应该从不同角度、使用不同方式旁敲侧击来获得真实、详细的情况。例如,刚才那个问题如果改为问“生产忙不过来的时候工厂怎么办?一般什么时候招用临时工来减轻你们的工作量?”或者“临时工的工资跟你们差多少?”或者“临时工一般安排在哪个岗位?”或者“临时工有没有给你们带来什么麻烦?”通过提问这些问题,才有把握了解到该工厂是否真正在录用临时工。
有时候同时访谈的员工不止一个,可能是两个或者更多,那么可以采用向A员工询问B员工信息的方式,了解关于B员工的作息时间、工作强度。例如,“您和B员工的作息时间有什么不同”、“您觉得B员工的工作更轻松吗”、“哪个部门休息时间最长”等等。
多方求证
有时候,关于工厂的实际情况可以从非生产人员口中得知。
我们经常发现工厂的管理层或陪审人员对审核人员的警戒性很高,对于审核员的提问经常采取掩盖事实的回答,例如,当被问到“你们厂一周休息几天”,一般都回答“两天,至少一天”,实际上可能一个月才休息一天。这个时候,就要从侧面来打听工厂的实际工作时长,换一些问题问管理层或者相关人员,例如巡厂到发电机房的时候可以询问电工:“你们发电机多久开一次?”如果回答“一个礼拜要开两天或者最少一天”,那么,这家工厂多半天天上班,周末无休;因为,如果一周至少有一天休息的话,为什么不利用错峰用电那一天来休息?要知道,工厂自己发电的成本远远高于从电网购电的成本;如果当地政府并没有对工厂“赶尽杀绝”——施行供电四天停三天的供电政策,那么,最多也就错峰停电两天,而这也是极少数的情况。
一般而言,如果工厂一年四季淡旺季很明显,那么在旺季要求员工天天加班加点的情况就很普遍;如果工厂业务称,现在订单已经排到了三个月之后,那么那段时间工人加班加点的情况就会很普遍;如果工厂业务称订单一直充沛,但是员工流动性很大,那么,该工厂多半要么是工资低要么是工作时间太长,而且还有可能存在外发的情况。
大多数人对于自己服务的企业或者部门都有种自豪感,在它被肯定或者夸赞的时候,总是以谦逊的词语表示认同;在它被否定或质疑的时候,总是会有意无意地替它辩解。因此,适当的时候,不妨在某些方面表扬工厂,或者故意采用一些带有否定意味的词语批评工厂来观察管理人员的反应。例如,“你们厂的业务能力应该很强吧?生产会不会跟不上?”——如果回答是肯定的,那么说明生产能力很差,加班或者外发加工就在所难免。
有时候也要站在工厂的角度说一说客户的“坏话”,例如,“最近几年客户对样品的要求都很严格,总是改来改去”,如果获得工厂管理层的强烈共鸣,那么说明该工厂的生产就不大可能安排得很顺利。
当然了,以上这些猜测或者联想只能够帮助审核员去寻找方向,而不能当作证据。决不能光凭一两句话就推断工厂生产不顺畅;像刚才那样的问题,审核员还应该继续追问,工厂在那样的情形下是如何处理的,都做了哪些工作。
如果有时间,建议尽可能与工厂各个部门的人都“闲聊”一下,以掌握更全面的信息。例如,在原料仓库可以聊原料进仓及出仓的速度,如果时快时慢——有时候要的急,有时候进仓一个半月都没有动——那么工厂的生产计划大概没有严格执行(可以通过生产排程表来核实,是否经常改动),生产也很可能不那么顺畅;再有,在食堂可以聊夜宵就餐人员总数或夜宵供应时间,在成品仓库可以聊成品库存的时长(如果经常头天入仓第二天出仓,或者货柜车排队等着提货,成品连仓库都不用进就直接拉走,那么,该工厂十有八九天天都在赶货,否则就是“丰田模式”的成功典范。
访谈禁忌
访谈的时候应该把握哪些问题可以问、找谁问和怎么问,即便同样的问题在面对不同员工的时候也尽可能采取不同的提问方式以获得最佳效果。
访谈的时候应该要保持轻松的气氛,如果选中的员工并不愿意回答问题,则不可恐吓员工诸如“不配合啊?那我等下叫你们主管过来哦”等等。
切不可向员工暗示其实并不存在或并没有人提及的情况。例如,“我听说你们经常加班加到通宵呢”——实际上根本没有人那样说过;“外面的人都说你们工厂扣款扣很多的”——实际上根本没有向任何厂外人员了解过关于这家厂的信息;“其实我知道,你的身份证是借来的”——其实审核员手头上还没有证据,等等。
文件审查
前面一再强调,许多违规需要文件来佐证或者惟有文件才能证实(或证伪),使用文件核实工厂是否合规的步骤就叫做文件审查。
待审查的文件分为两种:工厂想让审核员看的和不想让审核员看到的;或者叫做准备好的和没有准备好的。无论审查的是哪一种,审核员一般只需要选择任一部分来展开调查,即抽样调查,简称抽查。抽查是客户赋予审核员的权力,是发现并证明工厂是否存在某些违规的手段,尤其是通过检查工厂没有准备好的资料,常常能够推翻一些工厂有意营造出来的假象。这些没有准备好的资料,它们一般不会出现在文件清单上却与审核内容高度相关,例如,每日出勤人员的点名表、车间清洁卫生的值日表、某些费用的分摊记录等等,它们并不是每家工厂的必备书面文件,但又与生产相关;另外,还有些文件是员工自己主动提交的,例如员工自己保留的工资条、警告书或者罚款通知单等。但是,属于工厂内部机密的文件(例如成本分析、产品单价和先进技术等),如果审核员提出要看,厂方可以拒绝。
通常在巡视工厂的时候就应该主动去抽查资料,审核员可以向车间管理人员提出查阅生产报表的要求,也可以请求员工提供其私人计件本。如果巡视工厂的时候都没有抽查任何资料,那么,审核员就只能审查厂方准备好的资料,它们中的大部分都罗列在文件清单上。
文件清单
文件清单就是审核需要调查的文件列表,一般随审核通知发送给工厂;如果没有审核通知,则需要在见面会上递交给工厂,并最好当场让厂方作出确认哪些资料能够提供、哪些不能,做到心中有数。
总体而言,文件清单所载内容,即审核要查阅的资料有:
**企业的营业执照:**这个是工厂成为审核主体的证明。
营业执照上面所载内容有企业名称、经营地址、经营范围、有效期限等等。企业名称和地址用于证明企业确实是审核人员要评估的对象,必须名称一致、地址一致;如果企业在过去一年内曾经变更过名称或者搬过经营场所,那么,企业应该持有当地政府部门出具的相关证明,否则,按照具体客户的标准,审核人员有可能终止审核。企业所经营的内容不能超越经营许可范围,否则视为违规;企业的经营期限必须在有效期内,如果执照正在更新,那么应当出示当地政府部门开具的执照更新通知、收件回执等。企业的注册资金应该与规模基本匹配,如果注册资金达到1000万,而雇员仅仅只有100多人,如果不是高新技术产业,那么,这100多人的工厂很可能是样板厂。
总之,营业执照会告诉你很多东西,千万不要错过执照上的每一个字;如果有疑问,一点要弄清楚。
税务登记证**:**不是审核重点,聊胜于无。但同样也需要检查是否正常年审。
社保**:**包括当地政府核定的购买人数(或比例)、社保缴费凭据、投保人员清单、当地社保部门开具的购足证明、社会保险登记证等。
**花名册:**包括全厂所有在职员工的名字、住址、身份证号、合同期限等等。
**组织架构图:**包括全厂及主要部门的组织架构。
**厂区平面****图:**包含全厂所有建筑的平面图。
**生产流程****图:**可以是主要的生产流程,也可以是细致的加工工序图。
**工资表:**记载了员工签名的工资表,包括在职及离职的所有员工的工资记录。如果有奖金或者扣罚,那么,应该保留了相关的书面记录;如果是计件员工,还应该保留件资及计件数量记录。如果工资通过银行转发,工资表没有员工签名,那么,应该有银行的流水帐。按客户要求,工厂应该提供过去一年或者最近三个月的记录以供审核。
**工时记录:**工时记录方式有许多种,它可以是手工考勤、IC考勤、指纹考勤或者纸卡考勤,与工资表一样,工厂保留工时记录的时间视客户要求而定。
物料报表**:**与生产有关的物料流转报表,包括所有原材料、能源、辅料、包装材料、纸盒纸箱等等的流转纪录。包括入库单、领料单(发料单)、补料单、退料单等等。有些企业使用MRP(Material Requimment Planning,即物料需求计划)或者ERP(Enterprise Resourse Planning,即企业资源规划)系统,可能绝大多数的单据都由电脑输出,增强了数据的准确性;有些企业使用的ERP系统,可能也已经整合了工资考勤模块,那么,其生产报表与考勤有着更高的关联度。
生产报表**:**与生产有关的报表(完全采用机械自动化生产的除外),包括各生产单位的生产日报表、产前打样记录、翻工单、派工单、生产进度安排、员工个人的计件单等等。
半成品**/成品报表:**与半成品/成品流转有关的报表。有经验的审核员可以从半成品的流转速度看出工厂的计划排得够不够好,从而展开对员工工时的调查。不过,随着越来越多工厂提出导入“精益生产”、提高周转率、减少物料呆滞,半成品的流转报告已经不那么普遍了。
**外发生产记录:**包括部件外发和成品外发。应能提供外发加工商的联系方式。
质量报表**:**与物料、产品等有关的质量记录,包括来料质量检验(IQC, Incoming Quality Control)记录、制程质量检验(IPQC, In Process Quality Control)记录、最终质量检验(FQC, Final Quality Control)记录、出厂质量检验(OQC, Out Quality Control)记录等等。
**产品测试报表:**有些客户对样品或者量产后的产品有测试要求,例如,每小时或者每半天的测试监控记录。
机械**/工具报表****:**生产总会用到一些工具或者机械,例如,使用刀具切割皮料,使用锤子定型等。这方面常见的报表有断(换)针记录、窑部温度记录、工具管制表、机器保养记录等等。
**消防演习记录:**包括宿舍和车间的消防演习,要求有时间、地点、人物、事件经过,并且用相片记录下来。
**培训记录:**包括必须向工人提供的职业相关的培训和一些增强员工技能的培训,包括环保、健康、卫生、安全等培训,也包括急救、岗位技能、入职培训等。
**卫生许可证:**食堂的卫生许可证,上面载有信息包括准予或禁止加工的食品类别(例如有的注明不准加工凉菜)、就餐人数、食堂名称及地址(是否与营业执照相符)、许可期限、年检记录等等。
**特种作业人员操作****证:**例如,食品工作人员必须持有健康证、电力作业必须持有相关电工证,并且处于有效期。
**延时加班批文:**包括不定时工作制批文和综合计时批文,应该载明了适用部门及期限。
员工手册**/厂规:**对工厂的劳动纪律、福利、假期、工资支付等作出说明的文件,而且也应该包含反童工、反歧视、反骚扰、反辱骂以及申诉等规定。有些工厂可能在员工入职时提供人手一本员工手册,有些也可能会张贴在公告栏上。
**员工个人档案:**包括员工的从业经历以及晋升、考核、处分等记录。
离职单**/****请假单:**包括员工的
**劳动合同:**全厂员工的劳动合同,包括集体劳动合同;工厂如果使用了劳务派遣工,还应该提供劳务派遣合同。
未成年工登记**:**工厂如使用未满18周岁的员工,必须向劳动部门申请登记。
未成年工体检表**:**工厂如使用未满18周岁的员工,必须按要求向他们提供体检。
职业病体检表**:**工厂如有职业病工种,必须向作业人员提供劳动保护和定期的职业病体检。
**空气测试报告:**具体测试项目视工厂使用的物料、化学品以及加工工艺而定;需由专业机构出具报告。
**噪音测试报告:**如果车间确实存在较大的噪音,那么,有必要邀请有资质的企业对相应地点作一噪音测试。
**水质检测报告:**工厂有责任将员工的饮用水定期送检,并经由有资质的企业出具测试报告。
**照明检测报告:**工厂有责任提供光线充足的生产环境,但这报告却不是必须的;企业可以自行购买测光仪进行测试。
**机械年审记录:**一些特殊机械有固定的使用期限,并且在使用期限内需要年审,例如常见的锅炉、空压机、电梯等。
MSDS**:**工厂内使用到的各种化学品的成分等说明。
医护人员**/****急救员资格证:**按照100人配备1名急救员的比例。
**工伤记录:**纪录企业内部所发生的工伤经过、原因、处理措施、教训等。
**建筑结构:**对于新建、扩建或改建的项目作出的建筑结构评价。
**消防验收:**对于新建、扩建或改建的项目作出的消防验收评价。
**消防检查记录:**工厂自我举行的定期巡检记录。
**环保证明文件:**包括缴费记录、排污许可证、环境影响评估报告。
**当地最低工资规定:**聊胜于无。不过,鼓励工厂保留当地的法律法规,并随时参照自检。
工会**/****员工代表会议记录:**《工会法》要求定期举行工会会议;没有工会的企业则可以举行员工代表大会,就员工切身利益展开讨论。
书写报告
在巡厂及文件审查之后,审核员进入书写报告阶段。按照客户要求,审核员将所有违规整理成报告。
报告分成两部分,一部分是提供给工厂的书面审核报告,另一部分则是连同审核报告一起提交给客户的审核背景信息,包括扼要地介绍工厂的规模、生产能力、生产安排以及其他客户指定了解的内容。
在提供给工厂的书面审核报告上,常见有以下项目:审核日期、审核员姓名、工厂代表姓名及职位、被审核工厂名称和地址及电话号码等联络信息、所审查工资工时的时间段,以及审核所发现的违规项目、所依据的法规(或标准)及改善建议等等。
例如,审核员在江苏某玩具工厂发现有工资及工时违规,记录如下:
| 审核项目 | 违规描述 | 参考法规(或标准) | 改善建议 |
|---|---|---|---|
| 工资 | 经检查2010年1至6月份工资表,发现工资表缺少明细项目,如:员工出勤及加班时间、出勤工资及加班费等等。 | 《江苏省工资支付条例》第十七条 | 完善工资表内容,增加员工出勤及加班时间、以及相应的出勤及加班所得等项目。 |
| 工时 | 经检查2010年1至6月份工资表,发现厂方安排喷油部A组员工每月加班100~120小时。 | 《劳动法》第四十一条 | 购置自动化机器或提高生产效率或增加人手,以减少加班。 |
当然,这份报告最终的读者大多是老外,所以,审核报告最终都会被翻译成英文。
总结会
在收集完所有资料之后,审核员进入报告阶段。按照客户要求,审核员将所有违规整理成报告,并且,与工厂审核负责人员开会讨论,这个会议叫做总结会。
总结是为了让工厂明白与客户标准或当地法规之间所存在的差异、向工厂提供改善的指引,同时也为了拿到工厂对违规改善的承诺。
总结会应该是有贬有褒,不能一味抹杀工厂所取得的成绩、也不宜全盘否定工厂的做法。而且,审核员应该有足够的知识,基于工厂现状来提供可行的改善意见,而不应该仅仅罗列一些法规。
改善计划
有些客户的审核就单纯是审核,从上一次的审核结束到下一次的审核来临,这期间对工厂不闻不问;但也有些客户要求工厂对审核中发现的违规作出改善,并要求他们提交相应的改善计划(Corrective Action Plan);更严格的客户还会要求工厂按照改善时间表提供改善完成后的证明资料(图片、文件)。
对于第一种客户,工厂当然乐得轻松,有些工厂甚至不做任何更改,直到下次审核到来前才临时抱佛脚;对第二种客户,工厂也没什么压力,改善计划写起来很轻松,但改或是不改则是另外一回事;真正让工厂“头疼”的是第三种较真的客户,他们一般对改善计划的期望值很高,会一直对工厂提出改善要求直到工厂提供了他们真正想要的材料,如果工厂不能及时提交改善计划或改善后的图片,这些客户可能会威胁停掉订单。
一般改善方案的书写和执行不需要审核员的参与,除非客户对改善计划有跟进的要求,才会安排审核员执行跟进审核。
社会责任审核的发展趋势
社会在进步、法规在进步,社会责任必然也会随之进步,如果说未来审核加入知识产权保护,例如反对非法复制、反对生产仿制品、反对使用盗版软件等,也丝毫不足为怪;另外,目前审核还主要是针对出口企业而展开,如果有人告诉我,未来审核将涵盖所有内销企业,我也不觉得有多么意外——毕竟,没有超出想象的东西,会让你觉得多意外呢?
但就当前的形势而言,社会责任审核有以下发展趋势。
标准公开
工厂面对审核最大的困惑就是不知道审核标准的明细——如果不知道游戏规则,那还怎么玩?而且——我怎么知道输了还是赢了?
庆幸的是,目前出现了一个很明显的趋势:审核标准公开,即客户主动向供应商公开审核细则,或者,客户虽然没有公布审核细则,但是通过某些渠道它们被传播开来。
一、客户主动公开标准。客户不再仅仅是发给工厂一张需要张贴但是泛泛而谈的海报,它们还会向工厂提供详细的审核文件清单、列出重点项目,并有可能召开供应商会议进行标准的解读。例如,客户可能会告诉工厂:你如果在某些重点项目出现违规,那么,你将不能够接单或者出货;但对于其他一些违规,你将被允许继续生产但是接下来三个月内需要被复审,等等。
不少客户要求供应商填写“自查表”,里面其实就是详细的审核项目。例如Hudson’s Bay Company, 他们的自查表不仅包括社会责任部分,而且还包括了生产能力、品质监控等项目;再比如WRAP或ICTI的自检表以及参考指南,都有助于工厂进行自查对比,在审核前对标准进行充分理解以及做好必要的准备。
二、互联网的传播。虽然客户没有公开自己的标准,但是出于某些原因,它“被”公开了。
中国有着全球数量最多的网民,中国人民早就习惯了使用网络来交流。所有未经官方机构公开的标准在网络上都可以获得传播,传播的工具包括搜索引擎、聊天工具、微博、论坛、网络空间和电子邮件、讨论组等。
共享审核报告
许多客户都允许工厂使用其他别的一些客户的审核报告来抵消一次审核,前提是:一、分享报告获得了其他客户的同意;二、报告中没有严重的违规;三、报告日期不超过某个时间(例如完成时间在6个月内或12个月内)。有一些客户会明确表示只接受来自某些第三方认证公司或特定品牌、零售商的审核报告;而有些客户还接受来自贸易商的审核报告。前面所提到的ICTI、ETI等审核,它们的报告都可以在较大的范围内共享。例如,Wal-Mart、Hasbro、Disney等公司都接受来自ICTI的审核报告;而Hasbro也同意一部分工厂使用Wal-Mart的审核报告来免掉一次审核。
在共享中有个不容忽视的问题是保密性的问题,A客户乐意接受B客户的审核报告并不意味着B客户同意它的审核报告被分享出去,所以,严谨的做法应该是由工厂或者A客户主动向B客户请求获得许可。
共享审核报告最直接的结果是减少审核次数、节约成本。应该说,愿意共享报告或者愿意接受别的公司审核报告的公司是聪明的,因为他们实现了双赢或者多赢:被共享报告的审核公司赢得了竞争力,越多客户共享的报告说明越权威;共享他人审核报告的公司则节省了人力、财力和物力;而工厂,则节省了大量的审核开支。
共享的前提是拥有类似的审核标准,在我看来,将来标准的演变会使得各种标准趋于相同。比如说,许多大型超市的零售商所经营的产品品种很多,但对于无论是玩具、电子还是家具行业,零售商的审核标准都没有区别对待,就算是沃尔玛接受玩具行业标准ICTI也是因为两者标准能够互相兼容。因此,既然对于不同行业,零售商都可以采用一套标准,那么,零售商之间采用(或共享)同一套标准自然也没有问题。所以,将来全球会认可同一套标准;而在此基础上,全球所有品牌、零售商等都可以在同一个网络平台上共享报告,甚至共享所有工厂的信息(不仅仅是社会责任)。
要求工厂提供更多福利
审核所关注的员工福利越来越多,而且,确实也有一些工厂随着客户的要求相应地作出调整,例如:
- 有薪假方面,病假、丧假、婚假、产假、陪产假、有薪年假……一个个相继出现在审核报告上;工厂不仅仅需要就此分别作出规定,而且还需要提供证据证明员工确实在享受这些假期。
- 社保方面,从满足当地购买比率开始,有客户提出工伤购买比率达到百分百,又提出社保购买比率逐年递增,还鼓励工厂额外购买商业保险以确保保障所有员工。
- 津贴方面,从高温津贴开始,一些特殊的工种津贴项目(如夜班津贴等)也慢慢进入了工资表。
- 工作环境方面,厂方除了提供健康安全的生产环境之外,还应该提供可坐可站的工作环境、可供午间休息的场所,另外,洗手间应有一些基础的设施,如洗手液、干手设备等。
- 员工生活方面,客户鼓励工厂提供一定的娱乐设施、更好的居住环境。有许多工厂在宿舍装上了空调、电视机、24小时不间断热水;
- 将来,或许会要求厂方提供年终奖、路程假等等。
关注生态、关注环境保护
哥本哈根会谈虽然没有取得太多进展,人们对全球气候变化的话题却已不再陌生。
普遍研究认为,“碳”对气候变化负有绝大部分的责任,而人类活动加剧了“碳”的排放。因此,如果能够减少人类活动所产生的“碳”,那么,就能够减缓气候变化、对环境作出积极的影响。生产、运输和消费,作为人类活动中相当重要的组成部分,成为人们关注的重点。
N年前,讲究环保的欧洲人发现Tesco超市里的商品标注上了“碳足迹”——即生产和运输这一商品所排放的“碳”到底有多少——如今,全球各地的人们认识了“碳足迹”并积极地参与减碳行动,包括采取实际行动抵制“碳足迹”高的产品、提倡3R(Reduce, Reuse, Recycle,即减少使用、重复利用、循环使用,右图为3R标志)、呼吁制定商品的最高“碳足迹”等等。可以说,低碳行动发展进入了青少年阶段。
一些知名企业与制造商联手打造“绿色工厂”(Green Factory)或者“生态工厂”(Eco Factory),例如马莎(Marks & Spencer)与工厂合作建立了中国及斯里兰卡的绿色工厂。成为绿色工厂意味着最大化资源和能源的利用效率,最小化CO2等温室气体的排放量;并不是非要拿到LEED(或其他)认证不可。每一家工厂都应该朝着节能减排的方向努力,采用先进的环保技术与设备,将工厂的废弃物和对环境的影响减少到最低程度,努力达到或者超越行业中等水平。[LEED是Leadership in Energy & Environmental Design的缩写,意即“能源及环境设计先锋”。]
一些受欢迎的低碳产品,从开始设计时就考虑了其对环境的影响,从而在包装、颜色和材料方面更多地选用了可循环或再生材料;这些产品的销售商,当然也会关注它们的生产过程是否低碳,包括生产所使用的能源是否为可再生能源等。因此,将来社会责任审核必然也会纳入清洁生产评估内容。
清洁生产
清洁生产评估方面,在国内适用的法规文件有《中华人民共和国清洁生产促进法》、《》、《》、、《》、《国务院关于加强节能工作的决定》、《》、《关于进一步加强中小企业节能减排工作的指导意见》、《工业和信息化部关于进一步加强工业节水工作的意见》等等。地方文件有《》等。
节选《中华人民共和国清洁生产促进法》如下:
第三条,“在中华人民共和国领域内,从事生产和服务活动的单位以及从事相关管理活动的部门依照本法规定,组织、实施清洁生产。”
第十九条,“企业在进行技术改造过程中,应当采取以下清洁生产措施:
(一)采用无毒、无害或者低毒、低害的原料,替代毒性大、危害严重的原料;
(二)采用资源利用率高、污染物产生量少的工艺和设备,替代资源利用率低、污染物产生量多的工艺和设备;
(三)对生产过程中产生的废物、废水和余热等进行综合利用或者循环使用;
(四)采用能够达到国家或者地方规定的污染物排放标准和污染物排放总量控制指标的污染防治技术。”
第二十条,“产品和包装物的设计,应当考虑其在生命周期中对人类健康和环境的影响,优先选择无毒、无害、易于降解或者便于回收利用的方案。
企业应当对产品进行合理包装,减少包装材料的过度使用和包装性废物的产生。”
第二十四条,“建筑工程应当采用节能、节水等有利于环境与资源保护的建筑设计方案、建筑和装修材料、建筑构配件及设备。
建筑和装修材料必须符合国家标准。禁止生产、销售和使用有毒、有害物质超过国家标准的建筑和装修材料。”
第二十八条,“企业应当对生产和服务过程中的资源消耗以及废物的产生情况进行监测,并根据需要对生产和服务实施清洁生产审核。
污染物排放超过国家和地方规定的排放标准或者超过经有关地方人民政府核定的污染物排放总量控制指标的企业,应当实施清洁生产审核。
使用有毒、有害原料进行生产或者在生产中排放有毒、有害物质的企业,应当定期实施清洁生产审核,并将审核结果报告所在地的县级以上地方人民政府环境保护行政主管部门和经济贸易行政主管部门。”
能力建设
经过多年来的社会责任审核,许多品牌、跨国企业意识到:年年审核,年年出现相似的问题。因此,这些富有责任心且又雄心勃勃的企业想要做点跟以前不一样的事迹出来,于是,能力建设应时而生。
能力建设工作主要集中在三个领域:劳资关系、生产效率和供应链管理。前两者主要是针对工厂展开,最后一项则需要客户及工厂的积极参与。
能力建设工作一般从培训工作开始,先教会生产商寻找某些问题发生的根本原因和方法。于是乎,超时加班原因分析、员工流失率分析等课程先后推出,有些是客户自己主办,有些则是咨询企业主办、客户指定生产商参加。还有些热心的客户邀请表现好的和表现不好的企业坐下来面对面讨论,甚至还有些客户组织企业互相参观、互相学习。一些行业协会也正在采用定期会议交流、制定行业标准等方式来帮助提升整个行业的社会责任表现,提倡行业最佳实践、改善行业形象。例如,美国服装鞋业协会(AAFA - American Apparel and Footwear Association)及美国鞋业经销商及零售商协会(FDRA - Footwear Distributors and Retailers of America)就曾在中国多次举办年会以达到此类目的。
举办培训和讨论会固然有效,但还是比不上实地解决问题。于是,一些客户成立了供应商发展部门,到工厂实地考察,帮助工厂分析问题和提出改善方案并且监督方案实施。例如,一些客户协助工厂建立员工员工申诉渠道,资助工厂建立心理健康热线方面,或者专门派请第三方机构驻厂协助工厂提高生产效率、提振员工士气;这些第三方咨询公司往往也会鼓励工厂营造企业文化、增强员工归宿感(而不是引导他们一味地打工挣钱)。在实地解决问题方面,运动品牌走在了前列,例如Timberland、Nike和Adidas等,它们确实能够有效地监督工厂为提高生产效率、减少加班工时而。
在能力建设咨询方面,除此前提到的FLA、BSCI,还有其他许多组织或企业也提供这方面的服务,例如,BSR商务社会责任国际、Infact逸岸(包括被Infact收购的NarrowGate窄门)、Level-Works达标等都是比较知名的企业,它们中有盈利性的、非盈利性的,有全能的、或专注于某一方面的,有提供解决方案的、或提供持续改善服务的。有一些客户喜欢与这些咨询公司合作,要求工厂全力配合这些咨询公司的工作,并最终达到某个项目的圆满完成,同时,达到某一方面的合规。因为所有的事情都是相关联的。
可持续发展
上述各方面概括来说就是:可持续发展(Sustainability)。
1987年世界环境与发展委员会在《我们共同的未来》报告中第一次阐述了可持续发展的概念,得到了国际社会的广泛共识。它将可持续发展定义为:“既能满足当代人的需要,又不对后代人满足其需要的能力构成危害的发展。”经过多年的发展,这一概念得到了许多人的丰富和升华,也被全球越来越多国家认同。在这一思想的指引下,客户、工厂和第三方组织等聚在一起,共同讨论如何改善彼此之间的关系,讨论如何增强合作、消除分歧,如何带动员工创造价值、增强供应链安全、改善人与环境之间的关系。
回答“现实还是超前”的问题
作为总结兼结束语,我们再回答一下“现实还是超前”的问题。
审核和订单,哪个更真实,哪个更重要?不用说,企业首要考虑的都是订单,非订单无以养活工厂,非订单无以获取利润,非订单无以支付工资,非订单无以创造GDP,对企业如此,对政府亦然(相关的一些政府单位对企业的客户审核也略有所闻,适当的时候也会帮企业一把,例如开具一些证明等等)。所以,对订单的渴望战胜任何一切阻碍,包括审核。于是,一些愿意“灵活处理”的工厂顺利地通过一个又一个审核;而相反,一些坚持“诚实经营”的工厂仍旧一次又一次地没能通过审核。一言以蔽之,次次都顺利通过客户审核的工厂不见得是一家真正的好工厂,反之亦然;这大概是社会责任审核始终无法令人满意的地方:审核审不出好工厂,审核公司或者审核员所能做的只不过是按实反映所见所闻,如此而已。
另一方面,有相当一部分西方人是矛盾的。众所周知,早在上个世纪末,西方人就已经开始对供应商执行社会责任审核。经历了这么长时间,绝大多数与审核打过交道的西方人都已经知道:那些遍布全球的供应商——包括数量庞大的中国工厂——极少能够完全符合社会责任要求;他们也都知道:为数众多的供应商正在私底下伪造审核资料——要不然,他们上哪去找一家工厂,能够清清白白地通过那些严苛的审核?如果连审核都通不过,更何谈接单、出货呢?商人的智慧就是如此,一旦出现问题(或风险),如果解决它的成本太高,他们就会想办法去把它转移,既然供应商愿意主动且“灵活”地配合,他们也乐得把眼睛闭上。尽管在某些场合仍旧口口声声要求工厂遵循社会责任要求,并公开表示只与那些“表现良好”的生产商合作,而且还时不时地挥舞一下“人权”大旗;他们这些人却源源不断地采购着低廉的“中国制造”。他们也一样选择在便宜的商场(例如沃尔玛)里面购物,购买来自其他供应商的产品;不用说,其他供应商跟他们也没啥分别。
许多零售商都乐于公布通过社会责任审核的供应商占整个供应链的比率,并且,有的还会公布,有多大的采购业务来自于“表现优秀”的供应商;但是,往往在这些零售商里面,找不到哪一家公布过供应商的员工时薪(哪怕是平均数)。保密吗?消费者可能只要个平均数。很难收集吗?不,一点也不!
如果承认工厂必定达不到标准中的一部分,那么,客户能不能放下姿态,变得更现实?
如前所述,的确有一些客户正在与咨询公司努力探讨和实施一些可行性方案,他们愿意接受工厂的现实情况,承认工厂在未来相当长的一段时间内都无法完全合规;因此,他们放下了高高在上的姿态,同时积极地出谋划策,向工厂提供资讯、资金和资源,协助工厂逐步放弃目前不适当的一些做法,改用合法的手段实现可持续发展,最终实现与工厂的双赢。
那么,这些务实的做法,是否更超前?我想是的,这些客户更具有想象力、看得更长远,他们相信经过互相之间真诚的努力,最终能够拥有一大批符合标准的工厂;同时,他们也因此变得具有竞争力。我坚信这样的企业终将是行业中的领跑者。
劳工权利风险预警指标核查清单
跨国买家在对供应商开展社会责任尽职调查时,以下信号被国际审核机构(包括amfori BSCI、Sedex/SMETA、SA8000认证机构)列为高度关注项,须在文件核查、现场观察与工人访谈三个维度同步核实。
文件与记录核查
| # | 预警信号 | 核查方式 |
|---|---|---|
| 1 | 工资记录显示所有工人薪酬高度一致,无差异化津贴或扣款项目 | 比对工资台账与考勤记录;访谈工人实际到手工资 |
| 2 | 计时记录(打卡/考勤)与产量记录或运营数据明显不匹配 | 交叉比对考勤、生产日报、能源使用记录 |
| 3 | 劳动合同存在空白条款,或工人无法提供本人合同副本 | 查阅合同归档;向工人确认是否持有合同 |
| 4 | 招募收据或中介费记录超出法定上限 | 核查与劳务派遣机构的合同及付款记录 |
| 5 | 离职申请须提前30天以上通知或须缴纳违约金 | 审阅员工手册、劳动合同相关条款 |
| 6 | 社保缴纳记录不完整,或仅在审核前短期补缴 | 查验社保缴费清单与社保局查询截图 |
现场观察核查
| # | 预警信号 | 核查方式 |
|---|---|---|
| 7 | 宿舍区门禁在非紧急情况下上锁,工人无法自由离开 | 审核员随机时段检查宿舍门禁状态 |
| 8 | 员工证件(身份证、护照)由管理层统一保管 | 向工人访谈;查询贵重物品保管记录 |
| 9 | 工厂内有证据显示工具或制服须缴押金 | 观察公告栏;核查押金台账 |
| 10 | 工人无法独立与审核员进行私密访谈(管理人员陪同不离场) | 坚持独立访谈程序;必要时更换访谈地点 |
| 11 | 宿舍区或生产区设有高密度监控但无任何告知 | 现场观察;核查视频监控政策文件 |
工人访谈关注要点
- 工人是否了解自己的工资计算方式及扣款项目?
- 工人是否可以在不受处罚的情况下自愿离职?
- 工人是否支付过任何费用(介绍费、押金、培训费)才获得这份工作?
- 工人是否可以自由保管本人证件?
- 工人是否了解申诉渠道,并能在不担心报复的情况下使用?
- 工人是否有加班属于自愿的真实感受?
上述预警信号任一呈阳性,不代表必然存在严重违规,但须触发强化核查程序。多项同时呈阳性时,审核员须向审核委托方立即报告,并按照买家或认证机构的升级程序处理。
延伸阅读:真实案例——富士康/苹果供应链与工人访谈的局限性
富士康(Foxconn)员工自杀事件与苹果供应链审核(2010年):2010年,为苹果、戴尔、惠普等代工的富士康郑州和深圳工厂相继发生多起员工坠楼事件,引发全球媒体和NGO的强烈关注。苹果随即宣布委托FLA(公平劳工协会)对富士康展开独立调查。FLA调查报告(2012年)显示:富士康存在每月加班超过60小时(违反中国劳动法的36小时上限)、部分工人自愿放弃休息日以换取更多收入等复杂情形,同时也存在一些工人不满情绪被管理层压制、申诉渠道形同虚设的问题。
工人访谈的关键教训:
- 私密性:此前的部分审核中,工人访谈在管理人员或生产线主管视线范围内进行,工人无法如实表达。确保访谈的真正私密性(独立房间、无管理层陪同、匿名记录)是获取真实信息的前提。
- 工人自愿性的复杂性:在某些情形下,工人"自愿"接受超时加班,是因为他们需要高加班费来维持生计——这本身就反映了基本工资不足以维持体面生活的结构性问题,而不能简单归结为工人的自由选择。
- 代工模式下的品牌责任:苹果案例推动了品牌商对供应商审核体系的深度重构,包括:公开发布供应商名单、要求供应商提交自我评估报告、每年对核心供应商进行不预告现场审核、以及建立工人直接反馈渠道(Apple Supplier Clean Energy Program附带工人反馈机制)。
对工人访谈的实操启示: 不仅要问问题,还要创造让工人敢于如实回答的条件。
职场暴力与骚扰防范(ILO C190)
国际劳工组织第190号公约(ILO Convention No. C190,2019年通过)是全球首个专门针对工作场所暴力与骚扰的国际劳工标准,已有40余个国家批准生效,并已被amfori BSCI(第8章)、SMETA 6.1(尊严与尊重)等主流审核标准纳入审核范围。
C190核心要求
| 要求领域 | 具体内容 |
|---|---|
| 保护对象 | 覆盖所有工人,含实习生、学徒、派遣工及求职者 |
| 禁止范围 | 工作场所内及与工作相关的任何场所,含通勤途中、客户场所及线上工作通信 |
| 性别维度 | 专门识别和应对性别暴力与骚扰,包括性骚扰 |
| 政策要求 | 须有书面的职场暴力与骚扰防范政策,并向全体工人公开 |
| 举报机制 | 建立保护投诉人的举报渠道,防止遭受打击报复 |
| 风险管理 | 将暴力与骚扰风险纳入职业健康安全风险评估 |
社会责任审核核查要点
文件核查:
- 工厂是否有专门针对职场暴力与骚扰的书面政策,而非仅依赖通用行为准则?
- 政策是否覆盖所有雇佣形式的工人,并以工人可理解的语言发布?
- 是否有定期员工培训记录,涵盖骚扰识别和举报流程?
现场观察:
- 是否在醒目位置张贴举报渠道信息(含匿名选项)?
- 宿舍区和卫生间是否提供足够的隐私保护?
- 工厂是否有女性专用休息室及哺乳设施(适用时)?
工人访谈关键问题:
- 您是否了解如何举报职场骚扰或不当对待?
- 过去12个月内,您或您认识的同事是否遭受过来自管理层或同事的不当对待?
- 您是否相信举报后不会受到打击报复?
审核频次参照
各指南的审核频次建议以《供应链尽职调查实操指南》第0.4.2节的综合得分行动矩阵为基准:低风险供应商每两年全面审核一次,中等风险每年一次,高风险每半年一次并含突击访查。社会责任审核频次应与该矩阵对齐,不宜单独设定不同的审核周期。
工人隐私与数字化监控
随着工厂数字化管理工具的普及(智能手环、电子工牌、人脸识别、生产绩效实时追踪),工人隐私权正成为社会责任审核中日益突出的新兴议题。ILO《数字劳动平台指引》(2021)及多个主流品牌SCoC(Apple、Microsoft)已明确将过度工人监控列为强迫劳动和骚扰的风险信号。
禁止实时位置追踪
供应商不得要求工人佩戴任何实时追踪设备(GPS腕带、含定位功能的智能胸牌/工卡等)以追踪其实时位置或活动轨迹,除非:
- 该设备专门用于工作场所职业健康与安全目的(如:矿山/密闭空间人员定位系统用于紧急救援);且
- 工人已收到书面告知,包括:追踪目的、数据存储方式、访问权限、保留期限;且
- 工人已就该特定用途提供书面知情同意,且同意不作为获得或保留工作的条件
审核要点:
| 检查项 | 文件来源 | 红旗信号 |
|---|---|---|
| 工厂是否对工人使用任何含位置追踪功能的可穿戴设备或智能设备? | 设备清单;IT采购记录 | 存在设备但无知情同意书 |
| CCTV是否覆盖卫生间、更衣室、宿舍睡眠区等私人区域? | 现场观察;摄像头分布图 | 私人区域存在摄像头 |
| 工厂是否对工人的个人手机进行管控(禁止携带、强制交出)? | 员工手册;现场观察 | 须将手机交给管理层保管 |
| AI行为识别系统(面部表情分析、疲劳检测)是否用于评估工人工作态度或绩效? | IT系统描述;供应商合同 | 用于纪律处分而非纯安全目的 |
区分安全监控与劳动监控
工厂CCTV用于货物安全(防止货物被盗、货物完整性)和厂区安全(围界管理、访客记录)是合理的安全控制措施(参见《供应链安全审核指南》第4.4节)。本节所关注的是针对工人个人行为和位置的实时追踪,这两类使用应有明确的政策区分,不得混为一谈。
工人访谈问题:
- 您上班时是否须佩戴任何带追踪功能的手环、工牌或其他设备?
- 您的手机在上班时间须上交给管理层吗?
- 您是否知道工厂的摄像头在哪里?哪些区域有摄像头?
动物福利(Animal Welfare)
动物福利长期被视为农业和食品行业的议题,但随着供应链透明度要求的提升,它正快速成为跨行业的CSR审核标准要求。凡供应链中涉及活体动物的供应商——无论是畜牧养殖、水产养殖、乳制品/蛋类、皮革/羊毛/羽绒原料,还是以动物进行测试的制药和化妆品企业——均须纳入动物福利评估范围。
为什么动物福利属于CSR范畴?
传统CSR聚焦于人权(劳工、社区),而现代CSR框架——尤其是ISO26000、GRI、SASB——已将动物福利纳入"负责任商业行为"的边界。品牌端推动来自多个方向:
- 消费者压力:欧美消费者对"无残忍"(cruelty-free)标签的需求持续增长,并已蔓延至亚洲
- 法规趋势:欧盟《从农场到餐桌战略》(Farm to Fork)提出到2023年修订动物福利立法,英国已将高动物福利纳入贸易协议优先项
- 金融机构要求:IFC绩效标准(PS3、PS6)以及部分ESG评级机构(MSCI、Sustainalytics)已将动物福利风险纳入评分维度
五大自由原则(Five Freedoms,Brambell,1965)
这是全球动物福利评估的基础框架,由英国布兰贝尔委员会提出,已被OIE(世界动物卫生组织)、FAO及所有主流动物福利认证采用:
| 自由 | 内容 | 审核关注指标 |
|---|---|---|
| 1. 免于饥渴 | 随时获得清洁饮水和营养适当的饲料 | 饲喂记录;饮水设施覆盖率;动物体况评分 |
| 2. 免于不适 | 适当的栖息环境,含遮蔽和休息区 | 饲养密度;垫料质量;温度控制记录 |
| 3. 免于疼痛、伤害和疾病 | 预防措施与及时兽医救治 | 兽医巡检频率;死亡率记录;用药记录 |
| 4. 表达正常行为 | 足够空间、设施和同类群体 | 圈舍面积/动物数量;丰容设施(enrichment) |
| 5. 免于恐惧和痛苦 | 避免精神创伤的饲养和操作方式 | 工人操作培训记录;电击棒使用限制 |
各行业具体禁止做法
畜牧业(猪/家禽/牛):
- 妊娠笼(Gestation Crates):母猪孕期持续限制于无法转身的铁笼中。欧盟自2013年起已在多数阶段禁止,美国部分州亦已禁止。须核查供应商是否仍在使用,并要求提供替代方案时间表。
- 蛋鸡笼养(Battery Cages):传统铁丝笼每鸡仅约430cm²空间(小于一张A4纸)。欧盟已于2012年禁止传统笼,但富集型笼(Enriched Cage)仍被允许。领先品牌(麦当劳、雀巢、肯德基等)已承诺全球供应链"笼养蛋淘汰"(Cage-Free Transition),时间表多为2025–2030年。
- 剪喙(Beak Trimming):若必须进行,须使用红外线法(Infrared)而非热刀片,以减少痛苦;并须在日龄极早时进行以减少痛觉。
- 断尾/剪耳(Tail Docking / Ear Notching):须使用止痛药和局部麻醉,禁止在无麻醉情况下对猪进行断尾。
水产养殖:
- 饲养密度超标是最常见问题(三文鱼、鲟鱼、虾);须核查实际饲养密度与认证标准的符合性
- 禁止在活鱼中使用物理击晕以外的屠宰方式
- 饲料中的野生鱼粉/鱼油比例(鱼料换算比,FIFO)须在认证要求范围内
皮革/羊毛/羽绒(服装行业):
- 活体拔毛(Live Plucking):从活体鹅/鸭身上拔取羽绒,已被大多数品牌明确禁止。须要求供应商提供负责任羽绒标准(RDS)认证或等效溯源文件。
- 强制育肥(Force-Fed Animals)副产品皮革:部分鸭/鹅皮革来自鹅肝强制育肥(Foie Gras)生产过程,须通过溯源排除。
- 剥皮羊毛(Mulesing):澳大利亚美利奴羊的皮下手术切除(防止蝇蛆病),须核查是否使用了止痛药(Pain Relief Protocol),优先认可无剥皮羊毛(Non-Mulesed Wool)或ZQ认证羊毛。
制药/化妆品(动物实验):
- 须核查是否遵循3R原则:替代(Replacement)—用细胞/计算机模型代替动物;减少(Reduction)—最小化动物使用数量;优化(Refinement)—减轻实验过程的痛苦
- 欧盟已全面禁止化妆品动物测试及含动物测试成分的化妆品销售(EC 1223/2009);出口欧盟的供应商须确保全供应链符合此要求
- 制药领域:GLP(良好实验室规范)实验室须登记注册,实验动物须纳入IACUC(机构动物护理和使用委员会)管控
审核核查要点
文件核查:
- 动物福利管理制度/SOP(含五大自由合规说明)
- 兽医巡检记录(频率、发现问题及处置)
- 动物死亡率月度统计(超过行业基准须说明原因)
- 屠宰记录(含致晕方法及操作员资质)
- RDS/RWS/ASC/Certified Humane等认证书(如适用)
现场观察:
- 走访饲养区:检查饲养密度、垫料/水面条件、动物行为表现(踱步、啄羽等异常行为是应激信号)
- 观察操作人员与动物的互动方式(是否存在粗暴驱赶、踢打等行为)
- 检查致晕设备的维护状态和日志记录
访谈要点:
- "当动物出现疾病症状,工人的处置流程是什么?谁来决定是否联系兽医?"
- "上个季度死亡率是多少?死因分析报告在哪里?"
- "操作工人是否接受过动物福利培训?多久一次?"
主要动物福利认证参照
| 认证 | 覆盖范围 | 适用场景 |
|---|---|---|
| RSPCA Assured(英国) | 猪/鸡/鸭/鲑鱼/虾等多物种 | 英国市场供应商 |
| Global Animal Partnership(GAP) | 牛/猪/鸡/火鸡(5步评级) | 美国市场 |
| Certified Humane | 多物种,强调五大自由 | 北美/全球 |
| ASC(水产养殖管理委员会) | 28个水产物种 | 水产养殖 |
| Aquaculture Stewardship Council | 含野生饲料鱼使用比例要求 | 全球水产 |
| RDS(负责任羽绒标准) | 鸭绒/鹅绒 | 服装/家纺行业 |
| RWS(负责任羊毛标准) | 澳毛/羊毛 | 服装行业 |
| ZQ认证 | 美利奴羊毛(非剥皮) | 高端服装 |
社区福祉与原住民权利(Community Welfare & Indigenous Rights)
工厂不是孤立的存在——其噪声、废气、废水、交通和土地占用都会影响周边社区。传统CSR审核聚焦于工厂围墙内的员工权利,而现代尽职调查框架(CSDDD、UNGPs)要求将利益相关方范围扩大至受运营影响的社区,尤其是原住民和传统社区。
社区影响的主要路径
| 影响类型 | 常见情形 | 审核检查点 |
|---|---|---|
| 噪声与振动 | 夜班生产、发电机、物流进出 | 周边居民投诉记录;噪声分贝监测报告 |
| 大气污染 | 锅炉烟气、VOC排放、粉尘 | 工厂边界处大气监测数据;居民投诉 |
| 水污染 | 废水直排或处理不达标影响下游用水 | 废水处理设施运行记录;当地水体检测 |
| 土地占用与交通 | 工业区扩建占用农地;货运车辆堵塞村道 | 规划许可证;社区沟通记录 |
| 就业与经济影响 | 大型工厂进驻导致本地物价上涨、外来务工人员与本地居民冲突 | 本地就业比例;社区投资项目记录 |
社区申诉机制(Community Grievance Mechanism)
企业通常设有员工投诉渠道(热线、意见箱),但这些渠道对工厂围墙外的社区成员是关闭的。独立的社区申诉机制需满足:
- 可及性:以当地语言发布,投诉渠道不通过工厂管理层(如直接报告给买方合规部门或独立第三方)
- 响应时效:须在规定时限内(通常30天)给予书面答复
- 非报复性:投诉人身份保密,禁止任何形式的打击报复
- 记录与上报:所有投诉须记录归档,重大投诉须上报采购方
审核时询问: "周边社区的居民如果对工厂的噪声或污染有意见,他们应该联系谁?如何联系?"如果工厂管理层说"来工厂找我们"或"打市长热线",则缺乏正式社区申诉机制。
自由事先知情同意(FPIC)
FPIC(Free, Prior and Informed Consent)是联合国《土著人民权利宣言》(UNDRIP,2007)的核心原则,也是IFC绩效标准7(PS7)对涉及原住民项目的强制要求。
适用条件: 项目涉及在原住民传统土地上建设设施、开展农业/林业/采矿活动,或项目可能影响原住民的传统生计、文化场所或宗教圣地。
FPIC的三要素:
| 要素 | 含义 | 常见违规 |
|---|---|---|
| Free(自由) | 协商过程无强制、无胁迫;社区有权拒绝 | 以就业机会或基础设施作为"交换"条件的隐性胁迫 |
| Prior(事先) | 须在项目规划和决策前完成协商,而非动工后补签 | 仅在施工开始后进行"通报"而非"协商" |
| Informed(知情) | 以社区可理解的语言提供完整信息(项目影响、替代方案、法律权利) | 仅提供中文或英文版技术文件,无本地语言翻译 |
审核文件核查:
- FPIC程序文件(协商会议记录、参与代表名单、社区代表签字确认书)
- 若有土地征用或迁移,须有IFC PS5合规的搬迁行动计划(RAP)
- 独立第三方(如人类学家、当地NGO)对FPIC程序的见证记录
中国情境下的特殊考量
中国法律体系中并无与UNDRIP直接对应的"原住民权利"概念,但《民族区域自治法》及土地管理法规对少数民族聚居区的土地征用有特别程序要求。在云南、西藏、新疆、内蒙古等少数民族地区开展农业/林业/采矿项目的供应商,应重点核查:
- 集体土地承包权转让是否经村民大会表决(须2/3以上成员同意)
- 少数民族传统习俗用地(如冬牧场、神山)是否受到影响
- 移民/搬迁安置补偿标准是否符合当地政府规定,且已实际发放
社会许可经营(Social License to Operate)
超越合规最低要求,企业应追求"社会许可经营"(SLO)——即社区对企业存在和运营的持续认可。失去社会许可的后果包括:社区抗议导致生产中断、NGO曝光引发品牌危机、监管机构介入检查。
正向建设措施(审核时询问是否存在):
- 优先招聘当地居民(本地就业比例目标)
- 社区基础设施投资(道路、学校、诊所——非作为FPIC替代手段)
- 社区联络员(Community Liaison Officer)岗位设立
- 年度社区影响评估报告(含居民满意度调查)
人权捍卫者保护(Human Rights Defenders)
人权捍卫者(HRDs)是指就企业运营活动对人权或环境的影响合法表达关切的个人、社区成员或组织(社区代表、劳工NGO、记者、法律援助律师、工会组织者等)。联合国《人权捍卫者宣言》(1998年)及UNGPs均明确企业应避免打击报复HRDs——这不仅是道德要求,也已成为CSDDD合规、供应链金融和ESG评级的审核项目。
为什么这对供应链尤其重要?
供应商所在国家(如东南亚、南亚、拉丁美洲)经常出现的模式是:工人申诉代表、社区环保人士或劳工记者在与供应商提出关切后遭到法律恐吓(如以诽谤罪起诉)、人身威胁或失去工作。这些行为可能直接暴露采购方的声誉风险和法律连带责任(CSDDD第22条设定了连带责任可能性)。
审核框架
文件核查:
- 供应商是否有明确禁止对HRDs采取报复行动的书面政策(独立于内部举报人政策,明确覆盖外部人士)?
- 申诉机制是否允许工厂外部的利益相关方(社区居民、NGO代表)提交关切,而不仅限于员工?
- 过去三年内,供应商是否涉及过针对社区成员、工会组织者或劳工记者的民事或刑事诉讼?
现场与访谈核查:
| 核查项 | 红旗信号 |
|---|---|
| 工人是否知道曾有同事因向外部机构(NGO/媒体/政府)反映问题而被解雇或降职? | 有具体案例 |
| 工厂周边社区是否存在对工厂排放、噪声或土地问题的集体投诉记录? | 有投诉但无书面回应记录 |
| 供应商是否知悉"SLAPP诉讼"(滥用诉讼打压批评者)的概念并明确承诺不使用? | 管理层对此概念陌生 |
| 是否有任何工会组织者在发起组织活动后的6个月内被解雇? | 时间相关性强 |
参照标准: Microsoft供应商行为准则§4.16;UNGPs原则13(避免共谋);CSDDD第7、10条;Shift Project《HRD Due Diligence Guidance》(2022)。
生物多样性与供应链(CSR视角)
生物多样性的详细审核方法论(KBA筛查、缓解层级、TNFD框架)见《环境合规审核指南》第七章。本节从CSR视角补充说明两个与社会影响直接相关的维度:
土地冲突与生物多样性的交叉风险:
- 毁林和土地转化是CSR和生物多样性损失的双重风险——往往同时涉及原住民土地权利(需要FPIC)和生态保护区侵入
- 棕榈油、大豆、可可种植园的扩张是全球生物多样性热点区域(马来西亚、印尼、亚马逊、西非)的最大威胁来源之一
生物多样性损失对社区生计的影响:
- 渔业资源枯竭(过度捕捞、水体污染)直接影响渔民社区收入
- 森林退化影响依赖非木材林产品(蘑菇、药草、蜂蜜)的传统社区生计
- 地下水枯竭(工业用水过度抽取)影响周边农业社区
这些影响同时是环境问题和社会正义问题,因此在CSR审核框架中不应被忽略,应与劳工权利并列评估。
附录:
未成年工健康检查表(上)
| 贴照 片处 | 检测日期 年 月 日 |
|---|---|
| 贴照 片处 | 省 市 县(区) |
| 贴照 片处 | 工厂 车间 工种 |
| 姓名 性别 民族 | 出生日期: 年 月 日 |
| 重要病史: | |
| 1、脉搏 次/分 | |
| 2、收缩压 Pa | |
| 3、舒张压(消音) Pa | |
| 4、肺活量(1) (2) (3) 最大值 ml | |
| 5、营养状况 | |
| 6、血色素 g/L | |
| 7、身高 cm | |
| 8、体重 kg | |
| 9、体重/身高 | |
| 10、坐高 cm | |
| 11、胸围 cm | |
| 12、肩宽 cm | |
| 13、骨盆宽 cm | |
| 14、月经来潮:□已 □未 |
未成年工健康检查表(下)
| 体 格 检 查 | 项目 | 正常 | 阳 性 体 征 | ||||||||||||||
|---|---|---|---|---|---|---|---|---|---|---|---|---|---|---|---|---|---|
| 体 格 检 查 | 心 脏 | 左界大 | 右位心 | 心动过速(次/分) | 心动过缓(次/分) | 频发早搏 | 其他心律异常 | 其他 | |||||||||
| 体 格 检 查 | 心 脏 | 左界大 | 右位心 | 心动过速(次/分) | 心动过缓(次/分) | 安静(次/分) | 运动后(次/分) | 其他心律异常 | 其他 | ||||||||
| 体 格 检 查 | 心 脏 | ||||||||||||||||
| 体 格 检 查 | 心 脏 | 病理杂音 | 部位 | 收缩期 | 舒张期 | 传导方向 | |||||||||||
| 体 格 检 查 | 心 脏 | 病理杂音 | 性质 | 响度 | 性质 | 响度 | |||||||||||
| 体 格 检 查 | 心 脏 | 病理杂音 | |||||||||||||||
| 体 格 检 查 | 肺脏 | ||||||||||||||||
| 体 格 检 查 | 肝脏 | 肋缘下 厘米 肘突下 厘米 软硬度 厘米 触痛 厘米 | |||||||||||||||
| 体 格 检 查 | 脾脏 | 肋缘下 厘米 最大斜径 厘米 软硬度 厘米 触痛 厘米 | |||||||||||||||
| 体 格 检 查 | 其他部分异常 | ||||||||||||||||
| 部分常见病 | 视力 | 远 | 左 | 印象: | |||||||||||||
| 部分常见病 | 视力 | 远 | 右 | 印象: | |||||||||||||
| 部分常见病 | 视力 | 近 | 左 | 印象: | |||||||||||||
| 部分常见病 | 视力 | 近 | 右 | 印象: | |||||||||||||
| 部分常见病 | 沙眼 | 印象: | |||||||||||||||
| 部分常见病 | 脊柱侧弯 | 印象: | |||||||||||||||
| 部分常见病 | 神经衰弱 | 印象: | |||||||||||||||
| 其他检查化验 | 胸透 | 建议: 医师签名: 日 期: | |||||||||||||||
| 其他检查化验 | 心电图 | 建议: 医师签名: 日 期: | |||||||||||||||
| 其他检查化验 | 肝功 | 建议: 医师签名: 日 期: | |||||||||||||||
| 其他检查化验 | 结果试验 | OT | 毫米直径 | 建议: 医师签名: 日 期: | |||||||||||||
| 其他检查化验 | 结果试验 | PPD | 毫米直径 | 建议: 医师签名: 日 期: | |||||||||||||
| 其他检查化验 | 其他 | 建议: 医师签名: 日 期: | |||||||||||||||
| 备注 | 建议: 医师签名: 日 期: | ||||||||||||||||
| □可、□否 参加素质测试 | 建议: 医师签名: 日 期: |
未成年工登记表
编号:
| 贴照 片处 | 姓名 | 性别 | 男 女 | 户籍 | |||||||
|---|---|---|---|---|---|---|---|---|---|---|---|
| 贴照 片处 | 身份证号码 | 学历 | |||||||||
| 工作单位 | 合同期限 | ||||||||||
| 健康 状况 | 健 康 | (是√,否╳) | |||||||||
| 健康 状况 | 患有何种疾病或有何种生理缺陷(非残疾型) | ||||||||||
| 拟安排劳动范围 (岗位、工种) | |||||||||||
| 用人单位经办人 | 联系电话 | ||||||||||
| 用人单位法定 代表人签字 | 用人单位(盖章) 年 月 日 | ||||||||||
| 劳动保障 行政部门 意 见 | 年 月 日 |
说明:此表一式二份,一份由用人单位留存,一份由当地劳动保障行政部门留存。
相关链接:
- 《管理的哲学》(The Philosophy of Management) http://www.questia.com/PM.qst?a=o&d=107630278
- SAI社会责任国际 220E 23rd Street, Suite 605, New York, NY 10010, USA
电话:1-212-684-1414传真:1-212-684-1515电邮:info@sa-intl.org网址:www.sa-intl.org
中国企业联合会全球契约推进办公室网站http://gcp.cec-ceda.org.cn/
国际劳工组织公约http://www.ilo.org/
ISO26000 http://www.iso.org/sr
查询历史汇率
国家税务总局出口退税率查询 http://202.108.90.146/guoshui/web/listArticle1.jsp
组图:深圳富士康门前数千求职者凌晨排长队 http://news.sina.com.cn/s/p/2010-03-19/114019898924.shtml
2008年度人力资源和社会保障事业发展统计公报 http://www.stats.gov.cn/tjgb/qttjgb/qgqttjgb/t20090519_402559984.htm
2009年度人力资源和社会保障事业发展统计公报 http://w1.mohrss.gov.cn/gb/zwxx/2010-05/21/content_382330.htm
全国公民身份证号码查询服务中心是公安部于2001年3月27日成立的事业单位(中编办[2001]36号),负责建设、管理和运营”全国公民身份信息系统”,为政府部门及社会各界提供身份信息核查、人口数据统计等全国公民身份信息服务。网址:
全国公民身份证号码查询服务中心http://www.nciic.com.cn/
“身份网”网站
青海将清理跨地区公民身份号码重错号1.3万余对 http://www.gov.cn/jrzg/2010-07/13/content_1652561.htm
中华人民共和国国家统计局网站http://www.stats.gov.cn/tjbz/index.htm
格式合同的解释--CNKI社科知识元数据库
职业病防治法问答 http://www.gdwst.gov.cn/a/fazhixuanchuan/201002217515.html
第二容器 http://www-group.slac.stanford.edu/esh/eshmanual/references/hazmatReqSecondContain.pdf
http://esd.lbl.gov/ESDEHS/scondary_containment.pdf
- 美国劳伦斯伯克力国家实验室(Lawrence Berkeley National Laboratory,简称LBNL,坐落在加州大学伯克力分校的校园内,朱棣文曾任所长)
- Stanford斯坦佛大学有一些公开的资源 http://www-group.slac.stanford.edu/esh/eshmanual/references/
- 苏州电子企业屡发职业中毒调查:降本增效驱动 http://tech.sina.com.cn/it/2010-05-28/04184239644.shtml
- 佛山100万工人接触有害有毒因素患职业病 http://society.people.com.cn/GB/12369224.html
- 晨鸣纸业等34家高污染企业身陷环保风暴 http://finance.sina.com.cn/chanjing/gsnews/20100530/10428025593.shtml
- 关于上市公司环保核查后督查情况的通报 http://www.mep.gov.cn/gkml/hbb/bgt/201005/t20100524_189867.htm
- 关于限期完成上市环保核查整改承诺的通知 http://www.mep.gov.cn/gkml/hbb/bgth/201005/t20100524_189868.htm
- 防员工顺手牵羊 下班出厂搜裤脚 http://epaper.timedg.com/html/2010-05/28/content_476129.htm
- 迪士尼代工厂实乃“血汗工厂” 工时超长还克扣工资 http://mnc.people.com.cn/GB/10483632.html
- 耐克代工厂难题:过去三年企业工作超时现象不减反增 http://finance.ifeng.com/news/corporate/20100210/1818782.shtml
- 国务院办公厅关于2009年部分节假日安排的通知 http://www.gov.cn/zwgk/2008-12/10/content_1174014.htm
- 国务院办公厅关于2010年部分节假日安排的通知 http://www.gov.cn/zwgk/2009-12/08/content_1482691.htm
- 美国服装鞋业协会(AAFA - American Apparel and Footwear Association: )及美国鞋业经销商及零售商协会(FDRA - Footwear Distributors and Retailers of America: )
- 中国与欧洲国家的产假和陪产假比较——《为增长而投资:中国儿童福利制度中的政府支出行为分析》 http://shfl.mca.gov.cn/article/llyj/shhyj/200812/20081200025476.shtml?4
- GRI - Global Reporting Initiative http://www.globalreporting.org/AboutGRI/WhoWeAre/FocalPoints/AboutGRIChinese.htm
- 沃尔玛全球及中国 , http://www.wal-mart.com.cn
- ICS - http://www.ics-asso.org/
- GSCP - http://www.gscpnet.com/
- ICTI - http://www.toy-icti.org/
- BSCI - http://www.bsci-eu.org/
- 社会责任认证服务(Social Accountability Accrediation Service: SAAS) http://www.saasaccreditation.org/
- SA8000管理体系的建立与运行 http://www.china.com.cn/chinese/zhuanti/zgqy/924795.htm
- ISO26000 -
法律链接:
中华人民共和国人力资源和社会保障部 http://www.mohrss.gov.cn/Index.html
中华人民共和国人力资源和社会保障部的政策法规库 http://trs.molss.gov.cn/was40/mainframe.htm
《国务院关于修改〈全国年节及纪念日放假办法〉的决定》 http://www.gov.cn/zwgk/2007-12/16/content_835226.htm
国家民委:西藏自治区将藏历新年列为法定假日 http://www.gov.cn/gzdt/2009-02/17/content_1234274.htm
《北京市工资支付规定》 http://www.bjzgh.gov.cn/template/10004/file.jsp?cid=120&aid=544
《上海市企业工资支付办法》 http://www.12333sh.gov.cn/gzba/qiyegongzizhifufangfa.htm
《江苏省工资支付条例》 http://www.chinacourt.org/flwk/show1.php?file_id=97245
《浙江省企业工资支付管理办法》
《广东省工资支付条例》 http://www.gdsi.gov.cn/upload/resource/zcfg_content.jsp?contentId=604
《深圳市员工工资支付条例》 http://news.sznews.com/content/2009-11/11/content_4175043_3.htm
《厦门市企业工资支付条例》 http://www.smexm.gov.cn/2006-7/20067281059034183.htm
《上海市人口与计划生育条例》 http://www.shanghai.gov.cn/shanghai/node2314/node3124/node3134/node3136/userobject6ai1212.html
关于进一步加强未成年工特殊保护管理工作的通知 http://www.hadzlss.gov.cn/Zc/ReadNews.asp?id=96&xx=6
美国劳动部职业安全健康局(OSHA)Regulations (Standards - 29 CFR) http://www.osha.gov/pls/oshaweb/owasrch.search_form?p_doc_type=STANDARDS&p_toc_level=0
中华人民共和国环境保护部“环境保护标准目录” http://kjs.mep.gov.cn/hjbhbz/bzwb/
国家安全生产监督管理总局 http://www.chinasafety.gov.cn/newpage/flfg/bmgz/flfg_bmgz_qt.htm
本指南配套模板
直接可用的模板文件
以下模板与本指南内容直接对应,可在社会责任审核工作中直接使用:
| 模板 | 适用本指南场景 |
|---|---|
| 供应商行为准则(SCoC)§1 劳工权利条款 | 供应商准入;合同附件 |
| 供应商自评问卷 B节(劳工与CSR) | 年度供应商评估 |
| 审核前文件请求清单 一(CSR) | 现场审核前30天发出 |
| 访谈问题库:工人保密访谈 / CSR管理层访谈 / 反强迫劳动专项 | 现场审核当天 |
| 整改行动计划(CAP) | 审核后发现项整改 |
用 AI 生成定制化 CSR 文件
🤖 AI 提示词快速入门
将以下提示词粘贴至 Claude、ChatGPT 或其他 AI,可快速生成适配您工厂的 CSR 合规文件。使用 [DD Tools → AI 模板生成器] 可自动注入您的机构信息。
生成劳工 SAQ:
你是一名资深供应链 CSR 审核员。请为一家[行业]工厂生成一份劳工合规自评问卷(SAQ),
涵盖:工时与休息日、工资与福利、童工与强迫劳动、结社自由、职业安全健康。
每题附带:适用标准(SA8000/SMETA/ILO公约编号)、所需证明文件、0-1-2评分标准。
输出:Markdown 表格,中英双语。生成工人访谈问题库:
请生成一份用于[行业]工厂现场审核的工人保密访谈问题库。
要求:开放式问题为主、覆盖工时/工资/安全/申诉渠道/住宿条件。
为每道敏感题目标注 [敏感] 标记,并附访谈员应对技巧。
避免引导性提问。输出:带注释的编号列表,简体中文。生成纠正行动计划(CAP):
请生成一份针对以下审核发现项的纠正行动计划模板:[粘贴发现项描述]。
结构:根本原因分析(5问法)→ 立即整改行动(7天)→ 系统性整改(90天)→ 预防措施 → 完成证明要求。📖 完整提示词库与进阶技巧 → 用 AI 生成定制化合规文件